Exhibit 99.1

ANNUAL INFORMATION FORM
For the Fifteen Months Ended December 31, 2025
(Dated March 30, 2026)
HIGHLANDER SILVER CORP.
2500 – 100 King Street W
Toronto, ON M5X 1A9
TABLE OF CONTENTS
| ITEM 1: | PRELIMINARY NOTES | 1 | |
| 1.1 | Effective Date of Information | 1 | |
| 1.2 | Financial Statements and Management Discussion and Analysis | 1 | |
| 1.3 | Currency | 1 | |
| 1.4 | Scientific and Technical Information | 1 | |
| ITEM 2: | CAUTIONARY NOTES | 1 | |
| 2.1 | Cautionary Note Regarding Forward Looking Statements and Forward Looking Information | 1 | |
| 2.2 | Cautionary Note to United States Investors Regarding Classification of Mineral Resource Estimates | 2 | |
| ITEM 3: | CORPORATE STRUCTURE | 3 | |
| 3.1 | Name, Address and Incorporation | 3 | |
| 3.2 | Inter-corporate Relationships | 3 | |
| ITEM 4: | GENERAL DEVELOPMENT OF THE BUSINESS | 3 | |
| 4.1 | Three Year History | 3 | |
| ITEM 5: | DESCRIPTION OF THE BUSINESS | 6 | |
| ITEM 6: | MATERIAL MINERAL PROJECT | 7 | |
| 6.1 | Current Technical Report | 7 | |
| ITEM 7: | RISK FACTORS | 10 | |
| ITEM 8: | DIVIDENDS | 25 | |
| ITEM 9: | DESCRIPTION OF CAPITAL STRUCTURE | 25 | |
| ITEM 10: | MARKET FOR SECURITIES | 25 | |
| 10.1 | Trading Price and Volume | 25 | |
| ITEM 11: | ESCROWED SECURITIES AND SECURITIES SUBJECT TO CONTRACTUAL RESTRICTION ON TRANSFER | 26 | |
| ITEM 12: | DIRECTORS AND OFFICERS | 26 | |
| 12.1 | Name, Occupation and Security Holding | 26 | |
| 12.2 | Cease Trade Orders, Bankruptcies, Penalties or Sanctions | 28 | |
| 12.3 | Conflicts of Interest | 28 | |
| ITEM 13: | Promoters | 29 | |
| ITEM 14: | LEGAL PROCEEDINGS AND REGULATORY ACTIONS | 29 | |
| 14.1 | Legal Proceedings | 29 | |
| 14.2 | Regulatory Actions | 29 | |
| ITEM 15: | INTEREST OF MANAGEMENT AND OTHERS IN MATERIAL TRANSACTIONS | 29 | |
| ITEM 16: | TRANSFER AGENT AND REGISTRAR | 29 | |
| ITEM 17: | MATERIAL CONTRACTS | 29 | |
| ITEM 18: | INTERESTS OF EXPERTS | 30 | |
| 18.1 | Names of Experts | 30 | |
| 18.2 | Interests of Experts | 30 | |
| ITEM 19: | AUDIT COMMITTEE | 30 | |
| 19.1 | The Audit Committee Charter | 30 | |
| 19.2 | Composition of Audit Committee | 30 | |
| 19.3 | Relevant Education and Experience | 31 | |
| 19.4 | Reliance on Certain Exemptions | 31 | |
| 19.5 | Audit Committee Oversight | 31 | |
| 19.6 | Pre-Approval Policies and Procedures | 31 | |
| 19.7 | External Audit Service Fees (By Category) | 32 | |
| ITEM 20: | ADDITIONAL INFORMATION | 32 | |
| SCHEDULE “A” – Audit Committee Charter | |||
i
ITEM 1: PRELIMINARY NOTES
| 1.1 | Effective Date of Information |
References to “Highlander Silver Corp.”, “Highlander”, “Highlander Silver”, “HSLV”, the “Company”, “its”, “our” and “we”, or related terms in this Annual Information Form (“AIF”), refer to Highlander Silver Corp. and include, where the context requires, its subsidiaries.
All information contained in this AIF is as at March 30, 2026, unless otherwise stated.
| 1.2 | Financial Statements and Management Discussion and Analysis |
This AIF should be read in conjunction with the Company’s audited consolidated annual financial statements for the fifteen months ended December 31, 2025 and fiscal year ended September 30, 2024 (the “Financial Statements”), as well as the accompanying Management’s Discussion and Analysis (“MD&A”) for such periods. The Financial Statements and MD&A are available on the System for Electronic Document Analysis and Retrieval (“SEDAR+”) at www.sedarplus.ca under the Company’s profile.
| 1.3 | Currency |
All references to “$” or “dollars” in this AIF are to Canadian dollars, unless otherwise expressly stated. References to “US$” are to United States dollars.
| 1.4 | Scientific and Technical Information |
Unless otherwise indicated, scientific and technical information in this AIF has been reviewed and approved by Sergio Gelcich, Vice President Exploration of Highlander and a “Qualified Person” (“QP”) as defined in National Instrument 43-101 – Standards of Disclosure for Mineral Projects (“NI 43-101”).
ITEM 2: CAUTIONARY NOTES
| 2.1 | Cautionary Note Regarding Forward Looking Statements and Forward Looking Information |
Certain information contained in this document constitutes forward-looking statements. All statements, other than statements of historical facts, are forward looking statements, including but not limited to: estimates and statements that describe the Company’s future plans, objectives or goals, including words to the effect that the Company or management expects a stated condition or result to occur; exploration, development and permitting plans; timing of such exploration plans, and potential results of such exploration plans; mineral resource estimates and recommended work programs, and the expected results therefrom; timing and success of exploration programs and results; and the acquisition of Bear Creek (as defined below) and the integration of its assets and operations, including expectations regarding the Mercedes Mine and the Corani Project. In certain cases, forward-looking statements can be identified by the use of words such as “plans”, “is expected”, “scheduled”, “estimates”, “intends”, “anticipates”, or “believes”, or variations of such words and phrases or state that certain actions, events or results “may”, “could”, “would”, or “might” occur or be achieved. Any such forward-looking statements are based, in part, on assumptions and factors that may change, thus causing actual results or achievements to differ materially from those expressed or implied by the forward-looking statements. Such factors and assumptions may include, but are not limited to: assumptions concerning gold, silver and other base and precious metal prices; cut-off grades; assumptions underlying mineral resource estimates and resource modeling, including the accuracy thereof; timing and reliability of sampling and assay data; representativeness of mineralization; timing and accuracy of metallurgical test work; anticipated market, political and social conditions; expected government policy, including reforms; ability to obtain, maintain or renew required permits and approvals in Peru and Mexico; ability to successfully raise additional capital; the successful integration of Bear Creek’s assets and operations, and the realization of benefits derived therefrom; and other assumptions used as a basis for preparation of the Technical Report (as defined below).
1
Forward-looking statements involve known and unknown risks, uncertainties and other factors which may cause the actual results, performance or achievements of the Company to be materially different from any future results, performance or achievements expressed or implied by the forward-looking statements. Such risks and other factors include, among others, and without limitation: the ability to raise funding to continue exploration, development and mining activities; global economic conditions; limited supplies, supply chain disruptions, and inflation; geopolitical tensions in the Middle East and related market instability; negative operating cash flow; uncertainty of future revenues or of a return on investment; mineral reserve and mineral resource estimates may not be realized; speculative nature of mineral exploration and development; risks related to the acquisition of Bear Creek and integration of operations; risks from international operations; risk associated with an emerging and developing market; environmental factors; reliance on contractors and underground mining methods; administrative, judicial and consultation-related challenges in Peru; community relations; labour relations, unions and workforce risks in Mexico; permitting risk; failure to comply strictly with applicable laws, regulations and local practices may have a material adverse impact on the Company’s operations or business; the inherent operational risks associated with mining, exploration and development, many of which are beyond the Company’s control; land title risk; surface rights and access risks in Peru; encroachment and illegal mining activity in Peru; criminal activity and social instability in Mexico; political, regulatory and fiscal risks in Mexico; risk of global outbreaks and contagious diseases; fraud and corruption; ethics and business practices; Highlander may in the future become subject to legal proceedings; Highlander’s mineral assets are located outside Canada and are held indirectly through foreign affiliates; commodity price risk; exchange rate fluctuations; joint ventures; royalties and other third-party payment obligations; property commitments; infrastructure; properties located in remote areas; lack of availability of resources; dependence on highly skilled personnel; competition; significant shareholders; reputational risk; conflicts of interests; uninsurable risks; information systems; public company obligations; internal controls provide no absolute assurances as to reliability of financial reporting and financial statement preparation, and ongoing evaluation may identify areas in need of improvement; the Company’s foreign subsidiary operations may impact its ability to fund operations efficiently, as well as the Company’s valuation and stock price; share price fluctuation; the value of the Company’s common shares, as well as its ability to raise equity capital, may be impacted by future issuances of shares; future sales of common shares by existing shareholders; costs of land reclamation; measures to protect endangered species may adversely affect the Company’s operations; environmental risks and hazards; and changes in climate conditions, as well as those factors discussed in ITEM 7: “Risk Factors” below.
Although the Company has attempted to identify important factors and risks that could affect the Company and might cause actual actions, events or results to differ, perhaps materially, from those described in forward-looking statements, there may be other factors and risks not identified herein that cause actions, events or results not to occur as projected, estimated or intended. There can be no assurance that forward-looking statements will prove to be accurate, as actual results and future events could differ materially from those anticipated in such statements. Accordingly, readers should not place undue reliance on forward-looking statements. The forward-looking statements in this AIF speak only as of the date hereof. The Company does not undertake any obligation to release publicly any revisions to these forward-looking statements to reflect events or circumstances after the date hereof or to reflect the occurrence of unanticipated events, except as required by law.
| 2.2 | Cautionary Note to United States Investors Regarding Classification of Mineral Resource Estimates |
The disclosure in this AIF has been prepared in accordance with the requirements of Canadian securities laws. Disclosure, including scientific or technical information, has been made in accordance with NI 43-101 and the Canadian Institute of Mining, Metallurgy and Petroleum Definition Standards on Mineral Reserves and Mineral Resources (the “CIM Definition Standards”), which establish standards for all public disclosure an issuer makes of scientific and technical information concerning mineral projects. Canadian standards, including NI 43-101 and the CIM Definition Standards, differ significantly from the requirements of the United States Securities and Exchange Commission (the “SEC”).
Accordingly, information contained in this AIF containing descriptions of the Company’s mineral property may not be comparable to similar information made public by United States companies subject to the reporting and disclosure requirements under the United States federal securities laws and the rules and regulations thereunder.
2
ITEM 3: CORPORATE STRUCTURE
| 3.1 | Name, Address and Incorporation |
The Company was incorporated on October 19, 2016, under the Business Corporations Act (British Columbia) (“BCBCA”) under the name “1093684 B.C. Ltd.” On March 28, 2018, it changed its name to “Blue Aqua Holdings Ltd.”, on December 14, 2018, it changed its name to “Commonwealth Cannabis Corp.”, on February 11, 2020, it changed its name to “Lido Minerals Ltd.”, and on August 12, 2021, in connection with its business combination with CAPPEX Mineral Ventures Inc., it changed its name to “Highlander Silver Corp.”
The registered and records office of the Company is located at 1200 - 750 West Pender Street, Vancouver, British Columbia, Canada, V6C 2T8. The head office of the Company is located at 2500 – 100 King Street West, Toronto, Ontario, Canada.
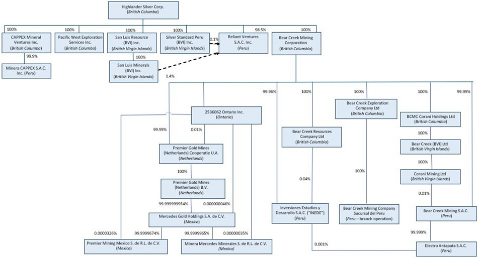
| 3.2 | Inter-corporate Relationships |
The following diagram illustrates the organizational structure of Highlander, including its subsidiaries, as of the date of this AIF.

ITEM 4: GENERAL DEVELOPMENT OF THE BUSINESS
| 4.1 | Three Year History |
Set out below is a summary of how the Company’s business has developed over the last three completed financial years. In accordance with Form 51-102F2 Annual Information Form, the below summary includes only events, such as acquisitions or dispositions, or conditions that have influenced the general development of the business.
2023
On July 17, 2023, the Company announced that, following a strategic review the Company’s portfolio, and the decision to focus resources on the highest quality projects, the Company terminated its option to acquire a 100% interest in the Politunche project.
3
On September 21, 2023, the Company announced the resignation of Mr. Phil Anderson from its board of directors.
On October 19, 2023, the Company completed a $3 million private placement. The offering involved the issuance of 30,000,000 units at a price of $0.10 per unit, with each unit composed of one common share of the Company and one warrant exercisable for one common share of the Company at a price of $0.15 per common share for a period of three years from the date of issuance.
On November 29, 2023, the Company entered into a share purchase agreement with SSR Mining Inc. (“SSR Mining”) to acquire the San Luis Project located in Ancash Department of central Peru (the “San Luis Share Purchase Agreement”). Pursuant to the San Luis Share Purchase Agreement the Company purchased the San Luis Project from SSR Mining through the purchase of SSR Mining’s direct and indirect shareholdings of four subsidiary companies, in consideration for an initial payment of US$5,000,000. The Company may pay up to an additional US$37,500,000 in cash to SSR Mining as contingent consideration (the “Contingent Consideration”) upon completion of certain milestones in relation to the San Luis Project. The Contingent Consideration is only accrued and payable if and when the following milestones are achieved:
| ● | US$1,250,000 after the commencement of an initial drilling program at the San Luis Project; |
| ● | US$1,250,000 after the first anniversary of commencement of an initial drilling program at the San Luis Project; |
| ● | US$5,000,000 after the completion of a feasibility study on any portion of the San Luis Project; |
| ● | US$10,000,000 after the beginning of commercial production; |
| ● | US$10,000,000 after the first anniversary of commercial production; and |
| ● | US$10,000,000 after the second anniversary of commercial production. |
Pursuant to the San Luis Share Purchase Agreement, a 4% net smelter returns royalty (the “Royalty”) on the San Luis Project was granted to SSR Mining prior to closing of the Transaction. At any time before the commencement of mine construction on the San Luis Project, the Company may buy back half of the Royalty for US$15,000,000, which if, exercised, would reduce SSR Mining’s Royalty interest to 2%.
On December 4, 2023, following a strategic review of the Company´s mineral project portfolio, and the need to focus resources on projects that have the highest probability of creating shareholder value, the decision was taken to allow the mining lease at Alta Victoria to lapse.
2024
On May 8, 2024, the Company completed a $9.2 million private placement with members of the Lundin family, Richard Warke and Eric Sprott. The offering involved the issuance of 20,514,222 Company common shares at a price of $0.45 per common share.
On May 23, 2024, the Company announced closing of the acquisition of the San Luis Project.
On October 22, 2024, the Company announced joining the Augusta Group of Companies, the appointment of Richard Warke as Director, Interim President and CEO of the Company, and the appointment of Messrs. Thomas Whelan, Jerrold Annett and Javier Toro as directors to serve on the Company’s Board with current director Federico Velásquez. The Company also announced the resignations of Messrs. Graeme Lyall and Dave Fincham.
2025
On January 7, 2025, the Company announced the appointment of Daniel Earle as President and Chief Executive Officer of the Company, succeeding Richard Warke, Interim President and CEO, who continues to serve on the Board of Directors alongside Messrs. Thomas Whelan, Jerrold Annett, Javier Toro and Federico Velásquez. In addition to Mr. Earle, the Company strengthened its management team with the appointments of Sunny Lowe as Chief Financial Officer, Federico Velasquez as President Peru, Sergio Gelcich as Vice President Exploration, Arun Lamba as Vice President Corporate Development, Purni Parikh as Senior Vice President Corporate Affairs, and Tom Ladner as General Counsel.
4
On March 11, 2025, the Company closed its upsized brokered bought deal private placement consisting of, including exercise of the underwriters’ option in full, the issuance of 23,000,000 common shares for aggregate gross proceeds of $32,200,000 pursuant to an underwriting agreement (the “March 2025 Underwriting Agreement”) between the Company and a syndicate of underwriters led by Ventum Financial Corp., as lead underwriter and sole bookrunner, and including BMO Nesbitt Burns Inc., Haywood Securities Inc., National Bank Financial Inc., Canaccord Genuity Corp., Stifel Nicolaus Canada Inc. and TD Securities Inc. Insiders of the Company participated in the offering, subscribing for an aggregate of 3,957,300 common shares.
On April 10, 2025, Highlander announced that it had received conditional approval to list its common shares on the Toronto Stock Exchange (the “TSX”) and established an at-the-market program (“ATM”). In connection with the ATM, the Company entered into an equity distribution agreement dated April 10, 2025 (the “Equity Distribution Agreement”) providing for the ATM with a syndicate of agents comprised of BMO Capital Markets, Canaccord Genuity Corp., Haywood Securities Inc., National Bank Financial Inc., RBC Dominion Securities Inc., Stifel Nicolaus Canada Inc., TD Securities Inc., and Ventum Financial Corp. (collectively, the “Agents”). The ATM allows Highlander, through the Agents, to offer and sell from time to time in Canada through the facilities of the TSX such number of common shares as would have an aggregate offering price of up to $25 million.
On July 29, 2025, Highlander announced assay results from the first seven holes drilled to test a conceptual open pit target along a ridgeline where the Bonita vein system is exposed 10km to the south of the Ayelen underground deposit at its San Luis gold-silver project in Central Peru
On September 16, 2025, Highlander reported assay results from the second series of holes designed to test the expanding Bonita vein system, which included some of the highest gold grades encountered to date. The Company also announced that a magnetic survey undertaken with two quadcopter drones has been completed, covering approximately 5,000 hectares in the Bonita area.
On September 29, 2025, the Company closed its bought deal public offering, pursuant to which the Company sold 23,000,000 common shares of the Company at a price of $3.75 per common share for aggregate gross proceeds of $86,250,000. On October 17, 2025, the underwriters exercised their over-allotment option in full, to purchase an additional 2,330,000 Common Shares at a price of $3.75 per Common Share. Upon closing of the over-allotment option, the Company received additional gross proceeds of $8,737,500, resulting in total gross proceeds from the offering of $94,987,500. The Offering was conducted pursuant to an underwriting agreement (the “September 2025 Underwriting Agreement”) between the Company and a syndicate of underwriters led by National Bank Financial Inc., as lead underwriter and sole bookrunner, and including Canaccord Genuity Corp., Velocity Trade Capital Ltd., CIBC World Markets Inc., Ventum Financial Corp., BMO Nesbitt Burns Inc. and Cormark Securities Inc.
On October 6, 2025, Highlander reported assay results from the third series of holes into the expanding Bonita vein system which includes the discovery of a new zone called Kusy that has returned the highest grades of gold and silver reported to date.
On December 10, 2025, the Company reported exceptional assay results from shallow drilling at its expanding Bonita vein system. These results included the highest grades reported to date and the discovery of a new zone in step-out drilling over 200m northwest of prior holes along trend. The Bonita vein system is exposed along a ridgeline approximately 10km to the south of the bonanza grade Ayelen deposit at the San Luis gold-silver project in Central Peru.
On December 18, 2025, the Company entered into a definitive arrangement agreement (the “Arrangement Agreement”) with Bear Creek Mining Corporation (“Bear Creek”) pursuant to which Highlander agreed to acquire all issued and outstanding common shares of Bear Creek by way of a plan of arrangement under the Business Corporations Act (British Columbia) (the “Arrangement”). The Company also agreed to a concurrent non-brokered private placement with Bear Creek pursuant to which the Company agreed to subscribe for 50,000,000 Bear Creek Shares at a price of $0.36 per share for a total subscription price of $18 million to acquire an approximately 14.6% ownership stake in Bear Creek (the “Bear Creek Private Placement”). In connection with the execution of the Arrangement Agreement, Highlander Silver also entered into definitive agreements to settle Bear Creek’s indebtedness owing to affiliates of Royal Gold, Inc. (“Royal Gold”) and Equinox Gold Corp. (“Equinox”) (the “Debt Settlement Arrangements” and together with the Arrangement, the “Bear Creek Transaction”).
5
On January 8, 2026, Highlander and Bear Creek closed the Bear Creek Private Placement.
On January 9, 2026, Highlander and Bear Creek entered into an amended and restated arrangement agreement to among other things, remove the requirement for Highlander to seek shareholder approval for the Transaction and all related matters.
On January 27, 2026, Highlander announced that Mr. Eric Sprott, an arm’s length strategic investor, agreed to purchase an aggregate of 8,060,226 common shares in the capital of the Company at a price of $6.80 per Offered Share for aggregate gross proceeds of US$40,000,000 to the Company on a non-brokered private placement basis (the “Sprott Private Placement”. The Sprott Private Placement closed on January 30, 2026.
On February 26, 2026, Highlander and Bear Creek announced closing of the Bear Creek Transaction. On closing of the Bear Creek Transaction, existing Highlander shareholders and former Bear Creek shareholders owned approximately 82% and 18% of the total issued and outstanding Highlander common shares, on an undiluted basis.
On March 11, 2026, Highlander commenced trading on the NYSE American LLC (the “NYSE American”) under the symbol “HSLV”. The Company continues to be listed on the Toronto Stock Exchange under the same symbol.
ITEM 5: DESCRIPTION OF THE BUSINESS
Summary
Highlander Silver is a silver-growth company advancing a portfolio of assets in Peru which includes the bonanza-grade San Luis gold-silver project, which ranks among the 10 highest grade projects globally in both gold and silver categories,1 and the Corani silver project. The Company also operates the Mercedes gold-silver mine in Mexico. Highlander Silver’s major shareholders include the Augusta Group, Lundin family, and Eric Sprott.
Specialized Skill and Knowledge
Management is comprised of a team of individuals who have extensive expertise and experience in the mineral exploration industry and exploration finance and are complemented by an experienced board of directors (the “Board”). See ITEM 12: “Directors and Officers” below.
Competitive Conditions
The Company competes with other mineral exploration and mining companies for mineral properties, joint venture partners, equipment and supplies, qualified personnel and exploration and development capital. See ITEM 7: “Risk Factors” below.
Environmental Protection
The current and future operations of the Company are subject to laws and regulations governing exploration, development, tenure, production, taxes, labour standards, occupational health, waste disposal, greenhouse gas emissions, protection and remediation of the environment, reclamation, mine safety, toxic substances and other matters. Specifically, the San Luis Project is being advanced in accordance with Peruvian Environmental Regulations for Mining Exploration Activities, approved by Supreme Decree N°042-2017-EM other applicable norms, standards, laws and regulations.
Compliance with such laws and regulations increases costs and may cause delays in planning, designing, drilling and developing the San Luis Project. The Company attempts to diligently apply technically proven and economically feasible measures to advance protection of the environment throughout the exploration and development process, however it is often impossible to anticipate and mitigate all administrative delays. Currently, costs associated with compliance are considered to be normal compared to other South American countries.
| 1 | S&P Global rankings including the San Luis gold-silver project. |
6
Employees
As of December 31, 2025, the Company employed 12 employees in Canada and 39 employees in Peru.
Foreign Operations
The Company’s mineral properties are located in Peru, and its operations are substantially carried out in that country. See ITEM 7: “Risk Factors” below.
Social or Environmental Policies
The San Luis Project occupies community land and developing and growing social license is a priority for Highlander. The Company is actively engaged with the communities in the direct area of influence of the San Luis Project by employing its participatory development model based on community capacity building through skill and safety training, employment, entrepreneurship, infrastructure development and environmental, cultural, health and education programs. The Company has made a notable contribution in the development of infrastructure to ensure sanitary and health benefits to the communities. The Company has an established presence on the property and community agreement to support its exploration activities. Major road rehabilitation work has been completed and will continue to be an ongoing effort, along with long-term development programs coordinated with, and agreed on by, the communities, government and regional agencies.
ITEM 6: MATERIAL MINERAL PROJECT
| 6.1 | Current Technical Report |
The Company’s only material mineral project is the San Luis Project. The most recent technical report for the San Luis Project is titled “Technical Report on the San Luis Property, District of Shupluy, Yungay Province, Ancash Department, Peru”, with an effective date of January 15, 2025, prepared by independent qualified person, Martin Mount, MSc MCSM FGS CGeol FIMMM CEng (the “Technical Report”), which is incorporated herein by reference. The summary from the Technical Report is reproduced below.
SUMMARY
The San Luis Property is situated within the District of Shupluy, Yungay Province, Ancash Department of west-central Peru; approximately 513 km north-northwest of the city of Lima. The geographic centre of the property is at 09o23’ south latitude by 77o47’ west longitude, or Universal Transverse Mercator (UTM) 8,960,000 m north by 195,000 m east within Peruvian National Topographic System (NTS) map sheet 19-H. Reliant Ventures S.A.C. (“Reliant”) has been exploring this property since its discovery in June 2005.
On May 23, 2024, Highlander Silver Corp. announced that it had acquired the San Luis Property from SSR Mining Inc. (“SSR Mining”), pursuant to a share purchase agreement dated November 29, 2023 (as amended, the “Share Purchase Agreement”).
The San Luis Property comprises 32 mineral rights which cover an area of approximately 23,298 ha. Out of these mineral rights, 31 are held by Reliant, while the remaining 1 is a recently staked claim held by CAPPEX Exploraciones S.A.C. (both subsidiaries of the Company), that the Company anticipates transferring to Reliant in due course.
Geological Setting
The San Luis Property is situated regionally within the Cordillera Negra terrain of the Peruvian Andes. It is dominantly underlain by volcanic, volcanoclastic and sub-volcanic intrusive rocks of andesitic-dacitic to rhyolitic composition belonging to the Paleocene-age Calipuy Formation. The Lower Cretaceous Santa Formation of limestone and calcareous clay crops out locally as ‘windows’ within the younger overlying volcanic rocks and there are exposures of the Coastal batholith in the southwestern portion of the property.
7
North to northwesterly trending fault structures are the most important structural features within the property since they appear to control and host most of the known precious metal-bearing vein structures. Northwesterly and north-northwesterly trending faults, especially those hosting vein structures, have been repetitively active since the cessation of volcanism. Faulting and shearing have also occurred during and after vein emplacement resulting in well-developed vein breccia textures, open tensional sites for later dyke emplacement, and later brecciation and displacement of both the dykes and vein structures.
Exploration to Date
Three distinctly different mineral deposit types have been identified within the property. The most extensively explored are the epithermal, low sulphidation, gold and silver-bearing, quartz-calcite veins of the Ayelén system first discovered in 2005. The others, hydrothermal breccia-hosted base metal and manto-hosted occurrences, appear related to a buried intrusion situated centrally within what is referred to as the BP zone explored in the period 2010–2012, and centred approximately 6 km southeast of the Ayelén vein system.
A similar gold-bearing Bonita vein system was located 7 km to the south of the Ayelén–Inés occurrence in 2011-2012. Trenching and two preliminary drillholes confirmed anomalous gold-silver values.
2025 Mineral Resource Estimate
The principal objective of the Technical Report was to review Reliant’s 2009 Mineral Resource estimates and supporting data on behalf of HSC, and prepare this independent updated estimate as summarized in Table 1-1.
Table 1-1 - 2025 San Luis Project updated Mineral Resource estimate
| San Luis Project Mineral Resources – 3D model | ||||||||||||||||||||||
| Resource | Grade (g/t) | Contained ounces (000s) | ||||||||||||||||||||
| Vein | Category | Tonnes | Au | Ag | Au | Ag | ||||||||||||||||
| Ayelén | 353,602 | 28.83 | 655.2 | 328 | 7,448 | |||||||||||||||||
| Ayelén HW | Indicated | 72,462 | 9.94 | 348.0 | 23 | 811 | ||||||||||||||||
| Inés | 27,720 | 5.93 | 209.8 | 5 | 187 | |||||||||||||||||
| Subtotal | 453,784 | 24.42 | 578.9 | 356 | 8,446 | |||||||||||||||||
| Ayelén | 41,911 | 5.39 | 208.3 | 7 | 281 | |||||||||||||||||
| Ayelén HW | Inferred | 6,511 | 3.18 | 170.9 | 1 | 36 | ||||||||||||||||
| Inés | 3,280 | 2.31 | 185.9 | - | 20 | |||||||||||||||||
| Subtotal | 51,702 | 4.92 | 202.2 | 8 | 336 | |||||||||||||||||
Notes:
| ● | Mineral Resources are not Mineral Reserves and do not have demonstrated viability. |
| ● | All tonnages reported are Dry Metric Tonnes, and contained gold and silver are reported in Troy Ounces. |
| ● | Mineral Resources are estimated at a cut-off grade of 3 g/t AuEq that considers bullion prices of US$1,700/oz gold and US$20/oz silver, and process recoveries of 90% for both gold and silver. |
| ● | The AuEq content has been calculated as follows: AuEq = Au+0.0117647*Ag. |
| ● | Numbers in the above table may not add due to rounding. |
| ● | The effective date of the mineral resource estimate is January 15, 2025. |
Conclusions and Recommendations
Exploration to date has demonstrated that the main property opportunity comprises the continued exploration for epithermal, low sulphidation, gold and silver bearing veins in order to increase property value, and it is recommended that further exploration be carried out.
8
The exploration objectives are clear and require more exploration to grow the current Mineral Resources and make new discoveries that could support further growth beyond this, with the priorities as follows:
| 1) | Continue with property-wide exploration for additional gold-silver bearing veins, including in the southeast catchment that has returned highly anomalous stream sediment samples although these have not yet been prospected or mapped. |
| 2) | Continue drilling in the Bonita vein to test the strike and depth extent of mineralization beyond the single section currently tested by drilling and also, advance prospecting, mapping and sampling in the Bonita area to identify any other veins and follow-up with trenching to support drill-testing these veins. |
Recommendations
A two-phase work program is proposed, with a total estimated cost of US$10 million, which includes a 15% contingency. A summary of the program along with detailed cost estimates is provided in Table 1-2.
Phase 1 focuses on ground base discovery exploration work of Au/Ag veins to the south of Ayelén and in the area between Ayelén and Bonita, together with early delineation of resource potential in Bonita.
This phase is projected to require US$1.7 million and includes the following recommendations:
| ● | Executing fieldwork on known untested veins and new targets for precise evaluation and prioritization. |
| ● | Initiation of drilling at Bonita, targeting priority zones within the known strike extent of the vein system. |
The extent of Phase 2 is partially contingent upon favourable results from Phase 1. The estimated cost for this second phase is approximately US$8.3 million, which will cover:
| ● | Extensive diamond drilling for resource definition and extension in Bonita, |
| ● | Initial discovery and resource outlining of new targets |
Table 1-2 – Recommended Work Program
| Phase 1 | Phase 2 | |||||||||||
| Phase/Area | Activity | Budget US$ | Activity | Budget US$ | ||||||||
| Bonita Vein | Mapping, Trenching & Discovery & Resource outline drilling (~2500 m) | 850,000 | Resource drilling (~4000 m) | 1,300,000 | ||||||||
| Ayelen South Trend Veins | Geochemistry, Geological Mapping, Geophysics | 300,000 | Discovery and extensional drilling and initial resource outline (~8000 m) | 3,250,000 | ||||||||
| New Target Generation | Geochemistry, Geological Mapping, Geophysics | 150,000 | Discovery drilling and initial Resource outline of top Priority targets (~6000 m) | 2,000,000 | ||||||||
| Community and Social Engagement/Permitting | Community programs and infrastructure development | 150,000 | Community programs and infrastructure development | 700,000 | ||||||||
| Sub Total | 1,450,000 | 7,250,000 | ||||||||||
| Contingency 15% | 217,500 | 1,087,500 | ||||||||||
| Total | 1,667,500 | 8,337,500 | ||||||||||
| Total USD $ | 10,005,000 | |||||||||||
9
ITEM 7: RISK FACTORS
Highlander’s business activities are subject to significant risks, but not limited to the risks described below. Any of the following risks could have an adverse material effect on Highlander, its business and prospects, and could cause actual events to differ materially from those described in forward-looking statements relating to Highlander. These risks are in addition to those discussed in technical reports and other documents filed by Highlander from time to time on SEDAR+. In addition, other risks and uncertainties not presently known by management of Highlander or that management currently believes are immaterial could affect Highlander, its business and prospects. The following risk factors are not a definitive list or description of all the risks associated with Highlander’s business but are intended to indicate what management considers to be significant considerations as of the date of this AIF:
Ability to raise funding to continue exploration, development and mining activities
Following completion of the acquisition of Bear Creek, the Company owns and operates the producing Mercedes Mine and holds interests in other development and exploration assets, including San Luis. While operations at the Mercedes Mine are expected to generate revenue, such operations are not expected to generate sufficient operating cash flow to fund the Company’s current and future exploration, development, sustaining capital, expansion initiatives, debt service obligations, closure and reclamation requirements or general and administrative expenses.
The Company has incurred operating losses to date and is expected to continue to incur operating losses in future periods due to, among other things, fluctuations in commodity prices, operating and capital costs, sustaining capital requirements, development expenditures, exploration activities and general and administrative costs. The Company has historically relied, and may continue to rely, on cash received from equity financings to fund its business activities. The Company’s ability to continue as a going concern is dependent upon the successful execution of its business plan, the performance of its operating assets, and its ability to raise additional capital and/or evaluate strategic alternatives, as required. While the Company has been successful in securing financing to date, there can be no assurance that future equity financings, debt facilities or other funding arrangements will be available on acceptable terms or at all. Failure to obtain such financing, or to generate sufficient operating cash flow, may require the Company to curtail or defer exploration or development activities, reduce discretionary expenditures, or delay or suspend certain mining or expansion activities. Any equity financing may result in dilution to existing shareholders.
Global economic conditions
The unprecedented events in global financial markets in the past several years have had a profound impact on the global economy. Many industries, including the mining industry, are impacted by these market conditions. Market events and conditions, including disruptions in the international credit markets and other financial systems and the deterioration of global economic conditions, could impede Highlander’s access to capital or increase the cost of capital and may adversely affect Highlander’s operations.
Highlander is also exposed to liquidity risks in meeting its operating and capital expenditure requirements in instances where its cash position is unable to be maintained or appropriate financing is unavailable. These factors may impact Highlander’s ability to obtain capital on terms favourable to it or at all. Increased market volatility may impact Highlander’s operations which could adversely affect the trading price of Highlander common shares.
Limited supplies, supply chain disruptions, and inflation
The Company’s exploration, development and mining activities require skilled personnel and a reliable supply of resources and consumables, including fuel, energy, reagents, equipment, spare parts and other materials. The availability of such inputs may be interrupted or constrained due to shortages, increased global demand, transportation and logistics challenges (including those associated with remote locations), labour disruptions, or government restrictions or regulations that delay or restrict the importation of necessary items.
Global supply chains have experienced, and may continue to experience, disruption as a result of geopolitical conflicts, regional instability, trade tensions, sanctions, tariffs, border controls, pandemics and other international or regional events beyond the Company’s control, including the ongoing conflicts involving Ukraine, Russia, Israel, Palestine and Iran. Such disruptions may adversely affect the availability, timing and cost of critical inputs and services.
10
In addition, inflationary pressures may increase the cost of labour, energy, materials, equipment, transportation and services required for the Company’s operations. Any interruption to the procurement and supply of resources or skilled personnel, or sustained increases in costs due to inflation or supply chain constraints, could have an adverse impact on the Company’s cash flows, results of operations and financial condition.
Geopolitical tensions in the Middle East and related market instability
Ongoing and escalating geopolitical tensions in the Middle East, including the current conflict involving Iran and related regional developments, have contributed to heightened volatility in global financial, commodity and energy markets. Any further escalation of such conflict, expansion to additional countries, or involvement of global powers could adversely affect international trade, capital markets, investor confidence and global economic conditions.
Instability arising from geopolitical conflict may result in disruptions to energy markets, increased commodity price volatility, inflationary pressures, higher interest rates, supply chain interruptions and increased costs of financing. Such conditions could adversely affect the Company’s ability to raise capital on acceptable terms, increase operating and capital costs, and negatively impact market valuations of mining companies generally, regardless of the Company’s underlying operating performance.
While the Company does not have operations in the Middle East, the indirect effects of regional conflict and related global market instability could have a material adverse effect on the Company’s business, financial condition, results of operations and prospects.
Negative operating cash flow
Highlander has experienced negative operating cash flow in prior periods and may continue to experience negative operating cash flow in future periods. Following the completion of the acquisition of Bear Creek, Highlander now owns and operates the producing Mercedes Mine, which is expected to generate revenue from commercial production in 2026 and in future periods. However, there is no guarantee that commercial production at the Mercedes Mine or any other property will result in positive operating cash flow or profitability.
Uncertainty of future revenues or of a return on investment
It is difficult to evaluate Highlander’s business and future prospects. While Highlander now owns and operates the producing Mercedes Mine, Highlander has a limited history of operations as an integrated mining company, and there can be no assurance that its operating assets will generate sustainable revenues or achieve profitability. Operating losses may continue to occur in future periods due to, among other things, fluctuations in commodity prices, operating and capital costs, sustaining capital requirements, development and exploration expenditures, and general and administrative costs. While Highlander’s Board is optimistic about the Company’s prospects, there is no certainty that anticipated outcomes, production levels or sustainable revenue streams will be achieved.
There is no assurance that Highlander’s common shares will provide a return on investment in the future. Highlander has no current plans to pay dividends, and any return to shareholders will depend on the appreciation, if any, of the Company’s common shares.
Mineral reserve and mineral resource estimates may not be realized
Highlander holds mineral reserves and mineral resources, including mineral reserves associated with the Mercedes Mine and the Corani Project, and mineral resources at San Luis. Mineral reserve and mineral resource estimates are based on interpretations of geological data, assumptions regarding future commodity prices, operating costs, metallurgical recoveries, mine plans, permitting and other factors.
Actual mining results may differ materially from estimates due to factors including changes in commodity prices, operating and capital costs, dilution, metallurgical performance, geotechnical conditions, permitting constraints and other operational risks. Any material reduction in mineral reserves or mineral resources, or the failure to convert mineral resources to mineral reserves, could adversely affect the life of mine, production levels, financial performance and valuation of Highlander.
11
Speculative nature of mineral exploration and development
Certain of Highlander’s properties remain in the exploration or development stage, including the Company’s material property, San Luis. The exploration for and development of mineral deposits involves significant risk. Few properties that are explored are ultimately developed into producing mines. Substantial expenditures are required to establish mineral reserves through drilling, to develop processes to extract the mineral resources and, in the case of new properties, to develop the extraction and processing facilities and infrastructure at any site chosen for extraction. Development of Highlander’s mineral projects will only follow upon obtaining satisfactory results. There is no assurance that Highlander’s exploration activities at San Luis or its other exploration-stage properties will result in any discoveries of commercial bodies of ore, or that any of Highlander’s development and exploration-stage properties, including San Luis, will be brought into commercial production. Whether a mineral deposit will be commercially viable depends on a number of factors, some of which are: the particular attributes of the deposit, accuracy of estimated size, continuity of mineralization, average grade, proximity to infrastructure, availability and cost of water and power, anticipated climatic conditions, commodity prices and government regulations, including regulations relating to prices, taxes, royalties, land tenure, land use, importing and exporting of minerals and environmental protection. The exact effect of these factors cannot be accurately predicted but the combination of these factors may result in Highlander being unable to receive an adequate return on invested capital.
The process of mining, exploration and development also involves risks and hazards, including environmental hazards, industrial accidents, labour disputes, unusual or unexpected geological conditions or acts of nature. These risks and hazards could lead to events or circumstances, which could result in the complete loss of a project or could otherwise result in damage or impairment to, or destruction of, mineral properties and future production facilities, environmental damage, delays in exploration and development interruption, and could result in personal injury or death.
Although Highlander evaluates the risks and carries insurance policies to mitigate the risk of loss where economically feasible, not all of these risks are reasonably insurable and insurance coverages may contain limits, deductibles, exclusions and endorsements. Highlander cannot assure that its coverage will be sufficient to meet its needs. Such a loss may have a material adverse effect on Highlander. See “Uninsured Risks” below for more details.
Risks related to the acquisition of Bear Creek and integration of operations
Highlander completed its acquisition of Bear Creek on February 26, 2026, after the Company’s 2025 financial year-end, which owns the Mercedes Mine in Mexico, the Corani Project in Peru and certain other exploration-stage properties. The successful integration of Bear Creek’s business, assets, operations, personnel and systems involves numerous risks and uncertainties. These include, but are not limited to, difficulties in integrating management teams, operational practices, internal controls, information systems and accounting and reporting processes.
The anticipated benefits of the acquisition may not be realized on the timeline expected or at all. Integration efforts may require significant management attention and may divert resources from other business opportunities. In addition, Highlander may assume unknown or contingent liabilities in connection with the acquisition. Any failure to successfully integrate Bear Creek or realize expected synergies could have a material adverse effect on Highlander’s business, financial condition and results of operations.
In addition to integration risks, the Company may have assumed liabilities, obligations or risks in connection with the acquisition of Bear Creek that were not fully known, quantified or anticipated at the time of closing. These may include, without limitation, environmental, reclamation or closure liabilities, historical compliance matters, labour-related obligations, contractual commitments, royalty or streaming arrangements, technical assumptions embedded in mine plans or reserve estimates, and obligations arising from prior operations or third-party actions.
While the Company conducted due diligence in connection with the acquisition, there can be no assurance that such diligence identified all material risks or liabilities. The realization of any such liabilities or risks could have a material adverse effect on the Company’s business, financial condition and results of operations.
12
Risks from international operations
Changes in political situations may affect the manner in which Highlander operates. The operations of Highlander are conducted in Peru and Mexico, which are exposed to various levels of economic, political, currency and other risks and uncertainties. These risks and uncertainties include, but are not limited to: terrorism, hostage taking, military repression, crime, cartel activity, violence, more prevalent or stronger organized crime groups, political instability, corruption, currency controls, extreme fluctuations in currency exchange rates, high rates of inflation, uncertainty of the rule of law and legal system, corruption of public officials and/or courts of law, labour unrest, the risks of war or civil unrest, expropriation and nationalization, renegotiation or nullification of existing concessions, licenses, permits, approvals and contracts, illegal mining, changes in taxation and mining laws, regulations and policies, restrictions on foreign exchange and repatriation, and changing political conditions and governmental regulations relating to foreign investment and the mining business. These countries have experienced political, social and economic unrest in the past and protestors have from time to time targeted foreign mining companies and their mining operations. The occurrence of mining regime changes adds uncertainties that cannot be accurately predicted and any future material adverse changes in government policies or legislation in Peru or Mexico that affect foreign ownership, mineral exploration, development of mining activities and may affect Highlander’s viability. In addition, restrictions on the international transfer of cash, dividends or other assets, whether due to tax laws, foreign exchange controls or other regulatory requirements, could limit the Company’s ability to fund operations, service obligations or return capital to shareholders.
Risk associated with an emerging and developing market
The disruptions recently experienced in the international and domestic capital markets have led to reduced liquidity and increased credit risk premiums for certain market participants and have resulted in a reduction of available financing. Companies located in countries in the emerging markets may be particularly susceptible to these disruptions and reductions in the availability of credit or increases in financing costs, which could result in them experiencing financial difficulty. In addition, the availability of credit to entities operating within the emerging and developing markets is significantly influenced by levels of investor confidence in such markets as a whole and as such any factors that impact market confidence (for example, a decrease in credit ratings, state or central bank intervention in one market or terrorist activity and conflict) could affect the price or availability of funding for entities within any of these markets.
Environmental factors
The Company conducts exploration, development and mining activities in various parts of Peru and Mexico. Such activities are subject to various laws, rules and regulations governing the protection of the environment, including, in some cases, requirements to post reclamation bonds or other forms of financial assurance. Extensive environmental legislation has been enacted in Peru and Mexico by federal, state and municipal governments, and all phases of the Company’s operations, including exploration, development, operation, expansion and closure, are subject to environmental regulation in the jurisdictions in which it operates. Environmental legislation is evolving in a manner that requires stricter standards and enforcement, increased fines and penalties for non-compliance, more stringent environmental assessments of proposed properties and expansions, and a heightened degree of responsibility for companies and their officers, directors and employees. There is no assurance that future changes in environmental regulation, or the interpretation or enforcement thereof, will not adversely affect the Company’s operations.
The cost of compliance with changes in governmental regulations has the potential to reduce the profitability of operations or, in some circumstances, to preclude entirely the economic development or continued operation of a property. Environmental hazards may exist on the Company’s properties that are currently unknown and may have been caused by previous or existing owners or operators. While the Company is not currently aware of any material environmental hazards on the properties it holds or has formerly worked, there can be no assurance that such hazards will not be identified in the future. The approval of new mines, mine expansions or material modifications to existing operations in Peru or Mexico is subject to detailed review by applicable governmental authorities, and there is no assurance that required regulatory or environmental approvals will be obtained on a timely basis or at all. Failure to comply with applicable environmental laws, regulations or permit conditions may have serious consequences, including orders requiring operations to cease or be curtailed, the installation of additional facilities or equipment, remediation obligations, or the imposition of fines, penalties or other sanctions.
13
Mining laws in Peru and Mexico establish requirements for the decommissioning, reclamation and rehabilitation of mining properties following closure. Some mining properties must be managed for extended periods following closure in order to satisfy ongoing closure and monitoring requirements. The costs associated with reclamation and closure, including long-term environmental management, can be substantial and may differ materially from current estimates due to changes in regulatory requirements, environmental conditions or remediation standards.
In addition, ownership and operation of the Mercedes Mine exposes the Company to increased ongoing environmental, reclamation and closure liabilities, including obligations relating to tailings facilities, waste management, water treatment and mine closure. Actual closure and reclamation costs may increase over time and could have a material adverse effect on the Company’s financial condition and results of operations.
The Company has adopted environmental practices designed to comply with applicable environmental laws and regulations; however, there can be no assurance that such practices will be sufficient to prevent environmental incidents or that the Company will not incur material costs, liabilities or operational restrictions as a result of environmental compliance or enforcement actions.
Reliance on contractors and underground mining methods
The Company relies on contractors for certain aspects of its mining, development and support activities, particularly at the Mercedes Mine. The performance, availability and cost of contractors may be affected by labour market conditions, safety incidents, equipment availability, regulatory requirements or disputes. Any failure by contractors to perform in accordance with expectations could result in delays, increased costs, safety incidents or production shortfalls.
Underground mining operations involve complex and evolving geological conditions and may require changes in mining methods, sequencing or development plans. Transitions between mining methods, contractors or equipment may result in temporary reductions in productivity, increased dilution, higher costs or operational disruptions. There can be no assurance that underground mining risks will not materially adversely affect the Company’s operations or financial results.
Administrative, judicial and consultation-related challenges in Peru
The Company’s material property, San Luis, is located in Peru and is subject to Peruvian regulatory processes that may involve public participation, stakeholder engagement and, in certain circumstances, consultation-related requirements. Even where the Company is successful in obtaining permits, authorizations or other approvals, such decisions may be subject to administrative review, appeals, community challenges or judicial proceedings, any of which may create delays, uncertainty or additional compliance obligations.
Regulatory decision-making in Peru may be affected by changes in governmental priorities, evolving interpretations of applicable requirements or resource constraints within regulatory agencies. In addition, allegations of non-compliance with consultation, engagement or permitting requirements, whether or not ultimately determined to be valid, may result in investigations, suspension of activities, additional conditions or reputational harm.
Any material delay, suspension, revocation or challenge to approvals, or any inability to manage consultation-related processes in connection with San Luis, could materially adversely affect the Company’s ability to advance the project, increase costs and have a material adverse effect on the Company’s business, financial condition, results of operations and prospects.
Community relations
Community relations are an important part of Highlander’s business at all stages of the mine life cycle. In addition to exploration and development activities, operating a producing mine increases the Company’s exposure to community concerns relating to employment, environmental impacts, water use, land access, infrastructure and perceived distribution of economic benefits. As a business in the mining industry, the Company may come under pressure to demonstrate that other stakeholders benefit and will continue to benefit from our commercial activities. Any deterioration in the Company’s relationships with local communities or other stakeholders in Peru or Mexico could result in protests, blockades, work stoppages, permitting delays or reputational harm, which could materially adversely affect operations.
14
Labour relations, unions and workforce risks in Mexico
Highlander operates the Mercedes Mine in Mexico, where the workforce is unionized and subject to collective bargaining agreements. Labour relations in Mexico are governed by complex federal and local laws and regulations, including laws relating to union representation, collective bargaining, employee rights, termination, profit sharing and workplace conditions.
The mining industry in Mexico has experienced labour disruptions, strikes, work stoppages, slowdowns and disputes from time to time. The Company’s relationship with the union representing employees at the Mercedes Mine may be affected by negotiations relating to wages, benefits, working conditions, productivity expectations, safety practices or other terms of employment. There can be no assurance that future collective bargaining negotiations will be concluded on acceptable terms or without disruption to operations.
In addition, changes in labour laws, regulations or their interpretation or enforcement, union organizing activity, changes in union representation, or challenges related to workforce availability, retention or productivity could materially adversely affect the Company’s operations. Any labour unrest, strike, work stoppage or slowdown could result in production interruptions, increased costs, safety risks, reputational harm and could have a material adverse effect on the Company’s results of operations and financial condition.
Permitting risk
Highlander’s exploration, development and mining activities are subject to receiving, maintaining and renewing licenses, permits and approvals (collectively, “permits”) from appropriate governmental authorities in Peru and Mexico. Such permits are required at various stages of the mine life cycle, including exploration, construction, operation, expansion, modification and closure. Highlander may be unable to obtain or maintain all required permits on a timely basis or at all. Delays or failures in obtaining, renewing or amending permits, or the suspension or revocation of existing permits, could result in delays, increased costs, production restrictions or the suspension of operations, any of which could have a material adverse effect on the Company.
Failure to comply strictly with applicable laws, regulations and local practices may have a material adverse impact on the Company’s operations or business
While the Company seeks to fully comply with applicable laws, regulations and local practices, failure to comply strictly with applicable laws, regulations and local practices relating to mineral rights applications and tenure could result in loss, reduction, cancellation or expropriation of entitlements, or the imposition of additional local or foreign parties as joint venture partners with carried or other interests. Any such loss, reduction or imposition of partners could have a material adverse impact on the Company’s operations or business. Furthermore, increasing complexity of mining laws and regulations may render the Company incapable of strict compliance.
The inherent operational risks associated with mining, exploration and development, many of which are beyond the Company’s control
The Company’s activities are subject to a high degree of risk due to factors that, in some cases, cannot be foreseen or anticipated, or controlled. These risks include, but are not limited to, tectonic or weather activity that may provoke landslides or other impacts, labour disruptions, legislative and regulatory changes, crime, the inability to obtain adequate sources of power, water, labour, suitable or adequate machinery and equipment, and expert attorneys and consultants. In addition, the Company may be unable to acquire or obtain such requirements as water rights and surface rights, which may be critical for the continued advancement of exploration, development and operational activities on its mineral concessions. These processes could generate delays and adverse decisions, however unexpected, could negatively impact project development and the Company’s prospects.
15
Land title risk
Although Highlander has investigated the right to explore and exploit its various properties and obtained records from government offices with respect to all the mineral claims, licenses, concessions and other rights in and to lands comprising its properties, there is no guarantee of title. Other parties may dispute the title to a property or the property may be subject to prior unregistered agreements and transfers or land claims by aboriginal, native, or indigenous peoples. The title to Highlander’s properties may be affected by undetected encumbrances or defects or governmental actions. Highlander has not conducted surveys of all of its properties and the precise area and location of claims or the properties may be challenged. Title insurance is generally not available for mineral properties. Failure by Highlander to meet its payment and other obligations pursuant to laws governing its mineral claims, licenses, concessions and other forms of land and mineral tenure could result in the loss of its material property interests which could have a material adverse effect on Highlander, which could cause a significant decline in the value of Highlander’s common shares.
Surface rights and access risks in Peru
Mining concession licenses in Peru are separate from surface rights. Permission for surface access must be negotiated with the owners of the surface rights to the areas covered by the mining concessions and commonly involve leasing of the surface rights. In Peru surface rights are owned by private persons or communities (local communal organizations), and agreements for access must be made with the surface owners to do significant work. There can be no guarantee that the Company will be able to negotiate a satisfactory agreement with any such existing landowners/occupiers for such access, and therefore it may be unable to carry out significant exploration work or mining activities. There are also potential risks with regard to the completion of a successful exploration program in that there is a possibility of not being able to extend the surface access agreement over part of the area of interest, or problems with obtaining an environmental permit for road construction and drilling.
Encroachment and illegal mining activity in Peru
Certain regions of Peru have experienced heightened levels of encroachment and illegal mining activity. The Company’s ability to advance exploration or development activities at San Luis may be adversely affected by third-party actions outside the Company’s control, including unauthorized access, land use disputes, encroachment, or illegal or informal mining activities in the broader region. Such activities can contribute to social conflict, create safety and security risks, damage infrastructure or the environment, and complicate the Company’s ability to maintain orderly access to the project area.
In addition, third-party interference may result in delays, increased security or monitoring costs, heightened scrutiny from regulators or stakeholders, or reputational harm. The presence of illegal or informal mining activity may also increase the risk of disputes regarding land access, community expectations and the perceived legitimacy of mineral development activities. Any material third-party interference, encroachment or illegal or informal mining activity affecting San Luis could result in delays or increased costs and could have a material adverse effect on the Company’s business, financial condition, results of operations and prospects.
Criminal activity and social instability in Mexico
Mining operations in Mexico may be exposed to security risks, including theft, vandalism, extortion, sabotage, organized crime activity and violence associated with criminal organizations. Such risks may affect employees, contractors, suppliers, infrastructure and transportation routes.
Mexico has experienced periods of heightened security and social instability associated with organized crime activity, including recent high-profile events involving criminal organizations that have resulted in increased violence, road blockages, disruptions to transportation and heightened security responses by authorities in various regions of the country. Such conditions, whether localized or more widespread, may adversely affect the Company’s operations, workforce mobility, supply chains and ability to safely transport personnel, equipment and product.
16
Although Highlander intends to implement security measures consistent with industry practice, there can be no assurance that such measures will be effective in preventing security incidents. Any material security incident could result in injury or loss of life, damage to property, production interruptions, increased operating costs, reputational harm or the suspension of operations, any of which could have a material adverse effect on Highlander.
Political, regulatory and fiscal risks in Mexico
Highlander’s Mexican operations are subject to federal, state and local laws and regulations governing mining, labour, taxation, environmental protection, royalties, land tenure and community relations. Changes in laws, regulations, policies or their interpretation or enforcement, including changes to mining concessions, taxes, royalties, labour laws or regulatory approval processes, could materially adversely affect the Company’s operations, costs and profitability.
Mexico has experienced political and regulatory changes in recent years, including increased scrutiny of the mining sector and evolving approaches to permitting, environmental oversight and fiscal policy. Future changes in government priorities, legislation, regulations or administrative practices may result in increased costs, additional compliance obligations, delays in permitting or approvals, restrictions on operations, or the imposition of new or higher taxes, duties or royalties.
In addition, regulatory authorities in Mexico may exercise significant discretion in the interpretation, administration and enforcement of applicable laws and regulations. Delays or uncertainty in regulatory decision-making, changes in the application of existing rules, or inconsistent enforcement at the federal, state or local level could adversely affect the timing, scope or economics of the Company’s mining activities. Any material adverse changes in the political, regulatory or fiscal environment in Mexico could negatively affect the Company’s ability to operate its producing assets, advance development projects, or maintain existing concessions, and could have a material adverse effect on Highlander’s business, financial condition and results of operations.
Risk of global outbreaks and contagious diseases
The risk of global outbreaks has the potential to significantly and adversely impact Highlander’s operations and business. There can be no certainty that an outbreak of infectious illness and the restrictive measures implemented to slow the spread of the virus will not materially impact Highlander’s operations or personnel. It is not possible for Highlander to predict the duration or magnitude of the adverse results of the outbreak and its effects on the Company’s business, results of operations or ability to raise funds at this time.
Fraud and corruption
Highlander’s operations are governed by, and involve interactions with, many levels of government in Peru and Mexico. Highlander is required to comply with anti-corruption and anti-bribery laws, including the Canadian Corruption of Foreign Public Officials Act, as well as similar laws in Peru and Mexico. In recent years, there has been a general increase in both the frequency of enforcement and the severity of penalties under such laws, resulting in greater scrutiny and punishment to companies convicted of violating anti-corruption and anti-bribery laws. Furthermore, a company may be found liable for violations by not only its employees, but also by its contractors and third-party agents. Highlander’s internal procedures and programs may not always be effective in ensuring that Highlander, its employees, contractors or third-party agents will comply strictly with such laws. If Highlander becomes subject to an enforcement action or in violation of such laws, this may have a material adverse effect on its reputation, result in significant penalties, fines, monitoring and investigation costs and/or sanctions imposed on it, and/or have a material adverse effect on Highlander’s operations.
Ethics and business practices
Highlander maintains and requires adherence to policies governing ethical business conduct and practices, including prohibition of illegal payments, and respect for human rights and the individual. All personnel are expected to promote a respectful and inclusive workplace environment irrespective of ethnic background, gender, age or experience. Nevertheless, there is no assurance of compliance and the Company may be subject to allegations of discriminatory practices, harassment, unethical behavior, or breach of human rights.
17
Highlander may in the future become subject to legal proceedings
Highlander may, from time to time, become involved in various claims, legal proceedings, regulatory investigations and complaints. Highlander cannot reasonably predict the likelihood or outcome of any actions should they arise. If Highlander is unable to resolve any such disputes favorably, it may have a material adverse effect on Highlander’s financial performance, cash flows, and results of operations. Highlander’s assets and properties may become subject to further liens, agreements, claims, or other charges as a result of such disputes. Any claim by a third party on or related to any of Highlander’s properties, especially where mineral reserves have been located, could result in Highlander losing a commercially viable property. Even if a claim is unsuccessful, it may potentially affect Highlander’s operations due to the high costs of defending against the claim. If Highlander loses a commercially viable property, such a loss could lower its future revenues, or cause Highlander to cease operations if the property represents all or a significant portion of Highlander’s mineral reserves.
Highlander’s mineral assets are located outside Canada and are held indirectly through foreign affiliates
It may be difficult if not impossible to enforce judgements obtained in Canadian courts predicted upon the civil liability provisions of the securities laws of certain provinces against substantially all of Highlander’s assets which are located outside Canada.
Commodity price risk
The price of Highlander common shares, financial results and exploration, development and mining activities in the future may be materially adversely affected by declines in the price of silver and gold. Silver and gold prices fluctuate widely and are affected by numerous factors beyond Highlander’s control, such as the sale or purchase of metals by various central banks and financial institutions, interest rates, exchange rates, inflation or deflation, fluctuation in the value of the United States dollar and foreign currencies, global and regional supply and demand, and the political and economic conditions of major metals-producing and metals-consuming countries throughout the world.
Exchange rate fluctuations
Highlander reports its results in U.S. dollars, while many of Highlander’s investments, costs and revenues may be denominated in other currencies. This may result in additions to Highlander’s reported costs or reductions in Highlander’s reported revenues. Fluctuations in exchange rates between currencies in which Highlander invests, reports, or derives income may cause fluctuations in its financial results that are not necessarily related to Highlander’s underlying operations.
Joint ventures
Highlander may enter into joint venture or similar arrangements with regard to future exploration, development and production properties (including potentially Highlander’s concessions). There is a risk any future joint venture partner does not meet its obligations and Highlander may therefore suffer additional costs or other losses. It is also possible that the interests of Highlander or future joint venture partners are not aligned resulting in project delays or additional costs and losses. Highlander may have minority interests in the companies, partnerships and ventures in which it invests and may be unable to exercise control over the operations of such companies.
Royalties and other third-party payment obligations
In connection with certain financing arrangements, debt settlements or other transactions, the Company is or may become subject to royalty, streaming or other payment obligations in favour of third parties with respect to the production, revenues or mineral output from certain of its properties. Such royalty or similar interests may reduce the cash flow and economic returns generated by the affected projects and may limit the Company’s ability to fully benefit from increases in commodity prices or improvements in operating performance.
Royalty obligations may be payable regardless of the profitability of the underlying operation and may increase the Company’s cost structure or reduce the funds available for exploration, development, sustaining capital expenditures, debt service or other corporate purposes. In addition, the existence of third-party royalty interests may complicate or delay future financings, project-level transactions, joint ventures, asset sales or other strategic initiatives involving the affected properties.
18
The interpretation, administration and enforcement of royalty agreements may give rise to disputes with royalty holders, including with respect to calculation methodologies, payment timing or the scope of amounts subject to royalty. Any such disputes could result in additional costs, diversion of management attention or potential liability. There can be no assurance that royalty obligations will not have a material adverse effect on the Company’s financial condition, results of operations or cash flows.
Property commitments
The properties held by Highlander may be subject to various land payments and/or work commitments. Failure by Highlander to meet its payment obligations or otherwise fulfill its commitments under these agreements could result in the loss of related property interests.
Infrastructure
Mineral exploration, development and operating activities depend, to one degree or another, on the availability and reliability of adequate infrastructure, including roads, power supply, water sources, communications and transportation networks. Disruptions to infrastructure resulting from weather events, security incidents, community actions, regulatory intervention or other causes could interrupt operations, delay shipments, increase costs or reduce production.
Properties located in remote areas
Highlander’s exploration properties may be located in remote areas with challenging terrain, climate and access, resulting in technical challenges for conducting geological exploration. The remote location of Highlander’s operations may also result in increased costs and transportation difficulties, which could have a material adverse effect on Highlander’s business and results of operations.
Lack of availability of resources
Mining exploration requires ready access to mining equipment such as drills, and crews to operate that equipment. There can be no assurance that such resources will be available to Highlander on a timely basis or at a reasonable cost. Failure to obtain these resources when needed may result in delays in Highlander’s exploration programs.
Dependence on highly skilled personnel
Highlander’s prospects depend in part on the services of key board members, executives and other highly skilled and experienced personnel focused on managing Highlander’s interests and the advancement of its mineral projects, as well as its other interests, in addition to the identification of new opportunities for growth and funding. The loss of these persons or Highlander’s inability to attract and retain additional highly skilled employees required for Highlander’s activities may have a material adverse effect on its business or future operations. Highlander does not currently maintain “key person” life insurance on any of its key employees.
Competition
There is competition within the mining industry for the discovery and acquisition of properties considered to have commercial potential. Highlander competes with other mining companies, many of which have greater financial resources than Highlander, for the acquisition of mineral claims, leases and other mineral interests as well as for the recruitment and retention of qualified employees and other personnel.
Significant shareholders
Each of Highlander’s significant shareholders has or will have the ability to significantly influence the outcome of corporate actions requiring shareholder approval, including the election of directors of Highlander and the approval of certain corporate transactions. Highlander’s significant shareholders’ respective interests may differ from the interests of Highlander or its other shareholders. The concentration of ownership of the Highlander common shares may also have the effect of dissuading third-party offers or delaying or preventing other possible strategic transactions of Highlander.
19
Reputational risk
As a result of the increased usage and the speed and global reach of social media and other web-based tools used to generate, publish and discuss user-generated content and to connect with other users, companies today are at much greater risk of losing control over how they are perceived in the marketplace. Damage to the Company’s reputation can be the result of the actual or perceived occurrence of any number of events, and could include any negative publicity (for example, with respect to the Company’s handling of environmental matters or the Company’s dealings with community groups), whether true or not. The Company places a great emphasis on protecting its image and reputation, but the Company does not ultimately have direct control over how it is perceived by others. Reputation loss may lead to increased challenges in developing and maintaining community relations, decreased investor confidence and an impediment to the Company’s overall ability to advance its projects, thereby having a material adverse impact on financial performance, cash flows and growth prospects.
Conflicts of interest
Certain of the directors and/or officers of Highlander also serve as directors and/or officers of other companies involved in natural resource exploration, development and mining operations and consequently there exists the possibility for such directors and/or officers to be in a position of conflict. Any decision made by any of such directors and/or officers will be made in accordance with their duties and obligations to deal fairly and in good faith with a view to the best interests of Highlander and Highlander’s shareholders. In addition, each director is required to declare and refrain from voting on any matter in which such director may have a conflict of interest in accordance with the procedures set forth in applicable corporate and other laws.
Uninsurable risks
As mentioned above, Highlander’s business is subject to a number of risks and hazards including adverse environmental conditions, industrial accidents, environmental contamination, labour disputes, tailings failures, seismic events, security risks and technical difficulties due to unusual or unexpected geologic formations. Such risks could result in personal injury or death, environmental damage, damage to and destruction of the facilities, delays in exploration and development, monetary losses and legal liability. For some of these risks, Highlander maintains insurance to protect against these losses at levels consistent with industry practice. However, Highlander may not be able to maintain current levels of insurance, particularly if there is a significant increase in the cost of premiums. Moreover, insurance against risks such as environmental pollution or other hazards as a result of exploration and production may not be generally available to Highlander or to other companies in the mining industry on acceptable terms. Highlander might also become subject to environmental liability or other hazards which may not be insured against or which we may elect not to insure against because of premium costs or other reasons. Losses from these events may cause Highlander to incur significant costs that could have a material adverse effect upon its financial condition and results of operations.
Information systems
Targeted attacks on Highlander’s systems (or on systems of third parties that Highlander relies on), failure or non-availability of key information technology (“IT”) systems or a breach of security measures designed to protect Highlander’s IT systems could result in disruptions to Highlander’s operations, extensive personal injury, property damage or financial or reputational risks. As the threat landscape is ever-changing, Highlander must make continuous mitigation efforts, including risk prioritized controls to protect against known and emerging threats, tools to provide automate monitoring and alerting and backup and recovery systems to restore systems and return to normal operations.
Public company obligations
Highlander is subject to evolving corporate governance and public disclosure regulations that have increased both Highlander’s compliance costs and the risk of non-compliance, which could adversely impact Highlander’s share price.
20
Highlander is subject to changing rules and regulations promulgated by a number of governmental and self-regulated organizations, including the Canadian Securities Administrators, the Canadian Securities Exchange, and the International Accounting Standards Board. These rules and regulations continue to evolve in scope and complexity creating many new requirements. For example, the Canadian Extractive Sector Transparency Measures Act mandates the public disclosure of payments made by mining companies to all levels of domestic and foreign governments. Highlander’s efforts to comply with such legislation could result in increased general and administration expenses and a diversion of management time and attention from operating activities to compliance activities.
Internal controls provide no absolute assurances as to reliability of financial reporting and financial statement preparation, and ongoing evaluation may identify areas in need of improvement
Highlander may fail to maintain the adequacy of its internal control over financial reporting as such standards are modified, supplemented or amended from time to time, and Highlander may not be able to ensure that it can conclude on an ongoing basis that it has effective internal controls over financial reporting. Highlander’s failure to satisfy the requirements of Canadian legislation on an ongoing, timely basis could result in the loss of investor confidence in the reliability of its financial statements, which in turn could harm Highlander’s business and negatively impact the trading price of the Highlander common shares or market value of its other securities. In addition, any failure to implement required new or improved controls, or difficulties encountered in their implementation, could harm Highlander’s operating results or cause it to fail to meet its reporting obligations.
Highlander may fail to maintain the adequacy of its disclosure controls. Disclosure controls and procedures are designed to ensure that the information required to be disclosed by Highlander in reports filed with securities regulatory agencies is recorded, processed, summarized and reported on a timely basis and is accumulated and communicated to Highlander’s management, as appropriate, to allow timely decisions regarding required disclosure.
No evaluation can provide complete assurance that Highlander’s financial and disclosure controls will detect or uncover all failures of persons within Highlander to disclose material information otherwise required to be reported. A control system, no matter how well designed and operated, can provide only reasonable, not absolute, assurance with respect to the reliability of financial reporting and financial statement preparation. The effectiveness of Highlander’s controls and procedures could also be limited by simple errors or faulty judgments.
The Company’s foreign subsidiary operations may impact its ability to fund operations efficiently, as well as the Company’s valuation and stock price
The Company conducts operations through foreign subsidiaries and substantially all of its assets are held in such entities. Accordingly, any limitation on the transfer of cash or other assets between the parent corporation and such entities, or among such entities, could restrict the Company’s ability to fund its operations efficiently. Any such limitations, or the perception that such limitations may exist now or in the future, could have an adverse impact on the Company’s valuation and stock price.
Share price fluctuation
Securities markets have experienced a high degree of price and volume volatility, and the market price of securities of many companies have experienced wide fluctuations which have not necessarily been related to their operating performance, underlying asset values or prospects. Additionally, companies like Highlander often experience periods where their shares are thinly traded. There can be no assurance that these kinds of share price fluctuations or lack of liquidity will not occur in the future, and if they do occur, Highlander does not know how severe the impact may be on its ability to raise additional funds through equity issues. If Highlander is unable to obtain such additional financing, any investment in Highlander may be materially diminished in value or lost.
The value of the Company’s common shares, as well as its ability to raise equity capital, may be impacted by future issuances of shares
The Company is authorized to issue an unlimited number of Highlander common shares without par value. The Company may issue more Highlander common shares in the future. Sales of substantial amounts of Highlander common shares (including shares issuable upon the exercise of stock options), or the perception that such sales could occur, could materially adversely affect prevailing market prices for the Highlander common shares and the ability of the Company to raise equity capital in the future.
21
Future sales of common shares by existing shareholders
Sales of a large number of Highlander common shares in the public markets, or the potential for such sales, could decrease the trading price of the Highlander common shares and could impair the ability of the Company to raise capital through future sales of Highlander common shares.
Costs of land reclamation
It is difficult to determine the exact amounts which will be required to complete all land reclamation activities in connection with the properties in which the Company holds an interest. Reclamation bonds and other forms of financial assurance represent only a portion of the total amount of money that will be spent on reclamation activities over the life of a mine. Accordingly, it may be necessary to revise planned expenditures and operating plans in order to fund reclamation activities. Such costs may have a material adverse impact upon the consolidated financial condition and results of operations of the Company.
Measures to protect endangered species may adversely affect the Company’s operations
Peru has a diverse and fragile ecosystems and the federal government, regional governments, politicians, community leaders, and NGOs are vigilant in the protection of endangered species. The existence or discovery of an endangered species at or near the Company’s projects may have a number of adverse consequences to the Company’s plans and operations. For instance, the presence of an endangered species could require the Company to modify its design plans and construction, to take extraordinary measures to protect the species or to cease its activities temporarily or permanently, all of which would delay the Company’s exploration activities and have an adverse economic impact on the Company, which could be material. The existence or discovery of an endangered species at one of Highlander’s projects could also ignite NGO and local community opposition to the Company’s projects, which could present further challenges to exploration and development activities.
Environmental risks and hazards
All phases of the Company’s consolidated operations involve inherent environmental risks and hazards associated with mining, exploration and development activities, including the risk of accidental spills, releases of hazardous substances, tailings facility failures, seepage, contamination of soil or groundwater, and other environmental incidents. Such events may occur as a result of equipment failure, human error, extreme weather events, seismic activity, or other factors beyond the Company’s control. Environmental hazards or contamination may exist on the properties in which the Company holds an interest that are currently unknown to the Company, including hazards resulting from historical mining, exploration or other activities conducted by prior owners or operators. The identification of any such contamination or environmental condition could require the Company to undertake significant investigation, monitoring, remediation or corrective actions, the scope, timing and cost of which may be uncertain and substantial.
Environmental incidents or the discovery of contamination may expose the Company to civil claims, administrative proceedings, regulatory enforcement actions or criminal liability, including claims for personal injury, property damage, environmental damage or loss of use of land or water resources. Parties engaged in mining operations or in the exploration or development of mineral properties may be required to compensate those suffering loss or damage as a result of such activities, and may be subject to fines, penalties or other sanctions. The costs associated with responding to environmental incidents, implementing remediation measures, or satisfying third-party claims may be significant and could materially adversely affect the Company’s financial condition, results of operations or cash flows. In some circumstances, environmental conditions or incidents could result in temporary or permanent suspension of operations, delays in development activities, or the abandonment of affected properties.
Although the Company maintains insurance coverage consistent with industry practice, such insurance may not cover all environmental risks, may be subject to deductibles, limits or exclusions, and may not be sufficient to cover the full extent of potential liabilities or remediation costs. There can be no assurance that insurance will be available on acceptable terms in the future or that the Company will not incur material uninsured environmental liabilities.
22
Changes in climate conditions
Governments are increasingly introducing climate change-related legislation, regulations and treaties at the international, national, state/provincial and local levels. Regulation relating to greenhouse gas emissions (including carbon taxes), energy efficiency and climate-related disclosure is becoming more stringent. If current regulatory trends continue, such measures could result in increased costs, additional compliance obligations or operational constraints at some of the Company’s operations.
In addition to regulatory developments, the physical risks associated with climate change may adversely affect the Company’s operations. These risks include extreme weather events such as increased frequency or intensity of wildfires, prolonged droughts, flooding or other severe weather conditions, which could disrupt operations, damage infrastructure, restrict access to water or energy, impair transportation routes or interrupt the delivery of essential supplies and services. Such events could reduce production efficiency, increase operating or capital costs, or result in temporary or prolonged interruptions to operations.
The Company can provide no assurance that its efforts to anticipate, manage or mitigate the risks associated with climate change will be effective, or that climate-related regulatory developments or physical impacts will not have a material adverse effect on the Company’s operations, financial condition or profitability.
We cannot assure you that an active market will develop for our common shares on the NYSE American.
Our common shares began trading on the NYSE American on March 11, 2026, under the symbol “HSLV”. Prior to this listing, there had been no prior public trading market for the common shares on the NYSE American. We cannot assure you that our listing of the common shares on the NYSE American will be maintained, or that an active trading market for the common shares will develop on the NYSE American or elsewhere or, if developed, that any market will be sustained. Accordingly, we cannot assure you of the liquidity of any trading market, the ability for shareholders to sell common shares when desired or the prices that may be obtained for sales of common shares.
United States investors may not be able to obtain enforcement of civil liabilities against us.
The enforcement by investors of civil liabilities under the United States federal or state securities laws may be affected adversely by the fact that we are governed by the Business Corporations Act (British Columbia), that the majority of our officers and certain of our directors are residents of Canada or otherwise reside outside the United States, and that all, or a substantial portion of their assets are located outside the United States. It may not be possible for investors to effect service of process within the United States on certain of our directors and officers or enforce judgments obtained in the United States courts against certain of our directors and officers based upon the civil liability provisions of United States federal securities laws or the securities laws of any state of the United States.
There is some doubt as to whether a judgment of a United States court based solely upon the civil liability provisions of United States federal or state securities laws would be enforceable in Canada against our directors and officers. There is also doubt as to whether an original action could be brought in Canada against us or our directors and officers to enforce liabilities based solely upon United States federal or state securities laws.
As a foreign private issuer, we are subject to different U.S. securities laws and rules than a domestic U.S. issuer, which may limit the information publicly available to our U.S. shareholders.
We are a foreign private issuer under applicable U.S. federal securities laws and, therefore, we are not required to comply with all the periodic disclosure and current reporting requirements of the U.S. Securities Exchange Act of 1934, as amended (the “Exchange Act”), and related rules and regulations, as U.S. domestic issuers. As a result, we do not file the same reports that a U.S. domestic issuer files with the SEC, although we are required to file with or furnish to the SEC the continuous disclosure documents that we are required to file in Canada under Canadian securities laws. In addition, as a foreign private issuer, we are exempt from the proxy rules under the Exchange Act. As a Canadian issuer, our insiders are also exempt under the Exchange Act Section 16 requirements applicable to insiders of foreign private issuers.
23
We may lose our foreign private issuer status in the future, which could result in significant additional costs and expenses to us.
In order to maintain our current status as a foreign private issuer, a majority of our common shares must be either directly or indirectly owned by non-residents of the United States unless we also satisfy one of the additional requirements necessary to preserve this status. We may in the future lose our foreign private issuer status if a majority of the common shares are held in the United States and we fail to meet the additional requirements necessary to avoid loss of foreign private issuer status. The regulatory and compliance costs to us under U.S. federal securities laws as a U.S. domestic issuer would be significantly more than the costs we incur as a Canadian foreign private issuer eligible to use the multijurisdictional disclosure system. If we are not a foreign private issuer, we would not be eligible to use the multijurisdictional disclosure system or other foreign issuer forms and would be required to file periodic and current reports and registration statements on U.S. domestic issuer forms with the SEC, which are more detailed and extensive than the forms available to a foreign private issuer. We would also lose the ability to rely upon exemptions from NYSE American corporate governance requirements that are available to foreign private issuers.
The Company may be classified as a “passive foreign investment company” for U.S. federal income tax purposes, which would subject U.S. investors that hold the Company’s common shares to potentially significant adverse U.S. federal income tax consequences
If the Company is classified as a passive foreign investment company (“PFIC”) for U.S. federal income tax purposes in any taxable year, U.S. investors holding the Company’s common shares generally will be subject, in that taxable year and all subsequent taxable years (whether or not the Company continued to be a PFIC), to certain adverse U.S. federal income tax consequences. The Company will be classified as a PFIC in respect of any taxable year in which, after taking into account its income and gross assets (including the income and assets of 25% or more owned subsidiaries), either (i) 75% or more of its gross income consists of certain types of “passive income” or (ii) 50% or more of the average quarterly value of its assets is attributable to “passive assets” (assets that produce or are held for the production of passive income). Based upon the current and expected composition of the Company’s income and assets, the Company believes that it was a PFIC for the taxable year ended December 31, 2025 and expects that it may be a PFIC for the current taxable year. Because the Company’s PFIC status must be determined annually with respect to each taxable year and will depend on the composition and character of the Company’s assets and income, including the Company’s use of proceeds from offerings, and the value of the Company’s assets (which may be determined, in part, by reference to the market value of common shares, which may be volatile) over the course of such taxable year, the Company may be a PFIC in any taxable year. Because there are uncertainties in the application of the relevant rules and PFIC status is a factual determination made annually after the close of each taxable year, there can be no assurance that the Company will not be a PFIC for any future taxable year. In addition, it is possible that the U.S. Internal Revenue Service may challenge the Company’s classification of certain income and assets as non-passive, which may result in the Company being or becoming a PFIC in the current or subsequent years.
If the Company is a PFIC for any year during a U.S. Holder’s (as defined below) holding period, then such U.S. Holder generally will be required to treat any gain realized upon a disposition of common shares, or any “excess distribution” received on its common shares, as ordinary income ratable allocated over its holding period, and to pay an interest charge on the underpayment of tax attributable to such gain or distribution, unless the U.S. Holder makes a timely and effective “qualified electing fund” election (“QEF Election”) or a “mark-to-market” election with respect to its common shares. A U.S. Holder who makes a QEF Election generally must report on a current basis its share of the Company’s net capital gain and ordinary earnings for any year in which the Company is a PFIC, whether or not the Company distributes any amounts to its shareholders. However, U.S. Holders should be aware that there can be no assurance that the Company will satisfy the record keeping requirements that apply to a QEF, or that the Company will supply U.S. Holders with information that such U.S. Holders require to report under the QEF Election rules, in the event that the Company is a PFIC and a U.S. Holder wishes to make a QEF Election. Thus, U.S. Holders may not be able to make a QEF Election with respect to their common shares. A U.S. Holder who makes a mark-to-market election generally must include as ordinary income each year the excess of the fair market value of the common shares over the taxpayer’s basis therein. Each U.S. Holder should consult its own tax advisors regarding the PFIC rules and the U.S. federal income tax consequences of the acquisition, ownership, and disposition of common shares.
24
As used in this discussion, the term “U.S. Holder” means a beneficial owner of common shares that is, for U.S. federal income tax purposes, (1) an individual who is a citizen or resident of the United States, (2) a corporation (or entity treated as a corporation for U.S. federal income tax purposes) created or organized in or under the laws of the United States, any state thereof, or the District of Columbia, (3) an estate the income of which is subject to U.S. federal income tax regardless of its source or (4) a trust (x) with respect to which a court within the United States is able to exercise primary supervision over its administration and one or more U.S. persons have the authority to control all of its substantial decisions or (y) that has elected under applicable U.S. Treasury regulations to be treated as a domestic trust for U.S. federal income tax purposes.
Readers are cautioned that the foregoing list of risks, uncertainties and other factors is not exhaustive.
ITEM 8: DIVIDENDS
All of the Highlander common shares are entitled to an equal share in the dividends declared and paid by the Company. There are no restrictions in the Company’s articles which could prevent the Company from paying dividends as long as there are no reasonable grounds for believing that the Company is insolvent or the payment of dividends would render the Company insolvent.
The Company intends to retain all future earnings, if any, and other cash resources for the future operation and development of its business, and accordingly, does not intend to declare or pay any cash dividends in the foreseeable future. Payment of any future dividends will be at the discretion of the Board after taking into account many factors including the Company’s operating results, financial condition and current and anticipated cash needs.
ITEM 9: DESCRIPTION OF CAPITAL STRUCTURE
As of the date hereof, the Company had 203,286,668 Highlander common shares, 3,046,693 warrants, and 11,830,000 stock options outstanding.
The holders of the Highlander common shares are entitled to receive notice of all meetings of shareholders and to attend and vote the Highlander common shares at the meetings. Each Highlander common share carries with it the right to one vote. The Highlander common shares have no pre-emptive, conversion, exchange, redemption, retraction, purchase for cancellation or surrender provisions and there are no sinking fund provisions in relation to the Highlander common shares.
In the event of a liquidation, dissolution or winding-up of the Company or other distribution of its assets, the holders of the Highlander common shares will be entitled to receive, on a pro rata basis, all of the assets remaining after the Company has paid out its liabilities. Distributions in the form of dividends, if any, will be set by the Board. See ITEM 8: “Dividends” above for particulars of the Company’s dividend policy.
ITEM 10: MARKET FOR SECURITIES
| 10.1 | Trading Price and Volume |
The Highlander common shares began trading on the Toronto Stock Exchange (the “TSX”) under the symbol “HSLV” on May 13, 2025, and before that traded on the Canadian Securities Exchange (the “CSE”). The following tables sets out the high and low sale prices and the volume of trading of the Highlander common shares on the TSX and CSE (as applicable) on a monthly basis for the fifteen months ended December 31, 2025.
TSX
| Month | High ($) | Low ($) | Volume | |||||||||
| December 2025 | 5.86 | 3.70 | 8,057,636 | |||||||||
| November 2025 | 4.20 | 3.12 | 1,350,244 | |||||||||
| October 2025 | 4.51 | 3.27 | 4,034,958 | |||||||||
| September 2025 | 4.46 | 3.67 | 6,325,542 | |||||||||
| August 2025 | 3.99 | 3.06 | 3,188,777 | |||||||||
| July 2025 | 3.15 | 2.45 | 1,986,066 | |||||||||
| June 2025 | 2.99 | 2.20 | 1,287,819 | |||||||||
| May 13-31, 2025 | 2.38 | 2.12 | 846,443 | |||||||||
25
CSE
| Month | High ($) | Low ($) | Volume | |||||||||
| May 1-12, 2025 | 2.24 | 2.10 | 257,895 | |||||||||
| April 2025 | 2.49 | 1.72 | 1,449,055 | |||||||||
| March 2025 | 1.99 | 1.61 | 1,543,728 | |||||||||
| February 2025 | 1.89 | 1.24 | 833,121 | |||||||||
| January 2025 | 1.40 | 1.00 | 752,868 | |||||||||
| December 2024 | 1.09 | 0.93 | 276,052 | |||||||||
| November 2024 | 1.17 | 0.88 | 1,127,050 | |||||||||
| October 2024 | 1.15 | 0.60 | 1,599,521 | |||||||||
| September 2024 | 0.83 | 0.58 | 468,280 | |||||||||
ITEM 11: ESCROWED SECURITIES AND SECURITIES SUBJECT TO CONTRACTUAL RESTRICTION ON TRANSFER
As of the date of this AIF, no securities of the Company are held in escrow.
ITEM 12: DIRECTORS AND OFFICERS
| 12.1 | Name, Occupation and Security Holding |
The following are the names and provinces/states/countries of residence of the directors and executive officers of the Company, the positions and offices they currently hold with the Company, their principal occupations during the five preceding years and the date they were appointed to their current office with the Company. Each director will hold office until the next annual general meeting of the Company unless his office is earlier vacated in accordance with the provisions of the BCBCA or the articles of the Company.
| Name, Residence and Office(s) | Principal Occupation During Past Five Years | Date of Appointment |
| Richard
Warke Chairman BC, Canada |
Executive Chairman of Titan Mining Corporation since 2012; Executive Chairman of Augusta Gold Corp. from 2021 to 2025; Executive Chairman of Solaris Resources Inc. from 2020 to 2024; President and CEO of Armor Minerals Inc. since 2015, all mining companies. | October 21, 2024 |
| Thomas
Whelan Director BC, Canada |
Executive Vice President and Chief Financial Officer of Coeur Mining, Inc., a mining company, since 2019. | October 21, 2024 |
| Jerrold
Annett Director ON, Canada |
Senior VP, Strategy & Capital Markets, Capstone Copper, a mining company, from 2019 to 2024. | October 21, 2024 |
26
| Name, Residence and Office(s) | Principal Occupation During Past Five Years | Date of Appointment |
| Daniel
Earle President, CEO and Director ON, Canada |
President and CEO of Solaris Resources Inc. from 2019 to 2024. | January 1, 2025 |
| Federico
Velasquez President Peru and Director BC, Canada |
President, Peru of the Company; President, Latin America and before that, Vice President, Operations, of Solaris Resources Inc. from 2018 to 2024. | February 9, 2024 |
| Javier
Toro COO and Director AZ, United States |
Chief Operating Officer of the Company since early 2026. Chief Operating Officer of Solaris Resources Inc., a mining company, since 2024. Vice President, Mining Technical Services at Hudbay Minerals Inc., a mining company, with prior executive and director-level roles in mining, technical services, and mine optimization, from 2016 to 2023. | October 21, 2024 |
| Sunny
Lowe CFO ON, Canada |
Chief Financial Officer of Solaris Resources Inc. from 2021 to 2024. Chief Financial Officer of INV Metals Inc. from 2018 to 2021. | January 1, 2025 |
| Sergio
Gelcich VP Exploration ON, Canada |
VP Exploration of Cerrado Gold and Ascendant Resources Inc. from May 2021 to December 2024. Director, Exploration for Hudbay Minerals Inc. from 2015 to 2021. | January 7, 2025 |
| Arun
Lamba Vice President Corporate Development ON, Canada |
VP Corporate Development of Solaris Resources Inc. until 2024 and, prior to that, a Senior Mining Analyst at TD Cowen from 2014 to 2024. | January 1, 2025 |
| Purni
Parikh Senior VP, Corporate Affairs and Corporate Secretary BC, Canada |
Senior Vice President, Corporate Affairs and Corporate Secretary for Augusta Gold Corp. from 2020 to 2025 and Titan Mining Corporation since 2021 and President of Titan Mining Corporation from 2018 to 2021. Senior Vice President Corporate Affairs and Corporate Secretary of Solaris Resources Inc. from 2019 to 2024. | January 1, 2025 |
| Tom
Ladner General Counsel BC, Canada |
General Counsel (and before that VP Legal) of Titan Mining Corporation and Armor Minerals Ltd. since 2020. General Counsel (and before that VP Legal) of Augusta Gold Corp. from 2020 to 2025. VP Legal of Solaris Resources Inc. from 2020 to 2024. | January 1, 2025 |
The Company has an Audit Committee. The Audit Committee is comprised of Thomas Whelan, Jerrold Annett, and Daniel Earle. See ITEM 19: “Audit Committee” below.
As of the date hereof, the directors and executive officers of the Company, as a group, beneficially owned, controlled or directed, directly or indirectly, 55,264,262 Highlander common shares representing 27.19% of the total issued and outstanding Highlander common shares.
27
| 12.2 | Cease Trade Orders, Bankruptcies, Penalties or Sanctions |
Corporate Cease Trade Orders
No director or executive officer of the Company is, or was within the ten years prior to the date of this AIF, a director, chief executive officer or chief financial officer of any company that was the subject of a cease trade or similar order, or an order that denied the other issuer access to any statutory exemptions, for a period of more than thirty consecutive days:
| 1. | while that person was acting as a director, chief executive officer or chief financial officer; or |
| 2. | after that person ceased acting as a director, chief executive officer or chief financial officer which resulted from an event that occurred while that person was acting in that capacity. |
Corporate Bankruptcies
No director, executive officer or securityholder holding a sufficient number of securities of the Company to affect materially the control of the Company, is, or has been within the ten years before the date of this AIF, a director or executive officer of any company that, while that person was acting in that capacity, or within one year of that person ceasing to act in that capacity, became bankrupt, made a proposal under any legislation relating to bankruptcy or insolvency or was subject to or instituted any proceedings, arrangement or compromise with creditors or had a receiver, receiver manager or trustee appointed to hold its assets.
Personal Bankruptcies
No director, executive officer or securityholder holding a sufficient number of securities of the Company to affect materially the control of the Company has, within the ten years prior to the date of this AIF, become bankrupt, made a proposal under any legislation relating to bankruptcy or insolvency, or become subject to or instituted any proceedings, arrangement or compromise with creditors, or had a receiver, receiver manager or trustee appointed to hold his or her assets.
Penalties or Sanctions
No director, executive officer or securityholder holding a sufficient number of securities to materially affect the control of the Company has been subject to any penalties or sanctions imposed by a court relating to securities legislation or by a securities regulatory authority or has entered into a settlement agreement with a securities regulatory authority or been subject to any other penalties or sanctions imposed by a court or regulatory body that would likely be considered important to a reasonable investor in making an investment decision.
| 12.3 | Conflicts of Interest |
The directors and officers of the Company may, from time to time, serve as directors or officers of other issuers or organizations or may be involved with the business and operations of other issuers or organizations, in which case a conflict of interest may arise between their duties as a director or officer of the Company and their duties as a director or officer of such other issuers or organizations. In particular, certain of the directors and officers of the Company are involved in executive or director positions with other mineral exploration companies whose operations may, from time to time, be in direct competition with those of the Company or with entities which may, from time to time, provide financing to, or make equity investments in, competitors of the Company. See ITEM 12.1: “Directors And Officers - Name, Occupation and Security Holding” above for a description of other mineral exploration companies in which the directors and officers of the Company are currently involved.
The directors and officers of the Company are aware of the existence of laws governing accountability of directors and officers for corporate opportunity and requiring disclosure by directors of conflicts of interest and the Company will rely upon such laws in respect of any directors’ or officers’ conflicts of interest or in respect of any breaches of duty by any of its directors or officers. All such conflicts will be disclosed by such directors or officers in accordance with the BCBCA and they will govern themselves in respect thereof to the best of their ability in accordance with the obligations imposed upon them by law.
28
Save and except as aforesaid or otherwise disclosed in this AIF, to the Company’s knowledge, there are no known existing or potential conflicts of interest between the Company and any director or officer of the Company.
ITEM 13: Promoters
No person has acted as a promoter of the Company within the two most recently completed financial years or during the current financial year.
ITEM 14: LEGAL PROCEEDINGS AND REGULATORY ACTIONS
| 14.1 | Legal Proceedings |
During the fifteen months ended December 31, 2025, and as of the date of this AIF, the Company is not and was not a party to, and its property is not and was not the subject of, any legal proceedings and no such proceedings are known by the Company to be contemplated.
| 14.2 | Regulatory Actions |
During the fifteen months ended December 31, 2025, and as of the date of this AIF, there were no penalties or sanctions imposed against, or settlement agreements with any court relating to securities legislation or with securities regulatory authority entered into by the Company or any other penalties or sanctions imposed by a court or regulatory body against the Company that would likely be considered important to a reasonable investor in making an investment decision.
ITEM 15: INTEREST OF MANAGEMENT AND OTHERS IN MATERIAL TRANSACTIONS
Other than as disclosed in this AIF, in the notes to the Company’s Financial Statements and its MD&A, no director or executive officer of the Company, and no Shareholder holding of record or beneficially, directly or indirectly, more than 10% of the Company’s outstanding Highlander common shares (“Insiders”), and none of the respective associates or affiliates of any of the foregoing, had any material interest, direct or indirect, in any transaction with the Company or in any proposed transaction within the three most recently completed financial years or the current financial year of the Company that has materially affected or is reasonably expected to materially affect the Company.
ITEM 16: TRANSFER AGENT AND REGISTRAR
The Company’s registrar and transfer agent for its Highlander common shares is Endeavor Trust Corporation located at 702 - 777 Hornby Street, Vancouver, BC, V6Z 1S4.
ITEM 17: MATERIAL CONTRACTS
Other than contracts entered into in the ordinary course of business, no material contracts were entered into by the Company since the commencement of the Company’s fifteen months ended December 31, 2025, or before such time that are still in effect, other than the San Luis Share Purchase Agreement, the March 2025 Underwriting Agreement, the Equity Distribution Agreement, the September 2025 Underwriting Agreement and the Arrangement Agreement. See Section 4.1 of this AIF for additional information on those agreements.
29
ITEM 18: INTERESTS OF EXPERTS
| 18.1 | Names of Experts |
The following table lists the persons and companies who have prepared or certified a report, valuation, statement or opinion described or included in a filing, or referred to in a filing, made under National Instrument 51-102 Continuous Disclosure Obligations by the Company during the fifteen months ended December 31, 2025 or subsequent thereto:
| Name of Individual or Company | Report, Valuation, Statement or Opinion |
| Davidson & Company LLP | Audited consolidated financial statements of the Company for the fifteen months ended December 31, 2025 and fiscal year ended September 30, 2024 together with the auditors’ report thereon. |
| Martin Mount, MSc MCSM FGS CGeol FIMMM CEng | “Technical Report on The San Luis Property District of Shupluy, Yungay Province, Ancash Department, Peru” with an effective date of January 15, 2025 |
| Sergio Gelcich (PGeo) | Scientific and technical statements made in the Company’s continuous disclosure. |
| Graeme Lyall (FAusIMM) | Scientific and technical statements made in the Company’s continuous disclosure. |
| 18.2 | Interests of Experts |
To the knowledge of the Company, Martin Mount did not hold, as of the date of the applicable report, valuation, statement or opinion referred to in ITEM 18.1: “Interests of Experts - Names of Experts” above, does not currently hold and will not receive any registered or beneficial interests, direct or indirect, in any securities or other property of the Company. To the knowledge of the Company, Mr. Gelcich’s and Mr. Lyall’s interest in Company common shares is less than one per cent of the Company’s outstanding common shares.
The auditor of the Company is Davidson & Company LLP, Chartered Professional Accountants (“Davidson”), 1200, 609 Granville Street, Pacific Centre, Vancouver, BC, V7Y 1G6. Davidson is independent from the Company within the meaning of the Rules of Professional Conduct of the Institute of Chartered Professional Accountants of British Columbia.
| ITEM 19: | AUDIT COMMITTEE |
National Instrument 52-110 Audit Committees of the Canadian Securities Administrators (“NI 52-110”) requires the Company to disclose annually in its AIF certain information concerning the constitution of its audit committee and its relationship with its external auditor, as set forth below.
| 19.1 | The Audit Committee Charter |
The text of the Company’s Audit Committee Charter (the “Audit Committee Charter”) is attached as Schedule “A” hereto.
| 19.2 | Composition of Audit Committee |
The following are the members of the Audit Committee:
Audit Committee Member |
Independence | Financial Literacy |
| Thomas Whelan | Independent (1) | Financially literate (1) |
| Jerrold Annett | Independent (1) | Financially literate (1) |
| Daniel Earle | Not independent (1) | Financially literate (1) |
| (1) | As defined by NI 52-110. |
30
| 19.3 | Relevant Education and Experience |
As a result of their respective experience, each member of the Audit Committee (i) has an understanding of the accounting principles used by Highlander to prepare its financial statements, (ii) has the ability to assess the general application of such accounting principles in connection with the accounting for estimates, accruals and provisions, (iii) has experience in analyzing and evaluating financial statements that present a breadth and level of complexity of accounting issues that are generally comparable to that that can reasonably be expected to be raised by Highlander’s financial statements, and (iv) has an understanding of internal controls and procedures for financial reporting.
Mr. Whelan has over 30 years of experience in the mining industry. Mr. Whelan currently serves as Executive Vice President and Chief Financial Officer for Coeur Mining (“Coeur”). Prior to joining Coeur, Mr. Whelan served as CFO of Arizona Mining Inc. from September 2017 to August 2018, when the company was acquired by South32 Limited. Previously, Mr. Whelan served as CFO for Nevsun Resources Ltd. from January 2014 to August 2017. He is a chartered professional accountant and was previously a partner with the international accounting firm Ernst & Young (“EY”) LLP where he held several leadership roles.
Mr. Jerrold Annett has most recently been responsible for leading Capstone Copper’s investor relations, marketing and metal sales activities. He joined Capstone in September 2019 and has over 29 years of global mining and capital markets experience, providing strategic direction and executive oversight for several junior exploration and development companies including in roles as Chief Executive Officer and SVP Corporate Development. Mr. Annett’s over 29 years of experience in the mining industry including in strategic matters and extensive experience dealing with complex financial issues over many years offers him the requisite experience to perform his responsibilities as a member of the audit committee.
Mr. Earle has over 20 years of experience in the mining sector and capital markets. Mr. Earle currently serves as President and CEO of the Company and, before that, served as President and CEO of Solaris Resources since 2019. Prior to joining Solaris, Mr. Earle was a Vice President and Director at TD Securities, covering the mining sector for more than 12 years. Mr. Earle’s over 20 years of experience in the mining industry including extensive experience as a President and CEO dealing with complex strategic and financial issues, including evaluation of the effectiveness of disclosure controls and procedures and internal controls over financial reporting, offers him the requisite experience to perform his responsibilities as a member of the audit committee.
| 19.4 | Reliance on Certain Exemptions |
Except as set out below, at no time since the commencement of the Company’s most recently completed financial year has the Company relied on an exemption in Sections 2.4, 3.2, 3.4, 3.5 of Part 8 of National Instrument 52-110 Audit Committees (“NI 52-110”).
The Company relied on the exemption in Section 3.5 of Part 8 of NI 52-110 in appointing Mr. Daniel Earle to the Audit Committee in Q1 2026.
| 19.5 | Audit Committee Oversight |
At no time since the commencement of the Company’s most recently completed financial year was a recommendation of the Audit Committee to nominate or compensate an external auditor not adopted by the Board.
| 19.6 | Pre-Approval Policies and Procedures |
The Audit Committee has adopted specific policies and procedures for the engagement of non-audit services as described in Item 10(d)(i) of the Audit Committee Charter.
31
| 19.7 | External Audit Service Fees (By Category) |
The aggregate fees paid or payable by the Company’s external auditors in each of the last two financial years for audit and related services are as follows:
| Financial Year Ending | Audit Fees(1) | Audit Related Fees(2) | Tax Fees(3) | All
Other Fees(4) | ||||||||||
| 2025 | $ | 210,000 | $ | 32,000 | Nil | Nil | ||||||||
| 2024 | $ | 120,000 | Nil | Nil | $ | 2,000 | ||||||||
| (1) | “Audit Fees” include fees necessary to perform the annual audit and quarterly reviews of the Company’s consolidated financial statements. Audit Fees include fees for review of tax provisions and for accounting consultations on matters reflected in the financial statements. Audit Fees also include audit or other attest services required by legislation or regulation, such as comfort letters, consents, reviews of securities filings and statutory audits. |
| (2) | “Audit-Related Fees” include fees for services that are traditionally performed by the auditor. These audit-related services include employee benefit audits, due diligence assistance, accounting consultations on proposed transactions, internal control reviews and audit or attest services not required by legislation or regulation. |
| (3) | “Tax Fees” include fees for all tax services other than those included in “Audit Fees” and “Audit-Related Fees”. This category includes fees for tax compliance, tax planning and tax advice. Tax planning and tax advice includes assistance with tax audits and appeals, tax advice related to mergers and acquisitions, and requests for rulings or technical advice from tax authorities. |
| (4) | “All Other Fees” include all other non-audit services. |
ITEM 20: ADDITIONAL INFORMATION
Additional information, including directors’ and officers’ remuneration and indebtedness, principal holders of the Company’s securities, and securities authorized for issuance under equity compensation plans, is contained in the Company’s Management Information Circular filed on the Company’s profile on SEDAR+ on May 2, 2025 for its 2025 Annual General Meeting of shareholders held on June 12, 2025.
Additional financial information is also provided in the Company’s audited consolidated financial statements and related MD&A for its fifteen months ended December 31, 2025.
Additional information relating to the Company may be found on SEDAR+ at www.sedarplus.ca.
32
Schedule “A”
AUDIT COMMITTEE CHARTER
[Attached.]
HIGHLANDER SILVER CORP.
(the “Company”)
AUDIT COMMITTEE
CHARTER
The Audit Committee (the “Committee”) is a committee of the Board of Directors (the “Board”) of Highlander Silver Corp. (the “Company”) to which the Board delegates its responsibilities for the oversight of the accounting and financial reporting process and financial statement audits.
The Committee will:
| (a) | review and report to the Board on the following before they are published: |
| (i) | the financial statements and MD&A (management discussion and analysis) (as defined in National Instrument 51-102) of the Company; |
| (ii) | the auditors report, if any, prepared in relation to those financial statements; and |
| (iii) | all other filings with regulatory authorities and any other publicly disclosed information containing the Company’s financial statements, including any certification, report, opinion or review rendered by the independent accountants, and all financial information and earnings guidance intended to be provided to analysts and the public or to rating agencies, and consider whether the information contained in these documents is consistent with the information contained in the financial statements. |
| (b) | review the Company’s annual and interim earnings press releases, if any, before the Company publicly discloses this information; |
| (c) | satisfy itself that adequate procedures are in place for the review of the Company’s public disclosure of financial information extracted or derived from the Company’s financial statements and periodically assess the adequacy of those procedures; |
| (d) | select and, where applicable, replace the external auditor to be nominated for the purposes of preparing and issuing an auditor's report or performing other audit, review or attest services for the Company; |
| (e) | approve the compensation of such external auditor; |
| (f) | be directly responsible for overseeing the work of the external auditor engaged for the purpose of preparing or issuing an auditor’s report or performing other audit, review or attest services for the Company, including the resolution of disagreements between management and the external auditor regarding financial reporting; |
| (g) | monitor and report to the Board on the integrity of the financial reporting process and the system of internal controls that management and the Board have established; |
A-1
| (h) | establish procedures for: |
| (i) | the receipt, retention and treatment of complaints received by the Company regarding accounting, internal accounting controls, or auditing matters; and |
| (ii) | the confidential, anonymous submission by employees of the Company of concerns regarding questionable accounting or auditing matters. |
| (i) | pre-approve all non-audit services to be provided to the Company or its subsidiary entities by the Company’s external auditor, including as contemplated by National Instrument 52-110 and consider such fees in relation to fees for audit services as well as any risk or conflicts of such services; |
| (j) | review and approve the Company’s hiring of partners, employees and former partners and employees of the external auditor of the Company; |
| (k) | with respect to ensuring the integrity of disclosure controls and internal controls over financial reporting, understand the process utilized by the Chief Executive Officer and the Chief Financial Officer to comply with National Instrument 52-109; |
| (l) | review any changes proposed by management to accounting policies and report to the Board on such changes; |
| (m) | oversee the opportunities and risks inherent in the Company’s financial management and the effectiveness of the controls thereon; |
| (n) | review major transactions (acquisitions, divestitures and funding), in respect of which a special committee of the Board is not established; |
| (o) | review the reports of the Chief Executive Officer and Chief Financial Officer regarding any significant deficiencies or material weaknesses in the design of operation of internal controls and any fraud that involves management or other employees of the Company who have a significant role in managing or implementing the Company’s internal controls and evaluate whether the internal control structure, as created and as implemented, provides reasonable assurances that transactions are recorded as necessary to permit the Company’s external auditor to reconcile the Company’s financial statements in accordance with applicable securities laws; |
| (p) | review with management the adequacy of the insurance and fidelity bond coverage, reported contingent liabilities, and management’s assessment of contingency planning. Review management’s plans regarding any changes in accounting practices or policies and the financial impact of such changes, any major areas in management’s judgment that have a significant effect upon the financial statements of the Company, and any litigation or claim, including tax assessments, that could have a material effect upon the financial position or operating results of the Company; |
| (q) | obtain annually a formal written statement by the external auditors setting forth all relationships between the external auditors and the Company, consistent with Independence Standards Board Standard 1 and The Public Company Accounting Oversight Board Rule 3526, and confirming that the external auditors are registered and in good standing with the Canadian Public Accounting Board and The Public Company Accounting Oversight Board; and |
consider, in consultation with the external auditor, the audit scope and plan of the external auditor and approve the proposed audit fee and the final fees for the audit.
A-2
Composition of the Committee
The Committee shall be composed of at least three independent directors. Independence of the Board members will be as defined by: (i) National Instrument 52-110 - Audit Committees, Part 6, (ii) Rule 10A-3 of the United States Securities Exchange Act of 1934, as amended, and (iii) applicable stock exchange requirements, including those of Section 803(B)(2) of the NYSE American Company Guide, and in addition each committee member will have no direct or indirect relationship with the Company which, in the view of the Board, could reasonably interfere with the exercise of a member’s independent judgement.
All members of the Committee must be financially literate or must become financially literate within a reasonable period of time after his or her appointment to the Committee. "Financially literate" means that such member has the ability to read and understand a set of financial statements that present a breadth and level of complexity of accounting issues that are generally comparable to the breadth and complexity of the issues that can reasonably be expected to be raised by the Company’s financial statements. One or more members of the Committee shall, in the judgment of the Board, have accounting or financial management expertise and be ”financially sophisticated” under Section 803(B)(2) of the NYSE American Company Guide.
Appointing Members
The members of the Committee shall be appointed or re-appointed by the Board on an annual basis. Each member of the Committee shall continue to be a member thereof until such member’s successor is appointed, unless such member shall resign or be removed by the Board or such member shall cease to be a director of the Company. Where a vacancy occurs at any time in the membership of the Committee, it may be filled by the Board and shall be filled by the Board if the membership of the Committee is less than three directors as a result of the vacancy or the Committee no longer has a member who has, in the judgment of the Board, accounting or financial management expertise.
Authority
The Committee has the authority to engage independent counsel and other advisors as it deems necessary to carry out its duties and the Committee will set the compensation for such advisors.
The Committee has the authority to communicate directly with and to meet with the external auditors and the internal auditor, without management involvement. This extends to requiring the external auditor to report directly to the Committee.
The Committee has the authority to approve, if so delegated by the board of directors, the interim financial statements and management discussion and analysis and to cause the filing of the same together with all required documents and information with the securities commissions and other regulatory authorities in the required jurisdictions.
A-3
The Committee shall have full access to the books, records and facilities of the Company in carrying out its responsibilities.
The Board shall adopt resolutions which provide for appropriate funding, as determined by the Committee, for (i) services provided by the external auditor in rendering or issuing an audit report or performing other audit, review or attest services for the Company, (ii) services provided by any adviser employed by the Committee which it believes, in its sole discretion, are needed to carry out its duties and responsibilities, or (iii) ordinary administrative expenses of the Committee that are necessary or appropriate in carrying out its duties and responsibilities.
Reporting
The reporting obligations of the Committee will include:
| 1. | reporting to the Board on the proceedings of each Committee meeting and on the Committee’s recommendations at the next regularly scheduled directors meeting; and |
| 2. | reviewing, and reporting to the Board on its concurrence with, the disclosure required by Form 52-110F2 in any management information circular prepared by the Company. |
Meetings
The time and place of meetings of the Committee and the procedure at such meetings shall be determined from time to time by the members thereof provided that:
| ● | A quorum for meetings shall be at least a majority of the members of the Committee, present in person or by telephone or other telecommunication device that permit all persons participating in the meeting to speak and hear each other; |
| ● | The Committee shall meet at least quarterly (or more frequently as circumstances dictate); and |
| ● | Notice of the time and place of every meeting shall be given in writing or facsimile communication to each member of the Committee and the external auditors of the Company at least 48 hours prior to the time of such meeting. |
While the Committee is expected to communicate regularly with management, the Committee shall exercise a high degree of independence in establishing its meeting agenda and in carrying out its responsibilities. The Committee shall submit the minutes of all meetings of the Committee to, or discuss the matters discussed at each Committee meeting with, the Board.
The members of the Committee must elect a chair from among the members of the Committee. On request of the auditor of the Company, the chair of the Committee must convene a meeting of the Committee to consider any matter that the auditor believes should be brought to the attention of the directors or shareholders.
Approved by the Board of Directors of
Highlander Silver Corp. on February 20, 2026
A-4