ANNUAL INFORMATION FORM
of
ERO COPPER CORP.
Suite 1050 – 625 Howe Street
Vancouver, British Columbia
V6C 2T6
Telephone: (604) 449-9244
Facsimile: (604) 398-3767
Website: www.ero.com
E-mail: info@ero.com
For the Year Ended December 31, 2025
Dated: March 30, 2026
TABLE OF CONTENTS
PRELIMINARY NOTES
Date of Information
In this Annual Information Form (“AIF”), Ero Copper Corp., together with its subsidiaries, as the context requires, is referred to as “Ero”, “Ero Copper” or the “Company”. All information contained herein is presented as at December 31, 2025, unless otherwise stated.
Currency
All dollar amounts in this AIF are expressed in Canadian dollars, except as otherwise indicated. References to “$” or “dollars” are to Canadian dollars, references to “US$” and “USD” are to US dollars and references to “R$” and “BRL” are to Brazilian Reais.
Cautionary Note Regarding Forward Looking Statements
This AIF and the documents incorporated by reference herein contain “forward-looking statements” within the meaning of the United States Private Securities Litigation Reform Act of 1995 and “forward-looking information” within the meaning of applicable Canadian securities legislation (collectively, “forward-looking statements”). Forward-looking statements include statements that use forward-looking terminology such as “may”, “could”, “would”, “will”, “should”, “intend”, “target”, “plan”, “guidance”, “strategy”, “model”, “expect”, “budget”, “estimate”, “forecast”, “schedule”, “anticipate”, “believe”, “continue”, “potential”, “view”, “assume” or the negative or grammatical variation thereof or other variations thereof or comparable terminology. Forward-looking statements may include, but are not limited to, statements with respect to Mineral Reserve and Mineral Resource (as defined below) estimates; targeting additional Mineral Resources and expansion of deposits; capital and operating cost estimates and economic analyses (including cash flow projections), including those from the Caraíba Operations Technical Report (as defined below), the Xavantina Operations Technical Report (as defined below), the Tucumã Technical Report (as defined below) and the Furnas Project Technical Report (as defined below); the Company’s expectations, strategies and plans for the Caraíba Operations (as defined below), the Xavantina Operations (as defined below), the Tucumã Operation (as defined below) and the Furnas Project (as defined below), including the Company’s planned exploration, development, construction and production activities; the results of future exploration and drilling; estimated completion dates for certain milestones; successfully adding or upgrading Mineral Resources and successfully developing new deposits; the costs and timing of current and future exploration, development and construction including but not limited to the Deepening Extension Project (as defined below) at the Caraíba Operations; the estimated timing for certain milestones and the potential impacts of previously completed initiatives, including the ramp-up of throughput volumes at the Tucumã Operation; the timing and amount of future production at the Caraíba Operations, the Tucumã Operation and the Xavantina Operations; the timing, receipt and maintenance of necessary approvals, licenses and permits from applicable governments, regulators or third parties; expectations regarding consumption, demand and future price of copper, gold and other metals; the marketability of and the Company's ability to monetize the gold concentrate production from the Xavantina Operations, future financial or operating performance and condition of the Company and its business, operations and properties, including expectations regarding liquidity, capital structure, competitive position and payment of dividends; the possibility of entering judgments outside of Canada; expectations regarding future currency exchange rates; and any other statement that may predict, forecast, indicate or imply future plans, intentions, levels of activity, results, performance or achievements.
Forward-looking statements are subject to a variety of known and unknown risks, uncertainties and other factors that could cause actual results, actions, events, conditions, performance or achievements to materially differ from those expressed or implied by the forward-looking statements, including, without limitation, risks related to:
•copper and gold prices are volatile and may be lower than expected;
•mining operations are risky;
•mining operations require geologic, metallurgic, engineering, title, environmental, economic and financial assessments that may be materially incorrect and thus the Company may not produce as expected;
•geotechnical, hydrological and climatic events could suspend mining operations or increase costs;
•actual production, capital and operating costs may be different than those anticipated;
•the Company’s financial performance and results of operations are currently dependent on the Caraíba Operations, the Tucumã Operation, and the Xavantina Operations;
•infectious diseases may affect the Company’s business and operations;
•changes in climate conditions may affect the Company’s operations;
•currency fluctuations can result in unanticipated losses;
•the successful operation of the Caraíba Operations, the Xavantina Operations and the Tucumã Operation depends on the skills of the Company’s management and teams;
•operations during mining cycle peaks are higher cost;
•title to the Caraíba Operations, the Xavantina Operations, and/or the Tucumã Operation may be disputed;
•the Company may fail to comply with the law or may fail to obtain or renew necessary permits and licenses;
•the failure of a tailings dam could negatively impact the Company’s business, reputation and results of operations;
•compliance with environmental regulations can be costly;
•social and environmental activism can negatively impact exploration, development, construction and mining activities;
•the construction and start-up of new mines and projects at existing mines is subject to a number of factors and the Company may not be able to successfully complete new construction projects;
•land reclamation and mine closure requirements may be burdensome and costly;
•the mining industry is intensely competitive;
•inadequate infrastructure may constrain mining operations;
•operating cash flow may be insufficient for future needs;
•fluctuations in the market prices and availability of commodities and equipment affect the Company’s business;
•the Company is subject to restrictive covenants that limit its ability to operate its business;
•the Company’s indebtedness could adversely affect its financial condition and prevent the Company from fulfilling its obligations under debt instruments;
•the Company may not be able to generate sufficient cash to service all of its indebtedness and may be forced to take other actions to satisfy its obligations under such indebtedness, which may not be successful;
•counterparties may default on their contractual obligations to the Company;
•a failure to maintain satisfactory labour relations can adversely impact the Company;
•the Company’s insurance coverage may be inadequate to cover potential losses;
•it may be difficult to enforce judgments and effect service of process on directors, officers and experts named herein;
•the directors and officers may have conflicts of interest with the Company;
•future acquisitions may require significant expenditures and may result in inadequate returns;
•disclosure and internal control deficiencies may adversely affect the Company;
•failures of information systems or information security threats can be costly;
•the Company may be subject to costly legal proceedings;
•the Company may be subject to shareholder activism;
•product alternatives may reduce demand for the Company’s products;
•a lowering or withdrawal of the ratings assigned to the Company’s debt securities by rating agencies may increase the Company’s future borrowing costs and reduce its access to capital;
•the Company’s Brazilian operations are subject to political and other risks associated with operating in a foreign jurisdiction;
•the Company may be negatively impacted by changes to mining laws and regulations;
•a failure to maintain relationships with the communities in which the Company operates and other stakeholders may adversely affect the Company’s business;
•inaccuracies, corruption and fraud in Brazil relating to ownership of real property may adversely affect the Company’s business;
•the Company is exposed to the possibility that applicable taxing authorities could take actions that result in increased tax or other costs that might reduce the Company’s cash flow;
•inflation in Brazil, along with Brazilian governmental measures to combat inflation, may have a significant negative effect on the Brazilian economy and also on the Company's financial condition and results of operations;
•foreign exchange rate instability may have a material adverse effect on the Brazilian economy;
•the Company’s operations may be impaired as a result of restrictions to the acquisition or use of rural properties by foreign investors or Brazilian companies under foreign control;
•recent disruptions in international and domestic capital markets may lead to reduced liquidity and credit availability for the Company;
•the Company may be responsible for corruption and anti-bribery law violations;
•investors may lose their entire investment;
•dilution from equity financing could negatively impact holders of the common shares of the Company
(the “Common Shares”);
•equity securities are subject to trading and volatility risks;
•sales by existing shareholders can reduce share prices;
•the Company does not currently intend to pay dividends;
•public companies are subject to securities class action litigation risk;
•if securities or industry analysts do not publish research or publish inaccurate or unfavourable research about the Company’s business, the price and trading volume of the Common Shares could decline; and
•global financial conditions can reduce the price of the Common Shares.
This list is not exhaustive of the factors that may affect any of the Company’s forward-looking statements. Although the Company has attempted to identify important factors that could cause actual results, actions, events, conditions, performance or achievements to differ materially from those contained in forward-looking statements, there may be other factors that cause results, actions, events, conditions, performance or achievements to differ from those anticipated, estimated or intended.
Forward-looking statements are not a guarantee of future performance. There can be no assurance that forward-looking statements will prove to be accurate, as actual results and future events could differ materially from those anticipated in such statements. Forward-looking statements involve statements about the future and are inherently uncertain, and the Company’s actual results, achievements or other future events or conditions may differ materially from those reflected in the forward-looking statements due to a variety of risks, uncertainties and other factors, including, without limitation, those referred to in this AIF under the heading “Risk Factors”.
The Company’s forward-looking statements are based on the assumptions, beliefs, expectations and opinions of management on the date the statements are made, many of which may be difficult to predict and beyond the Company’s control. In connection with the forward-looking statements contained in this AIF, the Company has made certain assumptions about, among other things: favourable equity and debt capital markets; the ability to raise any necessary additional capital on reasonable terms to advance the production, development, construction and exploration of the Company’s properties and assets; future prices of copper, gold and other metal prices; the timing and results of exploration and drilling programs; the accuracy of any Mineral Reserve and Mineral Resource estimates; the geology of the Caraíba Operations, the Xavantina Operations and the Tucumã Operation being as described in the Caraíba Operations Technical Report, the Xavantina Operations Technical Report and the Tucumã Technical Report, respectively; production costs; the accuracy of budgeted exploration, development and construction costs and expenditures; the price of other commodities such as fuel; future currency exchange rates, interest rates, royalty rates and tariff rates; operating conditions being favourable such that the Company is able to operate in a safe, efficient and effective manner; work force continuing to remain healthy in the face of prevailing epidemics, pandemics or other health risks, political and regulatory stability; the receipt of governmental, regulatory and third party approvals, licenses and permits on favourable terms; obtaining required renewals for existing approvals, licenses and permits on favourable terms; requirements under applicable laws; sustained labour stability; stability in financial and capital goods markets; availability of equipment; positive relations with local groups and the Company’s ability to meet its obligations under its agreements with such groups; and satisfying the terms and conditions of the Company’s current loan arrangements. Although the Company believes that the assumptions inherent in forward-looking statements are reasonable as of the date of this AIF, these assumptions are subject to significant business, social, economic, political, regulatory, competitive and other risks and uncertainties, contingencies and other factors that could cause actual actions, events, conditions, results, performance or achievements to be materially different from those projected in the forward-looking statements. The Company cautions that the foregoing list of assumptions is not exhaustive. Other events or circumstances could cause actual results to differ materially from those estimated or projected and expressed in, or implied by, the forward-looking statements contained in this AIF.
Forward-looking statements contained herein are made as of the date of this AIF and the Company disclaims any obligation to update or revise any forward-looking statement, whether as a result of new information, future events or results or otherwise, except as and to the extent required by applicable securities laws.
Scientific and Technical Information
Except as set out below, scientific and technical information contained in this AIF relating to the Company’s mining operations located within the Curaçá Valley, northeastern Bahia State, Brazil (the “Caraíba Operations” and formerly known as the MCSA Mining Complex), is derived from, and in some instances is a direct extract from, and based on the assumptions, qualifications and procedures set out in, the report prepared in accordance with National Instrument 43-101, Standards of Disclosure for Mineral Projects (“NI 43-101”) and entitled “2022 Mineral Resources and Mineral Reserves of the Caraíba Operations, Curaçá Valley, Bahia, Brazil”, dated December 22, 2022 with an effective date of September 30, 2022, prepared by Porfirio Cabaleiro Rodriguez, FAIG, Bernardo Horta de Cerqueira Viana, FAIG, Fábio Valério Câmara Xavier, MAIG and Ednie Rafael Moreira de Carvalho Fernandes, MAIG all of GE21 Consultoria Mineral Ltda. (“GE21”), Dr. Beck Nader, FAIG of BNA Mining Solutions (“BNA”) and Alejandro Sepulveda, Registered Member (#0293) (Chilean Mining Commission) of NCL Ingeniería y Construcción SpA (“NCL”) (the “Caraíba Operations Technical Report”). Each of Porfirio Cabaleiro Rodriguez, FAIG, Bernardo Horta de Cerqueira Viana, FAIG, Fábio Valério Câmara Xavier, MAIG, Ednie Rafael Moreira de Carvalho Fernandes, MAIG, Dr. Beck Nader, FAIG and Alejandro Sepulveda, Registered Member (#0293) (Chilean Mining Commission), reviewed and approved the scientific and technical information relating to the Caraíba Operations contained in this AIF, other than under the heading “Caraíba Operations – Updated Information with respect to the Caraíba Operations”, and is a “qualified person” (“QP” or “Qualified Person”) and “independent” of the Company within the meanings of NI 43-101. Information of a scientific and technical nature in respect of the Caraíba Operations set out in the AIF under the heading “Caraíba Operations – Updated Information with respect to the Caraíba Operations”, has been reviewed and approved by Cid Gonçalves Monteiro Filho, SME RM (04317974), MAIG (No. 8444), FAusIMM (No. 329148) and Resource Manager of the Company. Mr. Gonçalves is a “qualified person” within the meanings of NI 43-101.
Scientific and technical information contained in this AIF relating to the Company’s mining operations located approximately 18 km west of the town of Nova Xavantina, southeastern Mato Grosso State, Brazil (the “Xavantina Operations”), is derived from, and in some instances is a direct extract from, and based on the assumptions, qualifications and procedures set out in, the report prepared in accordance with NI 43-101 and entitled “Technical Report on the Xavantina Operations, Mato Grosso, Brazil”, dated December 19, 2025 with an effective date of June 30, 2025, prepared by Branca Horta de Almeida Abrantes, MAIG, Hugo Ribeiro de Andrade Filho, FAusIMM (CP), Leonardo de Moraes Soares, MAIG, Paulo Roberto Bergmann Moreira, FAusIMM and Porfirio Cabaleiro Rodriguez, FAIG, all of GE21 (the “Xavantina Operations Technical Report”). Each of Branca Horta de Almeida Abrantes, MAIG, Hugo Ribeiro de Andrade Filho, FAusIMM (CP), Leonardo de Moraes Soares, MAIG, Paulo Roberto Bergmann Moreira, FAusIMM and Porfirio Cabaleiro Rodriguez, FAIG, reviewed and approved the scientific and technical information relating to the Xavantina Operations contained in this AIF and is a "qualified person" and “independent” of the Company within the meanings of NI 43-101.
Except as set out below, scientific and technical information contained in this AIF relating to the Company’s mining operation, located within southeastern Pará State, Brazil (referred to herein as the “Tucumã Operation” or by its former name, the “Tucumã Project” or the “Boa Esperança Project”), is derived from, and in some instances is a direct extract from, and based on the assumptions, qualifications and procedures set out in, the report prepared in accordance with NI 43-101 and entitled “Boa Esperança Project NI 43-101 Technical Report on Feasibility Study Update”, dated November 12, 2021 with an effective date of August 31, 2021, prepared by Kevin Murray, P. Eng., Scott C. Elfen, P.E. (each of Ausenco Engineering Canada Inc.), Erin L. Patterson, P.E. (formerly employed by its affiliate Ausenco Engineering USA South Inc., and together with Ausenco Engineering Canada Inc., referred to as “Ausenco”), Carlos Guzmán, FAusIMM RM CMC of NCL and Emerson Ricardo Re, MSc, MBA, MAusIMM (CP) (No. 305892), Registered Member (No. 0138) (Chilean Mining Commission) and Resource Manager of the Company on the date of the report (now of HCM Consultoria Geologica Eireli (“HCM”)) (the “Tucumã Project Technical Report” or the “Tucumã Technical Report”). Each of Kevin Murray, P. Eng., Erin L. Patterson, P.E., Scott C. Elfen, P.E., Carlos Guzmán, FAusIMM RM CMC and Emerson Ricardo Re, MAusIMM (CP), reviewed and approved the scientific and technical information relating to the Tucumã Project contained in this AIF, and is a “qualified person” within the meaning of NI 43-101 or, in the case of Erin L. Patterson, P.E., who is no longer employed by Ausenco, was a "qualified person" within the
meaning of NI 43-101 on the date of the report. Each of Kevin Murray, P. Eng., Erin L. Patterson, P.E., Scott C. Elfen, P.E., and Carlos Guzmán, FAusIMM RM CMC is “independent” of the Company within the meaning of NI 43-101 or, in the case of Erin L. Patterson, P.E., was "independent" of the Company on the date of the report. Emerson Ricardo Re, MAusIMM (CP), being the Resource Manager of the Company on the date of the report (now of HCM), was not “independent” of the Company on the date of the report, within the meaning of NI 43-101. Information of a scientific and technical nature in respect of the Tucumã Operation set out in the AIF under the heading “Tucumã Operation – Updated Information with respect to the Tucumã Operation”, has been reviewed and approved by Cid Gonçalves Monteiro Filho, SME RM (04317974), MAIG (No. 8444), FAusIMM (No. 329148) and Resource Manager of the Company, Mr. Gonçalves is a “qualified person” within the meanings of NI 43-101.
Ero has the option to earn a 60% interest in the Furnas copper-gold project, located in the Carajás Mineral Province in Pará State, Brazil (the “Furnas Project”) approximately 50 kilometers southeast of Vale Base Metal's Salobo operations and approximately 190 kilometers northeast of the Tucumã Operation (see below under the headings “Three Year History” for additional information regarding the option). Scientific and technical information contained in this AIF relating to the Furnas Project, is derived from, and in some instances is a direct extract from, and based on the assumptions, qualifications and procedures set out in, the report prepared in accordance with NI 43-101 and entitled “Preliminary Economic Assessment for the Furnas Project, Pará State, Brazil”, dated March 30, 2026 with an effective date of February 23, 2026, prepared by João Estevão Jr., MAIG of SDPM Mining Consulting ("SDPM"), Enrique Alfonso Rubio Esquivel, Registered Member (No. 255) (Chilean Mining Commission), Luis Bernal Venegas, Registered Member (No. 415) (Chilean Mining Commission), and Ricardo Martín Miranda Díaz, Registered Member (No. 145) (Chilean Mining Commission), all of Redco Mining Consultants ("Redco"), and Cid Gonçalves Monteiro Filho, SME RM (04317974), MAIG (No. 8444), FAusIMM (No. 329148) Reserve and Resource Manager of the Company (the “Furnas Project Technical Report”). Each of João Estevão Jr., MAIG, Enrique Alfonso Rubio Esquivel, Registered Member (No. 255) (Chilean Mining Commission), Luis Bernal Venegas, Registered Member (No. 415) Chilean Mining Commission), Ricardo Martín Miranda Díaz, Registered Member (No. 145) (Chilean Mining Commission) and Cid Gonçalves Monteiro Filho, RM SME, FAusIMM, MAIG, reviewed and approved the scientific and technical information relating to the Furnas Project contained in this AIF, and is a “qualified person” within the meaning of NI 43-101. Each of Joao Estevao Jr., MAIG, Enrique Alfonso Rubio Esquivel, Registered Member (No. 255) (Chilean Mining Commission), Luis Bernal Venegas, Registered Member (No. 415) Chilean Mining Commission), Ricardo Martín Miranda Díaz, Registered Member (No. 145) (Chilean Mining Commission) is “independent” of the Company within the meaning of NI 43-101. Cid Gonçalves Monteiro Filho, RM SME, FAusIMM, MAIG, being the Resource and Reserve Manager of the Company, is not “independent” of the Company within the meaning of NI 43-101.
Reference should be made to the full text of the Caraíba Operations Technical Report, the Xavantina Operations Technical Report, the Tucumã Technical Report, and the Furnas Project Technical Report, each of which is available for review on the Company’s website at www.ero.com and under the Company’s profile on SEDAR+ at www.sedarplus.ca/home/ and on EDGAR at www.sec.gov.
CIM Definition Standards
The Mineral Reserves and Mineral Resources for the Caraíba Operations (including as used in the Caraíba Operations Technical Report), the Xavantina Operations (including as used in the Xavantina Operations Technical Report), the Tucumã Operation (including as used in the Tucumã Technical Report) and the Furnas Project (including as used in the Furnas Project Technical Report) have been estimated in accordance with the Canadian Institute of Mining, Metallurgy and Petroleum (“CIM”) Definition Standards for Mineral Resources and Mineral Reserves adopted by the CIM Council on May 19, 2014 (the “CIM Standards” or “CIM Definition Standards”) and the CIM Estimation of Mineral Resources and Mineral Reserves Best Practice Guidelines, adopted by CIM Council on November 29, 2019 (the “CIM Guidelines”), which are incorporated by reference in NI 43-101. The following definitions are reproduced from the CIM Definition Standards:
“Feasibility Study” means a comprehensive technical and economic study of the selected development option for a mineral project that includes appropriately detailed assessments of applicable Modifying Factors together with any other relevant operational factors and detailed financial analysis that are necessary to demonstrate, at the time of reporting, that extraction is reasonably justified (economically mineable). The results of the study may reasonably serve as the basis for a final decision by a proponent or financial institution to proceed with, or
finance, the development of the project. The confidence level of the study will be higher than that of a Pre-Feasibility Study.
“Indicated Mineral Resource” means that part of a Mineral Resource for which quantity, grade or quality, densities, shape and physical characteristics are estimated with sufficient confidence to allow the application of Modifying Factors as described below in sufficient detail to support mine planning and evaluation of the economic viability of the deposit. Geological evidence is derived from adequately detailed and reliable exploration, sampling and testing and is sufficient to assume geological and grade or quality continuity between points of observation. An Indicated Mineral Resource has a lower level of confidence than that applying to a Measured Mineral Resource and may only be converted to a Probable Mineral Reserve.
“Inferred Mineral Resource” means that part of a Mineral Resource for which quantity and grade or quality are estimated on the basis of limited geological evidence and sampling. Geological evidence is sufficient to imply but not verify geological and grade or quality continuity. An Inferred Mineral Resource has a lower level of confidence than that applying to an Indicated Mineral Resource and must not be converted to a Mineral Reserve. It is reasonably expected that the majority of Inferred Mineral Resources could be upgraded to Indicated Mineral Resources with continued exploration.
“Measured Mineral Resource” means that part of a Mineral Resource for which quantity, grade or quality, densities, shape, and physical characteristics are estimated with confidence sufficient to allow the application of Modifying Factors to support detailed mine planning and final evaluation of the economic viability of the deposit. Geological evidence is derived from detailed and reliable exploration, sampling and testing and is sufficient to confirm geological and grade or quality continuity between points of observation. A Measured Mineral Resource has a higher level of confidence than that applying to either an Indicated Mineral Resource or an Inferred Mineral Resource. It may be converted to a Proven Mineral Reserve or to a Probable Mineral Reserve.
“Mineral Reserve” means the economically mineable part of a Measured and/or Indicated Mineral Resource. It includes diluting materials and allowances for losses, which may occur when the material is mined or extracted and is defined by studies at pre-feasibility or feasibility level as appropriate that include application of Modifying Factors. Such studies demonstrate that, at the time of reporting, extraction could reasonably be justified. The reference point at which Mineral Reserves are defined, usually the point where the ore is delivered to the processing plant, must be stated. It is important that, in all situations where the reference point is different, such as for a saleable product, a clarifying statement is included to ensure that the reader is fully informed as to what is being reported. The public disclosure of a Mineral Reserve must be demonstrated by a Pre-Feasibility Study or Feasibility Study.
“Mineral Resource” means a concentration or occurrence of solid material of economic interest in or on the Earth’s crust in such form, grade or quality and quantity that there are reasonable prospects for eventual economic extraction. The location, quantity, grade or quality, continuity and other geological characteristics of a Mineral Resource are known, estimated or interpreted from specific geological evidence and knowledge, including sampling.
“Pre-Feasibility Study” means a comprehensive study of a range of options for the technical and economic viability of a mineral project that has advanced to a stage where a preferred mining method, in the case of underground mining, or the pit configuration, in the case of an open pit, is established and an effective method of mineral processing is determined. It includes a financial analysis based on reasonable assumptions on the Modifying Factors and the evaluation of any other relevant factors which are sufficient for a qualified person, acting reasonably, to determine if all or part of the Mineral Resource may be converted to a Mineral Reserve at the time of reporting. A Pre-Feasibility Study is at a lower confidence level than a Feasibility Study.
“Probable Mineral Reserve” means the economically mineable part of an Indicated, and in some circumstances, a Measured Mineral Resource. The confidence in the Modifying Factors applying to a Probable Mineral Reserve is lower than that applying to a Proven Mineral Reserve.
“Proven Mineral Reserve” means the economically mineable part of a Measured Mineral Resource. A Proven Mineral Reserve implies a high degree of confidence in the Modifying Factors.
For the purposes of the CIM Definition Standards, “Modifying Factors” are considerations used to convert Mineral Resources to Mineral Reserves. These include, but are not restricted to, mining, processing, metallurgical, infrastructure, economic, marketing, legal, environmental, social and governmental factors.
Cautionary Notes Regarding Mineral Resource and Mineral Reserve Estimates
Unless otherwise indicated, all reserve and resource estimates included in this AIF and the documents incorporated by reference herein have been prepared in accordance with NI 43-101 and the CIM Standards. NI 43-101 is a rule developed by the Canadian Securities Administrators that establishes standards for all public disclosure an issuer makes of scientific and technical information concerning mineral projects. Canadian standards, including NI 43-101, differ significantly from the requirements of the United States Securities and Exchange Commission (the “SEC”), and reserve and resource information included herein may not be comparable to similar information disclosed by U.S. companies. In particular, and without limiting the generality of the foregoing, this AIF and the documents incorporated by reference herein use the terms “measured resources,” “indicated resources” and “inferred resources” as defined in accordance with NI 43-101 and the CIM Standards.
Alternative Performance (Non-IFRS) Measures
The Company utilizes certain alternative performance (non-IFRS) measures to monitor its performance, including copper C1 cash cost, realized copper price, gold C1 cash cost, gold AISC, realized gold price, EBITDA, adjusted EBITDA, adjusted net income attributable to owners of the Company, adjusted net income per share, net (cash) debt, working capital and available liquidity. These performance measures have no standardized meaning prescribed within generally accepted accounting principles under IFRS and, therefore, amounts presented may not be comparable to similar measures presented by other mining companies. These non-IFRS measures are intended to provide supplemental information and should not be considered in isolation or as a substitute for measures of performance prepared in accordance with IFRS. The reader is directed to the Management’s Discussion and Analysis of the Company for the year ended December 31, 2025 (see “Alternative Performance (Non-IFRS) Measures” section) for a reconciliation of these non-IFRS measures to the most directly comparable IFRS measures as contained in the Company’s audited consolidated financial statements for the years ended December 31, 2025 and 2024. Unless otherwise noted, the non-IFRS measures presented herein have been calculated on a consistent basis for the periods presented.
Copper C1 Cash Cost and Copper C1 Cash Cost including Foreign Exchange Hedges
Copper C1 cash cost is a non-IFRS performance measure used by the Company to manage and evaluate the performance of its copper mining operations.
Copper C1 cash cost is calculated as C1 cash costs divided by total pounds of copper produced during the period. C1 cash costs comprise the total cost of production, including expenses related to transportation, and treatment and refining charges. These costs are net of by-product credits and incentive payments.
Copper C1 cash cost including foreign exchange hedges is calculated as C1 cash costs, adjusted for realized gains or losses from its operational foreign exchange hedges, divided by total pounds of copper produced during the period. Although the Company does not apply hedge accounting in its consolidated financial statements and recognizes these contracts at fair value through profit or loss, the Company believes it appropriate to present cash costs including the impact of realized gains and losses as these contracts were entered into to mitigate the impact of changes in exchange rates.
While copper C1 cash cost is widely reported in the mining industry as a performance benchmark, it does not have a standardized meaning and is disclosed as a supplement to IFRS measures.
Realized Copper Price
Realized copper price is a non-IFRS ratio which is calculated as gross copper revenue divided by pounds of copper sold during the period. Management believes measuring realized copper price enables investors to better understand performance based on realized copper sales in each reporting period.
Gold C1 Cash Cost
Gold C1 cash cost is a non-IFRS performance measure used by the Company to manage and evaluate the operating performance of its gold mining segment and is calculated as C1 cash costs divided by total ounces of gold produced during the period. C1 cash cost includes total cost of production, net of by-product credits and incentive payments. Gold C1 cash cost is widely reported in the mining industry as benchmarks for performance but does not have a standardized meaning and is disclosed in supplemental to IFRS measures.
Gold AISC
Gold AISC is an extension of gold C1 cash cost discussed above and is also a key performance measure used by management to evaluate operating performance of its gold mining segment. Gold AISC is calculated as AISC divided by total ounces of gold produced during the period. AISC includes C1 cash costs, site general and administrative costs, accretion of mine closure and rehabilitation provision, sustaining capital expenditures, sustaining leases, and royalties and production taxes. Gold AISC is widely reported in the mining industry as benchmarks for performance but does not have a standardized meaning and is disclosed in supplement to IFRS measures.
Realized Gold Price
Realized gold price is a non-IFRS ratio that is calculated as gross gold revenue divided by ounces of gold sold during the period. Management believes measuring realized gold price enables investors to better understand performance based on the realized gold sales in each reporting period.
EBITDA and Adjusted EBITDA
EBITDA and adjusted EBITDA are non-IFRS performance measures used by management to evaluate its debt service capacity and performance of its operations. EBITDA represents earnings before finance expense, finance income, income taxes, depreciation and amortization. Adjusted EBITDA is EBITDA before the pre-tax effect of adjustments for non-cash and/or non-recurring items.
Adjusted net income attributable to owners of the Company and Adjusted net income per share attributable to owners of the Company
“Adjusted net income attributable to owners of the Company” is net income attributed to shareholders as reported, adjusted for certain types of transactions that, in management's judgment, are not indicative of our normal operating activities or do not necessarily occur on a recurring basis. “Adjusted net income per share attributable to owners of the Company” (“Adjusted EPS”) is calculated as "adjusted net income attributable to owners of the Company" divided by weighted average number of outstanding common shares in the period.
The Company believes that, in addition to conventional measures prepared in accordance with IFRS, the Company and certain investor and analysts use these supplemental non-IFRS performance measures to evaluate the normalized performance of the Company. The presentation of Adjusted EPS is not meant to substitute the net income (loss) per share attributable to owners of the Company (“EPS”) presented in accordance with IFRS, but rather it should be evaluated in conjunction with such IFRS measures.
Net (Cash) Debt
Net debt is a performance measure used by the Company to assess its financial position and ability to pay down its debt. Net debt is determined based on cash and cash equivalents, short-term investments, net of loans and borrowings as reported in the Company’s consolidated financial statements.
Working Capital (Deficit) and Available Liquidity
Working capital is calculated as current assets less current liabilities as reported in the Company’s consolidated financial statements. The Company uses working capital as a measure of the Company’s short-term financial health and ability to meet its current obligations using its current assets. Available liquidity is calculated as the sum of cash and cash equivalents, short-term investments and the undrawn amount available on its revolving credit facilities. The Company uses this information to evaluate the liquid assets available.
For further details on Non-IFRS measures, please refer to the Company’s annual audited consolidated financial statements for the year ended December 31, 2025 and Management’s Discussion and Analysis relating thereto, a copy of which is available for review on the Company’s website at www.ero.com and under the Company’s profile on SEDAR+ at www.sedarplus.ca/home/ and EDGAR at www.sec.gov.
LIST OF ABBREVIATIONS
In this AIF, the following abbreviations have the meanings set forth below:
| | | | | | | | | | | |
| Cu | copper | Mt | megatonne |
| Ni | nickel | kt | kilotonne |
| Co | cobalt | t | metric tonne |
| Ag | silver | kg | kilogram |
| Au | gold | g | gram |
| Fe | iron | lb | pound |
| Mn | manganese | ml | millilitre |
| Zn | zinc | MW | megawatt |
| Cr | chromium | kW | kilowatt |
| Al | aluminium | MVA | megavolt amperes |
| Ca | calcium | kV | kilovolt |
| Mo | molybdenum | kWh | kilowatt hour |
| W | tungsten | Hz | hertz |
| Bi | bismuth | d | day |
| S | sulfur | h | hour |
| F | fluorine | s | second |
| Cl | chlorine | Ga | billion years |
| U | uranium | Ma | million years |
| As | arsenic | masl | metres above mean sea level |
| P | phosphorus | m3 | cubic metre |
| Pb | lead | Mm3 | cubic megametre |
| km | kilometre | mmWC | millimeter of water column |
| m | metre | Pa | pascal |
| cm | centimetre | mbar | atmospheric air pressure (bar) |
| mm | millimetre | ° | degree |
| ft | foot | C | Celsius |
| ha | hectare | µm | micrometre |
| oz | troy ounce | tph | Tonnes per hour
per hour |
| gpt or g/t | grams per tonne | | |
CORPORATE STRUCTURE
Ero Copper was incorporated under the Business Corporations Act (British Columbia) (“BCABC”) on May 16, 2016. Ero Copper’s head office is located at Suite 1050, 625 Howe Street, Vancouver, British Columbia, Canada, V6C 2T6 and its registered office is located at Suite 3500, 1133 Melville Street, Vancouver, British Columbia, Canada, V6E 4E5.
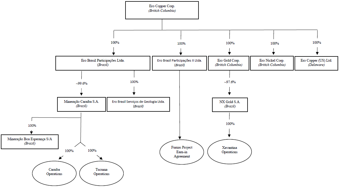
The following chart illustrates the Company’s principal subsidiaries, together with the governing law of each subsidiary and the percentage of voting securities beneficially owned or controlled or directed, directly or indirectly, by the Company, as well as the Company’s operating mines and exploration projects.
The remaining voting shares of Mineração Caraíba S.A. (“MCSA”) are held by a minority group of shareholders, including former employees of MCSA. The remaining voting shares of NX Gold S.A. (“NX Gold”) are held by a minority group of shareholders, including former employees of NX Gold.
GENERAL DEVELOPMENT AND BUSINESS OF THE COMPANY
General
Ero is a Brazil-focused, growth-oriented, copper and gold producer with operations in Brazil and corporate headquarters in Vancouver, British Columbia, Canada. Ero is listed on the Toronto Stock Exchange (the “TSX”) and the New York Stock Exchange (“NYSE”), in each case under the symbol “ERO”.
Ero’s principal asset is its approximately 99.6% ownership interest in MCSA, held indirectly through its wholly-owned subsidiary, Ero Brasil Participações Ltda. (“EBP”). MCSA’s predominant activity is the production and sale of copper concentrate from its 100% ownership interest in the Caraíba Operations and the Tucumã Operation. The Caraíba Operations have been in operation for over 40 years and consist of a fully integrated hub-and-spoke operating model, with current mining activities conducted at the Pilar underground mine, the Vermelhos underground mine, and the Surubim open pit mine feeding the central Caraíba Mill, a conventional crushing, grinding and flotation mill located adjacent to the Pilar underground mine. For further details concerning the Caraíba Operations, see below under the headings “Three Year History” and “Caraíba Operations”. The Tucumã Operation achieved commercial production on July 1, 2025. For further details concerning the Tucumã Operation, see below under the headings “Three Year History” and “Tucumã Operation”.
Ero also owns an approximately 97.6% ownership interest in NX Gold, held indirectly through its wholly-owned subsidiary, Ero Gold Corp. (“Ero Gold”). NX Gold’s predominant activity is the production and sale of
gold from the Xavantina Operations. For further details concerning the Xavantina Operations, see below under the headings “Three Year History” and “Xavantina Operations”.
In addition to its operating assets, Ero has the option to earn a 60% interest in the Furnas Project. For further details concerning the Furnas Project, see below under the headings “Three Year History” and the "Furnas Project".
The Caraíba Operations, Xavantina Operations, the Tucumã Operation and the Furnas Project are the mineral projects material to Ero for the purposes of NI 43-101.
Three Year History
Senior Unsecured Notes
•In February 2022, the Company completed an offering of US$400 million aggregate principal amount of 6.50% senior notes due 2030 (the “Notes”). The Notes will mature on February 15, 2030. EBP and MCSA are currently the only guarantors of the Notes on a senior unsecured basis. The Notes are direct, senior obligations of the Company, EBP and MCSA, and are not secured by any mortgage, pledge or charge. The Company used a portion of the net proceeds of the offering to repay outstanding borrowings under the predecessor credit facility to the 2023 Senior Credit Facility of approximately US$50 million and used the remaining balance for capital expenditures at the Tucumã Operation and general corporate purposes. Additional information on the Notes is set out below under the heading “Description of Capital Structure - Senior Unsecured Notes”.
Senior Credit Facility
•On January 12, 2023, the Company replaced a US$75 million senior secured revolving credit facility agreement with a second amended and restated credit agreement (the “2023 Senior Credit Facility Agreement”) among the Company, as borrower, Bank of Montreal, as administrative agent, joint lead arranger and sole bookrunner, The Bank of Nova Scotia (“Scotiabank”) as joint lead arranger, Canadian Imperial Bank of Commerce as documentation agent, and the lenders party thereto from time to time, as lenders, pursuant to which, amongst other things, (i) the revolving credit facility was increased to US$150 million (the “2023 Senior Credit Facility”) payable in a lump sum at maturity in December 2026. The 2023 Senior Credit Facility Agreement was subsequently amended on November 2, 2023 to, among other things, permit the Company and its subsidiaries to enter into a copper prepayment facility; (ii) December 13, 2024 to, among other things, increase the limit from US$150 million to US$200 million and to extend the maturity from December 2026 to December 2028, with all conditions to drawing of funds being satisfied in January 2025, change the interest rate and commitment fee on the 2023 Senior Credit Facility to sliding scales of SOFR plus an applicable margin ranging from 2.00% to 4.25%, and 0.45% to 0.96%, respectively, and replace the total leverage ratio with a net leverage ratio for the purposes of determining financial covenants and interest rates, with lower leverage ratios resulting in lower pricing; and (iii) March 28, 2025 to amend the defined term of "NX Gold Mine" to incorporate additional tenements acquired by the Company and the associated expansion of the area of influence under the NX Gold Stream Agreements.
Non-Priced Copper Prepayment Facility
•In May 2024, the Company’s subsidiary, MCSA, entered into a US$50 million non-priced copper prepayment facility (the “Non-Priced Copper Prepayment Facility”), structured by the Bank of Montreal and with participation by CIBC Capital Markets, pursuant to the Copper Export Prepayment Facility Agreement dated May 6, 2024 between MCSA and the Bank of Montreal (the “Non-Priced Copper Prepayment Facility Agreement”) to support the commencement of production and associated working capital needs at the Tucumã Operation. This facility is repayable over 27 equal monthly installments, beginning in October 2024, through the delivery of 272 tonnes of copper per month in the form of LME copper warrants. Each monthly delivery's value is determined based on prevailing market copper prices at the time of delivery. Should the value of any delivery exceed the amount of the monthly installment payment of US$2.1 million, the excess value is repaid to the Company. The Non-Priced Copper Prepayment Facility Agreement provided an option to increase the size of the Non-priced Copper Prepayment Facility from US$50 million to US$75 million until March 31, 2025, which the Company exercised on March 11, 2025, resulting in an additional US$25 million repayable over 21 equal monthly installments, beginning in April 2025, through the delivery of a minimum of 161 tonnes of copper each month, with deliveries similarly valued at prevailing market prices and any excess value over the fixed monthly installment payment of US$1.3 million repaid to the Company.
Equity Financing
•On November 14, 2023, the Company completed an offering, on a bought deal basis, of 9,010,000 common shares, including, 500,000 common shares issued pursuant to the partial exercise of the underwriter’s over-allotment option, at a price of US$12.35 per common share for gross proceeds of approximately US$111 million or net proceeds of US$104 million after share issuance costs (the “Offering”). The Offering was conducted by a syndicate of underwriters led by BMO Capital Markets, as sole bookrunner and lead underwriter, and including Canaccord Genuity Corp., CIBC World Markets Inc., Scotia Capital Inc., TD Securities Inc., Cormark Securities Inc., National Bank Financial Inc., Paradigm Capital Inc., PI Financial Corp., Raymond James Ltd. and Stifel Canada. The net proceeds of the Offering have been used to construct the Tucumã Operation and advance growth initiatives at the Caraíba Operations, advance regional exploration in Brazil, and for working capital and other general corporate purposes.
Caraíba Operations
•In December 2023, the Company completed the Caraíba mill expansion, which increased mill throughput capacity from 3.2 to 4.2 million tonnes per annum, with design capacity achieved by year-end.
•Through 2024 and 2025, the Company has made important progress on its growth strategy at the Caraíba Operations by advancing construction of the Pilar Mine’s new external shaft, with completion expected in 2027, and by completing a multi-quarter mill debottlenecking program in 2025 enabling increased processing rates.
Xavantina Operations
•On December 3, 2024, the Company announced an updated mineral resource and mineral reserve estimate for the Xavantina Operations, which includes a 19% increase in proven and probable mineral reserves as compared to the 2023 estimate, including a 24% increase at the Santo Antônio vein and a 26% increase in measured and indicated mineral resources, inclusive of mineral reserves, as compared to the 2023 estimate, including a 31% increase at the Santo Antônio vein.
•On March 28, 2025, the Company entered into an agreement with RGLD Gold AG ("RG AG"), a wholly owned subsidiary of Royal Gold, Inc., that effectively extended the gold delivery threshold under the existing precious metals purchase agreement dated June 29, 2021 (the "Original Xavantina Stream") from 93,000 to 160,000 ounces before the stream percentage decreases from 25% to 10% of gold produced over the remaining life of mine (the "Stream Supplement"). In exchange, the Company received $50 million in upfront cash, bringing total proceeds under the Original Xavantina Stream and the Stream Supplement to $160 million (collectively, the “NX Gold Stream Agreements”). The delivery of additional ounces under the Stream Supplement is expected to commence in 2028.
•On November 4, 2025, the Company announced the results of a year-long value-creation initiative at its Xavantina Operations, which included comprehensive sampling, metallurgical testing, material characterization and commercial negotiations to capture value from stockpiled gold concentrates produced since processing operations began in 2012, and commenced initial gold concentrate shipments in October 2025. The Company also announced an updated mineral resource and mineral reserve estimate for the Xavantina Operations incorporating drilling activities and mining depletion through June 30, 2025, reflecting proven and probable mineral reserves totaling 466,000 ounces (comprised of approximately 46,000 oz of proven reserves and approximately 420,000 ounces of probable reserves), measured and indicated mineral resources totaling 664,000 ounces (comprised of approximately 81,000 ounces of measured resources and 583,000 ounces of indicated resources), inclusive of mineral reserves, and an inferred mineral resource of 365,000 ounces.
Tucumã Operation
•On June 12, 2024, the Company announced that the Tucumã Operation was issued an Operational License by the Pará State environmental agency, Secretaria de Estado de Meio Ambiente e
Sustentabilidade ("SEMAS"), being the last remaining permitting milestone for commercial production, and that physical construction of the project had reached approximately 99% completion.
•On July 23, 2024, the Company announced the production of its first saleable copper concentrate from the Tucumã Operation.
•On July 3, 2025, the Company announced that the Tucumã Operation achieved commercial production, effective July 1, 2025.
Furnas Project
•In July 2024, Ero’s wholly-owned subsidiary, Ero Brasil Participações II Ltda. (“EBP II”), entered into a definitive earn-in agreement with Salobo Metais S.A, a subsidiary of Vale Base Metals (the “Furnas Project Earn-in Agreement”), wherein the Company has the right to earn a 60% interest in the Furnas Project upon completion of several exploration, engineering and development milestones over a five-year period. In exchange for its 60% interest, Ero will solely fund a phased work program during the earn-in period and grant Vale Base Metals up to an 11.0% "free carry" on future Furnas Project construction capital expenditures.
•On October 2, 2024, the Company announced an initial mineral resource estimate for the Furnas Project, supported by over 90,000 meters of historical drilling completed by Vale S.A. and Anglo American plc. and highlighting the project’s significant potential.
•On July 10, 2025, the Company announced the completion of its 28,000-meter Phase 1 drill program at the Furnas Project, which was primarily focused on confirming continuity of high-grade mineralization through infill drilling, as well as increasing confidence at the down-dip limits of the mineral resource. The remaining portion of the program, approximately 25% of total meters, was dedicated to step-out drilling, which has extended the known limits of mineralization to approximately 950 meters down-dip from surface.
•On November 4, 2025, the Company announced the completion of the 17,000-meter Phase 2 drill program approximately three months ahead of schedule and the commencement of the 45,000-meter Phase 3 drill program.
•On February 23, 2026, the Company announced the results of the preliminary economic assessment on the Furnas Project (the "PEA"), outlining a 24-year initial mine life based on an updated mineral resource estimate that remains open to depth and laterally along strike. The updated mineral resource estimate incorporates approximately 90,000 meters of historical drilling completed by Vale S.A. and Anglo American plc., together with 28,000 meters of Phase 1 drilling completed by Ero through July 2025. Additional information on the PEA is set out below under the heading “Furnas Project” The PEA is preliminary in nature and includes inferred mineral resources, which are considered too speculative geologically to have the economic considerations applied to them that would enable them to be categorized as mineral reserves, and there is no certainty that the PEA will be realized. Mineral resources that are not mineral reserves do not have demonstrated economic viability.
Corporate
•On November 1, 2023, the Company announced the appointment of Faheem Tejani to the Board effective November 1, 2023 and Matthew Wubs' intention not to stand for re-election at the 2024 annual meeting of shareholders. Mr. Wubs retired from the Board immediately prior to the commencement of the annual meeting of shareholders on April 24, 2024.
•On December 31, 2024, Christopher Noel Dunn, who co-founded the Company, retired from the Board.
•As part of the next phase of the Company’s leadership succession plan, effective January 1, 2025:
oDavid Strang, who co-founded the Company and served as the Chief Executive Officer of the Company since 2016, assumed the role of Executive Chairman of the Board;
oMakko DeFilippo assumed the role of President and Chief Executive Officer of the Company and joined the Board. Prior thereto, Makko DeFilippo served as President and Chief Operating Officer of the Company since May 2023; and
oGelson Batista, who joined the Company in September 2024, assumed the role of Chief Operating Officer of the Company.
2026 Production Guidance and Three-Year Production Outlook
The Company's 2026 production guidance and three-year production outlook demonstrates the continued execution of its longer-term growth strategy, including the ongoing construction of the new external shaft at the Caraíba Operations’ Pilar Mine (being the Deepening Extension Project) and the delivery of what will be the first preliminary economic assessment ever published on the Furnas Project.
At the Caraíba Operations and Tucumã Operation, consolidated copper production in 2026 is expected to range between 67,500 to 77,500 tonnes, representing an increase of up to 20% compared to 2025. Consolidated copper production is then expected to grow over the next two years, reaching between 80,000 and 90,000 tonnes by 2028.
At the Xavantina Operations, gold production from mine operations is expected to total 40,000 to 50,000 ounces representing an increase of up to 34% compared to 2025. In addition, gold sales from the Xavantina Operations are expected to be bolstered with the continued sale of gold concentrates that commenced in the fourth quarter of 2025, and which are expected to continue through mid-2027. Mining and processing operations are projected to deliver higher sustained production of between 50,000 and 60,000 ounces in 2027 and 2028, driven by the transition to mechanized mining and further utilization of excess plant capacity.
| | | | | | | | | | | | | | | | | | | | |
Three-year Outlook(1) | | 2026 | | 2027 | | 2028 |
| Copper (tonnes) | | | | | | |
Caraíba Operations | | 35,000 – 40,000 | | 40,000 – 45,000 | | 45,000 – 50,000 |
Tucumã Operation | | 32,500 – 37,500 | | 35,000 – 40,000 | | 35,000 – 40,000 |
| Total Copper | | 67,500 – 77,500 | | 75,000 – 85,000 | | 80,000 – 90,000 |
| | | | | | |
| Gold (ounces) | | | | | | |
| Xavantina Operations | | 40,000 – 50,000 | | 50,000 – 60,000 | | 50,000 – 60,000 |
| Gold in Concentrates | | Concentrate sales expected to continue through mid-2027(2) |
Note:
(1) Guidance is based on estimates and assumptions including, but not limited to, Mineral Resource and Mineral Reserve estimates, grade and continuity of interpreted geological formations and metallurgical recovery performance. Please refer to the Risk Factors section of this AIF for a discussion of the various risk factors that could adversely impact the Company’s business, production levels, financial condition, results of operations, cash flows and prospects.
(2) Gold concentrate sales over the projection period related to the Xavantina Operations' stockpiled gold concentrate remain subject to ongoing sampling.
Total capital expenditures in 2026 are expected to range between US$275 to US$320 million. Capital expenditures at the existing operations are expected in the range of US$245 to US$280 million and include growth capital of approximately US$80 million related to the continued construction of the Pilar Mine's new shaft and ancillary infrastructure at the Caraíba Operations, as well as investments in additional mine ventilation, development, and equipment to support future growth at the Xavantina Operations. The Company expects to spend an additional $30 to $40 million to continue advancing exploration, engineering, and permitting workstreams at the Furnas Project, as well as advancing several exploration opportunities within the Company's portfolio.
Figures presented below are in USD millions.
| | | | | | | | |
| | 2026 Guidance |
Caraíba Operations | | $170 - $185 |
Tucumã Operation | | $35 - $45 |
| Xavantina Operations | | $40 - $50 |
| Furnas Copper-Gold Project and Other Exploration | | $30 - $40 |
Total | | $275 - $320 |
Principal Products and Operations
The Company’s principal product is copper produced and sold from the Caraíba Operations and the Tucumã Operation, with gold and silver produced and sold as by-products. Gold and, as a by-product, silver is also produced and sold from the Xavantina Operations. During the year ended December 31, 2025, the Caraíba Operations processed 3,656,240 tonnes of material, producing 36,035 tonnes of copper; the Tucumã Operation, where production continues to ramp-up, processed 1,805,300 tonnes of material, producing 28,272 tonnes of copper; and, the Xavantina Operations processed 172,178 tonnes of material, producing 37,291 ounces of gold. An additional 14,999 ounces of gold in concentrates were sold from the Xavantina Operations during the fourth quarter of 2025, net of 2,245 ounces deliverable to RG AG under the NX Gold Stream Agreements.
The Caraíba Operations
| | | | | | | | | | | | | | |
| | 2025 | | 2024 |
Ore mined (tonnes) | | 3,732,992 | | 3,274,410 |
Ore processed (tonnes) | | 3,656,240 | | 3,431,294 |
Grade (% Cu) | | 1.09 | | | 1.14 |
Recovery (%) | | 90.0 | | | 90.6 |
Cu Production (tonnes) | | 36,035 | | 35,444 |
Cu Production (lbs) | | 79,443,361 | | 78,139,888 |
Concentrate grade (% Cu) | | 32.6 | | | 33.0 |
Concentrate sales (tonnes) | | 109,748 | | 110,650 |
Cu Sold in concentrate (tonnes) | | 35,820 | | 36,557 |
Cu Sold in concentrate (lbs) | | 78,969,414 | | 80,593,665 |
The Tucumã Operation
| | | | | | | | | | | | | | |
| | 2025 | | 2024 |
Ore mined (tonnes) | | 3,659,917 | | 1,932,423 |
Ore processed (tonnes) | | 1,805,300 | | 333,791 |
Grade (% Cu) | | 1.79 | | | 1.78 |
Recovery (%) | | 88.7 | | | 86.6 | |
Cu Production (tonnes) | | 28,272 | | 5,156 |
Cu Production (lbs) | | 62,329,079 | | 11,365,980 |
Concentrate grade (% Cu) | | 29.9 | | | 28.0 |
Concentrate sales (tonnes) | | 93,935 | | 15,036 |
Cu Sold in concentrate (tonnes) | | 27,487 | | 4,107 |
Cu Sold in concentrate (lbs) | | 60,598,403 | | 9,055,352 | |
The Xavantina Operations
| | | | | | | | | | | | | | |
| | 2025 | | 2024 |
Ore mined (tonnes) | | 176,980 | | 146,160 |
Ore processed (tonnes) | | 172,178 | | 146,161 |
Head grade (grams per tonne Au) | | 8.24 | | 13.37 |
Recovery (%) | | 82.8 | | | 92.0 | |
Gold ounces produced (oz) | | 37,291 | | 57,210 |
Silver ounces produced (oz) | | 23,090 | | 33,927 |
Gold sold in dore (oz) | | 35,950 | | 60,195 |
Silver sold in dore (oz) | | 22,753 | | 34,503 |
Gold sold in concentrate (oz)(1) | | 12,754 | | — |
(1) Gold sold in concentrate includes 14,999 ounces of gold shipped to customer, net of 2,245 ounces deliverable to RG AG under the NX Gold Stream Agreements.
During the year ended December 31, 2025, the Company generated revenue of US$785.8 million. The following table summarizes the net revenue of the Company for the financial years ended December 31, 2025 and 2024. Tabular amounts are in thousands of US dollars:
| | | | | | | | |
| Year Ended December 31, 2025 (US$000s) | Year Ended December 31, 2024 (US$000s) |
Copper concentrate | 619,736 | 342,956 |
Gold | 166,108 | 127,303 |
Net Operating Revenues: | 785,844 | 470,259 |
There are global copper and gold markets into which the Company can sell its copper and gold concentrates and gold doré and, as a result, the Company is not dependent on a particular purchaser with regard to the sale of the copper and gold concentrate and gold doré that it produces.
MCSA sells its final copper concentrate, containing gold and silver as by-product metals, to various international trading companies that ship the copper concentrate to smelters globally via ports located in Brazil. All copper concentrate is transported from site to the port by road using standard highway trucks, which are weighed and sampled for final assay prior to shipment.
NX Gold produces and sells doré bars containing gold and silver to COIMPA Industrial Ltda. (“COIMPA”). The doré bars are transported to COIMPA’s facility in Manaus, State of Amazonas, Brazil by airplane using a secure gravel airstrip located on the Xavantina Operations. NX Gold sells its gold concentrate to at least one international trading company that ships the gold concentrate to smelters globally via ports located in Brazil. All gold concentrate is transported from site to the port by road using standard highway trucks, which are weighed and sampled for provisional invoicing prior to shipment, with final assays conducted at the port of destination.
Competitive Conditions
The Company’s primary business is to produce and sell copper. The Company also produces and sells gold. Prices are determined by world markets over which the Company has no influence or control. Ero’s competitive position is primarily determined by its costs compared to other producers throughout the world and its ability to maintain its financial integrity through metal price cycles. Costs are governed to a large extent by the grade, nature and location of the Company’s Mineral Reserves and Mineral Resources as well as by input costs and the level of operating and management skill employed in the production process.
The mining industry is competitive, particularly in the acquisition of additional Mineral Reserves and Mineral Resources in all phases of operation, and the Company competes with many companies possessing similar or greater financial and technical resources. The Company also competes with other mining companies and other third parties over sourcing raw materials, equipment and supplies in connection with its production, development and exploration operations, as well as for skilled and experienced personnel and transportation capacity.
Specialized Skills and Knowledge
The nature of the Company’s business requires specialized skills, knowledge and technical expertise in the areas of geology, engineering, mine planning, mine operations, metallurgical processing, and environmental compliance. In addition to the specialized skills listed above, the Company also relies on staff members, contractors and consultants with specialized knowledge of logistics and operations in Brazil and local community relations. In order to attract and retain personnel with the specialized skills and knowledge required for the Company’s operations, the Company maintains competitive remuneration and compensation packages. To date, the Company has been able to meet its staffing requirements.
Business Cycles
The mining business is subject to global economic cycles which affect the marketability of products derived from mining.
Employees
As at December 31, 2025, Ero and its subsidiaries employed a total of 3,547 employees (consisting of 20 employees of Ero, two employees of Ero Copper (US) Ltd., 94 employees of EBP, 28 employees of EBP II, 17 employees of Ero Brasil Services Geologic Ltda., 2,415 employees of MCSA, 392 employees of Mineração Boa Esperança S/A and 579 employees of NX Gold) and 4,379 contractors (consisting of 10 contractors of Ero, 126 contractors of EBP II, 2,613 contractors of MCSA, 1,158 contractors of Mineração Boa Esperança S/A, and 472 contractors of NX Gold.
Foreign Operations
Ero’s material operating properties are the Caraíba Operations, the Xavantina Operations and the Tucumã Operation, each located in Brazil. Foreign operations accounted for 100% of the Company’s revenue and represented approximately 97% of its assets as at December 31, 2025. Accordingly, the Company is entirely
dependent on its foreign operations for the exploration and development of its properties and for the production of copper and gold. Any changes in regulations or shifts in political attitudes in any of these jurisdictions, or other jurisdictions in which Ero has projects from time to time, are beyond the control of the Company and may adversely affect its business. Future development and operations may be affected in varying degrees by such factors as government regulations (or changes thereto) with respect to the restrictions on production, export controls, taxes, royalties, tariffs, fees and penalties, expropriation of property, repatriation of profits, environmental legislation, land use, water use, land claims of local people, mine safety, work force health and safety in the face of prevailing epidemics, pandemics or other health risks, and receipt of necessary permits. The effect of these factors cannot be accurately predicted. See below under the heading “Risks Factors”.
The risks of the corporate structure of the Company and its subsidiaries are risks that are typical and inherent for companies that have material assets and property interests held indirectly through foreign subsidiaries and located in foreign jurisdictions. The Company’s business and operations in Brazil are exposed to various levels of political, economic and other risks and uncertainties associated with operating in a foreign jurisdiction such as a difference in laws, business cultures and practices, banking systems and internal control over financial reporting. See below under the heading “Risk Factors”.
The Company has implemented a system of corporate governance, internal controls over financial reporting and disclosure controls and procedures that apply at all levels of the Company and its subsidiaries. These systems are overseen by the Board and implemented by the Company’s senior management. The relevant features of these systems are set out below.
Control over and Communication with Foreign Subsidiaries
The Company controls its foreign subsidiaries by virtue of corporate oversight and by its ownership interest in such entities (see above under the heading “Corporate Structure”). The Company’s management has the (i) power to appoint and dismiss, at any time, any and all of the foreign subsidiaries’ officers and directors, (ii) power to instruct the foreign subsidiaries’ officers to pursue business activities in accordance with the Company’s wishes, and (iii) legal right, as a shareholder, to require the officers of each such foreign subsidiary to comply with their fiduciary obligations. As a result, management of the Company can effectively align its business objectives with those of the foreign subsidiaries and implement such objectives at the subsidiary level.
The Company maintains open communication with each of its operations in Brazil through several senior officers who are proficient (or fluent) in Brazilian Portuguese. In addition, all management team members in Brazil are fluent in Brazilian Portuguese and fluent (or proficient) in English. The primary language used in management and Board meetings is English and material documents relating to the Company and its operations that are provided to the Board and its committees are in English. If necessary, management of the Company and the Board and its committees have access to independent translators to overcome any language differences. The Company does not currently have a formal communication plan or policy in place and has not, to date, experienced any communication-related issues.
Board and Management Expertise
Each of the Company’s non-executive directors and senior officers have experience in Brazil, being the jurisdiction in which the Company operates. In addition, the Board, through its corporate governance practices, receives quarterly management and technical updates and progress reports in connection with the foreign subsidiaries, and at each quarterly Board meeting, the directors meet with management on topics including short, medium and long-term corporate objectives, strategic risk and mitigation strategies and strategic planning, and in so doing, maintains effective oversight of the Company’s business and operations. Moreover, Board members and senior officers have access to corporate director education programs which offer courses on topics such as strategic direction and risks, financial essentials, audit committee effectiveness, risks and disclosure, human resource and compensation committee performance and enterprise risk oversight.
In 2025, most senior officers visited the Company’s operations in Brazil quarterly, or more frequently if circumstances required, on a rotating basis, to ensure effective control and management of the Company’s foreign operations. All but one non-executive director of the Company visited the Caraíba Operations and the
Tucumã Operation in 2025, and a total of five non-executive directors visited the Xavantina Operations in 2025. During these visits and/or past visits, they have met with local employees and community members, with such interactions enhancing the visiting directors’ and officers’ knowledge of local culture and key stakeholders.
Further, to ensure effective control and management of the Company’s foreign operations, all non-executive directors are provided with quarterly reports regarding the Company’s business and operations, and virtual or in-person meetings are held amongst the Board and management quarterly, or more frequently if circumstances required, and virtual meetings are held amongst management and the operations team in Brazil weekly, or more frequently if circumstances required.
Internal Control Over Financial Reporting and Funds
The Company maintains internal control over financial reporting with respect to its operations in Brazil by taking various measures. Several of the Company’s senior officers have the relevant language proficiency (Brazilian Portuguese) and each senior officer has local cultural understanding and relevant work experience in Brazil which facilitates better understanding and oversight of the Company’s operations in the context of internal controls over financial reporting.
Pursuant to the requirements of National Instrument 52-109, Certification of Disclosure in Issuers’ Annual and Interim Filings, the Company assesses the design and effectiveness of its internal controls over financial reporting on an annual basis. Furthermore, key controls for the accounts in scope are tested across the Company on an annual basis and the working papers of these tests performed at all the locations are reviewed at the head office level.
Differences in banking systems and controls between Canada and Brazil are addressed by having internal controls over cash; especially over access to cash, cash disbursements, appropriate authorization levels, performing and reviewing bank reconciliations and the segregation of duties.
The Company ensures the flow of funds between Canada and Brazil functions as intended by:
•appointing common officers of the Company and Ero Brasil/MCSA/NX Gold;
•involving the Executive Vice President and Chief Financial Officer and the Senior Vice President, Finance, located in Vancouver, in hiring key finance personnel in Brazil; and
•monitoring the finance departments in Brazil by regular personal visits by the Executive Vice President and Chief Financial Officer, the Executive Vice President, Brazil, the Senior Vice President, Finance and other key executives to Brazil.
Records
All of the minute books and corporate records and documents of the foreign subsidiaries are filed at the relevant entity’s headquarters, and with the relevant governmental or regulatory body in Brazil. The custodians of such documents report directly to the Company’s head office and senior management team to ensure continued oversight.
Environmental Protection
The Company’s exploration, development and mining activities are subject to various levels of federal, state and local laws and regulations relating to the protection of the environment, including requirements for closure and reclamation of mining properties. Specific statutory and regulatory requirements and standards must be met throughout the exploration, development and mining stage of a property regarding air quality, water quality, fisheries, wildlife and forestry management and protection, tailing facility management, solid and hazardous waste management and disposal, noise, land use and reclamation. Details and qualification of the Company’s mine closure and restoration obligations are set out in Note 13 of the Company’s audited consolidated financial statements for the year ended December 31, 2025, a copy of which is available for
review on the Company's website at www.ero.com and under the Company’s profile on SEDAR+ at www.sedarplus.ca/home/ and EDGAR at www.sec.gov.
The financial and operating effect of environmental protection requirements on the capital expenditures and earnings of each mineral property are not significantly different than those of similar sized mines and therefore do not and will not impact the Company’s competitive position in the current or future financial years.
Social and Environmental Policies
The Company places great emphasis on providing a safe and secure working environment for all its employees, suppliers, contractors and consultants, and recognizes the importance of operating in a sustainable manner. The Board has adopted a Code of Business Conduct and Ethics of the Company, which sets out the standards which guide the conduct of the Company’s business and the behavior of its directors, officers, employees and consultants. All new employees must read, and acknowledge that they will abide by, the code when hired. The code, among other things, sets out standards in areas relating to the Company’s commitment to health and safety in its business operations and the identification, elimination or control of workplace hazards; promotion and provision of a work environment in which individuals are treated with respect, provided with equal opportunity and is free of all forms of discrimination and abusive and harassing conduct; and ethical business conduct and legal compliance. The Board has also adopted a Supplier Code of Conduct, which sets out the core values that each supplier of the Company is expected to respect and abide by at all times, including among other things: (i) adhering to all applicable laws and regulations of the countries and regions where they conduct business, including laws protective of human rights, worker health and safety, and the environment; (ii) conducting their business ethically and not engaging, directly or indirectly, in unethical or illegal practices; (iii) adhering to the Company’s Anti-Corruption Policy (discussed below), and with all applicable anti-corruption laws, including the Corruption of Foreign Public Officials Act (Canada); (iv) adhering to the Company’s Global Human Rights Policy and Corporate Social Responsibility Policy (discussed below) in all of their dealings with workers, community members and others affected by their activities while providing services to the Company, including not engaging in any form of modern slavery such as the use of forced, compulsory or child labour; and, (v) adhering to the Company’s Environmental Policy (discussed below), Health and Safety Policy (discussed below) and all other site-specific environmental, health and safety practices and procedures that apply to their activities.
In addition, the Board has adopted a Global Human Rights Policy, as the Company is committed to fostering a positive human rights culture within the organization and striving to prevent or mitigate any adverse impact of the Company’s activities on its employees, communities and external stakeholders. The policy applies to each director, officer, employee, and third party, such as contractor, consultant, supplier, vendor, security provider and business partner of Ero Copper and its subsidiaries. The policy, among other things, outlines the following commitments of Ero Copper: (i) adhering to all applicable human rights laws and regulations of the countries and regions where the Company conducts its business; (ii) providing a safe and healthy workplace that is free from violence, harassment, intimidation, and discrimination on the basis of race, colour, creed, age, gender (including gender identity and expression), language, national or social origin, family or marital status, sexual orientation, disability, religious, political or other opinion, union affiliation or other basis prohibited by law; (iii) respecting workers’ rights, including freedom of peaceful assembly and association, and engagement in collective bargaining consistent with the relevant conventions on that subject; (iv) seeking to avoid or minimize causing or contributing to adverse human rights impacts through its activities, addressing such impacts if they occur, and engaging in processes to mitigate those impacts; (v) maintaining operational-level grievance mechanisms to report and address any actual or potential adverse impacts or risks on human rights; (vi) engaging in meaningful dialogue, promoting participation and fostering inclusion with potentially affected groups and other stakeholders, including women, children and minority groups; (vii) obtaining land access rights and conducting land acquisitions in an appropriate and timely manner to ensure that physical and economic displacement impacts on affected people, if any, are avoided or minimized where possible, and appropriately mitigated when they occur in a manner that fosters trust and mutual respect; (viii) acting with transparency and avoiding knowingly being complicit in activities that cause, or are likely to cause, adverse impacts or risks to human rights; (ix) not engaging in any form of modern slavery such as the use of forced, compulsory or child labour; and (x) respecting and not interfering with anyone who acts to promote or protect human rights through peaceful and lawful means.
The Board has also adopted a Whistleblowing Policy for individuals to report complaints and concerns regarding, among other things, accounting, financial reporting, internal controls, fraud or auditing matters. As well, the Company has an Anti-Corruption Policy which requires that directors, officers, employees and consultants of the Company conduct business in a manner that does not contravene local and international anti-bribery and anti-corruption laws that apply to the Company, including the Criminal Code (Canada) and Corruption of Foreign Public Officials Act (Canada). The Lead Director and the Audit Committee of the Company, or a designated member thereof, are responsible for monitoring compliance with these policies and investigating any reported violations, although employees may approach the Company’s external legal counsel if preferred for concerns under the Anti-Corruption Policy.
The Board has also established an Environmental, Health, Safety and Sustainability Committee to assist it in fulfilling its oversight responsibilities in respect of development, implementation and monitoring of the Company’s health, safety, environment and sustainability policies. In particular, the Environmental, Health, Safety and Sustainability Committee is responsible for, among other things: (i) providing oversight with respect to management’s periodic review, evaluation and development, where necessary, of policies, practices and standards of performance that meet or exceed legal and regulatory requirements and industry standards in the areas of health, safety, sustainability and environmental stewardship; (ii) periodically reviewing, with management, the risks and opportunities associated with health and safety; environmental matters including water, waste, biodiversity and air quality management as well as emissions and climate change; corporate social responsibility matters including engagement with host communities; and related matters, and review management’s recommendations regarding the adoption of appropriate programs and procedures to address such risk and opportunities or, if required, make such recommendations; (iii) reviewing at least annually with management the Company’s corporate health, safety, environmental and sustainability policies, tailings facility management, and emergency response plans and recovery programs; (iv) periodically reviewing and monitoring with management the Company’s strategies and performance with respect to health, safety, sustainability and the environment; (v) periodically reviewing and monitoring with management the Company’s policies and, if necessary, procedures and practices relating to the reporting of health, safety and environmental incidents with respect to the Company’s facilities, properties and operations, in compliance with regulatory laws; (vi) reviewing with management and legal counsel, the Company’s current or pending legal actions by or against the Company, related to environmental, health, safety and sustainability issues; (vii) receiving and reviewing reports regarding significant health, safety and environmental incidents, emerging issues, summaries of inspections or audits, and corrective actions taken in response to deficiencies; (viii) monitoring as well as reviewing reports prepared by the Company with respect to health, safety, sustainability and the environment, including emerging potential physical and market-related risks to the Company’s business associated with climate change, and review the Company’s public communications and disclosure documents with respect to such matters, including the Company's annual sustainability report; (ix) periodically reviewing steps taken by management to ensure that employees receive the training necessary to meet health, safety, sustainability and environmental standards set by law and policies set by the Company; (xi) facilitating information sharing with other committees of the Board, as required, to address matters of mutual interest or concern regarding health, safety, environmental and sustainability issues; (xii) reporting regularly to the Board on its activities; and (xiii) periodically reviewing its mandate and recommend to the Board for its approval any modifications to the mandate. The Environmental, Health, Safety and Sustainability Committee also assists the Board in its oversight of the Company’s Corporate Social Responsibility Policy, Health and Safety Policy and Environmental Policy, which apply to each director, officer, employee and any third party, such as a contractor, consultant and supplier, representing or providing services for or on behalf of Ero Copper or any of its subsidiaries.
The Corporate Social Responsibility Policy outlines the Company’s commitment to fostering sustainable development by operating all of its mines and developing new projects in a manner that is respectful of local communities. The policy, among other things, outlines the following commitments of Ero Copper: (i) identifying and engaging its communities of interest in timely, inclusive, ethical, transparent and culturally respectful dialogue prior to undertaking significant activities and throughout the life of an operation or project; (ii) continuing to maintain formal grievance mechanisms as part of its overall community engagement process; (iii) monitoring, continuously improving, and reporting on the performance and effectiveness of its activities related to corporate social responsibility; (iv) implementing meaningful and effective strategies for community engagement; (v) promoting a safe environment for local communities; (vi) respecting the social, economic and cultural rights of local people; (vii) assisting local and regional development in areas where its operations and
projects are located through training and employment; and (viii) adhering to all applicable laws and regulations of the countries and regions where Ero Copper conducts its business.
The Health and Safety Policy outlines the Company’s commitment to protecting the health and safety of its employees and third parties, such as contractors, consultants, and suppliers, at its mining operations and development projects. The policy, among other things, outlines the following commitments of Ero Copper: (i) promoting health and safety on and off the job; (ii) providing employees with the training and tools to work safely and expecting third parties, such as contractors, consultants and suppliers, to do the same; (iii) educating its employees to the potential hazards of their job and expecting third parties, such as contractors, consultants and suppliers, to do the same; (iv) requiring that employees perform their duties in the safest manner possible and expecting third parties, such as contractors, consultants and suppliers, to do the same; (v) adhering to all applicable health and safety laws and regulations of the countries and regions where Ero Copper conducts its business; (vi) striving for continuous improvement in all aspects of health and safety; (vii) providing a safe work environment by minimizing or, where possible, eliminating hazards, adhering to proven health and safety practices, implementing accident prevention programs, and ensuring that first aid and emergency response plans are in place at each operation; (viii) ensuring accident reporting is completed in a diligent manner and where necessary taking immediate steps to mitigate the potential for reoccurrence; (ix) developing and operating health and safety management programs at its operations that meet or exceed those in use by its peer companies; (x) promoting employee participation in the development of health and safety standards and management programs such that its employees take ownership of their health and safety responsibilities; (xi) conducting regular reviews of health and safety management programs and report findings to management and the Board; and (xii) conducting annual audits of all health and safety management programs and remediating all identified health and safety findings promptly.
The Environmental Policy outlines the Company’s commitment to wise environmental stewardship, including operating its mines and developing new projects in an environmentally sustainable and responsible manner. The policy, among other things, outlines the following commitments of Ero Copper: (i) adhering to all applicable environmental laws, regulations and other environmental obligations in the countries and regions in which it operates, and to follow additional environmental standards and practices that are voluntarily adopted by the Company; (ii) protecting the environment by applying proven management practices to minimize releases of greenhouse gas emissions and other pollutants to the air, land or water, facilitate the appropriate treatment and disposal of waste, and mitigate environmental impacts; (iii) mitigating impacts to biodiversity through research, partnerships and land management processes; (iv) promoting the efficient use of energy, water and other natural resources through recovery, recycling and reuse; (v) striving to ensure the safe and responsible management and storage of tailings in accordance with applicable laws and regulations during the life of each operation and after the closure thereof; (vi) performing progressive reclamation activities during the life of each operation, and regularly updating closure plans to take into consideration the interests of host communities; (vii) communicating this commitment to excellence in environmental performance and climate protection with its subsidiaries, employees, suppliers, contractors, and other agents and the communities in which Ero Copper operates; (vii) allocating the necessary resources to meet its reclamation and environmental obligations; (viii) educating employees regarding environmental matters, including climate change, water conservation and energy efficiency and awareness, and promoting employee participation in minimizing environmental impacts; (ix) striving to ensure all environmental incidents are reported, investigated and remediated; (x) seeking opportunities to improve its environmental performance through adherence to these principles; (xi) regularly reviewing its environmental management system to ensure that it remains appropriate and that Ero Copper’s environmental objectives and targets are being addressed; and (xii) communicating openly and transparently with internal and external interested parties to develop a mutual understanding of environmental issues, needs and expectations, including regularly reporting Ero Copper's water use, energy use and greenhouse gas emissions as well as climate-related risks and opportunities to its stakeholder.
A copy of the above-mentioned codes, policies and mandates as well as the Company’s 2024 Modern Slavery Act Report can be found on the Company’s website at www.ero.com.
Climate Accountability / Sustainability
Ero Copper, in association with the Brazilian Mining Association (“IBRAM”), considers the Towards Sustainable Mining (“TSM”) protocols and frameworks of the Mining Association of Canada (“MAC”), a world-class management standard designed to support strong performance in safety, health, environmental management,
and community engagement. The Company continues to advance its internal management systems and practices in these areas, reinforcing its commitment to the safety and health of its employees and surrounding communities.
In 2021, Ero Copper became a signatory of the United Nations Global Compact (“UN Global Compact”). Ero Copper is committed to integrating into its business practices the 10 Principles of the UN Global Compact, covering human rights, labor, the environment and anti-corruption. Ero Copper is also committed to driving global sustainable development and contributing to the United Nations Sustainable Development Goals. The Company reports annually on its sustainability performance in alignment with the Global Reporting Initiative (“GRI”) Standards and the Sustainability Accounting Standards Board (“SASB”) Metals and Mining Standards.
A copy of the 2024 Sustainability Report is available for review on the Company’s website at www.ero.com and under the Company’s profile on SEDAR+ at www.sedarplus.ca/home/ and on EDGAR at www.sec.gov.
The Company’s business and operations in Brazil are exposed to risks and uncertainties associated with climate change, including those risks referred to under the section titled “Risk Factors”.
Information Systems and Cyber Security
The Company's business operations depend upon the availability, capacity, reliability, and integrity of its information technology (“IT”) systems. Ero maintains a dedicated Technology and Innovation Department responsible for managing technology infrastructure, cybersecurity, information systems, and automation across its operational and administrative units. The department is led by the Director of Technology and Innovation, who reports to the Executive Vice President and Chief Operating Officer as well as the Senior Vice-President, Finance, and provide quarterly reports to the Audit Committee and Board on matters related to cybersecurity, emerging technologies, and related controls, including risk management, training, and compliance.
Since its incorporation in 2016, the Company has progressively matured its cybersecurity posture through the continuous development, implementation, and enhancement of security controls and practices. As part of this ongoing evolution, the Company has established a third-party security operations center (SOC) providing continuous threat monitoring, detection, and incident response capabilities, including threat intelligence services that actively identify and assess emerging threats targeting the Company's industry, infrastructure, and operational environment.
The Company also employs an AI-powered network detection and response (NDR) platform that leverages machine learning to identify anomalous behavioral patterns that may indicate cyber threats, providing automated threat detection and response capabilities. While these automated capabilities strengthen the Company's cybersecurity posture, the Company recognizes that fully automated responses may not always be appropriate and maintains dedicated IT personnel responsible for overseeing system performance, validating alerts, and ensuring appropriate human oversight of detection and response activities.
In addition, the IT department conducts regular maintenance, updates, and replacement of networks, equipment, IT systems, and software, as well as periodic vulnerability assessments and penetration testing to proactively identify and remediate potential security weaknesses.
Senior management and employees with access to sensitive information and data participate in regular information security training programs, including the use of an online platform that provides formal cybersecurity awareness training, as well as the periodic execution of simulated phishing campaigns to assess and measure users' awareness of prevailing security threats.
Since its incorporation in 2016, the Company has not experienced any known material cybersecurity attacks or other material information security breaches.
CARAÍBA OPERATIONS
The scientific and technical information in this section relating to the Caraíba Operations, other than the scientific and technical information under the heading “Caraíba Operations – Updated Information with respect to the Caraíba Operations”, is a direct extract of the Executive Summary section contained in the Caraíba Operations Technical Report dated December 22, 2022 with an effective date of September 30, 2022, which has been conformed to be consistent with the formatting and other defined terms within this AIF. The entire Caraíba Operations Technical Report, a copy of which is available for review on the Company's website at www.ero.com and under the Company’s profile on SEDAR+ at www.sedarplus.ca/home/ and EDGAR at www.sec.gov, is incorporated by reference into this AIF and should be consulted for details beyond those incorporated herein.
The scientific and technical information set out in this AIF under the heading “Caraíba Operations – Updated Information with respect to the Caraíba Operations”, has been reviewed and approved by Cid Gonçalves Monteiro Filho, SME RM (04317974), MAIG (No. 8444), FAusIMM (No. 329148), Resource Manager of the Company, who is a “qualified person” within the meanings of NI 43-101.
Executive Summary
Ero Copper is a Vancouver-based publicly listed copper mining company that trades on the Toronto and New York Stock Exchanges under the ticker “ERO” and exists under the British Columbia Business Corporations Act. Ero Copper’s principal asset is a 99.6% interest in MCSA (or in this section of the AIF referred to as “Ero Brasil”), a Brazilian mining company operating in the Curaçá Valley, northeastern Bahia State, Brazil. The regional Ero Brasil operations in Bahia include fully integrated processing operations and, currently, three active producing mining locations within the Curaçá Valley. The active operations include the Caraíba Complex (comprised of the underground Pilar Mine (“Pilar UG Mine”), the underground Vermelhos Mine (“Vermelhos UG Mine”), the Surubim Mine and the integrated Caraíba Mill (which includes an inactive solvent extraction electrowinning plant (“SX/EW Plant”)). The past producing operations include the open pit mines of R22 (“R22 Mine”) as well as the historic mines of Angicos (“Angicos Mine”) and Suçuarana (“Suçuarana Mine”). Collectively the active and past-producing mines comprise the “Caraíba Operations”. Additionally, future operations are forecast to occur later in the production plan within the northern part of the Curaçá Valley including: the adjacent Vermelhos West (N8) and Vermelhos East (N9) open pits (collectively the “N8/N9 OP Mine”), the Siriema open pit mine (“Siriema OP Mine”), collectively with the active Vermelhos UG Mine comprise the mineral reserves within the “Vermelhos District”. In the central part of the Curaçá Valley, future operations include: the expansion of the adjacent Surubim and C-12 underground mine (the “C-12 UG Mine”) and the C-12 open pit (“C-12 OP Mine”), collectively the Surubim Mine, which re-started operations during 2022, comprise the stated mineral reserves of the “Surubim District”. In the southern part of the Curaçá Valley, the past producing Suçuarana open pit (“Suçuarana OP Mine”) and the R22W open pit (“R22W OP Mine”), collectively with the active Pilar UG Mine comprise the stated mineral reserves of the “Pilar District”. The Pilar District is located approximately 385km north-northwest of Salvador and 90km southeast of Petrolina, in the State of Bahia, Brazil. The center of the Surubim District is located approximately 33km north of the Pilar UG Mine and Caraíba Mill (jointly referred to as the “Caraíba Mine”) at the Surubim Mine, while the center of the Vermelhos District and the Vermelhos UG Mine is located another 31km north-northwest of the Surubim Mine. In aggregate, mining and development activities occur over approximately 100km in strike length across the Curaçá Valley.
The Caraíba Operations have an extensive operating history in the region. Open pit and processing operations started in 1979, while underground mining operations commenced in 1986. MCSA owns a 100% interest in the Caraíba Operations including the above-mentioned mines, integrated processing facilities and all supporting infrastructure. The Pilar UG Mine currently produces a nominal 4,000 to 6,000 t/d, or approximately 1.0 to 1.5 Mtpa from underground operations that, combined with the nominal 3,000 to 5,000 t/d, or approximately 1.5 Mtpa currently mined from satellite mining operations within the Caraíba Operations, including the Vermelhos UG Mine and the Surubim Mine, serves as feed for the Caraíba Mill. The Caraíba Mill is currently producing high quality, low impurity copper concentrate grading approximately 33%-35% copper. The concentrate typically contains minor amounts of precious metals. Historical average grades of precious metals in concentrate are approximately 2 g/t gold and 43 g/t silver in concentrate.
The Company's 2022 life of mine (LOM) planning process considers recently completed and ongoing investments in mining and milling infrastructure under the Company's "Pilar 3.0” initiative, which includes the integration of newly defined mineral resources and reserves in the upper levels of the Pilar UG Mine (efforts were focused on an area known as “Project Honeypot”) the ongoing construction of a new external shaft to access mineralization below level -965 in the Pilar UG Mine (known as the “Deepening Project” or from a geological perspective, the “Deepening Extension Zone”), and the ongoing expansion of the Caraíba Mill to increase processing capacity to approximately 4.2 million tonnes per annum (“Mpta”). As a result of the integration of Project Honeypot and the nature of the mineralization remaining in the upper levels of the Pilar Mine, and more broadly within the Company's underground operations, effective extraction of the mineral reserves necessitated the consideration of inferred mineral resources in the Company's long-term strategic planning efforts, particularly in the design of stopes that include measured, indicated and some inferred mineral resources - a process that has been utilized at the Pilar UG Mine since underground operations commenced in 1986. Inferred mineral resources are considered too speculative geologically to have the economic considerations applied to them that would enable them to be categorized as mineral reserves. Mineral resources which are not mineral reserves do not have demonstrated economic viability. The Company has commenced a program to continue infill drilling of the Inferred resource to further upgrade this material; however, until this work is completed, and the Inferred resources have been upgraded to reserves, there is no certainty this material will be converted into mineral reserves.
The purpose of the report (in this section of the AIF, the “Report” or “Technical Report”) is to set out and to provide background and supporting information on the mineral resources and mineral reserves for the Caraíba Operations. The Report was prepared by GE21, BNA and NCL on behalf of Ero Copper. The Report and estimates herein have been prepared following the guidelines of NI 43-101 and Form 43-101F1 – Technical Report (“Form 43-101F1”).
The effective date of the Report is September 30, 2022 (in this section of the AIF, the “Effective Date”). The issue date of the Report is December 22, 2022.
1.1 Property Description and Ownership
The Caraíba Operations are located in northeastern Bahia State, Brazil, about 385 km north-northwest of the capital city of Salvador. The center of the Caraíba Operations is located at 9º 52’ South, 39º 52’ West. As of the Effective Date, Ero Brasil holds, has applications in process, or has negotiated agreements with third-parties for a north-trending set of 138 mineral exploration rights, six mining concessions and seven additional mining concessions are under application. The property, including mining and permits under application covers a total area of 185,865.0 ha. The exploration rights held or with applications in process cover an area of 171,045.2 ha and consist of areas up for renewal as well as negotiated with third-parties under normal course of business. Ero Brasil holds 100% legal and beneficial ownership of exploration rights for a period varying up to three years with three-year extensions provided annual reporting requirements are performed on the property. Within the exploration rights, Ero Brasil’s interests include the right to access the property, to engage in exploration, development, processing, and construction activities in support of mineral exploration and development. Where applicable, compensation is provided to the holder of surface rights for occupation or loss caused by the work.
Mining and development activities are contained within seven mining concessions covering 3,299.6 ha. In addition, Ero Brasil has seven applications for mining covering 10,521.4 ha. Within the mining concessions, Ero Brasil holds 100% legal and beneficial ownership. There are no time constraints provisioned with the mining concessions; however, operating permits and licenses are extended and renewed in normal course of business according to the nature of each permit and requirements therein.
Infrastructure maps of the Caraíba Operation and the broader Curaçá Valley are shown in Appendix D to the Report.
1.2 Geology and Mineralization
The Curaçá Valley’s mafic-ultramafic complex is located within the Curaçá high-grade metamorphic gneissic terrain - part of the Salvador-Curaçá orogen, a northern extension of the Atlantic Coast Granulite Belt in the São Francisco Craton. The mining and development projects located within the Caraíba Operations lie within a Trans-Amazonian age belt bordered on the west by volcano-sedimentary rocks of the Jacobina Group and on the east by the Itiúba intrusive syenite rocks.
Known copper deposits are hosted within the Rio Curaçá and Tanque Novo sequences, differentiated by metamorphic facies. The two sequences are located across the base of the Caraíba Operations and include the mafic-ultramafic rocks as well as granite, granodiorite and syenite. Pyroxenite has been described within the mafic-ultramafic lenses at the Caraíba Mine, R22W Mine, Angicos Mine, Suçuarana Mine, Surubim Mine and the Vermelhos UG Mine.
The Cu-rich deposits are hosted by irregular-shaped intrusive bodies of pyroxenite (hypersthenite) and minor gabbro-norite that have been intruded into granulite facies gneiss and migmatite at the northern margin of the São Francisco Craton. The intrusions have been interpreted as either deformed sill-like bodies or irregular shaped intrusions into an anastomosing ductile shear zone. Mineralized textures include interstitial, net-textured, stringer and sulphide-rich matrix breccias. There is additional evidence throughout the Curaçá Valley of sulphide zonation, characterized as pyrrhotite +/- pentlandite zoning to pyrrhotite +/- pentlandite plus chalcopyrite and finally to chalcopyrite plus bornite. High-grade mineralization is often closely associated with phlogopite enrichment. Additional work is underway to evaluate recent observed occurrences of nickel, including the recently discovered Ni-rich Umburana System, as well as platinum group elements which have been documented throughout the Curaçá Valley.
In late 2022, subsequent to the Effective Date, Ero Copper announced the first documented nickel sulphide discovery in the Curaçá Valley as part of its ongoing regional exploration program. The nickel system, known as the "Umburana System", is located approximately 20 kilometers from the Caraíba Mill. The system was discovered using detailed field mapping and soil geochemistry collected during the Company's 2021 and 2022 exploration programs in conjunction with the Company's airborne electromagnetic survey. The ongoing program identified large intervals of disseminated and interstitial nickel sulphides as well as zones of high-grade semi-massive (containing approximately 30% to 60% sulphides) and massive sulphides (containing approximately 60% to 80% sulphides), with massive sulphide intercepts up to 1.5 meters in thickness grading up to 6.59% nickel. Nickel mineralization has been identified as outcropping at surface, as evident in trenches and remains open down-plunge. As at the date of the Report, maximum depth of drilling within the Umburana System was approximately 300 meters below surface.
1.3 Exploration Status
Following the commencement of open pit mining operations in 1979, limited exploration work was performed regionally outside of the main Caraíba Mine area prior to Ero Copper’s acquisition of MCSA in 2016. Where it did occur, such exploration work focused primarily on exploration permit renewal requirements. The Caraíba Operations were privatized in 1994 and further exploration work was limited until the formation of the Codelco Joint Venture in 2004 (the “Codelco JV”) which existed until 2008. Under the Codelco JV, work was conducted on several prospects outside of the Caraíba Mine area including an airborne Versatile Time Domain Electromagnetic (“VTEM”) survey over the Vermelhos District. Ground Moving-loop Electromagnetic and Bore-hole Electromagnetic test surveys were also conducted.
Near-surface copper mineralization in the Curaçá Valley has historically been well-defined by geochemical sampling methods. Mineralized mafic-ultramafic intrusions show anomalous copper, nickel, cobalt, gold and silver. Several soil geochemical surveys have been conducted regionally throughout the Curaçá Valley. Geochemistry leveling efforts undertaken by Ero Copper in 2018 to normalize multiple surveys into a central database have been successful and the dataset, supplemented with ongoing soil geochemistry campaigns, continues to be used to define areas of exploration potential.
Historic regional exploration activities also included geophysical surveys performed locally on specific targets. These include ground magnetic, gravity and induced polarization (“IP”) surveys. Regional airborne geophysical surveys consist of a historic magnetic and radiometric survey flown by the Brazil National Department of
Mineral Production (“DNPM” which was replaced in 2018 by the new federal mining agency of Brazil, the Agência Nacional de Mineração (“ANM”)). Based on known deposits, mineralized mafic-ultramafic intrusions respond well to gravity, IP and electromagnetic (“EM”) surveys including the use of bore-hole EM (“BHEM”).
Since the acquisition of Mineração Caraíba in late 2016, Ero Copper has worked extensively with the broader exploration team of Ero Brasil to compile, organize, validate, analyze and interpret the various historical data sets. A list of prioritized exploration targets using district-wide dataset compilation and validation for Ero Brasil’s exploration permits throughout the Curaçá Valley continues to be worked systematically. Priority targets occur in three main areas or “Districts”: the southern Pilar District, the northern Vermelhos District and the central Surubim District.
In 2018, Ero Copper advanced its exploration efforts and completed approximately 158,000m of drilling with the objective of upgrading and increasing mineral resources and reserves as well as commenced testing new regional targets in the Curaçá Valley. Simultaneously, Ero Copper continued development and production from the Pilar UG Mine, Surubim Mine (which re-started operations in 2022) and commenced production from the Vermelhos UG Mine. In support of its regional exploration efforts, Ero Copper commissioned and completed a ~24,000 line-km airborne electromagnetic and gravity geophysical survey focused on high-grade discoveries throughout the Curaçá Valley. From 2019 through 2022 Ero Copper has continued to increase drilling activities, completing over 200,000m of drilling each year. Drilling remains focused on upgrading and increasing mineral resources and reserves as well as testing of new regional copper and nickel sulphide targets throughout the Curaçá Valley. In support of the current mineral resource and mineral reserve estimate, a total of 1,413,124 m of diamond core drilling was incorporated into the geological model.
1.4 Development and Operations
Mining operations within the Curaçá Valley are currently comprised of two core operations: the Pilar UG Mine and the Vermelhos UG Mine. Production from these two mines currently serves as primary feed for the Caraíba Mill with supplemental feed from the Surubim Mine. Ongoing development and exploration activities include: the continued advancement of the primary ramp and associated infrastructure of the Pilar and Vermelhos underground mines, the construction of the new external shaft to support the Deepening Project, as well as the completion of the Caraíba Mill expansion to 4.2Mtpa, expected to be completed by the end of 2023, in support of the LOM production plan.
1.5 Data Verification and QA/QC
GE21 has visited the Caraíba Operations on a regular basis since 2017 to assess Ero Brasil’s exploration data, including overall procedures for drilling, logging, sample handling, control, storage, quality-assurance quality-control (“QA/QC”), database preparation and density measures.
Sample Preparation, Analyses and Security
The Caraíba Operation’s sampling procedures are well-defined, in line with the industry best practices. Physical preparation and chemical analysis of core samples are performed by the Caraíba Operation’s on-site laboratory, following well-defined procedures. GE21 evaluated the sample collection, analysis and security methods, as well as the procedures used by the Caraíba Operation’s internal laboratory.
Quality Assurance and Quality Control
Standard QA/QC procedures implemented by the Caraíba Operations were found to be complete and aligned with industry best practices. A selection of historic information (collected before the current QA/QC procedures were implemented in 2007) as well as historic drilling associated with Project Honeypot was verified by the authors of the Report via a post-mortem validation process. Data from historic drill holes that could not be validated were omitted from the mineral resource estimate.
The QA/QC process implemented includes the analysis of blanks, standards, pulverized duplicates, coarse tailings duplicates, field duplicates and a second third-party laboratory check-assay. Check-assay analysis of copper grades by a second third-party laboratory was implemented as part of the Caraíba Operations’ QA/QC program in 2020. As part of the validation process, GE21 verified 377 holes totaling 96,417m of drilling.
Density information has been obtained for over 40 years, and measurement processes are aligned with standard industry practice. Based upon the validation process, GE21 concluded that Caraíba’s exploration data is adequate for the current mineral resource and mineral reserve estimate.
1.6 Mineral Resource and Mineral Reserve Estimates
Mineral resource and mineral reserve estimates for the Caraíba Operations were classified and prepared in accordance with the CIM Standards and the CIM Guidelines by Sr. Porfirio Cabaleiro Rodriguez, FAIG, with contributions from others at GE21. All are independent Qualified Persons as such term is defined under NI 43-101.
The authors of the Report validated the current mineral resource estimate that was prepared by Ero Brasil under the supervision of GE21, by preparing a separate 3D model using Leapfrog Geo software, to define and interpolate geological domains. The variograms prepared by Ero Brasil under the supervision of GE21 were reproduced and applied through an independent grade estimate, using Leapfrog Edge software. Resource classification was determined based upon the number of “passes” and results were used to compare the tonnage, grade and contained copper content within each geological domain. Differences of less than 5% of the contained copper content was considered acceptable within each domain. The validation performed did not indicate any material differences between the two estimates.
Mineral reserves were classified according to the CIM Standards and the CIM Guidelines by Dr. Beck Nader, FAIG, of BNA, and Alejandro Sepúlveda from NCL SpA. Both of whom are independent Qualified Persons as such term is defined under NI 43-101.
1.6.1 Mineral Resources
Cut-off grades of 0.51% copper as well as a marginal cut-off grade of 0.34% copper, were used for underground mineral resources and 0.16% copper for open pit mineral resources. Mineral resources were estimated using ordinary kriging within 5m by 5m by 5m block sizes. Mineral resources are shown inclusive of mineral reserves.
Following the application of reasonable prospect for eventual economic extraction (“RPEEE”) criteria, Table 1-1 presents the 2022 updated mineral resources by expected mining method for the Caraíba Operations and, due to its importance to the Company’s strategy, Table 1-2 further details the mineral resources for the Project Honeypot areas and Pilar UG Mine as at the Effective Date.
Table 1-1: Caraíba Operations Mineral Resource by Mine Type
| | | | | | | | | | | | | | |
| Mining Method | Classification | Tonnage | Grade | Cu Contained |
| (000 tonnes) | (Cu %) | (000 tonnes) |
| | | | |
| Underground Operations | Measured | 34,224 | 1.44 | 493.2 |
| Indicated | 35,389 | 1.48 | 524.8 |
| Measured & Indicated | 69,613 | 1.46 | 1,018.0 |
| Inferred | 35,888 | 1.15 | 411.4 |
|
| | | |
| Open Pit Operations | Measured | 20,803 | 0.62 | 128.7 |
| Indicated | 27,486 | 0.56 | 154.1 |
| Measured & Indicated | 48,289 | 0.59 | 282.8 |
| Inferred | 11,513 | 0.62 | 71.4 |
|
| | | |
| | | | |
| Total Underground and Open Pit | Measured | 55,027 | 1.13 | 621.9 |
| Indicated | 62,875 | 1.08 | 678.9 |
| Measured & Indicated | 117,901 | 1.10 | 1,300.8 |
| Inferred | 47,400 | 1.02 | 482.8 |
Mineral Resource Notes:
1.Mineral resource effective date of September 30, 2022.
2.Presented mineral resources inclusive of mineral reserves. All figures have been rounded to the relative accuracy of the estimates. Summed amounts may not add due to rounding.
3.Underground mineral resources have been constrained within newly developed 3D lithology models applying a 0.45% and 0.20% copper grade envelope for high and marginal grade, respectively. Within these envelopes, mineral resources for underground deposits were constrained using varying stope dimensions of up to 20m by 10m by 35m applying a 0.51% copper cut-off grade, as well as a 0.34% copper marginal cut-off grade. Mineral resources have been estimated using ordinary kriging inside 5m by 5m by 5m block sizes.
4.The Qualified Person for the Mineral Resource estimate is Sr. Porfírio Cabaleiro Rodriguez.
5.Open pit mineral resource estimates have been constrained within newly developed 3D lithology models using a 0.16% copper cut-off grade for open pit deposits. Mineral resources have been estimated using ordinary kriging inside 5m by 5m by 5m block sizes.
6.Mineral resource estimates were prepared in accordance with the CIM Standards, and the CIM Guidelines, using geostatistical and/or classical methods, plus economic and mining parameters appropriate to the deposit.
Mineral resources which are not mineral reserves do not have demonstrated economic viability.
Table 1-2: Pilar UG Mineral Resources
| | | | | | | | | | | | | | |
| Pilar UG Mine | Classification | Tonnage | Grade | Cu Contained |
| (000 tonnes) | (Cu %) | (000 tonnes) |
| | | | |
Project Honeypot Areas | Measured | 3,229 | 1.86 | 60.0 |
| Indicated | 6,459 | 1.88 | 121.3 |
| Measured & Indicated | 9,687 | 1.87 | 181.3 |
| Inferred | 896 | 1.07 | 9.6 |
|
| | | |
| | | | |
| Total Pilar Mine, including Project Honeypot | Measured | 29,806 | 1.38 | 412.4 |
| Indicated | 23,947 | 1.73 | 413.3 |
| Measured & Indicated | 53,753 | 1.54 | 825.8 |
| Inferred | 16,993 | 1.42 | 241.3 |
Pilar UG Mine Mineral Resource Notes:
1.Mineral resource effective date of September 30, 2022.
2.Presented mineral resources inclusive of mineral reserves. All figures have been rounded to the relative accuracy of the estimates. Summed amounts may not add due to rounding.
3.Underground mineral resources have been constrained within newly developed 3D lithology models applying a 0.45% and 0.20% copper grade envelope for high and marginal grade, respectively. Within these envelopes, mineral resources for underground deposits were constrained using varying stope dimensions of up to 20m by 10m by 35m applying a 0.51% copper cut-off grade, as well as a 0.34% copper marginal cut-off grade. Mineral resources have been estimated using ordinary kriging inside 5m by 5m by 5m block sizes.
4.The Qualified Person for the Mineral Resource estimate is Sr. Porfírio Cabaleiro Rodriguez.
5.Mineral resource estimates were prepared in accordance with the CIM Standards, and the CIM Guidelines, using geostatistical and/or classical methods, plus economic and mining parameters appropriate to the deposit.
Mineral resources which are not mineral reserves do not have demonstrated economic viability.
1.6.2 Mineral Reserves
The Mineral Reserves for the Caraíba Operations are derived from the Measured and Indicated mineral resources as defined within the resource block models following the application of economic and other modifying factors further described below. Inferred mineral resources, where unavoidably included within a defined mining shape have been included in the mineral reserve estimate at zero grade.
Table 1-3: Caraíba Operations Mineral Reserve Estimate
| | | | | | | | | | | | | | | | | |
| | Classification | Tonnage | Grade | Cu Contained |
| (000 tonnes) | (Cu %) | (000 tonnes) |
| Reserves, Underground | | | | |
Pilar UG, Deepening Extension Zone (Pilar Mine below Level -965) | Proven | 774 | 1.16 | 9.0 |
| Probable | 10,201 | 1.76 | 179.1 |
Pilar UG, Ex-Deepening & Ex-Honeypot (Pilar Mine above Level -965) | Proven | 11,722 | 1.18 | 138.3 |
| Probable | 4,118 | 1.06 | 43.6 |
| Pilar UG, Honeypot | Proven | 2,595 | 1.66 | 43.1 |
| Probable | 5,551 | 1.56 | 86.6 |
| Vermelhos UG | Proven | 2,245 | 1.57 | 35.3 |
| Probable | 2,255 | 1.05 | 23.7 |
| Total Proven | | | 17,336 | 1.30 | 225.6 |
| Total Probable | | | 22,125 | 1.51 | 333.1 |
Total Proven & Probable, Underground | 39,461 | 1.42 | 558.7 |
| | | | | |
| Reserves, Open Pit | | | | |
Vermelhos (N8, N9 & N5/Siriema) | Proven | 9,794 | 0.50 | 49.0 |
| Probable | 22,048 | 0.53 | 116.6 |
Surubim (Surubim & C12) | Proven | 4,343 | 0.80 | 34.9 |
| Probable | 1,432 | 0.63 | 9.0 |
Suçuarana | Proven | 5,011 | 0.43 | 21.6 |
| Probable | 678 | 0.42 | 2.9 |
| Total Proven | | | 19,148 | 0.55 | 105.5 |
| Total Probable | | | 24,158 | 0.53 | 128.4 |
Total Proven & Probable, Open Pit | 43,306 | 0.54 | 233.9 |
| | | |
| Total Proven | 36,484 | 0.91 | 331.1 |
| Total Probable | 46,283 | 1.00 | 461.5 |
| Total Proven & Probable, Open Pit & Underground | 82,767 | 0.96 | 792.6 |
Mineral Reserve Notes:
1.Mineral reserve effective date of September 30, 2022. All figures have been rounded to the relative accuracy of the estimates. Summed amounts may not add due to rounding.
2.Mineral reserve estimates were prepared in accordance with the CIM Standards, and the CIM Guidelines, using geostatistical and/or classical methods, plus economic and mining parameters appropriate for the deposit. Mineral reserves are based on a long-term copper price of US$3.30 per lb, and a USD:BRL foreign exchange rate of 5.29, except the underground portion of the Surubim Mine, which applied a copper price of US$2.75 per lb and a USD:BRL foreign exchange rate of 5.23. Mineral reserves are the economic portion of the Measured and Indicated mineral resources. Mining dilution and recovery factors vary for specific mineral reserve sources and are influenced by factors such as deposit type, deposit shape, stope orientation and selected mining method. Inferred resource blocks, where unavoidably mined, were assigned zero grade. Dilution occurring from Measured & Indicated resource blocks was assigned grade based upon the mineral resource grade of the blocks included in the dilution envelope.
3.The Qualified Persons for the Mineral Reserve estimate are Dr. Beck Nader and Mr A. Sepúlveda.
4.Tonnages are rounded to the nearest 1,000 tonnes; copper grades are rounded to two decimal places. Tonnage and grade values are in metric units; contained copper is reported as thousands of tonnes. Rounding as required by reporting guidelines may result in summation differences.
5.The Surubim Mine mineral reserves are presented inclusive of open pit and underground estimates, as the underground portion comprises a single stope beneath the open pit.
A summary of the mineral reserve estimate parameters is provided below:
Table 1-4: Mineral Reserve Estimate Parameters
| | | | | |
| Mining Costs (US$/tonne ore mined) | |
| Pilar UG Mine | $29.68 |
| Vermelhos UG Mine | $27.89 |
| Surubim & C12 OP Mine | $2.09 |
Suçuarana OP Mine | $2.09 |
| N8/N9 & Siriema (N5) OP Mines | $2.09 |
| |
| Transportation Costs (US$/tonne to mill) | |
| Pilar UG Mine | (none) |
| Vermelhos UG Mine | $10.05 |
| Surubim & C12 OP Mine | $3.19 |
Suçuarana OP Mine | $1.95 |
| N8/N9 & Siriema (N5) OP Mines | $6.47 |
| |
| Processing Costs (US$/tonne milled) | |
| Pilar & Vermelhos Mines | $9.31 |
| Surubim & C12 OP Mine | $5.70 |
Suçuarana, N8/N9 & Siriema (N5) OP Mines | $5.70 |
| |
| Metallurgical Recovery (average) | |
| Pilar UG Mine | 90.4% |
| Vermelhos UG Mine | 90.9% |
| Surubim OP / C12 OP | 85.9% |
| N8/N9 & Siriema (N5) OP Mines | 87.5% |
Suçuarana OP Mine | 84.8% |
| |
| LME Copper Price (US$/lb) | $3.30 |
| Net Smelter Return | 97.66% |
| Transport & Sales Costs (US$/tonne copper) | $99.40 |
| CFEM Royalty (after tax) | 1.55% |
| |
| Foreign Exchange Rate (USD:BRL) | 5.29 |
Reserve Parameters Note
1.All road-maintenance costs associated with the Curaçá Valley haul road have been allocated to the Vermelhos UG Mine. Calculated differences between open pit mining and processing costs are a result of additional incurred costs related to contract mining vs. employee operated and the allocation of mining and processing administrative / fixed costs between mines.
2.Metallurgical recoveries vary by deposit. G&A costs of US$5.45 per tonne were applied to the current operating underground mining operations of the Pilar and Vermelhos Mines.
3.USD:BRL foreign exchange rate of 5.29 applied to all mines, except the underground portion of the Surubim Mine, as the mine design did not change from 2021, and was based on a USD:BRL foreign exchange rate of 5.23. London metal exchange long-term copper price (“LME Copper Price”) was based on US$3.30 per lb. for all mines, except the underground portion of the Surubim Mine, as the mine design did not change from 2021, and was based on US$2.75 per lb.
4.Compensação Financeira pela Exploração de Recursos Minerais (“CFEM”) royalty rate was based on a blended net after-tax rate of 1.55% across all mines, except the Surubim Mine, as the mine design did not change from 2021, and is based on a rate of 2.00%.
5.Transport and sales costs of US$99.40 per tonne copper has been embedded within the Net Smelter Return value.
Other modifying factors considered in the determination of the mineral reserve estimate include:
•A Selective Mining Unit (“SMU”) methodology for estimating dilution has been applied to N8 (7% dilution), N9 (13%), N5 OP (17%), Surubim Mine (17%), C12 OP (12%) and Suçuarana OP Mine (4%). The conventional definition of the SMU is the smallest volume of material on which ore/waste classification is determined and relates to the smallest unit that can be mined selectively. The Vermelhos UG Mine considers 10% dilution, based on mining method and stope geometry. Within the Pilar UG Mine, a 1.0m operational dilution method was applied to the hanging wall and footwall, except for the Deepening Project, which applied 0.5m of operational dilution, resulting in a planned plus operational dilution of 27%, on average. Project Honeypot and the Upper Levels of the Pilar UG Mine consider 32% dilution, on average.
•Maximum bench height of 15m for open pit mines. Maximum underground stope dimensions based on geotechnical assessments from previous studies and past operating experience within each mining area, combined with evaluation of induced stresses and the calculated rock mass rating (“RMR”).
•Vertical retreat mining (“VRM”) method with cemented paste fill was selected for the Pilar UG Mine, where the method is currently in use. For the Vermelhos UG Mine, Sublevel stoping with cemented rock fill (“CRF”) is currently in use. These mining methods are based on consideration of dip, plunge and thickness of the orebodies, as well as the rock quality designation (“RQD”) and overall competence of the host rock.
•Mining recovery of 98% (average) has been applied for open pit mines. The Pilar UG Mine and Vermelhos UG Mine assume 96% and 95% mine recovery, respectively.
•Within designed stopes, all contained material was assumed to be mined with no selectivity. Inferred mineral resources, where unavoidably included within a defined mining shape have been included in the mineral reserve estimate at zero grade. Mining dilution resulting from Measured and Indicated blocks was assigned the grade of those blocks captured in the dilution envelope using the estimated grade within the blocks of the dilution and development model.
Additionally, GE21 and BNA Mining Solutions presents the following accompanying comments to the mineral resource and mineral reserve estimate:
•Ero Brasil holds the surface rights required to support the mine operations considered in the Mineral Reserve estimate. Future development beyond the stated mineral reserves of these areas may require additional acquisition of surface rights.
•As of the date of the Report, Ero Brasil possesses the requisite permits to allow for current mining and processing operations from its core assets of the Pilar UG Mine, the Vermelhos UG Mine and the Surubim Mine is in the process of obtaining mining permits for future production areas commensurate with the envisioned production timelines of those areas as outlined in the LOM plan. Based upon the long operating history of Ero Brasil, the well-established timelines and procedures to obtain such permits, it is the opinion of the QPs that permitting of future production areas within the envisioned timelines does not pose a material risk for the development of the stated mineral reserves.
•Overall, GE21 considers that the components of the mineral reserve estimate (including but not limited to geology, mining, processing, infrastructure, logistics, market, environmental and social considerations) have been conducted at a feasibility level of study and in accordance with NI 43-101.
It is the opinion of the QPs that there are no known mining, metallurgical, infrastructure, permitting, legal, political, environmental, title, taxation, socio-economic, marketing or other relevant factors that could materially affect the potential development of the stated mineral reserves.
1.7 Recovery Methods
The Caraíba Mill has been producing copper concentrate since commissioning in 1979 and has benefited from improvement projects over the years, including most recently those undertaken by Ero Copper. The mill has been designed to process ore from both the Pilar UG Mine, via a production shaft supported by two primary underground jaw crushers as well as ore from throughout the Curaçá Valley (including within the Vermelhos and Surubim Districts) via a primary gyratory crusher located on surface. The concentrator is operated 24 hours per day, 7 days per week with monthly scheduled downtime for routine maintenance. In its current configuration, the plant is capable of processing a nominal 3.2 million tonnes of copper ore per annum assuming 91% availability. Pursuant to the current LOM plan, the milling capacity of the Caraíba Mill will be increased to 4.2 Mtpa through integration of the Company’s high intensity grinding mill (“HIG Mill”) that was
successfully installed during the third quarter of 2020, upgrades to the secondary crusher system due to obsolescence, the installation of a third ball mill, the installation of a Jameson cell and an increase to concentrate filtration capacity. The Caraiba Mill expansion is currently under construction and is expected to be completed by the end of 2023. In support of the LOM production plan, the Company will integrate ore sorting technology into the future open pit operations of the Vermelhos District beginning in 2033.
Through the end of 2021, the Caraíba Mill has produced over 3.0 million tonnes of concentrate containing over 1.0 million tonnes of copper. The Caraíba Mill operating results from 2011 to 2021, and from January to September 30th of 2022 are provided below in Table 1-5 and Table 1-6, respectively.
Table 1-5: Caraíba Mill Processing Results, 2011 to 2021
| | | | | | | | | | | | | | |
Year | Caraíba Mill Feed | Copper Production |
| Tonnes | Grade (% Cu) | Tonnes | Recovery (%) |
| 2011 | 2,749,812 | 1.09 | 25,096 | 83.7 |
| 2012 | 2,717,980 | 1.07 | 24,827 | 85.4 |
| 2013 | 2,940,566 | 0.91 | 22,494 | 84.3 |
| 2014 | 3,014,269 | 1.01 | 25,717 | 84.7 |
| 2015 | 2,836,528 | 1.11 | 27,046 | 86.0 |
| 2016 | 826,759 | 0.71 | 4,895 | 83.5 |
| 2017 | 1,771,209 | 1.31 | 20,133 | 86.8 |
| 2018 | 2,257,917 | 1.56 | 30,426 | 86.3 |
| 2019 | 2,424,592 | 1.93 | 42,318 | 90.5 |
| 2020 | 2,271,625 | 2.08 | 42,814 | 90.5 |
| 2021 | 2,370,571 | 2.08 | 45,511 | 92.4 |
Table 1-6: Caraíba Mill Processing Results, January to September 2022
| | | | | | | | | | | | | | |
| Caraíba Mill Feed | Copper Production |
| Year | Tonnes | Grade (%Cu) | Tonnes | Recovery (%) |
2022 (Jan-Sep) | 2,118,380 | 1.73 | 33,707 | 91.8 |
The table below shows the production plan for the Caraíba Mill as outlined for the current mineral reserve estimate and LOM production plan. Production has been adjusted from mined totals, where appropriate, for forecast stockpiles and in-process inventories, as well as the integration of ore-sorting. Metallurgical recoveries, including the impacts of ore sorting on the open pit mines of the Vermelhos District are discussed in greater detail in Chapter 13 – Mineral Processing and Metallurgical Testing and Chapter 17 – Recovery Methods.
Table 1-7: 2022 Reserve LOM Plan, Mining Operations, Mineral Reserves
| | | | | | | | | | | | | | | | | | | | | | | | | | | | | | | | | | | | | | | | | |
| | Unit | | 2023 | 2024 | 2025 | 2026 | 2027 | 2028 | 2029 | 2030 | 2031 | 2032 |
| Underground Operations | | | | | | | | | | | | | |
Tonnes Mined | | kt | | 2,445 | | 2,774 | | 2,941 | | 3,249 | | 3,422 | | 3,304 | | 2,996 | | 2,458 | | 2,131 | | 2,010 | |
Grade Mined | | % Cu | | 1.54 | | 1.30 | | 1.36 | | 1.34 | | 1.27 | | 1.38 | | 1.46 | | 1.41 | | 1.40 | | 1.43 | |
| Open Pit Operations | | | | | | | | | | | | | |
Tonnes Mined | | kt | | 541 | | 488 | | 514 | | 558 | | 1,024 | | — | | 68 | | 287 | | 950 | | 1,061 | |
Grade Mined | | % Cu | | 0.68 | | 0.55 | | 0.52 | | 0.73 | | 1.07 | | — | | 0.80 | | 0.74 | | 0.57 | | 0.68 | |
| Total Mining Operations | | | | | | | | | | | | | |
Tonnes Mined | | kt | | 2,986 | | 3,262 | | 3,455 | | 3,807 | | 4,446 | | 3,304 | | 3,065 | | 2,745 | | 3,082 | | 3,072 | |
Grade Mined | | % Cu | | 1.39 | | 1.19 | | 1.24 | | 1.25 | | 1.23 | | 1.38 | | 1.44 | | 1.34 | | 1.14 | | 1.17 | |
Contained Copper | | kt | | 41.5 | | 38.9 | | 42.7 | | 47.5 | | 54.5 | | 45.7 | | 44.3 | | 36.9 | | 35.2 | | 35.9 | |
| | | | | | | | | | | | | |
| | Unit | | 2033 | 2034 | 2035 | 2036 | 2037 | 2038 | 2039 | 2040 | 2041 | 2042 |
| Underground Operations | | | | | | | | | | | | | |
Tonnes Mined | | kt | | 2,143 | | 2,532 | | 2,275 | | 1,534 | | 1,671 | | 966 | | 168 | | — | | — | | — | |
Grade Mined | | % Cu | | 1.24 | | 1.26 | | 1.35 | | 1.56 | | 1.70 | | 1.83 | | 2.97 | | — | | — | | — | |
| Open Pit Operations | | | | | | | | | | | | | |
Tonnes Mined | | kt | | 1,302 | | 963 | | 2,527 | | 2,030 | | 3,703 | | 5,007 | | 5,419 | | 5,945 | | 5,950 | | 4,797 | |
Grade Mined | | % Cu | | 0.68 | | 0.91 | | 0.72 | | 0.50 | | 0.46 | | 0.45 | | 0.42 | | 0.44 | | 0.50 | | 0.60 | |
| Total Mining Operations | | | | | | | | | | | | | |
Tonnes Mined | | kt | | 3,445 | | 3,495 | | 4,802 | | 3,565 | | 5,374 | | 5,974 | | 5,586 | | 5,945 | | 5,950 | | 4,797 | |
Grade Mined | | % Cu | | 1.03 | | 1.16 | | 1.02 | | 0.95 | | 0.85 | | 0.68 | | 0.50 | | 0.44 | | 0.50 | | 0.60 | |
Contained Copper | | kt | | 35.5 | | 40.7 | | 49.0 | | 34.0 | | 45.5 | | 40.4 | | 27.9 | | 25.9 | | 29.8 | | 28.6 | |
All figures have been rounded to reflect the accuracy of the estimates. Summed amounts may not add due to rounding. LOM plan totals are based on mineral reserves. Mineral resources that are not mineral reserves do not have a demonstrated economic viability.
Table 1-8: 2022 Strategic LOM Plan, Mining Operations, Inferred
| | | | | | | | | | | | | | | | | | | | | | | | | | | | | | | | | | | | | | | | | |
| | Unit | | 2023 | 2024 | 2025 | 2026 | 2027 | 2028 | 2029 | 2030 | 2031 | 2032 |
| Underground Operations | | | | | | | | | | | | | |
Tonnes Mined | | kt | | 507 | | 560 | | 634 | | 516 | | 523 | | 665 | | 877 | | 1,430 | | 1,518 | | 1,347 | |
Grade Mined | | % Cu | | 1.70 | | 1.79 | | 1.34 | | 1.39 | | 1.46 | | 1.03 | | 1.15 | | 1.16 | | 1.44 | | 1.32 | |
| Open Pit Operations | | | | | | | | | | | | | |
Tonnes Mined | | kt | | 68 | | 135 | | 20 | | 41 | | 12 | | — | | 9 | | 11 | | 96 | | 117 | |
Grade Mined | | % Cu | | 0.49 | | 0.68 | | 0.48 | | 0.35 | | 1.81 | | — | | 0.61 | | 0.55 | | 0.61 | | 0.63 | |
| Total Mining Operations | | | | | | | | | | | | | |
Tonnes Mined | | kt | | 575 | | 696 | | 653 | | 557 | | 536 | | 665 | | 886 | | 1,441 | | 1,614 | | 1,465 | |
Grade Mined | | % Cu | | 1.55 | | 1.57 | | 1.32 | | 1.31 | | 1.47 | | 1.03 | | 1.14 | | 1.15 | | 1.39 | | 1.26 | |
Contained Copper | | kt | | 8.9 | | 11.0 | | 8.6 | | 7.3 | | 7.9 | | 6.8 | | 10.1 | | 16.6 | | 22.4 | | 18.5 | |
| | | | | | | | | | | | | |
| | Unit | | 2033 | 2034 | 2035 | 2036 | 2037 | 2038 | 2039 | 2040 | 2041 | 2042 |
| Underground Operations | | | | | | | | | | | | | |
Tonnes Mined | | kt | | 1,557 | | 1,099 | | 1,016 | | 970 | | 429 | | 427 | | 57 | | — | | — | | — | |
Grade Mined | | % Cu | | 1.50 | | 1.42 | | 1.53 | | 2.10 | | 2.13 | | 2.23 | | 0.50 | | — | | — | | — | |
| Open Pit Operations | | | | | | | | | | | | | |
Tonnes Mined | | kt | | 140 | | 67 | | 49 | | 140 | | 204 | | 82 | | 115 | | 201 | | 126 | | 33 | |
Grade Mined | | % Cu | | 0.59 | | 1.01 | | 0.58 | | 0.47 | | 0.37 | | 0.46 | | 0.40 | | 0.47 | | 0.51 | | 0.65 | |
| Total Mining Operations | | | | | | | | | | | | | |
Tonnes Mined | | kt | | 1,697 | | 1,166 | | 1,065 | | 1,110 | | 633 | | 510 | | 172 | | 201 | | 126 | | 33 | |
Grade Mined | | % Cu | | 1.42 | | 1.40 | | 1.48 | | 1.89 | | 1.57 | | 1.94 | | 0.44 | | 0.47 | | 0.51 | | 0.65 | |
Contained Copper | | kt | | 24.1 | | 16.3 | | 15.8 | | 21.0 | | 9.9 | | 9.9 | | 0.8 | | 0.9 | | 0.6 | | 0.2 | |
The 2022 Strategic LOM Plan applies the same mining and recovery methods as the 2022 Reserve LOM Plan. Accordingly, the same mining, recovery and dilution modifying factors have been applied to inferred resources included in the 2022 Strategic LOM Plan. Please refer to Chapter 16 of the Report for additional information. Modified inferred mineral resources are not mineral reserves. Mineral resources that are not mineral reserves do not have a demonstrated economic viability.
Table 1-9: 2022 Strategic LOM Plan, Processing Operations
| | | | | | | | | | | | | | | | | | | | | | | | | | | | | | | | | | | | | | | | | |
| | Unit | | 2023 | 2024 | 2025 | 2026 | 2027 | 2028 | 2029 | 2030 | 2031 | 2032 |
| Milling Operations (incl. stockpile + ore sorting adjustments) | | | | | | | | |
Tonnes Processed | | kt | | 3,467 | | 3,900 | | 4,197 | | 4,080 | | 4,200 | | 4,213 | | 4,200 | | 4,200 | | 4,200 | | 4,200 | |
Grade Processed | | % Cu | | 1.43 | | 1.29 | | 1.24 | | 1.28 | | 1.25 | | 1.29 | | 1.34 | | 1.31 | | 1.36 | | 1.33 | |
Recovery | | % | | 91.6 | | 92.3 | | 92.1 | | 92.3 | | 92.1 | | 92.3 | | 92.5 | | 92.4 | | 92.6 | | 92.4 | |
Copper in Concentrate | | kt | | 45.3 | | 46.3 | | 47.8 | | 48.3 | | 48.5 | | 50.3 | | 52.0 | | 50.9 | | 53.1 | | 51.5 | |
| | | | | | | | | | | | | |
| | Unit | | 2033 | 2034 | 2035 | 2036 | 2037 | 2038 | 2039 | 2040 | 2041 | 2042 |
| Milling Operations (incl. stockpile + ore sorting adjustments) | | | | | | | | |
Tonnes Processed | | kt | | 4,200 | | 4,200 | | 4,200 | | 4,200 | | 4,200 | | 4,200 | | 4,200 | | 4,080 | | 3,375 | | 2,997 | |
Grade Processed | | % Cu | | 1.32 | | 1.32 | | 1.40 | | 1.52 | | 1.22 | | 1.05 | | 0.77 | | 0.65 | | 0.78 | | 0.96 | |
Recovery | | % | | 92.4 | | 92.4 | | 92.7 | | 93.1 | | 92.0 | | 91.2 | | 89.7 | | 88.7 | | 89.7 | | 90.8 | |
Copper in Concentrate | | kt | | 51.2 | | 51.2 | | 54.6 | | 59.4 | | 47.1 | | 40.0 | | 28.8 | | 23.4 | | 23.6 | | 26.2 | |
The Company's 2022 Strategic LOM Plan is preliminary in nature and includes inferred mineral resources which are considered too speculative geologically to have the economic considerations applied to them that would enable them to be categorized as mineral reserves. As such, there is no certainty that the 2022 Strategic LOM Plan will be realized. The Company has an active drill program in place to continuously infill and upgrade inferred mineral resources once underground drill stations have been developed. However, until this work is completed, and the inferred resources have been upgraded to mineral reserves, there is no certainty this material will be converted into mineral reserves. Modified inferred mineral resources are not mineral reserves. Mineral resources that are not mineral reserves do not have a demonstrated economic viability. Please refer to Chapter 16 of the Report for additional information.
1.8 Infrastructure
The Caraíba Operations infrastructure includes fully integrated mining and processing operations located within the Curaçá Valley. All supporting infrastructure required for mining operations are currently in place. The current mining operations include the Pilar UG Mine, the Vermelhos UG Mine and the Surubim Mine. Primary components of installed infrastructure comprising the Caraíba Operations outside of the individual mining operations, include:
•Caraíba Mill processing plant with installed capacity of approximately 3.2Mtpa currently undergoing an expansion to increase installed capacity to 4.2Mtpa by the end of 2023;
•access to water via an Ero Brasil owned, operated and maintained 86km permanent steel pipeline, 80cm in diameter, from the São Francisco River;
•water treatment plant;
•metallurgical laboratory;
•main substation and transformers, each configured with 60 MVA / 230 kV / 13.8 kV;
•power lines supplied by Companhia Hidroelétrica do São Francisco (“CHESF”), a Brazilian State-owned power company;
•ancillary surface buildings including maintenance, security and administration; and
•an inactive Solvent Extraction and Electrowinning (“SX/EW”) operations.
1.9 Environment
As at the date of the Report, the permitting status for the active operations of the Caraíba Operations can be summarized in the following table:
Table 1-10: Summary of Primary Operational Permits
| | | | | | | | | | | | | | | | | |
| Mine/Project | License Scope | Project Phase | Permit Period | Status |
| Start | Expiry |
| Pilar UG Mine | Mining Operations | Operational | August 23, 2022 | August 23, 2025 | Valid |
| Pilar UG Mine | Alteration | Operational | September 9, 2022 | August 23, 2025 | Valid |
| Pilar UG Mine | Chemical Products | Operational | April 4, 2022 | October 22, 2023 | Valid |
| Pilar UG Mine | Fuel Station | Operational | May 6, 2020 | May 6, 2023 | Valid |
| Surubim Mine | Mining Operations | Operational | April 1, 2022 | April 1, 2025 | Valid |
| Surubim Mine | Alteration | Operational | May 27, 2022 | May 27, 2024 | Valid |
| Surubim Mine | Fuel Station | Operational | May 18, 2021 | May 18, 2024 | Valid |
| Surubim Mine | Deforestation and Fauna Management | Operational | May 27, 2022 | May 27, 2024 | Valid |
| Surubim Mine | Creek Deviation | Operational | May 27, 2022 | May 27, 2027 | Valid |
| Vermelhos UG Mine | Mining Operations | Operational | October 26, 2022 | October 26, 2025 | Valid |
| Vermelhos UG Mine | Fuel Station | Operational | November 11, 2021 | October 28, 2024 | Valid |
| Vermelhos UG Mine | Fauna Management | Operational | November 6, 2021 | November 6, 2023 | Valid |
| Vermelhos UG Mine | Creek Deviation | Operational | March 15, 2022 | March 15, 2027 | Valid |
Note: See Table 1-16 under the heading “Caraíba Operations – Updated Information with respect to the Caraíba Operations” for an update.
Ero Brasil maintains an excellent relationship with the communities throughout the Curaçá Valley, having held regular meetings and consultation sessions with local stakeholders routinely for over 40 years. In support of this relationship, Ero Brasil undertakes several key initiatives annually focused on sustainable community development – it is a core pilar of the Company’s operating philosophy.
1.10 Capital & Operating Costs
The total Mineral Reserve LOM Production Plan capital costs estimate is approximately US$1,083M and have been based on supporting the requirements for the mining and processing operations of the current mineral reserves over the 20-year estimated operating life of the Caraíba Operations. Total capital investments include capitalized mine development as well as ongoing capital requirements primarily in the form of equipment replacement at the end of each unit’s useful life. Capital cost projections are based upon vendor quotes and management estimates incorporating historical operating data and previously supplied quotes from the current operations. Capital expenditure estimates reflect the total cost for developing and extracting the current mineral reserves included in the Mineral Reserve LOM Production Plan. Total estimates by category are presented in USD in Table 1-11.
Table 1-11: Total LOM Capital Expenditure Estimate
| | | | | |
| Category | LOM Total (USD 000s)* |
| UG Mine Development | 346,019 |
| OP Mine Pre-Stripping | 151,551 |
| Infrastructure | 209,083 |
| UG Equipment | 79,273 |
| OP Equipment | 43,079 |
| Mineral Processing | 99,051 |
| Tailings | 44,075 |
| Safety & Environment | 73,306 |
| IT & Services | 3,799 |
| Other Capital Costs | 33,890 |
| Total Capital Cost | 1,083,126 |
(*) BRL amounts converted to USD at a USD:BRL foreign exchange rate of 5.29.
An operating cost model was generated using historic operating performance at the Caraíba Operations, incorporating specific consumption coefficients based on operational data, after application of adjustments for differences between ore sources in the Mineral Reserves LOM Production Plan. Cost estimates were built using first principles incorporating both fixed and variable components to account for production rate variations. Costs were adjusted annually based on the changes to ore sources including rock support, transport, and infrastructure requirements. Underground mining costs consist of the operational costs related to ore extraction at the Pilar UG Mine, Vermelhos UG Mine, and Surubim UG Mine. Direct mining costs include drilling, blasting, and mucking. Indirect costs include ore and waste transport, mine services, and mine supplies. A summary of the average LOM operating costs is presented in BRL per tonne in Table 1-12.
Table 1-12: Average LOM Operating Costs
| | | | | | | | | | | | | | | | | | | | | | | |
| Underground Operations | Open Pit Operations |
| Cost Parameter, Average LOM | Pilar UG Mine | Vermelhos UG Mine | Surubim Mine, underground | Surubim Mine, open pit | N8/N9 & N5 (Siriema) OP Mines | Suçuarana OP Mine |
Mining Cost (BRL per tonne mined) | 157.07 | 147.54 | 153.36 | 11.06 | 11.06 | 11.06 |
Transport to Caraíba Mill (BRL per tonne moved) | n/a | 53.16 | 16.88 | 16.88 | 34.23 | 10.32 |
Processing Costs* (BRL per tonne processed) | 49.25 | 49.25 | 30.15 | 30.15 | 30.15 | 30.15 |
| | | | | | |
Concentrate Transport (BRL per wet metric tonne of concentrate) | 404.69 | 404.69 | 404.69 | 404.69 | 404.69 | 404.69 |
(*) Fixed processing costs are allocated to the Pilar UG and Vermelhos UG Mines which comprise the majority of Caraíba Mill feed.
1.11 Conclusions
1.11.1 Mineral Exploration and Geology
The geological descriptions, sampling procedures and density tests that were evaluated were found to be of acceptable quality and in accordance with industry best practices. Data was stored in a standardized database, which was found to be secure and auditable. The complexity of the mineralization controls and the quantity and phases of data in the Curaçá Valley merits the use of visualization and data integration tools that are more advanced than those which had at its disposal at the time of this Technical Report.
While GE21 believes that the current QA/QC program can guarantee the quality of the exploration data used in the resource estimates, GE21 suggests that a chain of custody program be implemented for good measure. GE21 supervised the process through which density was determined and concluded that it aligns with industry best practices.
1.11.2 QA/QC
GE21 performed the evaluation of the data generated after the last validation and concluded that the QA/QC procedures are being followed using the same standards. GE21 considered the standard QA/QC procedures to be in accordance with mining industry best practice and appropriate for use in the current mineral resource estimation.
It was observed tthroughout the 2021 review period by GE21, that the Caraíba Operations laboratory continues to display a tendency to underestimate the copper assay values when using certified reference material (“CRM”) ITAK 825; however, the results of the laboratory when using CRM ITAK 851, which features a similar copper grade range, demonstrate better reproducibility.
1.11.3 Geological Model
The procedure that was adopted to produce the 3D geological model (wireframes), consisting of generating triangulations between interpreted geological cross sections, was executed properly and in accordance with the opinions of GE21. Due to the plunge of the mineralized zone at the Pilar UG Mine towards the north and the east-west geological cross sections, a pattern of sub-vertical discontinuous lenses was created locally within the regions of lower drill hole density.
GE21 noted that, with respect to the integration and interpretation of geological data, limited lithostructural mapping (mine, surface and subsurface) had been undertaken. GE21 also notes that the field interpretation and 3D interpretation were historically focused on interpreting only copper grade, therefore, few vertical and horizontal lithostructural geological sections have been developed which may provide greater understanding and control of aspects relating to the geology and other potential metals of significance in the Curaçá Valley. In 2020, the Caraíba Operations started to adopt 3D implicit modelling techniques based upon grouped lithologies and copper grade shells using Leapfrog software. This methodology was used by GE21 to create 3D validation models and GE21 encourages the expansion of this program at the Caraíba Operations.
1.11.4 Grade Estimation
The variograms that were used in the estimation method are satisfactory and consistent with respect to the grade estimation that was calculated via ordinary kriging, making use of search anisotropy determined in the variographic analysis.
GE21 considers the resource classification model and the analysis of criteria for the classification of those mineral resources, to be satisfactory although some processes could be improved. Such recommended improvements did not impose limitations on the classification of Measured and Indicated mineral resources.
1.11.5 Mineral Resource Estimate
The authors of the Report are not aware of any environmental, permitting, legal, title, taxation, socio-economic, marketing, political or other relevant factors which could materially affect the current mineral resource estimate. It is the opinion of GE21 that the current drilling information is sufficiently reliable to interpret with confidence the boundaries of higher-grade mineralized domains and that the assay data is sufficiently reliable to support estimation of mineral resources. The authors of the Report that validated the mineral resource estimate did not identify overall or local grade biases, as demonstrated by Swath Plot analysis. The authors found that the quality of the data is appropriate for the classification of the mineral resource, in accordance with the CIM Standards and CIM Guidelines.
1.11.6 Mineral Reserve Estimate
GE21 and BNA carried out a detailed review of the current mineral reserves for Curaçá Valley, aimed at demonstrating its technical and profitable extraction for the production and sale of copper concentrate. The results for this review, demonstrated a good adherence using detailed verification procedures performed by the authors of the Report. In general, resulting in differences of less than 1% in the total copper metal contained, which BNA considered acceptable.
Several observations related with the current mineral reserve are worth noting:
•The metallurgical recovery benefits from the commissioned and operational HIG Mill were applied to the underground mining operations of Ero Brasil;
•Within the Vermelhos District ore sorting will be integrated within the open pit operations to reduce transport and processing costs. However, these potential savings have not been considered in current reserve estimation as the global Ero Brasil geology team continues to conduct additional project assessments as at the Effective Date of the Report;
•The core operating mines of the Company (Pilar UG Mine and Vermelhos UG Mine) currently employ a joint reconciliation process in which it is difficult to accurately differentiate mine-to-mill reconciliation from one mine to another; and,
•As at the date of the Report, the ventilation and cooling infrastructure for the Pilar UG Mine, is being upgraded according to the plans developed by Ero Brasil.
The mineral reserve estimation has been performed according to industry best practice and conform to the CIM Standards and CIM Guidelines.
BNA has not identified any mining, metallurgical, infrastructure, permitting, legal, political, environmental, technical, or other relevant factors that could materially affect the potential development of the current mineral reserves.
1.11.7 Recommendations
Regarding the mineral resource estimate, the authors recommend a work program to include the following, most of which can be completed at little or no cost. Estimated costs of the work program are shown in the table below.
i.Formalize the use of implicit modelling internally throughout the Company, emphasizing structural geology and variation in lithology for domain definition and exploration target integration.
ii.Implement additional empirical criteria for resource classification, based on the ‘15% Rule’, as commonly attributed to Dr. Harry Parker and since expanded upon in multiple sources of geostatistical literature.
iii.Expand ongoing geometallurgical studies to encompass all deposits and blends therein to study mill feed interaction. Suggest including standardized laboratory tests as normal operating procedure. Additionally, it is recommended that the Company advance geometallurgical studies for inclusion in mineral reserve definition, in order to classify metallurgical recovery according to the different characteristics associated with each lithological domain rather than by deposit.
iv.Validate of the certified grade for CRM ITAK 825 due to the observed inconsistencies in assay values, in contrast with the consistent results obtained when utilizing CRM ITAK 851, which has a similar Cu grade range.
v.Recommend standardizing QA/QC mass controls during assay sample crushing and grinding in order to evaluate the quality of the comminution procedures and ensure no sample loss during sample preparation.
vi.Install a sample tower to improve the mine to mill reconciliation process for the current operating mines. Such an installation will allow differentiation of ore source reconciliation within the processing plant.
vii.Improve systems for mineral reserve attribute database management to standardize fleet sizing, economic and consumable parameters, swell factors, dilution and mine call factors as well as store historic block model and design attributes including mathematical pit designs and supporting assumptions within a centralized validated database to improve the application of mineral reserve modifying factors in future studies.
Table 1-13: Proposed Budget for Recommended Work, Mineral Resources
| | | | | |
Program | Budget (US$) |
| Advance geometallurgical studies | $200,000 |
| Continued multi-element assays for the Vermelhos District (incl. check assays) | $50,000 |
| Installation of sampling tower to enhance Mine-to-Mill reconciliation for multiple mining operations | $500,000 |
| Improvement of reconciliation systems | $60,000 |
| Advance geotechnical monitoring campaigns and geotechnical-lithology model development | $100,000 |
| Deepening Inferred Project drill program | $7,000,000 |
| Total | $7,910,000 |
With respect to mineral reserves, additional engineering work should continue alongside the exploration program to promote the confidence of the mine design and costing parameters of the Strategic LOM Plan, including stress modelling and monitoring system for Pilar UG Mine, continued pilot test stopes within the Project Honeypot areas to calibrate modifying factors, expansion of survey investigation on the historic mining and Baraúna crown pillar stability analysis. The Qualified Person, Dr. Beck Nader of BNA notes the following recommendations related to mineral reserve estimation:
•Continue with the ongoing geometallurgical studies to encompass all deposits and blends therein to study mill feed interaction. Suggest including standardized laboratory tests as normal operating procedure. Additionally, it is recommended that the Company advance geometallurgical studies for
inclusion in mineral reserve definition, in order to classify metallurgical recovery according to the different characteristics associated with each lithological domain rather than by deposit.
•Continuing with the studies to improve the mine to mill reconciliation process for the current operating mines.
•Continue with the systems improvement for the mineral reserve attribute database management to standardize fleet sizing, economic and consumable parameters, swell factors, dilution, and mine call factors as well as store historic block model and design attributes including mathematical pit designs and supporting assumptions within a centralized validated database to improve the application of mineral reserve modifying factors in future studies.
•The authors recommend that a drill program for the inferred portion of the Deepening Project (as described in Chapter 24 of the Report) be executed to promote the resource classification from Inferred to Measured or Indicated. Additional engineering work should continue alongside the exploration program to promote the confidence of the mine design and costing parameters of the Deepening Inferred Project. The authors note at the time of the Report, such programs were underway.
•The SMU (Selective Mining Unit) methodology was applied to estimate the dilution for the Open Pit projects and for the Underground projects modeled stope dilution was estimated using the equivalent linear over-break slough (“ELOS”) method including additional 1.0 m in the Hanging wall (HW) and 1.0 m in the Footwall (FW). Future studies will be done to improve the application of mineral reserve modifying factors.
Alejandro Sepúlveda, Qualified Person of NCL SpA recommends the following actions for Project Honeypot and additional mining areas within the upper levels of the Pilar Mine, including P1P2, R22, MSBW and Baraúna (collectively known as the “Upper Areas”):
•Develop a stress measurement campaign and a comprehensive lithological geotechnical and structural model.
•Utilize the seismic and stress monitoring data for design and scheduling.
•The integration with current operations must produce minimum interferences.
•Prepare a detailed analysis, including boreholes to ensure the backfill type and the strength of the cemented paste fill on those stopes already mined. This is highly recommended for Sector 1 and Sector 2 of the Pilar UG Mine.
•Develop engineering for a comprehensive stope test on the areas limited by historic excavations. The following information should be validated from these tests:
oMining recovery assumptions
oWaste/backfill dilution assumptions
oProductivity assumptions
Table 1-14: Proposed Budget for Recommended Work for Mineral Reserves
| | | | | |
Program | Budget (US$) |
| Stress modelling & monitoring for Pilar UG | $200,000 |
| Pilot test for Honeypot area to calibrate modifying factors | $1,200,000 |
Baraúna crown pilar stability analysis | $20,000 |
| Advance survey on Honeypot historic mining | $700,000 |
| Total | $2,120,000 |
Updated Information with respect to the Caraíba Operations
Set out below are the updated Mineral Resource and Mineral Reserve estimates as at December 31, 2025, which account for drilling activities and mining depletion at the Caraíba Operations since the September 30, 2022 effective date of the Mineral Resource and Mineral Reserve estimates contained in the Caraíba Operations Technical Report. This update has been prepared under the supervision of and approved by Cid Gonçalves Monteiro Filho, SME RM (04317974), MAIG (No. 8444), FAusIMM (No. 329148), Resource Manager of the Company, who is a “qualified person” within the meanings of NI 43-101.
Mineral Resources are shown inclusive of Mineral Reserves. Mineral Resources, which are not Mineral Reserves, do not have demonstrated economic viability.
Table 1-15: Mineral Reserves and Mineral Resources, December 31, 2025
| | | | | | | | | | | | | | |
| Tonnes (000 tonnes) | Grade (Cu %) | Contained Cu (000 tonnes) | |
Underground |
Proven Reserves | 22,810 | | 0.98 | 224 | |
Probable Reserves | 16,979 | | 1.35 | 229 | |
Proven & Probable Reserves1 | 39,789 | | 1.14 | 453 | |
| | | | |
Measured Resources | 67,410 | | 1.07 | 719 | |
Indicated Resources | 41,847 | | 1.09 | 456 | |
Measured & Indicated Resources | 109,257 | | 1.08 | 1,175 | | |
|
|
|
| |
Inferred Resources | 70,854 | | 0.97 | 687 | |
|
|
|
| |
Open Pit |
Proven Reserves | 19,590 | | 0.53 | 105 | |
Probable Reserves | 22,956 | | 0.49 | 112 | |
Proven & Probable Reserves | 42,546 | | 0.51 | 216 | |
| | | | |
Measured Resources | 27,561 | | 0.53 | 146 | |
Indicated Resources | 36,664 | | 0.52 | 189 | |
Measured & Indicated Resources | 64,224 | | 0.52 | 335 | |
| | | | |
Inferred Resources | 23,975 | | 0.50 | 120 | |
| | | | |
Total Caraíba Operations |
Proven Reserves | 42,400 | | 0.77 | 328 | |
Probable Reserves | 39,935 | | 0.85 | 340 | |
Proven & Probable Reserves | 82,335 | | 0.81 | 669 | |
| | | | |
Measured Resources | 94,971 | | 0.91 | 865 | |
Indicated Resources | 78,511 | | 0.82 | 645 | |
Measured & Indicated Resources | 173,482 | | 0.87 | 1,510 | | |
|
|
|
| |
Inferred Resources | 94,830 | | 0.85 | 807 | |
Notes:
1.In the mine design of the Pilar and Vermelhos underground mines, certain stopes include Measured and Indicated as well as Inferred Mineral Resource blocks. In these instances, Inferred Mineral Resource blocks within the defined mining shape were assigned zero grade. Development occurring within marginal ore, above the operational cut-off grade, has also been included in the Mineral Reserve estimate. See below for additional technical and scientific information on the Mineral Reserve and Mineral Resource estimates.
2.All figures have been rounded to the relative accuracy of the estimates. Summed amounts may not add due to rounding.
Mineral Resources have been constrained within developed 3D grade-shells and lithology models applying a 0.45% and 0.20% copper grade envelope for high and marginal grade, respectively. Within these envelopes, Mineral Resources for underground deposits were constrained to those volumes ensuring Reasonable Prospects for Eventual Economic Extraction after application of 0.50% copper cut-off grade as well as a marginal cut-off grade of 0.32% copper, used for Pilar Mine underground Mineral Resources and 0.51% copper and of 0.33% copper for Vermelhos Mine underground Mineral Resources. For open pit projects, a 0.13% copper cut-off grade was used for Mineral Resources reporting. Mineral Resources were estimated using ordinary kriging within 5m by 5m by 5m block sizes. Mineral Resources are shown inclusive of Mineral Reserves.
The low-grade envelope, using a cut-off grade of 0.20% copper for underground deposits, was used to develop a dilution envelope and development block model to better define the grade of blocks within the dilution envelope for planning and design of underground stopes and planned development within the Mineral Reserve estimates and LOM production plan.
Mineral Reserve estimates were prepared in accordance with the CIM Standards, and the CIM Guidelines, using geostatistical and/or classical methods, plus economic and mining parameters appropriate for the deposit. Mineral Reserves are based on a long-term copper price of US$3.85 per pound (“lb”), and a USD:BRL foreign exchange rate of 5.50. Mineral Reserves are the economic portion of the Measured and Indicated Mineral Resources. Mining dilution and recovery factors vary for specific Mineral Reserve sources and are influenced by factors such as deposit type, deposit shape, stope orientation, and selected mining methods. In the mine design of the Pilar and Vermelhos underground mines, certain stopes include Measured and Indicated as well as Inferred Resource blocks. In these instances, Inferred Resource blocks within the defined mining shape were assigned zero grade. Development occurring within marginal ore, above the operational cut-off grade, has also been included in the Mineral Reserve estimate. Dilution occurring from Measured and Indicated Resource blocks was assigned a grade based on the Mineral Resource grade of the blocks included in the dilution envelope.
As at the date of this AIF, the permitting status for the active operations of the Caraíba Operations is summarized in the following table:
Table 1-16: Summary of Primary Operational Permits
| | | | | | | | | | | | | | | | | |
| Mine/Project | License Scope | Project Phase | Permit Period | Status |
| Start | Expiry |
| Pilar UG Mine | Mining Operations | Operational | June 28, 2024 | August 23, 2025(1) | Valid |
| Pilar UG Mine | Alteration | Operational | June 28, 2024 | August 23, 2025(1) | Valid |
| Pilar UG Mine | Chemical Products | Operational | October 21, 2024 | October 22, 2026 | Valid |
| Pilar UG Mine | Fuel Station | Operational | October 6, 2025 | October 6, 2027 | Valid |
| Pilar UG Mine | Deforestation and Fauna Management | Operational | October 17, 2025 | October 17, 2027 | Valid |
| Surubim Mine | Mining Operations | Operational | June 28, 2024 | April 1, 2025(1) | Valid |
| Surubim Mine | Alteration | Operational | June 28, 2024 | April 1, 2025(1) | Valid |
| Surubim Mine | Fuel Station | Operational | April 19, 2024 | April 19, 2027 | Valid |
| Surubim Mine | Creek Deviation | Operational | May 27, 2022 | May 27, 2057 | Valid |
| Vermelhos UG Mine | Mining Operations | Operational | April 29, 2025 | October 26, 2025(1) | Valid |
| Vermelhos UG Mine | Alteration | Operational | April 29, 2025 | October 26, 2025(1) | Valid |
| Vermelhos UG Mine | Fuel Station | Operational | August 9, 2023 | August 9, 2026 | Valid |
| Vermelhos UG Mine | Fauna Management | Operational | January 3, 2025 | January 3, 2029 | Valid |
| Vermelhos OP Mine | Mining Operations | Operational | April 29, 2025 | October 26, 2025(1) | Valid |
| Vermelhos OP Mine | Deforestation and Fauna Management | Operational | January 4, 2025 | January 4, 2028 | Valid |
Notes:
(1)The permit remains valid until the renewal application is processed and a new permit is issued by the regulatory agency. The renewal application was submitted approximately 120 days prior to the permit’s expiration date.
XAVANTINA OPERATIONS
The scientific and technical information in this section relating to the Xavantina Operations is a direct extract of the Executive Summary section contained in the Xavantina Operations Technical Report dated December 19, 2025 with an effective date of June 30, 2025, which has been conformed to be consistent with the formatting and other defined terms within this AIF. The entire Xavantina Operations Technical Report, a copy of which is available for review on the Company's website at www.ero.com and under the Company’s profile on SEDAR+ at www.sedarplus.ca/home/ and EDGAR at www.sec.gov, is incorporated by reference into this AIF and should be consulted for details beyond those incorporated herein.
Executive Summary
1.1Introduction
The purpose of the Xavantina Operations Technical Report (in this section of the AIF, the "Report" or "Technical Report") is to set out and provide background and supporting information on the current Mineral Resources and Mineral Reserves for the Xavantina Operation, a producing underground gold mining operation located in the State of Mato Grosso, Brazil and wholly-owned by NX Gold, a company formed under the laws of Brazil. The effective date of the Report is June 30, 2025 (in this section of the AIF, the “Effective Date”) and the issue date of the Xavantina Operations Technical Report is December 19, 2025. The Xavantina Operations Technical Report has been prepared by GE21 on behalf of Ero Copper of Vancouver, Canada and existing under the BCABC.
Ero Copper is a Brazil-focused, growth-oriented copper and gold producer with operations in Brazil and corporate headquarters in Vancouver, B.C. The Company's primary asset is a 99.6% interest in the Brazilian copper mining company, MCSA, owner of the Company's Caraíba Operations, which are located in the Curaçá Valley, Bahia State, Brazil, and the Tucumã Operation, an open pit copper mine located in Pará State, Brazil. The Company also owns, through its subsidiary Ero Gold, 97.6% of NX Gold, which owns the Xavantina Operations, an operating gold mine located in Mato Grosso State, Brazil.
The Xavantina Operation was constructed and commenced commercial production in 2012, with the first full year of production occurring in 2013.
The Report and estimates herein have been prepared following the guidelines of NI 43-101.
The Report provides a summary of the work completed by Ero Copper and its independent consultants as of the Effective Date. All dollar amounts presented in the Report are stated in US dollars, unless otherwise specified. The Brazilian currency is the Brazilian real. All measurement units used in the Report are metric, unless otherwise noted.
1.2 Property Description and Location
The Xavantina Operation is located in the eastern portion of the State of Mato Grosso, Brazil.
The mine is located 18 kilometers (km) west of the town of Nova Xavantina, with a population of approximately 26,000 people, and approximately 660 km east of Cuiabá, the capital city of Mato Grosso. As of the Effective Date of the Report, properties held by NX Gold consist of two Mining Concessions covering 631.59 ha, 20 adjacent Exploration Licenses covering a total of 133,112 ha, and two Mining Permit Applications covering a total of 443 ha. The 24 licences, leases, and applications cover a total Project area of 134,187 ha. Within the mining concessions, NX Gold holds 100% legal and beneficial ownership, including surface rights. There are no time constraints provisioned with the mining concessions; however, operating permits and licenses are issued and renewed in the normal course of business, in accordance with the nature of each permit and the requirements therein. All relevant licenses and operational permits in support of the mine’s operation are in good standing.
Within the exploration licences, NX Gold’s interests include the right to access the property and to engage in exploration, development, processing, and construction activities in support of mineral exploration and development. Where applicable, compensation is provided to the holder of surface rights for occupation or loss caused by the work. All exploration licenses are currently valid, and for concessions where expiration dates are approaching, applications have been or are expected to be submitted for renewal at the time of expiry. In certain areas, the timing and location of surface exploration drilling are subject to the receipt of specific environmental drilling permits and associated land certifications; NX Gold currently has, or expects to obtain in the near term, the permits required to conduct planned surface exploration programs.
1.3 Geology and Mineralization
Gold mineralization at the Xavantina Operation characterized as shear‑zone‑hosted, sulphide‑rich, laminated quartz veins developed within the northeast‑trending Araés shear zone. The Araés shear zone crosscuts a strongly deformed and metamorphosed volcano‑sedimentary sequence of the Proterozoic Cuiabá Group and is locally associated with felsic intrusive rocks. Mineralization is structurally controlled and occurs within a series of subparallel quartz veins that collectively form a broader shear‑zone vein system.
Economic gold mineralization identified to date, both historic and current, is hosted within four principal sulphide‑rich quartz veins or vein systems, from west to east: Buracão, Santo Antônio, Brás, and Matinha. These veins are developed within strongly deformed metamorphosed sedimentary and volcanic rocks that generally trend northeast, parallel to the Araés shear zone. The veins exhibit a characteristic laminated texture parallel to vein contacts, defined by alternating bands of quartz and foliated host rock, reflecting multiple pulses of mineralized fluid during vein formation.
Current mining activities are focused on the Santo Antônio vein, a major sulphide‑rich laminated quartz vein that dips approximately 40 degrees to the north‑northwest, strikes west‑southwest, and plunges moderately to the north. Prior to the second half of 2019, mining was conducted primarily on the Brás and Buracão veins, located to the east and west of the Santo Antônio vein, respectively. The Matinha vein, located east of the Brás, Santo Antônio, and Buracão veins, plunges in the same general direction as the Santo Antônio vein and exhibits mineralization characteristics comparable to those observed in the Santo Antônio vein and other economic quartz veins previously mined on the property. Ongoing work is evaluating the continuity of grade and thickness at Matinha, with additional exploration drilling planned to further test extensions along strike and at depth.
Vein thickness varies throughout the deposit, averaging approximately 4 metres, with local thicknesses of up to 10 metres commonly observed, particularly within the Brás vein and at deeper levels of the Santo Antônio vein. Where gold occurs in economic concentrations, quartz veins typically contain approximately 2 to 15 percent total sulphides, dominated by pyrite and galena, with lesser amounts of chalcopyrite, bornite, pyrrhotite, and sphalerite.
The Buracão vein, located in the western portion of the mining concession, comprises a primary laminated vein measuring approximately 100 metres in strike length in the upper levels of the mine, dipping about 45 degrees to the northwest, and approximately 70 metres in strike length in the lower levels, dipping about 40 degrees to the northwest. The Brás vein, located east of the Buracão vein, includes a primary laminated vein currently extending approximately 220 metres in strike length in the upper levels of the mine and approximately 50 metres in strike length in the lower levels. The Santo Antônio vein, situated between the Brás and Buracão veins, currently extends over approximately 350 metres in strike length. The Matinha vein currently extends over approximately 130 metres in strike length and remains open along strike and at depth.
Continued drill testing of the Santo Antônio, Brás and Matinha veins is planned for 2025, with a focus on identifying extensions along strike and down plunge. To date, mineralogical and textural characterization indicates that all veins hosting economic gold mineralization at the Xavantina Operation share similar structural controls, mineral assemblages, and vein textures, supporting the interpretation of a coherent shear‑zone‑hosted vein system.
1.4 Exploration
The occurrence of gold in the Araés shear zone has been known for over 80 years. Although limited information is available, extensive artisanal (garimpeiro) mining activity occurred in both surface and underground operations prior to the formalization of the mine concessions in 1990. Between 1985 and 2004 two companies, Mineração Araés and Mineração Nova Xavantina, conducted geological and metallurgical studies, geological mapping, and a total of 2,306 m of drilling in 8 diamond drill holes. In 2004, MCSA acquired the mineral and surface rights for the property. Between 2006 and 2012, MCSA drilled a total of 43,536 m in 236 surface diamond drill holes. In 2013, the property was transferred to NX Gold, a subsidiary of MCSA. Between 2013 and 2015, NX Gold drilled a total of 27,802 m in 104 surface diamond drill holes and a total of 9,426 m in 107 underground diamond drill holes. In December of 2016, MCSA (and its interest in NX Gold) was acquired by Ero Copper.
Other exploration activities undertaken from 2013 to 2015 included regional geological mapping, soil sampling, and a 1,969 line-kilometer airborne magnetic survey.
Since 2018, NX Gold initiated the largest series of drill programs undertaken on the property to date, completing a total of 155,912m of drilling in 254 surface diamond drill holes and 26,442.97m in 87 underground drill holes, resulting in the discovery and continued delineation of the Santo Antônio and the Matinha veins. In total, the 2018-2025 drill programs conducted by the Company represent more than 60% of the total drill meterage drilled on the property. The drill programs followed standard industry procedures including measuring core recovery, rock quality designation (RQD), core photography, geological core logging, sampling, and assaying. NX Gold inserts a series of certified reference materials, blanks, and laboratory duplicates in the stream of samples as part of its quality assurance and quality control (QA/QC) procedures.
1.5 Drilling, Sample Preparation, Analysis and Security
Several drill programs have been conducted at the Xavantina Operation. Prior to the 2018-2025 drill programs, the bulk of drilling occurred from 2006 to 2012, when MCSA held the property. The global drill hole database includes 937 drill holes, totaling 310,020.27m of drilling. From this total, 141drill holes totalling 45,081 meters were drilled in the regional targets.
Drilling and assaying undertaken in support of the current Mineral Resource and Mineral Reserve estimate have been carried out using sampling, security and QA/QC procedures that are in line with industry best practices. The QP believes that, based on the available information on Xavantina’s operations, the operating cost and capital cost estimations adhere to best practices outlined in the CIM guidelines. The estimate effectively incorporates detailed cost breakdowns for mining, processing, and general administration, while also leveraging existing operating data to support its planned production expansion.
Beginning in 2015, a full QA/QC program meeting generally recognized industry best practices has been in use. Standardized procedures are used in all aspects of the exploration data acquisition and management, including surveying, drilling, sampling, sample security, assaying, and database management.
The QA/QC measures, as part of the routine core sampling procedures, include the insertion of blank, standard, and duplicate samples to measure precision, accuracy, and potential laboratory contamination, and to verify fire assay and screen fire assay results produced by the Xavantina laboratory and external laboratories. For the 2014 to 2025 drilling programs, control samples were inserted at a frequency of 1 certified reference material, 1 blank, and 1 duplicate pulp sample every 30 samples for surface exploration drill holes and every 10 samples for underground drill holes.
1.6 Mineral Resource and Mineral Reserve Estimate
Mineral Resources
The Mineral Resource estimate was prepared in accordance with the CIM Standards and the CIM Guidelines.
Grade shells based on a threshold of 0.1 g/t Au were used to generate a 3D mineralization model of the Xavantina Operations. Within the grade shells, mineral resources were estimated using ordinary kriging with a block size of 10 (x) m by 10 (y) m by 2 m (z), with a minimum sub-block size of 1.25 m (x) by 1.25 m (y) by 0.5 m (z). The mineral resource estimate was constrained using a minimum stope dimension of 2 m (x) by 2 m (y) by 1.5 m (z), a cut-off of 1.46 g/t Au based on underground mining and processing costs of US$107 per tonne and a gold price of US$2,500 per ounce.
The 2025 inferred mineral resource estimate for the gold concentrate was determined using gold fire assay analyses data compiled from 25 auger drill holes drilled at an approximate spacing of 12.5 m, at depths ranging between 2 to 3 m. Auger holes were sampled on 1 m intervals, producing 68 samples. Samples were analyzed for gold content at the Xavantina laboratory using fire assay and verified by an independent third-party laboratory (see Quality Assurance and Quality Control). Grade estimation within the gold concentrate stockpile was determined using the inverse quadratic distance (IQD) interpolation method constrained to the volume that was sampled.
The Xavantina Operation Mineral Resource estimate was subdivided into two mineralized veins: Santo Antônio and Matinha; the Mineral Resource also includes the gold concentrate. The Mineral Resource effective date of June 30, 2025, is presented in Table 1‑1.
Table 1-1: Mineral Resource Estimate
| | | | | | | | | | | | | | |
| Mineral Resources | Category | Tonnes (000's) | Au g/t | oz. (000's) |
| Santo Antônio | Measured | 312 | 8.05 | 80.8 |
| Indicated | 1,949 | 8.75 | 548.2 |
| Measured + Indicated | 2,261 | 8.65 | 628.9 |
| Inferred | 1,057 | 9.31 | 316.5 |
| Matinha | Indicated | 98 | 11.11 | 35.1 |
| Inferred | 84 | 7.26 | 19.7 |
| Gold Concentrate | Inferred | 24 | 37.41 | 29.3 |
| Total | Measured | 312 | 8.05 | 80.8 |
| Indicated | 2,047 | 8.86 | 583.3 |
| Measured + Indicated | 2,359 | 8.75 | 664 |
| Inferred | 1,166 | 9.75 | 365.4 |
1.Mineral Resources have an effective date of June 30, 2025.
2.The mineral resource estimates were prepared in accordance with the CIM Definition Standards and the CIM Best Practice Guidelines, using geostatistical and/or classical methods, together with economic and mining parameters appropriate to the deposit.
3.Mineral Resources are reported inclusive of Mineral Reserves.
4.Grade-shell 3D models based on a threshold of 0.1 g/t Au were used to generate a 3D mineralization model. Mineral Resources were estimated using ordinary kriging within a block size of 10 m by 10 m by 2 m , with a minimum sub-block size of 1.25 m by 1.25 m by 0.5 m. Mineral Resources were constrained using a minimum stope dimension of 2 m by 2 m by 1.50 m and a cut-off grade of 1.46 g/t Au, based on gold price of US$2,500 per ounce of gold and total underground mining and processing costs of US$107 per tonne of material mined and processed.
5.All figures have been rounded to reflect the relative accuracy of the estimates. Summed amounts may not add due to rounding.
Mineral Reserves
The Mineral Reserve estimate was prepared in accordance with the CIM Standards and the CIM Guidelines, using geostatistical and/or classical methods, plus economic and mining parameters appropriate for the deposit. Mineral Reserves are based on a long-term gold price of US$2,100 per ounce (oz), and a USD:BRL foreign exchange rate of 5.50. Mineral Reserves are the economic portion of the Measured and Indicated Mineral Resources. The Mineral Reserve estimate incorporates both planned and operational dilution, with approximately 23% planned dilution and 10% operational dilution applied to sublevel stoping areas, and 7% planned dilution and 8.5% operational dilution applied to the remaining room‑and‑pillar areas. Mining recoveries of 90% for sublevel stoping and 92.5% for the remaining room‑and‑pillar areas are assumed. Practical mining shapes were designed using the geological wireframes and the Mineral Resource block model as a guide. The Mineral Reserve estimate for the Xavantina Operation was prepared in accordance with the CIM Guidelines and the CIM Standards by Xavantina Operations engineering personnel under the direct supervision of Hugo Filho, an independent qualified person as defined under NI 43-101.
It is the opinion of the QPs that the current Mineral Reserves for the underground operation have been estimated in a manner consistent with the CIM Definition Standards and the CIM Best Practice Guidelines.
Table 1-2: Mineral Reserve Estimate
| | | | | | | | | | | |
| Classification | Tonnes (000's) | Au g/t | oz. (000's) |
| Proven Mineral Reserve | | | |
Santo Antônio | 221 | 6.48 | 46.1 |
| Matinha | - | - | - |
| Total Proven Reserve | 221 | 6.48 | 46.1 |
| Probable Mineral Reserve | | | |
Santo Antônio | 1,793 | 6.98 | 402.5 |
| Matinha | 82 | 6.65 | 17.6 |
| Total Probable Reserve | 1,875 | 6.97 | 420.1 |
| Total Proven and Probable Reserve | 2,096 | 6.92 | 466.2 |
1.The Mineral Reserve effective date is June 30, 2025.
2.All figures have been rounded to reflect the relative accuracy of the estimates. Summed amounts may not add due to rounding.
3.Mineral Reserve estimates were prepared in accordance with the CIM Standards and the CIM Guidelines, using geostatistical and/or classical methods, together with economic and mining parameters appropriate for the deposit. Mineral Reserves are based on a long-term gold price of US$2,100 per oz, and a USD:BRL foreign exchange rate of 5.50. Mineral Reserves are the economic portion of the Indicated Mineral Resources. Mineral Reserve estimates include planned dilution of approximately 23% and operational dilution of 10% within each stope for sublevel mining areas, and planned dilution of 7% and operational dilution of 8.5% for the remaining room-and-pillar mining areas. Mining recoveries of 90% for sublevel stoping and 92.5% for remaining room and pillar areas are assumed. Practical mining shapes (wireframes) were designed using the geological wireframes and the Mineral Resource block models as a guide.
The Mineral Reserves for the Xavantina Operations are derived from the Measured and Indicated Mineral Resources as defined within the resource block model, following the application of economic and other modifying factors, further described below. Inferred Mineral Resources, where unavoidably mined within a defined mining shape, have been assigned zero grade. Dilution sourced from Measured and Indicated Mineral Resource blocks has been assigned grades based on the current Mineral Resource grades of the blocks included
within the dilution envelope. Mineral Reserves were classified according to the CIM Standards and the CIM Guidelines by Hugo Filho of GE21, an independent Qualified Person as such term is defined under NI 43-101.
Mineral Reserve cut-off grades and parameters applied to the Mineral Reserve estimate are summarized below:
i.A cut-off grade of 3.43 g/t applied to mining stopes and secondary development, in both sublevel and remaining room and pillar mining areas, incorporating mining and development, processing, general and administrative, and indirect costs;
ii.Stopes with grades of 3.09 g/t or higher, or which the required access development has already been paid for by previously mined or underlying stopes, are classified as opportunity ore. In this case, the development cost is excluded, and only mining (stoping), processing, general and administrative, and indirect costs are considered.
Mineral Reserve cost assumptions are based on actual operating cost data during the eighteen-month period from January 1, 2024 to June 30, 2025, expressed in USD per tonne run-of-mine (ROM), converted at a USD:BRL foreign exchange rate of 5.50 corresponding to the average foreign exchange rate during this same period.
A summary of the Mineral Reserve estimate parameters is provided below:
Table 1-3 - Mineral Reserve Cut-off Parameters
| | | | | |
| Mining Costs (US$/tonne ROM) | $94.99 |
| Processing Costs (US$/tonne ROM) | $55.55 |
| G&A Costs (US$/tonne ROM) | $24.57 |
| Indirect Costs – (US$/tonne ROM) | $29.47 |
| Metallurgical Recovery (average) | 91.5% |
| |
| Gold Price (US$/oz) | $2,100 |
| Foreign Exchange Rate (USD:BRL) | 5.50 |
1.7 Mining Methods
The Santo Antônio and Matinha veins were historically mined using a combination of inclined room-and-pillar and cut-and-fill methods, with cemented paste-fill employed as backfill. For the Mineral Reserve estimate and the life-of-mine (LOM) production schedule, sublevel stoping with cemented paste-fill has been selected as the standard mining method, based on orebody geometry, required selectivity, and the geotechnical characteristics of the quartz vein and surrounding host rocks.
The LOM plan assumes an average annual production rate of approximately 280,000 tonnes, consistent with the current operational budget. Mining will follow a top-down sequence, with paste fill applied after the extraction of every two sublevels. Rib pillars have been incorporated into the design for the first three planned sublevels, with the assumption that, for subsequent sublevels, paste curing times will provide sufficient stability.
Sublevels are spaced 10 m vertically, resulting in a maximum drilling distance of approximately 14 m due to the dip of the orebody. Mine development follows standard excavation profiles suitable for equipment access, including ore drives at 4 m by 4 m, primary development headings at 4.5 m by 4.5 m, and ramps at 4.5 m by 5 m.
The selected mining method, development parameters, and adopted production rates are considered technically appropriate and support the reliability of the reported Mineral Reserve estimate.
1.8 Recovery Methods
The metallurgical process currently in place has been engineered and progressively optimized over the years to extract gold from ore containing a high content of preg-robbing units that can adsorb gold from cyanide solutions. The primary preg-robbing unit is carbonaceous phyllite, which occurs throughout the Xavantina Operations orebodies, including at Santo Antônio and Matinha.
Metallurgical recoveries at the Xavantina Operations have been optimized since commissioning to recover gold and silver from quartz-vein orebodies containing carbonaceous material. Optimization work has resulted in recoveries increasing from approximately 40% in 2012 when the plant was commissioned, to current metallurgical recoveries of more than 90% (an average recovery of 89% was achieved during the second quarter of 2025). Processing takes place at the Xavantina plant. Unit operations include a conventional three-stage crush, milling and a combination of gravity concentration with intensive leaching and flotation followed by carbon in leach (CIL) and a desorption circuit. In 2019, a gravity concentrate regrind mill was added to the circuit to improve gold recoveries and reduce the required residence time in the intensive leaching circuit. Gold and silver are produced from solution via electrolysis followed by smelting of bullion bars containing both gold and silver. The installed crushing and grinding capacities are approximately 80 tonnes per hour (tph) and 40 tph, respectively, resulting in an installed annual plant capacity of more than 300,000 tonnes per annum. The plant is currently forecast to operate at approximately 72% of its installed capacity, on average, over the current life of mine.
In 2018 and 2019, Xavantina conducted gravity concentration tests to assess recovery of the Santo Antônio orebody in advance of mining operations. A composite sample was taken from nine drill holes and processed in the Falcon concentrator at the Xavantina’s laboratory. Results from this test work demonstrated that the Santo Antônio orebody exhibits metallurgical characteristics similar to those of the now historical operations at the Buracão and Brás veins. Upon achieving full production rates from the Santo Antônio vein in 2020, several processing initiatives were implemented to improve metallurgical recoveries. These efforts contributed to achieving 89% metallurgical recovery during the second quarter of 2025, in line with current forecast recoveries over the life of mine.
Throughout the life of the Xavantina Operation, the plant has successfully processed material with different grades and varying carbon content and has obtained information essential to improving recoveries, under varying operational conditions. Global recoveries of the Xavantina Operation have increased from approximately 40% in 2012 to up to 94% in 2021, more recently 92% in 2024, as summarized in Table 1‑4.
Table 1-4: Historical Production at the Xavantina Operations
| | | | | | | | | | | |
| Year | Tonnes Processed (t) | Gold Produced (oz) | Gold Recovery |
| 2012 | 137,980 | 6,637 | 40% |
| 2013 | 261,726 | 26,379 | 67% |
| 2014 | 208,259 | 23,653 | 83% |
| 2015 | 226,608 | 35,247 | 87% |
| 2016 | 213,776 | 29,274 | 84% |
| 2017 | 135,013 | 25,287 | 88% |
| 2018 | 117,857 | 39,808 | 91% |
| | | | | | | | | | | |
| 2019 | 154,351 | 30,434 | 91% |
| 2020 | 162,642 | 36,830 | 91% |
| 2021 | 171,581 | 37,798 | 94% |
| 2022 | 189,743 | 42,669 | 92% |
| 2023 | 136,002 | 59,222 | 90% |
| 2024 | 146,161 | 57,209 | 92% |
| Jan to June 2025 | 71,057 | 14,380 | 90% |
| Total | 2,332,756 | 464,827 | 84% |
1.9 Project Infrastructure
The facilities at the Xavantina Operation include the mine portal, processing plant, tailings storage facility, mechanical workshop, administrative offices, metallurgical laboratory, security gate and guard facilities, medical clinic, cafeteria, and a gravel airstrip used to fly out doré bars after production.
National electrical service is available on site from the town of Nova Xavantina, located approximately 18 km from the Xavantina Operation. The mine is supplied through a 34.5 kV power transmission line, owned by the state public utility, ENERGISA S/A. The underground mine has three surface substations: 5 MVA (34.5/13.8 kV); 3 MVA (34.5/4.16 kV), and 1.5 MVA (34.5/4.16 kV). Underground, there are 14 substations, 13.8/0.44 kV or 4.16/0.44 kV, with capacities of 750 kVA, 1,000 kVA, and 1,250 kVA.
Water in sufficient quantities to support mining and processing operations is sourced primarily from mine dewatering activities, with additional availability, as needed, from surface runoff and a fully permitted water supply system. This system comprises a water intake from the neighboring Mortes River, with a capacity of 150 cubic metres per hour, and a water main connecting the sumps of the underground mine.
Processed tailings are deposited into two ponds in a closed loop, with water losses only occurring through evaporation and residual moisture in the tailings. The first pond receives inert tailings from flotation, and the second pond receives non-inert tailings from the CIL circuit. The latter tailings pond is lined with a double layer of HDPE and is equipped with leak-detection devices. Residual cyanide is reduced through natural degradation by sunlight, complemented by a cyanide detoxification circuit.
1.10 Permitting, Environmental and Social Considerations
The Xavantina Operation is a fully permitted gold mine currently in operation. An environmental action program was developed for the Company prior to the mine reaching commercial production. Xavantina follows the program's guidelines to reduce its impact and recover impacted areas in the vicinity of the mine. Xavantina adheres to a program of frequent environmental monitoring, including water quality control, as well as re-vegetation of historic artisanal mining areas that predate NX Gold's commissioning of the mine. As part of its preventive environmental management, Xavantina manages all waste, emphasizing proper segregation, storage, transport, and end-of-life disposal. All waste is delivered to a licensed facility.
The mine’s closure plan, adapted to the current social and environmental context in the area of the Xavantina Operation, has been designed to maximize the physical, chemical, biological, and socio-economic stability of the area after mining activities conclude. The current estimated reclamation liabilities are approximately R$38.7 million Brazilian Real (“BRL” or “R$”).
Xavantina actively maintains strong relationships with stakeholders of the Nova Xavantina municipality, including community members, social organizations, local government, and landowners near the operation. The
Company actively participates in initiatives supported by regional stakeholders focused on waste collection, river preservation, educational events, social inclusion, and equity. Xavantina has provided technical and financial support for the environmental rehabilitation of areas previously impacted by historic artisanal mining activities and has remained a significant economic contributor to the region through both direct and indirect jobs, royalties and tax revenue. The Xavantina Operation has all the required environmental licenses to conduct its operations. The QPs of the Report are not aware of any material ecological or permitting risks to the current operations, nor to the envisioned production plan associated with this Mineral Reserve estimate.
1.11 Capital and Operating Costs
Capital and operating costs are shown for 2025 through 2031, reflecting the period of operation from the day immediately following the Effective Date (commencing July 1, 2025). For the Technical Report, mine reclamation and closure are assumed to begin upon the conclusion of mining of the Mineral Reserves; however, Xavantina is actively undertaking exploration activities to increase the mine’s life. It is anticipated that a combination of Mineral Resource conversion, extension of the Santo Antônio and Matinha ore bodies, and delineation of target areas will augment the production profile and increase mine life, subject to satisfactory exploration results and appropriate technical, economic, legal, and environmental conditions.
Total capital costs over the life of mine are estimated at US$130 million. Details of these capital expenditures are shown below in Table 1‑5.
Table 1-5: Total LOM Capital Expenditure Estimate
| | | | | |
| Category | LOM Total (USD 000s)* |
| UG Mine Development | 61,257 |
| Infrastructure | 22,282 |
| Safety & Environment | 8,569 |
| UG Equipment | 28,914 |
| Other Capital Costs | 8,706 |
| Total Capital Cost | 129,728 |
*BRL amounts converted to USD at a USD:BRL foreign exchange rate of 5.50
An operating cost model was generated based on actual operating performance at the Xavantina Operation, using specific consumption coefficients derived from historical operational data. Cost estimates have been prepared using first principles, incorporating both fixed and variable components to account for year-to-year variations in production rates. Costs were adjusted annually to reflect changes in ore sources, including differences in rock support, transport, and infrastructure requirements. Underground mining costs include the operational expenses associated with ore extraction at the Xavantina Operation. Direct mining costs include drilling, blasting, and mucking. Indirect costs include ore and waste transport and mine services. Processing costs include salaries, operating consumables and power. A summary of average LOM operating costs is presented in USD (US$) per tonne in Table 1‑6.
Table 1.6: Average LOM Operating Costs
| | | | | |
| Cost Parameter, Average LOM | Cost (USD)* |
| Mining Cost | 94.99 |
| Processing Cost | 55.55 |
| Operational Support Costs | 29.47 |
| G&A Cost | 24.57 |
*BRL amounts converted to USD at a USD:BRL foreign exchange rate of 5.501.12 Conclusions and Recommendations
The QPs of the Report evaluated the data used in the determination of Xavantina’s Mineral Resource estimate. They found the results to be in accordance with industry best practices and appropriate for use in the current Mineral Resource estimate.
The QPs of the Report have carried out a review and assessment of the material technical issues that could influence the future performance of the Xavantina Operation and classified the Mineral Resource and Mineral Reserve estimates. The QPs found that the procedures and processes adopted by Xavantina personnel to produce geological models were executed according to industry standards. Sampling, QA/QC, security and data control were similarly in line with industry best practices and support the current Mineral Resource and Mineral Reserve estimate. The QPs note the following:
i.A 3D model for mineralization was developed for the Xavantina Operation using the Leapfrog Geo version 5.1, based on drill hole and channel sampling constrained to grades above 0.1 g/t gold.
ii.NX Gold holds the surface rights and permits required to conduct the mining operation as outlined in the Mineral Reserve estimate. Future development beyond the stated Mineral Reserves may require the acquisition of additional surface rights.
iii.The design of the paste fill system for the Xavantina Operation is adequate for the Report at the feasibility level. It supports the current Mineral Reserves and life-of-mine production plan.
iv.The sublevel stoping mining method and pillar recovery in the step room and pillar areas have been applied under favorable rock conditions, and no issues related to overall underground mine stability and infrastructure have been observed. These methods are appropriate for the Xavantina mine.
v.The QP believes that, based on the available information on the Xavantina Operation, the operating cost and capital cost estimations adhere to best practices outlined in the CIM Guidelines. The estimate effectively incorporates detailed cost breakdowns for mining, processing, and general administration, while also leveraging existing operating data to support its planned production expansion.
Regarding the Mineral Resource and Mineral Reserve estimation process, and to continue to ensure the continuity of mining operations, the QPs recommend a work program that includes the following:
i.Despite the high variability of gold grades in duplicate samples, the results remain within acceptable limits. Further studies, including metallic screening analysis, are recommended to verify whether the coarse size of the gold grains is causing the moderate-to-low analytical precision.
ii.The Santo Antônio zone remains open at depth, and drilling has continued to explore and extend the mineralization down plunge and laterally. It is recommended that NX Gold continue with step‑out and infill drilling to further test the extension and continuity of mineralization at depth. It is also recommended that this drilling test the margins of the mineralized zones to assess the smoothing effect and any local bias in Au grades.
iii.NX Gold should continue to undertake additional infill drilling campaigns to upgrade the classification of the Mineral Resources at the Matinha vein.
iv.NX Gold is conducting, and should continue to conduct, drilling programs to evaluate the potential of regional exploration targets.
v.NX Gold should evaluate an updated Mineral Resource classification approach for the next Mineral Resource declaration, incorporating ranking‑based criteria and uncertainty metrics derived from sample spacing and production volumes, consistent with practices recommended in recent literature (for example, the “15% rule”).
vi.Geomechanical characterization work should be carried out on an ongoing basis to support mining operations, mine design, and to update geotechnical support requirements. It is recommended that numerical modeling and stress-displacement analysis be performed to assess stress redistribution and strength factors for both the hanging wall and temporary sill pillars to evaluate potential risks to overall stability during and after the removal of the sill pillars.
vii.Since the expansion of production is supported by the implementation of the sublevel stoping mining method, it is crucial that strict control procedures for ore drive development, drilling, and blasting are established to ensure that modifying factors, such as dilution and mining recovery, remain within the required values.
viii.The metallurgical test work reported in this section was carried out in 2019 and does not fully reflect the current life‑of‑mine (LOM) plan. Since 2012, however, the operation has generated a substantial record of metallurgical performance, with LOM plant recoveries averaging approximately 89% and ranging between 90% and 94% from 2018 to 2025. This operating history provides a strong basis for understanding current plant and ore-body metallurgical behavior. It is nevertheless recommended that the metallurgical test work program be extended and updated to include material representative of the planned LOM feed, particularly at grades below 3.5 g/t Au, which differ materially from the historical head grades of about 10 g/t Au. A lower head grade can influence both appropriate test conditions and the resulting recoveries.
ix.Some historical test work reported gold recoveries of up to 96%, compared with an average plant recovery of approximately 89% based on long‑term operating data. This difference should be evaluated in the context of ore variability and plant operating conditions. A detailed review of plant performance, by unit operation and ore domain, is recommended to reconcile metallurgical test results with operating data and to refine future metallurgical projections.
x.The QPs understand the conservative approach of NX Gold in adopting gold and silver prices that reflect conditions observed in past years and do not reflect higher price assumptions currently adopted by many gold and silver producers. The QPs recommend that, in the next MRMR report, NX Gold update its price forecasts to reflect global trends and use a recognized commercial publication to support its MRMR declaration.
A summary of the budget for the proposed work program aimed at increasing the current Mineral Resource and Mineral Reserves of the property is detailed in Table 1‑7.
Table 1-7: GE21 Recommended Work Program
| | | | | |
| Program | Budget |
| Duplicate sample study | $20,000 |
| Down-plunge exploration drill program in Santo Antônio vein | $5,000,000 |
| Infill Exploration drill program in the Matinha vein | $3,000,000 |
| Potential evaluation on other exploration targets including drill program | $1,000,000.00 |
| Update the metallurgical test works campaings | $100,000.00 |
| A detailed investigation of the plant performance | $40,000.00 |
| Additional studies regarding the recovery of the pillars | $20,000.00 |
| Geomechanical numerical modeling and stress-displacement analysis with finite elements | $100,000.00 |
| Total | $9,280,000 |
TUCUMÃ OPERATION
The scientific and technical information in this section relating to the Tucumã Project, other than the scientific and technical information under the heading “Tucumã Operation – Updated Information with respect to the Tucumã Operation”, is a direct extract of the Executive Summary section contained in the Tucumã Technical Report dated November 12, 2021 with an effective date of August 31, 2021, which has been conformed to be consistent with the formatting and other defined terms within this AIF. The entire Tucumã Technical Report, a copy of which is available for review under the Company’s profile on SEDAR+ at www.sedarplus.ca/home/ and EDGAR at www.sec.gov, is incorporated by reference into this AIF and should be consulted for details beyond those incorporated herein.
The scientific and technical information set out in this AIF under the heading “Tucumã Operation – Updated Information with respect to the Tucumã Operation”, has been reviewed and approved by Cid Gonçalves Monteiro Filho, SME RM (04317974), MAIG (No. 8444), FAusIMM (No. 329148), Resource Manager of the Company, who is a “qualified person” within the meanings of NI 43-101.
Executive Summary
1.1 Introduction
Ero commissioned Ausenco Engineering Canada Inc. (in this section of the AIF, “Ausenco”) to compile a Technical Report (in this section of the AIF, the “Report”) for a Feasibility Study Update (in this section of the AIF, the “FSU” or the “2021 FSU”) on the Boa Esperança deposit, part of the Tucumã Project (in this section of the AIF, the “Project” or the “Boa Esperança Project”) in the Southern Pará State of Brazil.
1.1.1 Key Outcomes
The Project demonstrates the financial outcomes (US dollars) summarized below based on Cu prices of US$3.80/Ib in 2024, US$3.95/Ib in 2025 and US$3.40/Ib in 2026+:
•Pre-tax
•NPV of US$464.6 million at an 8% discount rate
•internal rate of return (“IRR”) of 48.6%
•Payback period of 1.3 years
•Post-tax
•NPV of US$379.6 million at an 8% discount rate
•IRR of 41.8%
•Payback period of 1.4 years
•Total capital costs of US$507 million, comprised of:
•Initial capital cost of US$294 million
•Sustaining capital cost of US$196 million
•Closure cost of US$24 million
•Salvage value of US$7 million
•Total operating costs of US$801 million
1.2 Terms of Reference
The Report supports disclosure by Ero Copper in the news release dated September 28, 2021, entitled, “Ero Copper Announces Results of Optimized Feasibility Study for Boa Esperança Project – Longer Mine Life and Higher Annual Copper Production.”
The firms, companies and consultants who are providing Qualified Persons (“QPs”) responsible for the content of the Report, which is based on the FSU completed in 2021 and supporting documents prepared for the 2021 FSU, are, in alphabetical order: Ausenco; Ero, and NCL Ingeniería y Construcción SpA. (in this section of the AIF, “NCL”).
The Report presents Mineral Resource and Mineral Reserve estimates for the Project, and an economic assessment based on open pit mining operations and a conventional processing circuit that would produce copper concentrate.
All units of measurement in the Report are metric, unless otherwise stated. The monetary units are in US dollars, unless otherwise stated.
1.3 Property Description and Location
The Boa Esperança copper deposit is in the municipality of Tucumã, Pará State, Brazil. The site is located approximately 40 km to the southwest of the town. Tucumã can be accessed by state highway PA-279, which connects the town of Xinguara to the town of São Felix do Xingu, along a stretch of road that runs for approximately 160 km. The junction of PA-279 with federal highway BR-155 is in Xinguara, which is the main highway leading to the city of Marabá, situated approximately 220 km north of Xinguara.
1.4 Ownership
MCSA acquired the Boa Esperança copper deposit concession from Corporación Nacional del Cobre (in this section of the AIF, “Codelco”) in 2007 and became the legal owner of the mineral rights to the Boa Esperança copper deposit. In December 2016, Ero acquired approximately 85.0% interest in MCSA. In June 2017, Ero acquired an additional 14.5% by subscribing for shares from treasury for a total interest in MCSA of approximately 99.5%. In December 2017, the Company acquired additional shares of MCSA, increasing its ownership interest in MCSA to approximately 99.6%.
The legal status of MCSA’s mining rights is as follows:
•The Final Exploration Report was presented to the ANM on April 10, 2008 and was approved by the ANM on July 30, 2009;
•MCSA applied for a Mining Concession by filing an Economic Exploitation Plan (Plano de Aproveitamento Econômico or PAE) with the ANM on May 5, 2010;
•The preliminary environmental license was filed with the ANM on March 22, 2012;
•The PAE technical analysis was completed and considered suitable for granting on July 30, 2013;
•Ero received the Installation License (“LI”) on August 30, 2021, which will allow for the commencement of surface and civil construction activities
•A formal request with the Para State environmental agency, Secretaria de Estado de Meio Ambiente e Sustentabilidade (“SEMAS”) will be made to incorporate changes in the Project's scope as outlined in the FSU.
•SEMAS is the agency responsible for approval of the Operating License (“LO”) for the Project, which is planned to be issued at the time of commercial production; and
•The estimated Mineral Resources and Mineral Reserves disclosed in the Report are completely contained within the Boa Esperança mineral rights held by MCSA. MCSA is the holder of required surface rights for the envisioned operations. It is expected that full title to the land will be transferred to MCSA after conclusion of an administrative procedure with the National Institute of Colonization and Land Reform (“INCRA”) to clear such surface rights from its prior classification as a resettlement area.
The site is free and clear of any environmental liabilities, and all required permits for construction activities are encompassed by the LI issued on August 30, 2021.
1.5 Geology and Mineralization
The Carajás Mineral Province, where the Boa Esperança copper deposit is located, is on the east side of the Amazon Craton and is considered one of the most important mineral provinces in Brazil. It is a region of high economic importance, as it hosts the world’s largest known high-grade Fe deposits, as well as world-class Cu-Au deposits, such as Salobo, Sossego, 118, Cristalino and Igarapé Bahia-Alemão. Deposits of Mn, Ni, Cr, Al and Zn have also been identified in the province. The existence of high-grade significant deposits elsewhere in the region provides no assurance regarding the size, extent, grade, or value of any deposits or prospective deposits within the area of the Boa Esperança Project.
The Carajás Mineral Province encompasses two distinct tectonic domains, both Archean in age. The South Block, which is the older of the two (3.0 to 2.86 Ga) and where the Boa Esperança deposit is located, is called the Rio Maria Block, and contains a typical granite-greenstone belt terrain. The North Block, which is the younger domain (2.8 to 2.5 Ga), is called Carajás and is composed of volcano-sedimentary rocks and granitoids, which host the large Fe, Cu-Au, Mn, Ni and Zn deposits in the province. These two blocks are products of the juxtaposition of volcanic island arcs and plutonic-like Andes environments, associated with an intra-continental mantle plume.
The Boa Esperança copper deposit occurs within an isolated hill, which is elongated in an NNE direction and located 38km SW following a straight line from the town of Tucumã. The topographic high is mainly comprised of breccias composed of quartz and magnetite, which cut the Neoarchean biotite-granite (2.78 Ga), the host of the copper mineralization. The Neoarchean biotite granite intrudes into the Mesoarchean Rio Maria granodiorite (2.85 Ga).
Mineralization consists of a series of brecciated zones, which are aligned N60°-70°E and incline in a SE direction (60°-70°SE).
1.6 Exploration
Over the years, Project exploration has consisted of multiple campaigns of ground geological mapping and sampling, soil geochemistry, ground geophysical surveys and exploration drilling conducted by both Codelco, MCSA, and more recently Ero. Available exploration datasets used in the FSU include detailed topography surveys, soil geochemistry surveys, geological mapping, magnetic surveys, induced polarization (IP) surveys, as well as a drill core database totalling approximately 58,000 meters of drilling, petrographic studies, and radiometric dating drilling and sampling.
Between 2003 and 2013 a total of 165 core drill holes totaling approximately 57,972 m were completed. Drilling was executed by Codelco over four drillhole campaigns in 2003–2004, 2005 and 2006, consisting of 62 core drillholes, totaling 21,956.12 m on a 200 x 200 m drilling grid that was infill drilled to 100 x 100 m. MCSA completed 103 core holes between 2008–2013, totaling 36,016.13 m. Infill drilling was completed to approximately 50 and 25 m centers for the core of the deposit in support of the Project. In 2021, Ero commenced an exploration program to further extend the known limits of the deposit. There were no results available from the 2021 exploration program to incorporate into the FSU.
All exploration drilling was conducted using l core methods. Holes were drilled at an HQ size (63.5 mm core diameter) through soil, saprolite and weathered rock and were reduced to NQ size (47.6 mm) upon reaching fresh rock. Average drill core recoveries were reported as exceeding 98%.
Sampling intervals were identified and marked in the core boxes according to the sampling plan, thus providing a physical register of sample identification and location. The core was split in half using a diamond saw and then quartered, with one quarter sent for analysis and the remaining three quarters stored for future reference. At the end of the sampling process the identifying description on each sample bag was verified by comparing the description in the core boxes to the corresponding location. If correct, the sample was sealed in the bag for dispatch.
Codelco used the SGS Geosol laboratory in Parauapebas, Pará, Brazil to prepare all samples from the 2003–2006 drilling campaigns. MCSA used the same laboratory to prepare all samples from the 2008–2009, 2012 and 2013 drilling campaigns. Sample analyses were carried out by SGS Geosol in Vespasiano, Minas Gerais, Brazil for these campaigns. SGS Geosol is an internationally recognized mineral testing laboratory and is independent of the Company.
MCSA used the Intertek laboratory in Parauapebas, Pará, Brazil (“Intertek”) to prepare all samples from the 2010 drilling campaign. Intertek is an internationally recognized mineral testing laboratory and is independent of the Company.
1.7 Data Verification
MCSA provided Ausenco with external analytical control data containing the assay results of the quality control samples from the Boa Esperança Project. All data was provided in Microsoft Excel spreadsheets. Control samples (blank and standard reference materials) were summarized in time-series plots to highlight their performance. Paired data (pulp duplicates) were analysed using bias charts, quantile-quantile plots, and relative precision plots. The external quality control data produced for this project represent approximately 5% of the total number of samples assayed.
MCSA used one standard reference material (High-Grade) during the 2008/2009 campaign. In more recent years, three standard reference materials (Low-Grade, Medium-Grade and High-Grade) were used.
SGS Geosol and Intertek delivered consistent Cu results, mostly within two standard deviations. The results for the High-Grade (“HG”) standard reference material shows consistently lower values than expected in all drilling campaigns. This shows that there is a negative bias for the HG standard reference material.
Paired assay data examined by Ausenco show that assay results can be reproduced by the SGS Geosol and Intertek laboratories from duplicate pulp with high confidence. In general, Ausenco considers the analytical quality control data delivered by the laboratories used by MCSA and reviewed by Ausenco to be sufficiently reliable for the purpose of resource estimation.
MCSA is currently including the use of certified blank samples and certified standard reference materials in its quality control programs.
1.8 Metallurgical Testing
Boa Esperança copper deposit is considered as a variant of an Iron Oxide Copper Gold (IOCG) deposit type, with the presence of higher sulphur minerals and a high quartz content, the absence of pervasive hydrothermal alterations of the host rock, and the absence of gold. Granite (“GRA”) and breccia (“BXX”) are two main rock types recognized from the deposit.
A series of metallurgical test programs were performed between 2007 and 2015 to assess the metallurgical responses of the mineral samples from the deposit. In the tests reviewed, master composite samples were
constructed as a blend of 50% GRA and 50% BXX, while variability composite samples were prepared to represent the individual GRA and BXX rock types.
The initial test programs by Centro de Investigation’s Minero Metalúrgicas (“CIMM”) were conducted with one master sample which confirmed the selection of a sequential flotation flowsheet. In 2012, SGS Geosol verified the flowsheet by using variability samples. Later in 2015, SGS Geosol investigated the amenability of a jigging pre-concentration step, and conducted subsequent flotation tests on the pre-concentrated samples, as well as the treatment of the flotation tailings. The main observations from the tests are shown as follows:
•Copper concentrate grade assaying at 28% Cu or higher were achieved from master samples. The 2015 SGS Geosol test program with a pre-concentration stage produced the highest concentrate grade of 28.9% Cu.
•Copper recovery to the head feed of 95.5% and 91.5% were achieved in the CIMM and 2012 SGS Geosol test work programs, respectively. The 2015 SGS Geosol tests produced a lower recovery of 85.1% to the head feed because of the pre-concentration stage, even though a similar copper stage recovery of 91.7% was achieved.
•Copper recovery and copper concentrate grade achieved from tests on variability samples in the 2012 SGS Geosol test program varied significantly. Copper grade ranged between 21.2 and 29.3% Cu while copper recovery varied between 77.5 and 95.4%.
•Copper concentrate samples present only trace-level deleterious elements.
Additional test programs were performed by equipment suppliers to determine the crushability and grindability of the ore samples, as well as the dewatering characteristics of the flotation concentrate and tailings samples. A fast-settling rate was observed for both copper concentrate and final tailings. The copper concentrate filtration can achieve a moisture level between 8 – 10%; no filtration tests were performed on tailings samples.
As part of this study, Ausenco completed a circuit review to determine the viability of including jigging pre-concentration. The evaluation indicates that the mass rejection in the jigging circuit does not result in significant reduction of the downstream plant and the associated capital cost requirements. The copper contained in the pre-concentration tailings can add significant value to the project when recovered to the final copper concentrate. As a result, a sequential flotation process with no pre-concentration stage is selected for the project. This flowsheet as well as the relevant locked cycle flotation test results comprise the basis for the copper recovery projection.
1.9 Mineral Resource Estimation
Mineral Resources are detailed in Table 1-1 and have an effective date of 31 August 2021 (in this section of the AIF, the “Effective Date”); they are presented inclusive of Mineral Reserves. Mineral Resources that are not Mineral Reserves have no demonstrated economic viability.
The mineral resource estimates were prepared in accordance with the CIM Standards, and the CIM Guidelines, using geostatistical and/or classical methods, plus economic and mining parameters appropriate to the deposit.
Block model tonnage and grade estimates for the Boa Esperança Project were classified according to the CIM Standards and the CIM Guidelines by Mr. Emerson Ricardo Re, RM CMC (0138) and MAusIMM (CP) (305892), Ero Resource Manager and QP as defined under NI 43-101.
A 3D geologic model was developed for the Boa Esperança Project. Geologically constrained grade shells were developed using various copper cut-off grades to generate a 3D mineralization model of the Boa Esperança Project. Within the grade shells, mineral resources were estimated using ordinary kriging within a 2.0 m by 2.0 m by 4.0 m block size. Within the optimized resource open pit limits, a cut-off grade of 0.20% copper was applied based upon a copper price of US$6,400 per tonne, net smelter return (“NSR”) of 94.53%, average metallurgical
recoveries of 90.7%, mining recovery of 91.0%, dilution of 5.0%, mining costs of US$3.10 per tonne mined run of mine (“ROM”), processing and costs of US$5.65 per tonne ROM, and G&A costs of US$5.65 per tonne ROM. Unconstrained Inferred Mineral Resources have been stated at a cut-off grade of 0.51% copper with a marginal cut-off grade of 0.32% copper based upon a copper price of US$6,400 per tonne, NSR of 94.53%, mining recovery of 100%, average metallurgical recoveries of 90.7%, mining costs of US$14.71 per tonne ROM, processing and costs of US$5.70 per tonne ROM, and G&A costs of US$2.60 per tonne ROM. Stated Mineral Resources estimates are inclusive of Mineral Reserves.
Table 1-1: Mineral Resource Statement as of 31 August 2021
| | | | | | | | | | | | | | | | | | | | | | | | | | | | | | | | | | | | | | |
Boa Esperança Copper Project | Measured Resources | Indicated Resources | Measured and Indicated Resources | Inferred Resources |
| Tonnes | Grade | Contained | Tonnes | Grade | Contained | Tonnes | Grade | Contained | Tonnes | Grade | Contained |
| (000's) | (%) | (000's) | (000's) | (%) | (000's) | (000's) | (%) | (000's) | (000's) | (%) | (000's) |
| Open Pit High-Grade | 7,117 | 2.16 | 153.65 | 1,661 | 2.27 | 37.63 | 8,778 | 2.18 | 191.3 | 40.5 | 2.69 | 1.09 |
| Open Pit Low-Grade | 25,476 | 0.60 | 152.00 | 13,433 | 0.51 | 68.43 | 38,909 | 0.57 | 220.4 | 514.4 | 0.49 | 2.51 |
| Subtotal Mineral Resources | 32,593 | 0.94 | 305.65 | 15,095 | 0.70 | 106.06 | 47,687 | 0.86 | 411.7 | 554.8 | 0.65 | 3.60 |
| Underground High-Grade | | | | | | | | | | 1,354 | 2.24 | 30.38 |
| Underground Low-Grade | | | | | | | | | | 9,681 | 0.60 | 58.24 |
| Subtotal Mineral Resources | | | | | | | | | | 11,035 | 0.80 | 88.62 |
| Total Copper Mineral Resources | 32,593 | 0.94 | 305.65 | 15,095 | 0.70 | 106.06 | 47,687 | 0.86 | 411.71 | 11,590 | 0.80 | 92.22 |
Notes to Accompany Mineral Resource Estimate:
•Mineral Resources have an effective date of 31 August 2021 (being the Effective Date) and were prepared by Emerson Ricardo Re, MSc, MBA, MAusIMM (CP) (No. 305892), Registered Member (No. 0138) (Chilean Mining Commission), Resource Manager of Ero and a QP as such term is defined under NI 43-101.
•Tonnes and grade are rounded to reflect approximation.
•Open Pit Mineral Resources are stated at a cut-off grade of 0.20% Cu and are fully contained within an optimized pit shell.
•Underground Mineral Resources are stated within an optimized stopes below the pit shell. A cut-off grade of 0.51% Cu and a marginal cut-off grade of 0.32% Cu were applied in the stope optimization.
•Stated Mineral Resources are inclusive of Mineral Reserves.
•Mineral Resources that are not Mineral Reserves and have not demonstrated economic viability. Mineral Resource estimates do not account for mineability, selectivity, mining loss and dilution. These Mineral Resource estimates include Inferred Mineral Resources that are normally considered too geologically speculative to allow for the application of economic considerations that would see them categorized as Mineral Reserves. There is also no certainty that these Inferred Mineral Resources will be converted to Measured and Indicated categories through further drilling or into Mineral Reserves once economic considerations have been applied.
1.10 Mineral Reserve Estimation
Mineral Reserves are detailed in Table 1-2 and have an effective date of 31 August 2021 (being the Effective Date). These are based on the 2021 FSU production schedule, which was constrained by a designed pit. Measured and Indicated Mineral Resources were used to support the statement of Proven and Probable Mineral Reserves. Measured Resources were converted to Proven Mineral Reserves, and Indicated Mineral Resources were converted into Probable Mineral Reserves. These are reported as delivered to the mill and are therefore fully diluted.
Table 1-2: Mineral Reserves Statement as of 31 August 2021
| | | | | | | | | | | |
| Reserves Category | Tonnage t '000 | Copper %Cu | Contained Copper t ‘000 |
| Proven Reserves | 30,674 | 0.89 | 273.2 |
| Probable Reserves | 12,378 | 0.67 | 83.4 |
| Total Mineral Reserves | 43,052 | 0.83 | 356.6 |
| Notes to Accompany Mineral Reserves Estimate: |
1.Mineral Reserves have an effective date of 31 August 2021 (being the Effective Date) and were prepared by Mr. Carlos Guzman, RM CMC (0119) and FAusIMM (229036), an employee of NCL and a QP as such term is defined under NI 43-101. 2.Mineral Reserves are reported as constrained within Measured and Indicated pit designs and are supported by a mine plan featuring a constant throughput rate and cut-off optimization. The pit designs and mine plan were optimized using the following economic and technical parameters: copper price of US$3.00/lb; average recovery to concentrate is 91.3%; copper concentrate logistics costs of US$108.2/wmt; transport losses of 0.2%; copper concentrate treatment charges of US$59.5/dmt, US$0.0595/lb of copper refining charges; copper payability of 96.3%; average mining cost of US$2.47/t-mined; process cost of US$7.74/t-processed and G&A costs of US$3.83/t-processed; average pit slope angles that range from 30º to 50º and 2% royalty. 3.Mineral Reserves estimate considered an SMU of 2m x 2m x 8m, an overall dilution of 3.3% and a metal loss of 0.3%. 4.Rounding as required by reporting guidelines may result in apparent summation differences between tonnes, grades, and metal content. 5.Tonnage measurements are in metric units. Copper grades are reported as percentages and payable copper as tonnes. |
Mineral Reserves were derived by incorporating modifying factors into the Mineral Resource model. Design and production scheduling were then undertaken within mine planning software. This process incorporated appropriate modifying factors and the application of cut-off policies and economic analysis. These results were then incorporated into the 2021 FSU, which supports the statement of Mineral Reserves at the Project.
Previously stated Mineral Reserves as of June 1, 2017, were 19.5 Mt at 0.95 %Cu. (refer to Chapter 6.0 for further detail). The increase of the current estimate to almost double the contained copper is mainly because of the increased throughput, higher metallurgical recoveries as a result of removing the jigging unit operation, and the Mineral Resource modelling technique, which applied a more selective approach and with less added in-situ dilution than used in 2017.
1.11 Open Pit Geotechnical
Geotechnical investigations for previous feasibility studies for the Boa Esperança Project were completed in 2012 and 2017. The overall objective of the evaluation was to determine the pit slope geometries. Design recommendations for the pit slope angles were provided.
A field data collection program was designed and carried out for the Project with the primary objective of rock mass characterization and discontinuity orientation to serve as the basis of geotechnical model development. Geotechnical logging, point load testing, and orientation of discontinuities intersected by core recovered from four boreholes were conducted by MCSA geologists to support this investigation. Rock quality designation (RQD) data for a total of 109 previous resource and condemnation drillholes was also analysed and used in the development of the geotechnical model and subsequent analyses.
Geomechanical testing was conducted on rock core samples obtained from the two geotechnical drillholes to determine strength characteristics for the in-situ materials. The overall laboratory program consisted of direct shear, uniaxial and triaxial compressive strength, direct tensile strength tests, and measurements of unit weight and elastic properties. A total of 56 laboratory tests were conducted on samples selected to represent the range of the rock conditions observed in the two geotechnical holes.
In addition to the rock core testing program, two relatively undisturbed block samples of saprolite were obtained from within the open pit area and tested by Pattrol Laboratory, located in Belo Horizonte, Brazil. The saprolite testing program included triaxial shear strength and classification testing.
At the Boa Esperança Project, three distinct domains of rock quality exist, i.e., the upper, saprolite and weathered rock (“Saprock”) and the fresh granitic rock below (“Fresh Rock”). The depth of the saprolite and weathered rock zone varies across the site from approximately 15 m around the outer edges of the deposit, up to 125 m in the Boa Esperança hill in the central portion of the deposit. The saprolite materials logged generally classify as completely weathered rock to residual soils.
Below the Saprolite and Saprock Zones, the bedrock is generally fresh, showing few signs of oxidation and minimal fracturing resulting in a very competent rock mass. Rock mass ratings (RMR) for the fresh rock ranged between 49 and 80 with an average value of 69 according to the Bieniawski (1989) criteria. Hydrothermal breccia structures and rhyodacite dikes within the rock mass are generally well healed and expected to be of similar competency as the granitic host rock and consequentially have been included within the Fresh Rock domain.
In addition to the granitic rock, a schist unit exists at the surface to the north and east, potentially outcropping in the upper final north pit wall. Currently, the schist unit is poorly understood with very few actual drill core intercepts. The few drillhole intercepts with this unit at depth suggest a rock mass similarly competent to the granite host rocks, without strong cleavage or well-developed foliation.
Based on the oriented core data, the primary discontinuity sets at the Boa Esperança Project are sub-vertical, northeast, and northwest striking and sub-horizontal. A secondary, moderately northwest dipping set also appears but relatively infrequent compared to the other sets.
To optimize the slope design at the Boa Esperança Project, both global and bench scale stability for the proposed open pit were performed. Overall slopes were analysed with limit equilibrium methods using the Hoek-Brown (2002) rock mass shear strength criteria for the Fresh Rock and Mohr-Coulomb criteria for the highly weathered Saprolite Zone. Saprolite slopes were considered to be drained and conservatively high groundwater surfaces were used in the Fresh Rock.
Overall and high inter-ramp slopes were analyzed using commercially available geotechnical modelling software packages Slide 6.0 and Phase2. The limit equilibrium analysis results for the current final feasibility pit design showed a very low probability of failure and relatively high factors of safety (average of 2.1) for even the conservatively high phreatic surface assumed (10 to 25 m behind pit face). A safety factor of 1.7 was also demonstrated with Phase2 using the mean rock mass parameter values. This confirms that stable slopes at the Boa Esperança Project, within the Fresh Rock, will be controlled primarily by geologic structure below the oxide boundary and not by rock mass strength. Stable slopes within the saprolite zone are anticipated to be controlled primarily by groundwater pressures which will be relieved with horizontal drain holes.
Slope kinematics were evaluated with a qualitative risk assessment for each pit sector. The purpose of the assessment was to judge the risk or likelihood of plane shear and wedge type failures occurring in a given pit sector. Based on the wall orientations of the current pit design and the steep dip angle of the primary structures at the Boa Esperança Project, all sectors were identified as having very low to low risk of structural instabilities.
Table 1-3 shows the pit slope geometry proposed by Ausenco for each material type.
Table 1-3: Pit Slope Geometry
| | | | | | | | | | | |
| Saprolite | Saprock | Fresh Rock |
| Bench Height (m) | 8 | 8 | 16 |
| Minimum Bench Width (m) | 6 | 6 | 8 |
Bench Face Angle (O) | 50 | 65 | 81 |
Maximum Inter-ramp Angle (O) | 35 | 45 | 56 |
Maximum Overall Slope Angle (O) | - | 40 | 50 |
| Maximum Slope Height (m) | 50 | 100 | 200 |
1.12 Mining Methods
A mine plan was developed by NCL. The plan is focused on a single mine area, mined through consecutive mining phases or pushbacks. The mill throughput assumption is based on an economic assessment study, resulting in an average throughput of 4.0 Mt per year of sulphide ore and a ramp-up period of 12 months that assumes a production rate of 3.2 Mt in the first year of production. Plan production (ramp-up) starts after commissioning during the second quarter of Year 1 to avoid the rainy season.
The required pre-stripping amounts to 13.2 Mt, and activities have been scheduled over 24 months. The mining schedule requires a maximum mine extraction of 20 Mt per year. The mine movement decreases from Year 10 until the mining operations are completed in Year 12. The production parameters for the Boa Esperança Project are summarised in Table 1-4.
Table 1-4: Key Production Parameters
| | | | | |
| Parameter | Quantity |
| Proven and Probable Mineral Reserves | 43.1 Mt at 0.83 %Cu |
| LOM production | Copper: 717.9 M lb (Year 1 - Year 12) |
| Pre-stripping | 13.2 Mt (24 months) |
| Maximum material movement | 20 Mt/annum (without rehandling) |
| Mine life | 12 years |
The adopted mining operation strategy for this study corresponds to contract mining from pre-stripping through Year 5 of operation and transition to owner mining in Year 6 to the life of mine. The preferred timing of the transition to owner mining will be analyzed in future studies.
The mine is scheduled to work on a 7-days-a-week, three 8-hour shift basis, 365 days a year and 12 lost days per year due to weather conditions. The operation will include normal drilling, blasting, loading with 5.2 m3 / 3.9 m3 (waste/ore) backhoe configured excavator and 38 t conventional trucks over an 8-m bench height (double bench of 16 m in fresh rock in interim and final slopes). Mining will be performed on a sub-bench or flitch basis. All mining processes in the ore areas will apply processes commensurate with selective mining to mitigate ore dilution and losses. Mining will include supporting functions such as ancillary activities, dewatering, grade control, and equipment maintenance. Table 1-5 and Table 1-6 summarize the mine and plant feed production schedules.
Table 1-5: Mine Production Schedule (yearly)
| | | | | | | | | | | | | | | | | | | | | | | | | | | | | | | | |
| Year | Total Mined Ore | Mineralised material to stockpile | Total to Waste Dump | Total Mined |
| Mine to Mill | Mine to Stockpile | Total Ore | Fresh Waste | Topsoil | Saprolite | Weathered | Total Waste |
| kt | kt | kt | kt | kt | | kt | kt | kt | kt |
| PP | - | 53 | 53 | 29 | 48 | 363 | 9,568 | 3,111 | 13,089 | 13,171 |
| Y01 | 2,168 | 95 | 2,263 | 286 | 1,036 | 60 | 1,643 | 2,978 | 5,718 | 8,267 |
| Y02 | 3,964 | 281 | 4,245 | 408 | 2,465 | 149 | 3,287 | 1,802 | 7,703 | 12,357 |
| Y03 | 3,876 | 271 | 4,148 | 1,013 | 9,190 | 139 | 1,888 | 2,729 | 13,944 | 19,105 |
| Y04 | 4,000 | 126 | 4,126 | 1,010 | 10,524 | 182 | 2,186 | 1,972 | 14,864 | 20,000 |
| Y05 | 4,000 | 400 | 4,400 | 1,096 | 10,967 | 120 | 1,806 | 1,612 | 14,504 | 20,000 |
| Y06 | 3,853 | - | 3,853 | 971 | 10,037 | 190 | 2,445 | 2,269 | 14,941 | 19,765 |
| Y07 | 3,153 | - | 3,153 | 2,107 | 12,871 | 10 | 404 | 767 | 14,053 | 19,313 |
| Y08 | 4,000 | 43 | 4,043 | 1,133 | 14,209 | - | 56 | 560 | 14,825 | 20,000 |
| Y09 | 3,903 | - | 3,903 | 1,367 | 14,730 | - | - | - | 14,730 | 20,000 |
| Y10 | 4,000 | 170 | 4,170 | 1,044 | 12,706 | - | - | - | 12,706 | 17,921 |
| Y11 | 3,267 | - | 3,267 | 530 | 6,523 | - | - | - | 6,523 | 10,320 |
| Y12 | 1,429 | - | 1,429 | 123 | 1,308 | - | - | - | 1,308 | 2,859 |
| Y13 | - | - | - | - | - | - | - | - | - | - |
| Y14 | - | - | - | - | - | - | - | - | - | - |
| Y15 | - | - | - | - | - | - | - | - | - | - |
| Totals | 41,613 | 1,439 | 43,052 | 11,116 | 106,614 | 1,213 | 23,282 | 17,800 | 148,909 | 203,076 |
Note:
All tonnes in report are dry tonnes, unless stated.
Mineralised material corresponds to in-pit contained Inferred Mineral Resources and Measured or Indicated Mineral Resources with copper grade in the range 0.10 – 0.22 %Cu.
Table 1-6: Plant Feed Schedule (yearly)
| | | | | | | | | | | | | | |
| Period | Total To Mill |
| kt | %Cu | REC (%) | Payable Cu (Klb) |
| Y01 | 2,182 | 1.34 | 93.2 | 57,944 |
| Y02 | 3,990 | 1.33 | 92.8 | 104,412 |
| Y03 | 4,000 | 1.08 | 92.1 | 83,984 |
| Y04 | 4,000 | 0.77 | 90.6 | 59,047 |
| Y05 | 4,000 | 0.82 | 91.8 | 64,070 |
| Y06 | 4,000 | 0.70 | 90.7 | 54,132 |
| Y07 | 4,000 | 0.49 | 87.2 | 36,520 |
| Y08 | 4,000 | 0.56 | 89.9 | 42,309 |
| Y09 | 4,000 | 0.64 | 90.4 | 48,705 |
| Y10 | 4,000 | 0.63 | 91.2 | 48,462 |
| Y11 | 3,451 | 0.90 | 91.3 | 59,743 |
| Y12 | 1,429 | 1.11 | 91.5 | 30,623 |
| Totals | 43,052 | 0.83 | 91.3 | 689,953 |
1.13 Recovery Methods
The process plant is designed to treat a nominal 4 Mt/a ROM ore from an open pit mine operation to produce a copper concentrate. A sequential flotation process was selected for the project, which is based on the review of the previous processing and metallurgical tests and the circuit evaluation by Ausenco as described in Section 13.0 of the Report. The selected unit processes involve a conventional three-stage crushing and a ball milling comminution process, followed by sequential flotation stages of copper flotation and pyrite floatation circuits, as well as the dewatering circuits for both the final copper concentrate and pyrite tailings for dry stacking. The pyrite concentrate separated from the pyrite flotation will be impounded separately.
The process plant will operate on the basis of three 8-hour shifts per day, 365 days a year. The operational availability is set at 70% for crushing, 92% for grinding and flotation, as well as 84% in average for concentrate and tailings filtration.
A simplified process flowsheet is shown in Figure 1-1. The ROM ore will be hauled from the open pit mine to a surface crushing plant, where it will be crushed to a P80 of 12 mm via a three-stage crushing circuit. The crushed ore will be transferred to a stockpile prior to being ground in a ball mill which is in a closed circuit with classifying cyclones. The cyclone overflow with a desired P80 of 110 µm will gravitate to a copper flotation circuit.
The copper flotation circuit will consist of a conventional rougher flotation stage, a regrind circuit to further reduce the particle size of the combined rougher concentrate and cleaner scavenger concentrate to a P80 of 38 µm, and the subsequent cleaner flotation circuit. The cleaner flotation circuit will involve a cleaner scalper stage followed by two stages of cleaner flotation. The copper concentrate from the cleaner scalper and second cleaner stages will be the final product, which will be thickened in a high-rate thickener and then filtered in conventional vertical plate pressure filters for dewatering.
Tailings from the copper rougher flotation circuit will combine with tailings from the copper cleaner-scavenger flotation circuit as the feed for the pyrite flotation circuit. The pyrite concentrate will be stored in a dedicated pyrite impoundment. The final tailings from the pyrite flotation will be thickened and filtered to be stored at a dry stacking facility.
Figure 1-1: Overall Process Flowsheet
Note: Figure prepared by Ausenco, 2021.
1.14 Project Infrastructure
The proposed Boa Esperança mine is a greenfield site but is located in a region of reasonable infrastructure. On-site and off-site infrastructure that will be required for mining and processing operations will include:
•On-site
•Open pit mine
•Stockpiles and waste rock facilities
•Process plant with three-stage crushing
•Dry stacked tailings facility (“DSTF”)
•Wet or pyrite tailings storage facility (“TSF”)
•Water treatment plant (“WTP”)
•Water collection and containment structures
•Administration building and offices
•Laboratory
•Warehouse and yard storage
•Process operations workshop
•Truck shop
•Mine dry
•Truck wash
•Explosive storage magazine
•Gate house and weigh scale
•Core shed
•First aid clinic and fire protection building
•Canteen
•Sewage treatment
•Refuse storage
•Off-site
•Access road upgrade and public road bypass
•Power transmission line
1.14.1 Accessibility
1.14.1.1 Road
Access to the Project by road is from Ourilândia do Norte, which features commercial flights, and Tucumã. From Tucumã state highway PA-150 can be followed for approximately 25 km until reaching the intersection with P-3. From the intersection with P-3, a secondary road can be followed for approximately 20 km in a southwest direction to reach Morro Boa Esperança, where the Project is located.
Vila do Conde, Barcarena, PA, near the city of Belem is the only port complex from which seaborne loads can be transported to and from the site location. Loads can be transported via road. Copper concentrate loading and
transportation from the mine site to the Port of Vila do Conde will be performed via truck by a selected contractor.
1.14.1.2 Rail
The closest rail infrastructure to the Project is the Carajas railroad, which connects Sao Luis, Maranhao to Carajas, Pará. The railway covers approximately 892 km and is operated and 100% owned by Vale.
1.14.1.3 Air
The nearest commercial airstrip is in Ourilândia do Norte (CKS), located 12 km from the town of Tucuma, and approximately 45km by road to the Project.
1.14.2 Power
The public electricity supplier, Equatorial Energia Pará, supplies the region with electrical power. Equatorial Energia confirmed the feasibility of supplying power based on a peak demand load of 25 MW by means of a 138 kV power line between the main substation at the mine site and the existing nearby Tucumã substation. The power line will be approximately 45 km long and take 21 months to complete.
Equatorial Energia will oversee the power line route, design, construction and commissioning, landowners’ approach, and land acquisition. Their battery limit will be the termination at the main mine site substation.
Power will be distributed from the main substation to area substations and e-houses as listed:
•Crushing area
•Grinding, Thickening, Flotation, Reagents and Water Distribution
•Tailings Filtering
•General Area Substation (Offices, Workshop, Canteen, First Aid Clinic, Laboratory, etc.)
•Wastewater Capture Substation
•Raw Water Intake
1.14.3 Accommodation
There will be no on-site camp provided. Instead, contractors and engineering, procurement and construction management (EPCM) staff will secure board and lodging in the nearby town of Tucumã and commute daily to the work site. Ourilândia do Norte, a municipality located approximately 10 km to the east of Tucumã, hosts much of the workforce for Vale’s Onça Puma Nickel operations. Together, these two cities form a mining community with a population of more than 70,000 people offering skilled labor and sufficient board and lodging. During operations it is expected that personnel will be hired from local communities.
1.14.4 Waste Rock Facility
Waste rock from mining activities including pre-stripping, will be trucked to a designated waste rock dump. The dump will be built in 20-m lifts. Each lift will be constructed at an approximate angle of repose of 37°. A 10-m set-back between each lift will maintain the overall slope at 1.8:1 to facilitate reclamation and long-term stability. A constant 30% swell factor (after natural compaction) was assumed in the design. The facility was designed to support 160 Mt, 8% additional capacity than the 148 Mt of waste of the mine plan. Once the deposit has been exhausted it is estimated the dump will cover an area of 185 ha.
A separate facility was designed to the south of the main waste rock facility (WRF) for the topsoil, to be used for later reclamation. The total estimated topsoil is 1.2 Mt for the life of mine.
1.14.5 Low-Grade Stockpile
Low-grade stockpiles will be created close to the process plant and to the east of the pit. The stockpiles are designed with 10-m lifts and 10-m setbacks to facilitate later re-handling.
1.14.6 Tailings Storage Facilities
The tailings produced from mineral extraction will be segregated in the pyrite flotation cells to form two tailings streams; pyrite tailings and non-pyrite tailings. The tailings streams are segregated to assist with managing the smaller amount of potentially acid-generating (“PAG”) material using a Best Management Practice approach.
The PAG slurry tailings will be discharged in a geomembrane-lined TSF located to the north of the primary crusher. Approximately 4.3 Mt of slurry tailings will be discharged sub-aqueously over the life of the project within the TSF. The TSF impoundment requires ring embankment that will be constructed in phases to contain the tailings.
The non-acid generating (NAG) tailings will be filtered to reclaim water at the plant for reuse and create a filter cake that can be placed in a DSTF. After filtering, the dewatered tailings will be transported to the DSTF in haul trucks and compacted in relatively thin lifts. Approximately 38.7 Mt of filtered tailings will be placed in the DSTF over the life of the project.
All non-contact water near these facilities will be diverted around and discharged into natural drainages. All contact water from these facilities will be collected and conveyed to contact water/seepage ponds.
1.14.7 Water Management
The water management plan is based largely on the water balance calculated in August – September 2021 and includes discussion of contact water as well as opportunities that may be actioned to improve the confidence in the estimates of contact water quantities as well as water quality. The water management plan requires the geochemical assessment of waste and tailings prior to finalization, and this work is underway.
A surface water management system will be constructed to segregate contact and non-contact water. Non-contact water will be diverted around mine infrastructure to natural drainage structures. Contact water will be diverted to ponds followed by treatment prior to release. The estimated contact water from mine infrastructure is presented in Table1-7.
Table 1-7: Contact Water Estimate
| | | | | | | | | | | | | | | | | | | | | | | | | | |
| Average Wet Season | Average Dry Season |
All values in m3/h | Start-up | Y5 | Ultimate | Closure | Start-up | Y5 | Ultimate | Closure |
Waste Rock Dump (runoff & seepage) | 260 | 420 | 602 | 222 | 86 | 139 | 199 | 73 |
| LG Stockpile and admin area | 72 | 72 | 72 | 0 | 24 | 24 | 24 | 0 |
| Pit (sump) | 96 | 283 | 349 | 0 | 41 | 223 | 248 | 0 |
| TSF (runoff) | 51 | 58 | 73 | 73 | 17 | 19 | 24 | 24 |
| Tailings (runoff) | 154 | 306 | 306 | 107 | 51 | 101 | 101 | 35 |
Total contact water (m3/h) | 634 | 1140 | 1402 | 402 | 218 | 505 | 595 | 133 |
The capital cost estimate for the Project includes use of a high-density sludge (“HDS”) WTP to treat contact water. HDS is based on lime neutralization to induce precipitation of metals and salts via pH change. Seepage from the waste rock dump and other contact water is treated by adding lime, followed by coagulation/co-precipitation with ferric iron, flocculation, clarification, and pH adjustment (if required). Sludge from the WTP will be disposed in the TSF. Completion of the proposed geochemistry program may inform modifications in the treatment plant selection and sizing as currently envisioned.
1.14.8 Water Supply
Raw water at a maximum flowrate of 170 m3/h will be pumped from a reservoir created by installing a water dam at Jatobá creek.
1.14.9 Environmental and Social Considerations
As outlined in this FSU, the Project has been designed using Best Management Practice to protect the environment, surface waters, and groundwater in the area.
The raw water for the Project will be sourced from a reservoir dam constructed in the Jatobá river to stabilize water availability throughout the seasons. The water reservoir will have the purpose of storing clean water to meet the demand of the plant, estimated at a flow of 154 m³/h, working for a year without interruption. The water pond will restrict the flow of Jatobá river and will be constructed within the property owned by Ero Copper.
1.14.10 Closure and Reclamation Considerations
The primary objective of the closure and reclamation initiatives will be to eventually return the DSTF and TSF to self-sustaining facilities that satisfy the end land-use objectives. The DSTF and TSF are designed to maintain long-term physical and chemical stability, protect the downstream environment, and manage surface water. In addition, the closure plan needs to be compatible with a premature closure event. At the end of the mine life, the water cover over the tailings of the TSF will be drained and a capped will be constructed using non-acid generating material, topsoil and topsoil to limit ingress of oxygen and water to the PAG tailings.
The DSTF will utilize progressive closure measure to facilitate closure along with reducing erosion in area where exterior slopes are completed during the life of mine. Both the TSF and DSTF meet both operational and post-closure physical and geochemical and protect the downstream environment along with surface water management.
Closure and reclamation costs have been estimated by Ero at approximately US$24 M, which is partially offset by an estimate salvage value of US$7 M. Closure costs have been based upon detailed costing performed in 2017 for the Project’s Plano de Recuperação de Áreas Degradadas (PRAD) and have been adjusted for scope and inflation using Ero’s current reclamation activities and operations in Bahia, Brazil as a reference check for key input costs. Closure activities for the Project include:
•Retrenchment;
•Demolition of surface sites;
•De-mobilization of equipment;
•Open pit reclamation;
•DTSF recontouring and reclamation;
•Waste dump recontouring and reclamation; and,
•PAG reclamation.
1.14.11 Social Considerations
Ero and its subsidiaries have an extensive operating background in Brazil and a strong history of community engagement. Social programs will be developed for the Project that align with the Company’s policies and vision to create value for all stakeholders. Programs that will be developed are expected to be similar to existing programs in place at Ero’s operations in Bahia State and Mato Grosso State which focus on socio-economic development, effective communication, and job training to foster local employment, among others.
1.15 Markets and Contracts
The Boa Esperança Project copper concentrate is generally expected to be of high quality with low levels of deleterious elements. As such, combined with Ero’s experience selling copper concentrate from its Curaçá Valley operations, Ero expects that the copper concentrate from the Boa Esperança Project will be in high demand from traders and smelters.
The metal price assumptions selected for the 2021 FSU are based on the analyst consensus copper price outlook:
•US$3.80/lb in 2024, US$3.95/lb in 2025, US$3.40 in 2026+
Ero has assumed that the Boa Esperança Project concentrate will incur similar TC/RCs to that of its Curaçá Valley operations with forecast TCs of US$21/t of concentrate and RCs of US$0.021 (2.10 cents) per pound of copper (2021 benchmark). Presented prices are nominal.
Copper concentrate loading and transportation from the mine site to the Port of Vila do Conde will be performed by a selected contractor. Total transport costs for the concentrate are estimated at US$146.9/wet metric tonne (“wmt”).
1.16 Capital Cost Estimates
The capital cost estimate for the Project has an estimated accuracy of ±15% and uses third-quarter, 2021 US dollars as the base currency. The total estimated initial capital cost for the design, construction, installation, and commissioning of the Boa Esperança Project is estimated to be US$294.2 million. A summary of the estimated capital cost is shown in Table 1-8.
Table 1-8: Capital Cost Estimate
| | | | | | | | |
| Cost Type | Description | Pre-Production Capital (USD M) with Taxes |
| Direct | Open pit mine (including Truck Shop) | 55.0 |
| Ore handling | 22.8 |
| Processing plant | 62.6 |
| Tailings (DSTF and TSF)/reclaim | 14.6 |
| On-site infrastructure | 42.4 |
| Off-site infrastructure | 28.7 |
| Direct total | 226.1 |
| Indirect | Owner’s costs | 13.8 |
| Indirect costs | 32.4 |
| Contingency | 21.9 |
| Indirect total | 68.1 |
| Total Pre-Production Capital | 294.2 |
The total sustaining capital cost estimate is US$196 million for the 12-year LOM which includes equipment, tailings and other items. Closure costs were estimated to be US$24 million.
1.17 Operating Cost Estimates
The operating cost estimates use US dollars as the base currency and has an estimated accuracy of ±15%. The average annual operating cost was estimated for the Boa Esperança Project based on the proposed mining schedule. These costs included mining, processing, maintenance, G&A and cost of operating the dry stacked tailings facility.
The average annual operating cost for the Boa Esperança Project is estimated to be US$18.6/ t processed. The breakdown of costs in Table 1-9 is estimated based on a mill feed rate of 4 Mt/a.
Table 1-9: Forecast Average Annual Operating Cost Estimate Summary
| | | | | | | | |
| Operating Cost | Annual Cost (US$ M) | Annual Cost (US$/t processed) |
| Mining | 37.80 | 9.45 |
| Processing | 22.93 | 5.73 |
| Plant Maintenance | 5.68 | 1.42 |
| G&A | 6.08 | 1.52 |
| Dry stack tailings (excludes workforce) | 1.91 | 0.48 |
| Total | 74.2 | 18.6 |
All pre-production costs have been included in capital costs.
1.18 Economic Analysis
The results of the economic analyses discussed in this section represent forward-looking statements. The results depend on inputs that are subject to a number of known and unknown risks, uncertainties and other factors that may cause actual results to differ materially from those presented here. Statements that are forward-looking includes:
•Mineral Resource and Mineral Reserve estimates;
•Assumed commodity prices and exchange rates;
•The proposed mine production plan;
•Projected mining and process recovery rates;
•Sustaining costs and proposed operating costs;
•Assumptions as to closure costs and closure requirements; and
•Assumptions as to environmental, permitting and social risks.
Additional risks to the forward-looking statements include:
•Changes to costs of production from what are estimated;
•Unrecognized environmental risks;
•Unanticipated reclamation expenses;
•Unexpected variations in quantity of mineralized material, grade or recovery rates;
•Geotechnical or hydrogeological considerations during mining being different from what was assumed;
•Failure of mining methods to operate as anticipated;
•Failure of plant, equipment, or processes to operate as anticipated;
•Changes to assumptions as to the availability of electrical power, and the power rates used in the operating cost estimates and financial analysis;
•Ability to maintain the social licence to operate;
•Accidents, labour disputes and other risks of the mining industry;
•Changes to interest rates;
•Changes to tax rates.
The Project assumes that permits have to be obtained in support of operations, and approval for development to be provided by Ero Copper’s Board.
An engineering economic model was developed to estimate annual pre-tax and post-tax cash flows and sensitivities of the Project based on an 8% discount rate. It must be noted, however, that tax estimates involve many complex variables that can only be accurately calculated during operations and, as such, the after-tax results are only approximations. Sensitivity analysis was performed to assess impact of variations in metal prices, head grades, operating costs and capital costs. The capital and operating cost estimates were developed specifically for this Project and are summarised in Section 21 of the Report (presented in 2021 US dollars). The economic analysis has been run with no inflation (constant dollar basis).
The economic analysis was performed using the following assumptions:
•Construction period of 2 years;
•Mine life of 12 years;
•Consensus copper price forecast based on the average analyst copper price estimate from 26 financial institutions as of the Effective Date, resulting in US$3.80 per pound in 2024, US$3.95 per pound in 2025, and US$3.40 per pound in 2026 and thereafter. The forecasts used are meant to reflect the average metal price expectation over the life of the Project. No price inflation or escalation factors were taken into account. Commodity prices can be volatile, and there is the potential for deviation from the forecast;
•Brazilian real to United States Dollar exchange rate assumption of 5.00 (R$/US$)
•Cost estimates in constant Q3 2021 US$ with no inflation or escalation factors considered;
•Results are based on 100% ownership with 2% Compensação Financeira pela Exploração de Recursos Minerais (CFEM) net smelter return (NSR);
•Capital costs funded with 100% equity (i.e. no financing costs assumed);
•All cash flows discounted to start of construction;
•All metal products are assumed sold in the same year they are produced;
•Project revenue is derived from the sale of copper concentrate into the international marketplace;
•No contractual arrangements for smelting or refining currently exist.
The economic analysis was performed using an 8% discount rate. The 8% pre-tax NPV is US$464.6M, the IRR is 48.6%, and payback is 1.3 years. On an after-tax basis, the NPV 8% is US$379.6M, the IRR is 41.8% and the payback is 1.4 years.
A summary of the Project economics is included in Table 1-10 and shown graphically in Figure 1-2. The cashflow on an annualized basis is provided in Table 22-2 in the Report.
Table 1-10: Summary, Projected LOM Cashflow Assumptions and Results
| | | | | | | | |
| Units | Values |
General Assumptions |
Copper Price | (US$/lb) | US$3.80/lb in 2024, US$3.95/lb in 2025, US$3.40 in 2026+ |
FX | (R$/US$) | 5.0 |
Mine Life | (years) | 12 |
Total Waste Tonnes Mined | (kt) | 160,025 |
Total Mill Feed Tonnes | (kt) | 43,052 |
Strip Ratio | w:o | 3.72x |
Net smelter royalty | (%) | 2% |
Production |
Mill Head Grade | (%) | 0.83% |
Mill Recovery Rate | (%) | 91.3% |
Total Mill Copper Recovered | (mmlb) | 718 |
Total Payable Copper | (mmlb) | 690 |
Average Annual Payable Copper | (mmlb) | 62 |
Operating Costs |
Mining Cost excl. Pre-Strip | (US$/t mined) | US$2.13 |
Processing Cost | (US$/t milled) | US$5.73 |
G&A Costs (Operations) | (US$/t milled) | US$0.97 |
G&A Cost (Admin) | (US$/t milled) | US$0.55 |
Refining & Transport Cost | (US$/t milled) | US$0.19 |
Total Operating Costs | (US$/t milled) | US$18.61 |
C1 Cost (per payable lb Cu)* | (US$/lb) | US$1.41 |
C3 Cost (per payable lb Cu)** | (US$/lb) | US$1.88 |
C1 Cost (per recovered lb Cu)* | (US$/lb) | US$1.36 |
C3 Cost (per recovered lb Cu)** | (US$/lb) | US$1.81 |
Capital Costs |
Initial capex | (US$M) | US$294 |
Sustaining capex | (US$M) | US$196 |
Closure capex | (US$M) | US$24 |
Salvage Value | (US$M) | US$7 |
Economics |
Pre-tax NPV (8%) | (US$M) | US$464.6 |
Pre-tax IRR | (%) | 48.6% |
| | | | | | | | |
| Units | Values |
Pre-tax payback period | (years) | 1.3 |
After-tax NPV (8%) | (US$M) | US$379.6 |
After-tax IRR | (%) | 41.8% |
After-tax payback period | (years) | 1.4 |
* C1 includes mining costs, processing costs, mine-level G&A (Operations) and transportation (haulage & port fees only) and royalties
** C3 includes C1 costs (incl. total transport) plus mine-level G&A (Admin), sustaining capital and closure costs
Figure 1-2: Projected LOM Pre-Tax Cashflow
Note: Figure prepared by Ausenco, 2021
Figure 1-3: Projected LOM Post-Tax Cashflow
Note: Figure prepared by Ausenco, 2021
1.19 Sensitivity Analysis
A sensitivity analysis was conducted on the base case pre-tax and after-tax NPV and IRR of the Project, using the following variables: metal price, discount rate, exchange rate, capital costs, and operating costs. Figure 1-4 shows the pre-tax and post sensitivity analysis findings. Analysis revealed that the Project is most sensitive to changes in metal prices and head grade, than, to a lesser extent, the exchange rate, operating costs and capital costs.
Figure 1-4: NPV & IRR Sensitivity Results
1.20 Interpretation and Conclusions
The Boa Esperança deposit will be mined over 12 years with 2 years of pre-strip. The total LOM tonnage, including pre-strip, is 203 million tonnes, with an overall stripping ratio of 3.7:1. Ore will be processed by conventional methods to annually produce (LOM) over 27,000 tonnes of copper, with the first five years of production averaging approximately 35,000 tonnes per annum. Waste and tailings materials will be stored and placed in surface facilities, which will be closed and reclaimed at the end of the mine; contact water will be treated and discharged to the environment throughout the life of mine. Copper concentrates are expected to have trace-level deleterious elements.
No contractual arrangements for smelting or refining currently exist.
Under the assumptions presented in the Report, the Project shows positive economics.
The site is free and clear of any environmental liabilities and all required permits for construction activities are encompassed by the LI issued on August 30, 2021.
In terms of project execution, the mine requires nominally two years of pre-strip operations, two years of construction of processing and infrastructure facilities including TSF starter dam development, access road upgrade and water supply development before actual production mining operations can commence.
For pre-strip work to start, site tree and bush clearing will be required and achieved by accessing the site using the existing access road.
1.21 Recommendations
To support the next phase of the project, early works and future project execution, a program of work is recommended, which will include:
•Geotechnical investigations and refinement of pit, earthworks and foundation designs.
•Geochemistry investigations and studies in support of water management, water treatment, waste rock, TSF and DSTF designs.
•Update hydrogeological models and groundwater management plans in support of operational phases.
•Additional metallurgical test work to support detailed engineering and design parameters related to the process flow sheet.
The budget for this work is estimated to be US$2 million.
Updated Information with respect to the Tucumã Operation
Subsequent to the issuance of the Tucumã Technical Report, the Company commenced construction of the Tucumã Project during the second quarter of 2022, with the project delivered on-time and without injury or environmental incident in 2024. In June 2024, the Company received the Operating License for the Tucumã Operation from SEMAS (Secretaria de Estado de Meio Ambiente e Sustentabilidade ), the Pará State environmental agency, being the last remaining permitting milestone for commercial operations. Thereafter, the Tucumã Operation achieved first production of saleable copper concentrate in July 2024 and acheived commercial production effective July 1, 2025.
Set out below are updates to the Tucumã Technical Report, which have been prepared under the supervision of and approved by Cid Gonçalves Monteiro Filho, SME RM (04317974), MAIG (No. 8444), FAusIMM (No. 329148), Resource Manager of the Company, who is a “qualified person” within the meanings of NI 43-101.
Ownership
As at the date of this AIF, the permitting status for the active operations of the Tucumã Operation is summarized in the following table:
Table 1-11: Summary of Primary Operational Permits
| | | | | | | | | | | | | | | | | |
| Mine/Project | License Scope | Project Phase | Permit Period | Status |
| Start | Expiry |
LO 14850/51 LO 15876 LO 15173 OTG7198 PL294 | Mine and Plant operation Cu concentrate transport Gas/Diesel Storage Local Water Use Mineral R&R Right | Operation Operation Operation Operation Operation | May/02/2024 Aug/11/2024 Nov/03/2024 Oct/04/2024 Feb/02/2022 | May/02/2027 Aug/11/2029 Nov/03/2029 Oct/04/2034 LOM | Valid Valid Valid Valid Valid |
Note: Permit remains valid until such time as renewal application is processed and new permit is issued by regulatory agency.
Power
The Tucumã Operation’s power line was constructed and connected on January 26, 2024. Equatorial Energia Pará supplies power for the Tucumã Operation through Brazil's national electrical grid. The operation is connected to the site through a 138 kV transmission line approximately 16 km long, and a main substation has been constructed to receive high-voltage power and perform the necessary step-down transformation for internal distribution within the operation. The current electrical infrastructure is designed to support an estimated peak demand of approximately 25 MW and supplies the main operating areas of the mine and process plant.
Water Management
Contact water generated from geotechnical structures, including the tailings storage facility, dry-stack filtered tailings facility, waste rock dump and low-grade stockpile, continues to be managed through the site water management system, while non-contact water from other areas is directed to collection sumps and reused in site activities, where appropriate. The estimated contact water from mine infrastructure is presented in Table 1-12.
As part of the Tucumã Operation's LOM water management strategy, the Company made significant progress in 2025 on an industrial effluent treatment plant, including completion of the excavation for the four lift stations, commencement of the pump house construction, and substantial progress on the three equalization basins, with the first and second basins completed and already receiving effluent. The civil foundations for the treatment modules were also completed, and the first treatment module has been installed and is currently in operation. The remaining modules are expected to be installed by the end of H1 2026.
Table 1-12: Contact Water Estimate
| | | | | | | | | | | | | | | | | | | | | | | | | | |
| Average Wet Season | Average Dry Season |
All values in m3/h | Start-up | Y5 | Ultimate | Closure | Start-up | Y5 | Ultimate | Closure |
Waste Rock Dump (runoff & seepage) | 20 | 220 | 250 | 92 | 62 | 202 | 208 | 76 |
LG Stockpile and admin area | 38 | 38 | 38 | 0 | 13 | 13 | 13 | 0 |
Pit (sump) | 0 | 283 | 349 | 0 | 41 | 223 | 248 | 0 |
TSF (runoff) | 51 | 58 | 73 | 73 | 17 | 19 | 24 | 24 |
Tailings (runoff) | 118 | 235 | 235 | 81 | 39 | 77 | 77 | 26 |
Total contact water (m3/h) | 227 | 834 | 945 | 246 | 172 | 534 | 570 | 126 |
Wetlands are a complementary process to septic tank effluent (necessary for the breakdown of complex molecules into simpler molecules that are easily absorbed by plant roots) that are capable of using physical, chemical and biological filtration in the transformation/depuration of pollutants. This type of system has low operating, implementation and maintenance costs compared to conventional systems.
Mineral Resources and Mineral Reserves
Set out below are the updated Mineral Resource and Mineral Reserve estimates as at December 31, 2025, which reflect depletion of the estimates reported in the Tucumã Technical Report with an effective date of August 31, 2021. This update has been prepared under the supervision of and approved by Cid Gonçalves Monteiro Filho, SME RM (04317974), MAIG (No. 8444), FAusIMM (No. 329148), Resource & Reserve Manager of the Company, who is a "qualified person" within the meaning of NI 43-101. No new drilling, geological reinterpretation or re-estimation work has been incorporated into this update. Mineral Resources are shown
inclusive of Mineral Reserves, and Mineral Resources that are not Mineral Reserves do not have demonstrated economic viability.
Table 1-13: Mineral Resource Statement as of 31 December 2025
Notes to Accompany Mineral Resource Estimate:
•Mineral Resources have an effective date of 31 December 2025 (being the Effective Date) and were prepared by Cid Gonçalves Monteiro Filho, SME RM (04317974), MAIG (No. 8444), FAusIMM (No. 329148), Resource & Reserve Manager of the Company and a QP as such term is defined under NI 43-101.
•Tonnes and grade are rounded to reflect approximation.
•Open Pit Mineral Resources are stated at a cut-off grade of 0.20% Cu and are fully contained within an optimized pit shell.
•Underground Mineral Resources are stated within an optimized stopes below the pit shell. A cut-off grade of 0.51% Cu and a marginal cut-off grade of 0.32% Cu were applied in the stope optimization.
•Stated Mineral Resources are inclusive of Mineral Reserves.
•Mineral Resources that are not Mineral Reserves and have not demonstrated economic viability. Mineral Resource estimates do not account for mineability, selectivity, mining loss and dilution. These Mineral Resource estimates include Inferred Mineral Resources that are normally considered too geologically speculative to allow for the application of economic considerations that would see them categorized as Mineral Reserves. There is also no certainty that these Inferred Mineral Resources will be converted to Measured and Indicated categories through further drilling or into Mineral Reserves once economic considerations have been applied.
Table 1-14: Mineral Reserves Statement as of 31 December 2025

| | |
Notes to Accompany Mineral Reserves Estimate: |
•Mineral Reserves have an effective date of 31 December 2025 (being the Effective Date) and were prepared by Cid Gonçalves Monteiro Filho, SME RM (04317974), MAIG (No. 8444), FAusIMM (No. 329148), Resource & Reserve Manager of the Company and a QP as such term is defined under NI 43-101. •Mineral Reserves are reported as constrained within Measured and Indicated pit designs and are supported by a mine plan featuring a constant throughput rate and cut-off optimization. The pit designs and mine plan were optimized using the following economic and technical parameters: copper price of US$3.00/lb; average recovery to concentrate is 91.3%; copper concentrate logistics costs of US$108.2/wmt; transport losses of 0.2%; copper concentrate treatment charges of US$59.5/dmt, US$0.0595/lb of copper refining charges; copper payability of 96.3%; average mining cost of US$2.47/t-mined; process cost of US$7.74/t-processed and G&A costs of US$3.83/t-processed; average pit slope angles that range from 30º to 50º and 2% royalt •Mineral Reserves estimate considered an SMU of 2m x 2m x 8m, an overall dilution of 3.3% and a metal loss of 0.3%. •Rounding as required by reporting guidelines may result in apparent summation differences between tonnes, grades, and metal content. •Tonnage measurements are in metric units. Copper grades are reported as percentages and payable copper as tonnes. |
FURNAS PROJECT
The scientific and technical information in this section relating to the Furnas Project is a direct extract of the Executive Summary section contained in the Furnas Project Technical Report dated March 30, 2026 with an effective date of February 23, 2026, which has been conformed to be consistent with the formatting and other defined terms within this AIF. The entire Furnas Project Technical Report, a copy of which is available for review on the Company's website at www.ero.com and under the Company’s profile on SEDAR+ at www.sedarplus.ca/home/ and EDGAR at www.sec.gov, is incorporated by reference into this AIF and should be consulted for details beyond those incorporated herein.
Executive Summary
1.1. Introduction
Mr. Cid Monteiro, FAusIMM, Mr. Enrique Rubio, PhD, Registered Member (#255) (Chilean Mining Commission), Mr. Luis Bernal, Registered Member (#415) (Chilean Mining Commission), Mr. Ricardo Miranda, Registered Member (#145) (Chilean Mining Commission), and Mr. João Estevão, MAIG, prepared this technical report (in this section of the AIF, the "Technical Report" or the "Report") for Ero Copper Corp. (Ero Copper or Ero) on the Furnas copper-gold project, located in the Carajás Mineral Province in Pará State, Brazil (in this section of the AIF, the "Project" or the "Furnas Project"). The Technical Report is dated March 30, 2026 with an effective date of February 23, 2026.
In July 2024, Ero’s wholly-owned subsidiary, Ero Brasil Participações II Ltda., entered into a definitive earn-in agreement with Salobo Metais S.A. (Salobo Metais), a wholly-owned company of Vale Base Metals Limited (Vale Base Metals) (in this section of the AIF, the Earn-in Agreement), wherein Ero Copper has the right to earn a 60% interest in the Project upon completion of several exploration, engineering and development milestones over a five-year period. In exchange for its 60% interest, Ero will solely fund a phased work program during the earn-in period and grant Vale Base Metals up to an 11.0% “free carry” on future Project construction capital expenditures.
1.2. Terms of Reference
The Report was prepared to support the disclosure of scientific and technical information related to the Furnas Project, including information contained in Ero Copper’s news release dated February 23, 2026, entitled “Ero Announces Inaugural PEA for Furnas, Outlines Low Capital Intensity Project with a 24-Year Initial Mine Life”.
Mineral Resources were estimated for the Furnas deposit. A subset of these Mineral Resources was used for the basis of the 2026 preliminary economic assessment (2026 PEA) that is the subject of the Report.
Unless otherwise indicated, all financial values are reported in United States (US) currency (US$) including all operating costs, capital costs, cash flows, taxes, revenues, expenses, and overhead distributions. The local currency is the Brazilian real (BR$). Unless otherwise indicated, the metric system is used in the Report. Mineral Resources are classified using the 2014 edition of the Canadian Institute of Mining and Metallurgy (CIM) Definition Standards for Mineral Resources and Mineral Reserves (the 2014 CIM Definition Standards). The Report uses Canadian English.
1.3. Project Setting
The Furnas Project is located approximately 20 kilometres (km) northwest of Parauapebas City and within the Carajás Mineral Province. It is approximately 70 km southeast of Vale Base Metal’s Salobo Operations.
The primary access route to the Furnas Project is from Parauapebas city along the Faruk Salmen municipal road, for approximately 5 km, and then through a 35 km long unpaved road leads to the Furnas deposit.
Alternatively, helicopter access is available from the city of Canaã dos Carajás, with a flight time of approximately 10 minutes to the Project site. The Carajás airport can accommodate large aircraft and is served by daily flights from Belém (Pará State's capital city) and other major Brazilian cities.
The climate in the Project area is typically equatorial. It is expected that any future mining operations at the Furnas Project would be year-round. Exploration is a year-round activity.
The region hosts numerous mining suppliers and consulting companies that provide a broad range of services in support of exploration and mining activities, including equipment maintenance, transportation, and catering. Parauapebas offers sufficient infrastructure to support the existing exploration workforce and, if the Project proceeds to development, the future mine operational workforce.
The Project area has an average elevation of 500 metres (m), ranging from 200-900 m across the primarily hilly topography. The original vegetation was tropical forest.
1.4. Ownership
In July 2024, Ero’s wholly-owned subsidiary, Ero Brasil Participações II Ltda., entered into a definitive earn-in agreement with Salobo Metais, a wholly-owned company of Vale Base Metals. VVale Base Metals is 90% indirectly owned by Vale S.A. (Vale), and 10% indirectly owned by Manara Minerals Investment Company (Manara Minerals).
Under the Earn-in Agreement, Ero Copper can earn a 60% interest in the Furnas Project upon completion of several exploration, engineering and development milestones over a five-year period (referred to as the earn-in period; see discussion in Section 4.8). In exchange for its 60% interest, Ero Copper must solely fund a phased work program during the earn-in period and grant Vale Base Metals up to an 11.0% "free carry" on future Project construction capital expenditures.
Vale Base Metals will continue as 100% tenure holder, until Ero Copper meets the required milestones, after which, the ownership interests will be Ero Copper, 60%, and Vale Base Metals, 40%.
1.5 Mineral Tenure, Surface Rights, Water Rights, Royalties and Agreements
The Project consists of two exploration permits, 850.139/1995 and 856.384/1996, covering a collective area of approximately 9,832 hectares (ha). Both permits are granted for copper, gold, and nickel. An amendment to include silver as a recognized mineral substance will be submitted to the National Mining Agency. The 2026 PEA assumes this amendment will be granted.
The Furnas deposit area includes portions of land owned by 24 different landowners, all of which have signed agreements permitting Ero Copper to conduct mineral prospecting activities and collect data for environmental studies.
Within the Furnas Project area, one water‑use licence has been obtained for take water under Licence No. 3508/2025. An additional water‑take point from the Parauapebas River is covered under a previous licence, No. OP‑2026/00001‑S.
The Financial Compensation for Mineral Exploitation (CFEM in the Brazilian acronym) was enacted by legislation in 1989 and varies depending on the mineral product. Under this tax, 2% for “diamond and other mineral substances”, which includes copper ore. The Project will be subject to the CFEM. The state of Pará imposes a tax on mineral production, which the Project must also pay. The economic analysis also includes royalties to third parties, including a private landowner royalty of 1% (50% of CFEM) and Brazilian Development Bank (BNDES) royalty of 1.5%, both applied over specific Project sectors. The tax assessment
assumes that the SUDAM benefit, an incentive designed to encourage investment in the Amazon area, which represents a 67.5% reduction in income tax rate (from 25% to 8.13%), will be applicable from the second year of production until the end of the mine life.
1.6 Geology and Mineralization
The Furnas deposit is an example of an iron oxide–copper–gold (IOCG) deposit.
The Carajás Mineral Province is divided into two main domains, Carajás and Rio Maria. The Furnas deposit is within the Carajás domain.
The basement in the Carajás domain consists of granite–tonalitic orthogneisses of the Pium Complex, and gneisses, amphibolite with associated migmatites of the Xingu Complex. Archean age felsic alkaline intrusions cut the basement rock sequence. Extensive volcanic and sedimentary rocks from Itacaiúnas Supergroup and Rio Novo Group (Mesoarchean to Neoarchean in age) overlain the basement and are covered by several late Paleoproterozoic siliciclastic sequences deposited in marine to fluvial environment. The sedimentary sequences are represented by sandstones, siltstones, and conglomerates from the Aguas Claras, Canina and Azul Formations. A Proterozoic age anorogenic suite, represented by the Cigano, Serra do Carajás, and Pojuca complexes comprises alkaline granites. Several generations of younger mafic dykes, crosscut the entire sequence. Three regional-scale shear zone or fault zone systems segment the province: the Cinzento in the north, Carajás in the centre and the Canaã fault system in the south.
The Furnas Project area includes a complex group of metasedimentary siliciclastic rocks, mafic volcanics, and banded iron formation, with Neoarchean granites, Paleoproterozoic granites and local mafic dykes crosscutting the entire sequence. The shear zone that hosts the copper-gold mineralization is characterized by intense iron metasomatism and deformation in the sulphide zone. The Furnas hydrothermal system, from distal to proximal alteration zones, consists of sodic-calcic to calcic-potassic zones enveloping the iron-rich altered and mineralized zone.
The Furnas deposit occurs along the Cinzento Transcurrent System, with copper–gold mineralization extending over approximately 9 km of strike (west-northwest). Mineralization ranges in width from 20-150 m and has been confirmed to depths of 730 m below the surface. The higher-grade mineralization is concentrated in two zones, referred to as the SE and NW Sectors, which extend over a combined strike length of approximately 5 km.
The mineralized zone overall has an anastomosing but generally tabular shape. Mineralization consists of sulphides, which are associated with two main mineralizing events. Within a ductile hydrothermal system mineralization occurs in veins, infills and disseminations parallel to the foliation. The system is dominated by chalcopyrite ± bornite, with minor and local chalcocite in an iron-rich altered zone with grunerite, biotite and garnet. It is widely developed across the deposit, and forms the principal mineralization. Within a late brittle hydrothermal system, which represents a later overprint that crosscuts the precursor ductile system and uses the same host structures, mineralization is dominated by chalcopyrite + pyrite commonly forming a breccia matrix, with minor irregular vein networks and local massive sulphide veins. A saprolitic/oxidized zone locally occurs along the contact between the fresh rock and a weathered boulder zone.
The potential for down-dip extensions of mineralization is the subject of the exploration activity, and the results of drilling to date remain encouraging. The central portion of the deposit has some exploration drill holes with intercepts that warrant additional investigation, and this area is planned to be drilled.
1.7 History
Work completed by the Brazilian Geological Survey, Anglo American do Brasil Ltda., and Vale prior to Ero Copper’s Project interest included regional geological surveys and stream sediment sampling, high-resolution geophysical surveys (magnetometry, gamma spectrometry, and electro magnetometry); ground geophysical surveys (magnetics, induced polarization, Protem time domain electromagnetic fixed loop, transient
electromagnetic, and gamma); drill programs, metallurgical testwork, mining studies, baseline environmental surveys.
Since obtaining a Project interest, Ero Copper completed data verification and re-sampling programs, drilling, metallurgical testwork, mining studies, and baseline environmental surveys, in addition to a Mineral Resource estimate that was used as the basis for the 2026 PEA.
1.8 Drilling and Sampling
The Project-wide drill total includes 347 core drill holes for 118,387 m of drilling to the database close-out date of August 31, 2025. Drilling since that date to January 31, 2026 consists of an additional 49 drill holes (29,538 m).
All drilling was core drilling. There was a drilling hiatus from 2012-2024. Nine of the drill holes were completed away from the area of the Mineral Resource estimate, targeting exploration prospects. Four drill holes did not reach target depth. None of these drill holes are used in estimation.
Logging was completed to capture key characteristics, including weathering, lithologies (textural, mineralogical), structural data, alteration type and intensity, and mineralization type and intensity. All core was photographed, and was subject to magnetic susceptibility and gamma spectroscopy readings.
There are no core recovery data for the Anglo American drill holes. In the Vale and Ero Copper programs, core recovery was typically excellent in fresh rock, averaging >95%. Core recoveries were lower in the oxide material, but still generally averaged ≥80%.
Collar locations were surveyed using either total station or differential global positioning system instruments. Instrumentation used for down hole surveying varied over time. Instruments used could include Maxibor I, Maxibor II, Devi Flex, and Tropari instruments. Survey readings were generally taken at 3 m intervals.
In the first three drilling campaigns, samples were taken at 1 m intervals. During the fourth campaign, 1 m intervals were maintained in the mineralized zone, while 2 m intervals were applied in the weathered zone and waste rock. In the fifth campaign, 2 m intervals were used, and most drill holes were sampled and analysed only within the mineralized zone, including at least 20 m of sampling before and after the mineralization.
Specific gravity determinations were collected on weathered and fresh rock samples using the water displacement method, with a smaller quantity of determinations conducted for saprolite and transition horizons. A total of 49,309 measurements were available, of which 29,143 were used in the block model specific gravity determinations. This distribution is considered representative across lithologies and mineralization/waste.
Laboratories used for sample preparation, analysis, and check analysis included the Lakefield Geosol laboratories in Parauapebas and Minas Gerais, ACME, Qualitas, Intertek in Parauapebas and Minas Gerais, SGS Geosol in Parauapebas and Minas Gerais, and ALS Global in Minas Gerais and Peru. The majority of the laboratories used were independent of Anglo American, Vale, and Ero Copper, and International Organization for Standardization (ISO)‑certified. The Qualitas laboratory was operated by Vale, and was not accredited. The ACME laboratory was independent, and was not ISO-certified.
Sample preparation consisted of drying; crushing to <6.35 millimetres (mm), <4 mm, or <2 mm; and pulverizing to >95% passing 0.105 mm or (>95% passing 0.104 mm. Analytical methods could include:
•Copper, silver, iron, and molybdenum using a multi-acid digest and atomic absorption (AA) finish;
•Copper, silver, cobalt, chromium iron, manganese, lead, zinc and nickel using an aqua regia digest followed by an inductively coupled plasma (ICP) emission spectroscopy finish;
•Gold using fire assay with an AA finish or aqua regia digest with an AA finish;
•Iron using a tetraborate fusion with an X-ray fluorescence finish;
•Fluorine using a fusion digestion (potassium hydroxide (KOH) or sodium hydroxide (NaOH)) with an ion chromatography or ion selective electrode finish;
•Chlorine using a fusion digestion (KOH) with an ion chromatography finish or nitric acid (HNO3) digest with a volumetric titration finish;
•Sulphur using combustion with an infrared finish;
•Multi-element packages (30, 47, or 48 elements) using a multi-acid digest and ICP atomic emission spectroscopy finish.
Samples were always attended or locked at the sample dispatch facility. Sample collection and transportation were undertaken by company or laboratory personnel.
The type of qualify assurance and quality control samples inserted in the sample stream, and the frequency at which they were inserted varied by drill campaign and operator. The results of blanks, duplicates, and standard reference materials (standards) fall within conventionally accepted industry limits, and no significant contamination or analytical bias was identified.
Ero Copper undertook a re-sampling program covering 3.5% of the mineralized intervals (541 samples across the entire Furnas mineralization trend), which confirmed the primary laboratory results, with >90% correlations for copper, gold, and silver.
1.9 Data Verification
The Qualified Persons performed site visits in support of Report compilation and data verification. The QPs individually reviewed the information in their areas of expertise, and concluded that the information supported Mineral Resource estimation, and could be used in PEA-level mine planning and economic analysis.
1.10 Metallurgical Testwork
The metallurgical dataset integrates extensive testwork completed by Vale between 2003 and 2012 with an expanded and more representative testwork campaign conducted by Ero Copper in 2025.
Vale carried out historical metallurgical testing between 2003 and 2012, ending in a variability program that established a conventional flotation flowsheet as a baseline for process design. The program comprised 103 open-circuit and 19 locked cycle tests on composite samples to assess copper recovery and metallurgical variability across lithological domains. Results confirmed technical viability with recoveries averaging ~84% copper (Cu), though performance varied by domain, highlighting hydrothermal lithotypes as the main challenge. These tests provided indicative parameters, serving primarily as a reference for Ero Copper’s subsequent, more detailed metallurgical work.
The 2025 metallurgical testwork program was executed in a phased manner by Ero Copper, with each phase designed to progressively increase confidence in metallurgical assumptions, while maintaining alignment with the evolving geological and resource models. Phase 1 metallurgical samples were sourced from Vale’s archive and selected to align with geological and resource models, ensuring representativity across lithotypes, spatial distribution, and grade ranges. Phase 2 expanded coverage using composite samples from the Ero Copper drill campaigns.
Comminution tests included abrasiveness, crushability, energy requirement (grindability), material strength, and flakiness tests. The results indicated moderate abrasiveness and breakability, with a relatively high resistance to grinding in rod mills. A single-stage ball milling circuit was selected for 2026 PEA purposes.
Flotation testing was performed using both open-circuit and locked-cycle configurations. A variability program was designed to comparatively quantify the influence of the proposed Vale circuit vs the proposed Ero Copper circuit on metallurgical performance in bench-scale rougher–cleaner flotation tests using simulations. The Ero Copper flowsheet showed an improved metallurgical performance, better concentrate quality, and more effective control of chlorine and fluorine, without significant copper losses.
Copper recoveries predominantly cluster between approximately 85-95%. Open-circuit flotation testwork returned an overall average copper recovery of 90.3%. Locked-cycle flotation results showed strong agreement with open-circuit recoveries. The SE Sector samples had average copper values typically 1-2% higher than those observed for the NW Sector.
Average copper concentrate grades were approximately 35% Cu. However, due the variability of concentrate grades from the different lithologies tested, and with consideration of scale-up factors from laboratory to operations, it was recommended that a concentrate grade of 30% Cu be used in the 2026 PEA economic analysis. The SE Sector samples tended to display 5-6% higher and more consistent concentrate grades, particularly at medium to high feed grades, whereas the NW Sector samples showed greater dispersion, including a few low-grade outliers. The data indicate that both sectors can produce saleable copper concentrates.
Gold recoveries predominantly fall between approximately 65-90%; and a recovery of 74.6% was recommended for the 2026 PEA economic analysis. Ongoing metallurgical testwork indicates that there is potential for optimization of the gold recoveries. Higher gold recoveries across a comparable range of feed grades were returned from SE Sector samples, with a tighter clustering at elevated recovery levels. In addition, the SE Sector samples tended to generate higher gold grades in the concentrate for similar feed conditions.
Silver recoveries generally fell between approximately 60-90%, with great dispersion between the two phases, reflecting expected geological variability. The overall average silver recovery achieved across all samples was 72.6%. For the purposes of the 2026 PEA, the recommended silver recovery was 71%. Ongoing metallurgical testwork indicates that there is potential for optimization of the silver recoveries. The global average silver grade in the concentrate was 84 g/t Ag. The SE Sector consistently returned higher silver recoveries over a broad range of feed grades, with a greater concentration of results in the upper recovery range. In addition, the SE Sector generally delivered higher silver grades in the concentrate at comparable feed grades.
Metallurgical variability is closely linked to the lithological, mineralogical, and spatial domains defined in the geological model. Analysis by spatial sector indicated that both the NW and SE Sectors demonstrated strong and repeatable metallurgical responses, with no evidence of systematic degradation in performance. Isolated lower-recovery outliers were limited in number and were interpreted as reflecting localized mineralogical variability, rather than fundamental process constraints.
Chlorine and fluorine are potential penalty elements in the concentrate:
•Only a limited number of samples exhibit chlorine enrichment in the concentrate, indicating that chlorine upgrading is not a systematic behaviour across the deposit, but rather restricted to specific samples or localized conditions. These isolated cases are interpreted as being related to particular mineralogical associations or mechanical entrainment of fine particles. The results indicate that chlorine-related risks would generally be low and manageable at a Project level, with targeted mitigation measures, such as blending and operational control being sufficient to address the limited instances of chlorine enrichment;
•Fluorine was predominantly rejected to tailings during flotation and did not preferentially report to the copper concentrate under the conditions tested. Fluorine levels are related to the presence of fluoro-apatite and fluorite, gangue minerals that occur predominantly in the mineralized zone. Fluorine deportment was primarily controlled by mineralogical association and flotation selectivity rather than by grade alone. As a result, fluorine is not expected to represent a material constraint on future concentrate quality, and any isolated enrichment events could be effectively managed through routine operational controls and blending strategies.
In terms of fluorine and chlorine levels, samples from the NW Sector produced significantly cleaner concentrates than did samples from the SE Sector.
1.11 Mineral Resource Estimation
The geological model was built using Leapfrog Geo software and was based on geological logging and geochemical data, and refined to the key lithologies. Lithology wireframes were used to constrain gold and copper wireframes. The resulting gold and copper grade shells were used to discriminate high-grade from low-grade areas. Silver was estimated using the copper grade shell. A weathering model was also constructed.
The data were composited with length of 2 m. A combination of outlier restrictions and grade caps were used to restrict outlier values. Variograms for the composited data within the grade shells were calculated for copper, gold, and silver. Specific gravity was interpolated into the block model for some domains, with the remainder assigned an average specific gravity value.
Interpolation was completed using ordinary kriging (OK) for all domains and elements, and a variable orientation was applied to the estimation domains. An inverse distance squared (ID2) method was used for validation purposes. For copper and silver, the copper grade shell wireframe was used as the estimation domain, and were divided into high-grade and low-grade subsets. The gold grade shell wireframe was used exclusively for the estimation of gold and as for copper, the different lithological domains were divided into high-grade and low-grade subsets.
The block model was validated using visual comparison via vertical and horizontal sections; statistical comparison between OK and ID2; and swath plots. No major biases were noted in the validation checks.
Mineral Resources were primarily classified into the Indicated or Inferred categories based on drill hole spacing and the copper grade shells. Classification also considered factors such as mineralization continuity, data verification to original sources, and assay data quality. The confidence classifications were:
•Indicated: drill spacing ≤75 m, no drill hole to be more distant than 150 m, a minimum of two drill holes to be used, and a slope of regression >0.3;
•Inferred: drill spacing ≤150 m and a minimum of two drill holes to be used.
The resulting estimates were smoothed to remove isolated confidence category blocks.
Mineral Resources were estimated using a copper price of US$9,039 per tonne (/t), a gold price of US$2,500 per ounce (/oz), a silver price of US$24.00/oz, a US$:BR$ foreign exchange rate of 5.50, and copper, gold, and silver metallurgical recovery rates of 90.3%, 74.6%, and 71%, respectively. The estimates were constrained using Datamine's mine stope optimizer (MSO) software for mineralization potentially amenable to underground mining methods and Studio NPVS software for mineralization potentially amenable to open pit mining methods.
Mineral Resources are reported at copper equivalent (CuEq) cut-offs based on the following formula:
Where:
•Price is the commodity price: US$9039/t Cu, US$2,500/oz gold (Au); and US$24/oz silver (Ag);
•MR: is the metallurgical recovery: average of 90.3% Cu, 74.6% Au and 71% Ag;
•RC: is the recovered metal.
The break-even copper-equivalent cut-off grades was 0.45% CuEq for mineralization potentially amenable to underground mining methods and 0.20% CuEq for mineralization potentially amenable to open pit mining methods. The marginal cut-off grade was 0.43% CuEq for mineralization potentially amenable to underground mining methods and 0.17% for mineralization potentially amenable to open pit mining methods.
1.12 Mineral Resource Statement
Mineral Resources are reported in situ, using the 2014 CIM Definition Standards. Mineral Resources that are not Mineral Reserves do not have demonstrated economic viability.
The Qualified Person for the estimate is Mr. João Estevão Junior, MAIG, of SDPM Mining Consulting (SDPM).
The estimates have an effective date of November 30, 2025. The Indicated and Inferred Mineral Resource estimates are summarized in Table 1‑1.
Factors that may affect the Mineral Resource estimates include changes to: commodity price assumptions; changes to geological or grade interpretations, including grade shell considerations; density and domain assignments; changes to design parameter assumptions that pertain to the conceptual mineable shapes that constrain the estimates; changes to geotechnical, hydrogeological, and metallurgical recovery assumptions; changes to any of the social, political, economic, permitting, and environmental assumptions considered when evaluating reasonable prospects for eventual economic extraction.
Table 1-1: Indicated and Inferred Mineral Resource Statement
Notes to accompany Mineral Resource estimate: 1.Mineral Resources are reported insitu, using the 2014 CIM Definition Standards. Totals may not sum due to rounding
2.Mineral Resources that are not Mineral Reserves do not have demonstrated economic viability.
3.The estimate has an effective date of November 30, 2025. The Qualified Person for the estimate is Mr. João Estevão Junior, MAIG, of SDPM Mining Consulting.
4.Mineral Resources are reported on a 100% basis. Ero Copper holds an option earn-in agreement to earn a 60% interest in the Project.
5.Mineral Resources potentially amenable to open pit mining methods were reported using the following parameters: commodity prices of US$ 9,038.94/t Cu, US$2,500/oz Au, US$24/oz Ag; a foreign exchange rate of 5.50; mining costs of US$3.84/t mineralized material mined, US$2.83/t waste mined, incremental mining cost of US$0.061 mined per 8 m of advance, process cost of US$7.50/t processed, tailings management costs of US$2.25/t processed, general and administrative costs of US$1.92/t processed, sustaining plant costs of US$0.025/t processed, metallurgical recovery assumptions of 90.30% Cu, 74.60% Au, and 71% Ag, and pit slope angle assumptions of 32.5° for saprolite, soil and weathered rock, and 39.5° for fresh rock.
6.Mineral Resources potentially amenable to underground mining methods were reported using the following parameters: commodity prices of US$ 9,038.94/t Cu, US$2,500/oz Au, US$24/oz Ag; a foreign exchange rate of 5.50; mining costs of US$22.60/t mineralized material mined, US$21.22/t waste mined, process cost of US$7.50/t processed, tailings management costs of US$2.25/t processed, general and administrative costs of US$1.92/t processed, sustaining plant costs of US$0.025/t processed, metallurgical recovery assumptions of 90.30% Cu, 74.60% Au, and 71% Ag.
7.Mineral Resources are reported above a break-even cut-off grade of 0.20% copper equivalent (CuEq) for the Mineral Resources potentially amenable to open pit mining methods, and 0.45% CuEq for the Mineral Resources potentially amenable to underground mining methods. CuEq grade calculated as Cu grade + ((Au grade x 0.03215 x $2,500 gold price x 74.6% gold
metallurgical recovery) + (Ag grade x 0.03215 x $24.00 silver price x 71% silver metallurgical recovery)) / (0.01 x $9,039/tonne copper price x 90.3% copper metallurgical recovery).
1.13 Mining Methods
The 2026 PEA is preliminary in nature and includes Inferred Mineral Resources that are too speculative geologically to have economic considerations applied to them that would enable them to be categorized as Mineral Reserves, and there is no certainty that the preliminary economic assessment will be realized.
The 2026 PEA assumes a combined open pit and underground operation. Open pit extraction assumes conventional drill-and-blast methods with excavator loading and truck haulage. The assumed mining method for the proposed underground mine is Sublevel Stoping with cemented paste backfill in primary stopes and waste rock backfill in secondary stopes. The proposed mining methods were selected based on deposit geometry, rock mass quality, and production requirements.
The 2026 PEA mine plan is based on a sub-set of the Mineral Resource estimate (Table 1‑2).
Three open pits (SE-OP, NW-OP, and D1 NW-OP) are planned.
Pit slope design parameters were assigned by domain based on empirical rock mass behavior and industry benchmarking for similar lithologies. Pit slope angles ranged from 33.5-40.9 degrees (º). Bench heights of 8 m were adopted in soil, saprolite, and weathered rock to maintain excavation control and grade selectivity. In fresh rock, operational double benching up to 16 m (2 x 8 m) was considered appropriate due to improved rock mass competence and drilling efficiency. For design purposes, the expected average pumping rate for the open pit is approximately 995 litres per second (L/s), based on a 50% capture of the estimated combined pit inflow of 1,989 L/s. The underground mine will contribute an additional expected pumping rate of approximately 50 L/s, which will be managed through localized pumping and recirculation systems.
The open pit operations were designed to operate on a continuous basis, 24 hours per day and seven days per week, using three 8-hour shifts per day. The open pit operation is planned to deliver approximately 74.1 million tonnes (Mt) of mill feed over a 16-year mine life. Total waste movement will be approximately 235.6 Mt, and the average production rate is forecast at approximately 6.5-6.6 million tonnes per annum (Mt/a). The overall strip ratio is estimated at approximately 3.2 over the open pit life. Peak total material movement reaches approximately 35 Mt per year, with a temporary pre-stripping peak of approximately 52 Mt/a as defined in the production schedule.
The open pit mining operation is based on a conventional truck and excavator fleet. Auxiliary equipment will include bulldozers, wheel dozers, motor graders, and water trucks. Auxiliary fleet quantities will vary by period in accordance with stripping intensity.
The underground operations are envisaged as mining two areas, NW-UG and SE-UG, which are approximately 1,450 m apart, and will be mined using sub-level stoping mining methods.
Table 1-2: Sub-Set Of Mineral Resource Estimate in the 2026 PEA Mine Plan
Note: Footnotes to Table 1-1 also apply to this table.
Rock mass rating information for the hanging wall, mineralized zone, and footwall units was assessed. For preliminary evaluation purposes, representative stress ratios derived from comparable regional conditions were adopted. Preliminary sizing of open stopes was performed using the empirical stability graph methodology. Hydraulic radius values were calculated for proposed stope geometries considering sidewall, back, and end-wall surfaces. Pillar sizing was evaluated using empirical approaches consistent with tributary area stress methodologies, and representative rock mass strength parameters derived from laboratory testing. Panel configurations will consist of three stacked stopes separated by sill pillars. Mining should proceed from bottom-up within each panel. Ground support requirements were defined conceptually. Development headings were sized to accommodate 15 tonne (t) class load–haul–dump (LHD) equipment and underground haul trucks.
For the purposes of the 2026 PEA, groundwater inflows are assumed to be manageable using conventional underground dewatering methods. No major regional aquifer depressurization requirements were assumed. Water management infrastructure will include level sumps, drainage galleries, and staged pump stations. Pump station sizing and staging are consistent with the estimated inflow rates of approximately 50 L/s for underground operations.
The mine sequence was structured to enable progressive transition from predominantly surface mining to combined open pit and underground production. Dilution, ranging from 9-12%, was applied by stope type to reflect expected overbreak and material mixing along stope boundaries during extraction. Mining loss recovery factors correspond to a 10% mining loss for both primary and secondary stopes. The marginal net smelter return (NSR)-based cut-off equated to US$40/t mill feed material. This cut-off was applied during long-term scheduling to differentiate mill feed from waste in the underground operations.
The underground mines are intended to operate as fully mechanized, trackless, diesel operations. Production stopes will be mined using longhole drilling and blasting from dedicated drilling drifts developed within the mineralized zone. Stopes were organized into vertical panels composed of three stacked stopes (approximately 120 m total panel height) separated by a 15 m sill pillar. Within each production level, primary and secondary stopes were arranged in alternating sequences.
Underground production will be initiated in the SE-UG zone in Year 3, following completion of initial access and development works. The NW-UG zone will commence production in Year 12, providing sustained underground contribution during the later years of the mine life.
Primary underground access will be provided through portal entries integrated with the open pit operation and connected to a system of main ramps. The ramp system will be used for personnel access, equipment mobilization, ventilation intake, and service distribution corridors.
The underground material handling system is based on conveyors to transport mineralized material to the surface. Broken mineralization will be mucked by load–haul–dump (LHD) units from production stopes, and transferred to ore passes or loading chutes, where it will be reduced in size using mobile underground crushers. From the crushers, it will be fed to intermediate conveyors and delivered to the main conveyor system.
Electrical distribution was assumed to be supplied from surface substations and stepped down underground through a staged distribution network. Underground service areas will include equipment workshops; refueling bays; explosives magazines; refuge chambers; and emergency egress routes.
The backfill assumptions include the use of cemented paste backfill for primary stopes and waste rock backfill for secondary stopes. Cemented paste backfill will be produced at surface using tailings generated from the process plant. Paste will be delivered underground through a dedicated pipeline network operating under a combination of gravity flow and pumping depending on elevation and distance from the paste plant. Distribution to individual stopes will be via vertical raises and level distribution lines.
The system envisaged is based on a forced ventilation layout with defined intake and exhaust circuits to control airflow direction and prevent recirculation.
The fresh air requirements are estimated to average 465 thousand cubic feet per minute (kfcm) for each period. Fresh air intake will be supplied through the main access ramp(s), and dedicated intake raises where applicable. Intake air will be distributed along main haulage levels and subsequently directed toward active development headings and stoping areas through auxiliary ventilation systems. Contaminated air will be exhausted through staged exhaust raises, dedicated return airways and surface exhaust fans. The staged configuration will allow exhaust air from lower levels to be progressively collected and directed to surface, while maintaining separation between intake and return circuits.
The selected equipment configuration is conventional for mechanized underground copper–gold operations. Equipment sizing was based on a continuous 24-hour operation with three 8-hour shifts per day, and availability and utilization factors consistent with industry benchmarks.
The proposed integrated mine plan is based on three open pit operations (SE-OP, NW-OP and D1 NW-OP) and two underground mines (SE-UG and NW-UG). The combined schedule will result in approximately 16 years of full-capacity production at a nominal processing rate of 37,000 tonnes per day (t/d), followed by a progressive reduction in throughput as the mineralization is depleted.
In the production plan:
•The SE-OP pit will provide early stockpile material during the pre-production phase, including Y-1 while the process plant is under construction;
•From Year Y1 onward, the SE-OP and SE-UG operate concurrently, reaching full plant capacity in Y2;
•NW-OP will enter production in Y4, contributing approximately 40% of total mill feed during its peak operating period;
•From Y10 onward, NW-UG will progressively increase its contribution and will maintain an average steady-state production rate of approximately 10,000 tonnes per day (t/d) during its main production phase.
1.14 Recovery Methods
The process design is conventional to the industry and was based on deposit-specific testwork.
The design assumptions included a throughput rate of 37,000 t/d, with a LOM average 92% utilization rate.
Plant design assumed mill feed material receiving and handling, primary, secondary, and tertiary crushing, grinding, flotation for copper recovery, auxiliary gravity gold recovery, concentrate thickening and filtration, and tailings thickening and final disposal.
Mineralized material delivered from the mine will be directed to a homogenization and stockpiling area, which will provide surge capacity and enable blending of material prior to processing. From the homogenization yard, the mineralization will be reclaimed and fed to the comminution circuit, where it will undergo staged size reduction to achieve the particle size distribution required for efficient downstream mineral separation.
The comminution circuit will consist of crushing and grinding stages arranged to produce a flotation feed suitable for the recovery of copper and associated gold. Ground slurry from the milling circuit will be distributed to the flotation circuit, where sulphide minerals will be selectively recovered into a concentrate through a series of rougher, scavenger, and cleaner flotation stages.
Flotation concentrate will be routed to the concentrate handling circuit, which will include concentrate thickening and filtration to produce a final concentrate suitable for transport and sale. Thickener overflow and filtrate water will be recovered and returned to the process water system.
Flotation tailings will be directed to the tailings thickening circuit, where solids will be concentrated and process water is recovered for reuse within the plant. Thickened tailings will then be routed to the designated tailings management facilities, while reclaimed water will be recycled to the process plant, reducing freshwater intake requirements and supporting efficient water management.
Downstream of the primary stockpile, the concentrator plant will be configured with two parallel processing lines. This configuration will improve operational flexibility, increase overall plant availability, and allow for continuity of operations during planned maintenance or partial equipment outages. The parallel arrangement will also provide redundancy in critical circuits, which is consistent with industry practice for concentrator plants of this scale and throughput.
Electrical power for the process plant is expected to be sourced from the regional transmission network via a 230 kilovolt (kV) interconnection to the Carajás Substation. The concentrator plant water consumption is estimated at approximately 200 L/s. On an annual basis, the overall water balance will show a surplus of approximately 89 L/s, which must be conveyed to a water treatment plant prior to discharge to the environment. A backup water supply line of 100 L/s was recommended for commissioning and periods of low precipitation. Reagents and grinding media are conventional to the industry.
1.15 Project Infrastructure
There is currently no existing Project infrastructure. The infrastructure required for the Project as envisaged in the 2026 PEA includes:
•Mine facilities, including mining administration offices, open pit, and underground mine support infrastructure, backfill plants, maintenance workshops, equipment service and wash facilities, and mine water collection, conveyance, and treatment systems;
•Process plant facilities, including primary crushing, grinding and classification, flotation, concentrate regrinding, concentrate handling, thickening, dewatering and filtration, reagent preparation and distribution areas, assay laboratory, plant workshops, and warehouses;
•Tailings management infrastructure, including the tailings storage facility, associated reclaim water systems, drainage works, and facilities supporting thickened tailings disposal and underground paste backfill supply;
•Waste rock management infrastructure, including waste rock storage facilities associated with the open pit operation, located to minimize haul distances and support efficient material handling;
•Common and support facilities, including site access control and security installations, medical and emergency response facilities, central administration buildings, potable and fire water distribution systems, compressed air systems, power generation and distribution facilities, fuel reception and storage installations, communications systems, and sanitation infrastructure.
A short-term stockpile is proposed, adjacent to the process plant, which is designed to have a capacity equal to a day’s plant throughput. The 2026 PEA assumes that two waste rock storage facility (WRSF) stockpiles will be constructed, one each at the NW-OP and SE-OP sites. In both cases, the WRSF stockpiles are conceptually located to the south of their respective pits to minimize haulage distances and support efficient material handling. There is facility to also store waste from underground on a temporary basis, where that material is intended for underground backfill.
The conceptual TSF design as developed in accordance with applicable international guidelines and recognized industry practices for TSFs, consistent with the level of engineering definition available for a PEA. The TSF will be developed using a staged construction, and three major raises, and will store filtered or thickened tailings. The TSF was sized for a total storage capacity of approximately 177 Mt of tailings. Total tailings production over the life of mine is estimated at approximately 176 Mt. With the inclusion of a design allowance, this resulted in an overall assumed design capacity of approximately 202 Mt for the purposes of the 2026 PEA. Water management will include the collection and recirculation of supernatant water for reuse as process water.
The initial water supply for the operations will be sourced from the Parauapebas River. The raw water will be conveyed to the site through a water supply system consisting of approximately 24 km of pipeline, including an intermediate pumping station to overcome elevation differences along the route. Extracted water is assumed to be treated at a dedicated water treatment plant located near the river intake prior to distribution to project facilities. The forecast total estimated water requirement is approximately 482 cubic metres per hour (m³/h), equivalent to approximately 9,640 m³/day.
Water generated within underground workings will be collected in sediment basins and preferentially reused for underground requirements. Open pit dewatering flows will be collected through dedicated pipelines routed directly to the water treatment plant. Recovered water from the TSF will be integrated into the site water circuit and will constitute a major source of process water supply as operations advance. The progressive increase in recycled water is expected to reduce reliance on river abstraction over the LOM. Water requiring discharge from the site will be treated at a dedicated water discharge treatment plant. Treated effluent will be conveyed via a dedicated discharge pipeline to the Parauapebas River, located approximately 14 km from the site.
No permanent accommodations camp is envisaged in the 2026 PEA. The project workforce is assumed to operate under a daily commuting scheme from adjacent urban centres.
The electrical supply for the Furnas Project will be based on an interconnection with the existing regional power system through a high-voltage 230 kV transmission line from the proposed site to the nearest regional substation, the Carajás Substation. Once at site, power will be directed from an on-site main electrical substation to the process plant, open pit, and underground mining operations, TSF, and auxiliary infrastructure, including administrative and service areas.
1.16 Environmental, Permitting and Social Considerations
1.16.1 Environmental Considerations
A number of baseline and supporting studies were completed and included discipline areas such as physiography; hydrology; surface water quality; air quality; biological environment; and the human environment. Work was initiated by Vale and supplemented by major work programs completed by Ero Copper in 2024–2025.
1.16.2 Closure and Reclamation Planning
A Closure Plan must be submitted to the environmental agency as part of mine licensing process and must including measures for gradual deactivation of operations; demobilization of equipment and infrastructure; decontamination of impacted areas; topographic reconfiguration and geotechnical stabilization; revegetation with native species; and long-term environmental monitoring. The Mine Closure Plan must be prepared during the planning stage of the mining project and updated periodically during the mine's useful life.
The closure cost estimate included in the 2026 PEA economic analysis is approximately US$74 million. This includes direct closure capital expenditure of approximately US$58 million. A contingency factor of 28% was applied to the direct closure capital costs, resulting in an additional approximate cost of US$16 million.
1.16.3 Permitting Considerations
Ero Copper holds an Operating Licence for Mineral Exploration No. 15145/2024, which was issued by SEMAS‑PA, and is valid until September 29, 2029. This licence authorises mineral exploration in Marabá and Parauapebas, within areas granted by the National Mining Agency under Mineral Rights Nos. 850.139/1995 and 856.384/1996.
Mining activities in Pará State, including all facilities for waste rock and tailings disposal, are subject to a three-phase environmental licensing process that includes:
•A Preliminary Licence certifies the environmental feasibility of the project and must be requested during the planning phase, alongside the submission of an Environmental Impact Study;
•An Installation Licence authorises the start of construction upon submission of the Environmental Control Plan, which is a prerequisite for obtaining the Mining Ordinance from the National Mining Agency;
•An Operating Licence permits the commencement of mining activities once the measures outlined in the Environmental Control Plan have been implemented and the Mining Ordinance has been obtained. The Operating License is issued with environmental conditions, which establish the operational controls and monitoring applicable during its term.
Preparation of the Environmental Impact Assessment and the Environmental Impact Report (EIA/RIMA) for the Furnas Project was initiated in March 2024 with the commencement of physical environment baseline studies, and submission of the Preliminary Licence application is expected in about Q4 2026.
1.16.4 Social Considerations
Stakeholder consultation processes have not yet commenced.
The Project does not fall within any Conservation Area boundaries. No overlaps with Indigenous lands or Quilombola communities have been identified within the Project area.
1.17 Markets and Contracts
Upon achieving a commercial production stage, the Furnas Project will produce a copper concentrate with gold and silver by-products. Copper concentrate, produced through a conventional flotation process, will be sold and shipped to smelters.
The market dynamics for copper, gold, and silver are defined by high liquidity, established global supply chains, and robust institutional backing.
Mineral Resources were estimated using long-term commodity pricing, including a copper price of US$9,039/t, a gold price of US$2,500/oz, and a silver price of US$24.00/oz.
The economic analysis is based on long-term consensus copper, gold, and silver prices derived from analyst forecasts:
•Copper: US$4.60/lb;
•Gold: US$3,300/oz;
•Silver: US$40/oz.
At the Report effective date, there were no material sales contracts in place for the Furnas Project. Ero Copper expects that the concentrate from the Furnas Project will be highly desired by traders and smelters. Ero Copper anticipates that 100% of concentrate sales from the Furnas Project will be into the export market due to the current lack of domestic smelting capacity.
Beyond product sales agreements, the largest contracts expected during the LOM will cover third-party mining and earth moving services. The mine plan, capital and operating costs assume that contractors will operate the Furnas Project for the entirety of the LOM.
1.18 Capital Cost Estimates
The capital cost estimate is consistent with a Class 5 estimate (AACE International Recommended Practice No. 18R-97). The classification has an accuracy range of -20% to -50% (low) and +30% to +100% (high).
The cost estimate was developed using a combination of the following information sources:
•Engineering quantities and equipment lists derived from the mine plan, process flowsheets, and infrastructure concepts defined for the 2026 PEA base case;
•Budgetary quotations obtained from equipment suppliers;
•Unit rates and cost information provided by local contractors and service providers;
•Historical cost data from Redco Do Brasil Servicos De Engenharia (REDCO)’s internal databases and comparable projects;
•Benchmarking and parametric references as supporting and validation tools.
The classification between sustaining and expansion capital costs followed a consistent methodology, whereby sustaining capital included expenditures required to maintain the planned production profile, while discrete scope changes or capacity increases beyond the base case were reported separately as expansion capital costs.
The total capital cost estimate is provided in Table 1‑3, and is broken out by initial, expansion, sustaining and closure cost estimates. Total capital costs, over the life of mine, are estimated to total US$2,798 million.
Table 1-3: Forecast Capital Cost Estimate Summary by Area and Capital Type (Initial, Expansion, Sustaining)
1.19 Operating Cost Estimates
Operating costs are expressed in constant second-quarter 2025 U.S. dollars.
Mine operating costs were estimated based on the production schedules, material movement, and operating parameters defined in the mine plan, with costs directly linked to the required mining activities and supporting services needed to sustain Project output.
Process operating costs were structured around the main circuit areas: crushing, grinding, and flotation, which concentrate the majority of operating inputs such as electrical power consumption, wear components, reagents and consumables, and associated labour and service requirements. Additional operating cost items included freshwater supply, thickening and concentrate filtration, and tailings-related operating costs, consistent with the material handling and tailings management strategy defined for the Project.
The administration cost item represented plant-related operational support functions only, including plant supervision, process control, laboratory services, warehousing, and on-site plant administration, and did not include site-wide or corporate general and administrative costs, which were addressed separately to avoid double counting.
Infrastructure operating costs included site management and technical-operational support functions, such as management, planning, and geology. It also includes quality control and sampling services, including the plant laboratory and sampling station, as well as health, safety, and environmental services required to support continuous operations. Additional infrastructure operating costs included logistics and supply support functions, warehousing, general site services such as food services, light support vehicles, and waste handling and removal services. Energy costs reported within this category corresponded to shared site utilities and infrastructure systems and excluded power consumption already accounted for within mine and process plant operating cost categories.
General and administrative (G&A) costs comprise site-level administrative and support functions required to sustain day-to-day operations, including site management, planning and technical coordination, administrative personnel, information systems support, human resources, procurement support, security, and general office
services. No separate owner (corporate) operating cost line item was included in the current operating cost estimate for the Furnas Project.
The total operating cost estimate is provided in Table 1‑4.
Table 1-4: Forecast Total Operating Cost Estimate
1.20 Economic Analysis
1.20.1 Forward-Looking Information Note
This Technical Report contains forward-looking information under applicable Canadian securities laws. Forward-looking information includes statements and estimates regarding the Project’s expected production profile and schedule, capital and operating costs, metallurgical recoveries, commodity price assumptions, and the resulting economic outcomes (including cash flows, NPV, IRR, and payback). Forward-looking information is based on assumptions and judgments considered reasonable at the time of preparation, but it is subject to risks and uncertainties that may cause actual results to differ materially. These risks include, among others, changes in commodity prices and market conditions, cost escalation, technical and operational challenges, permitting and regulatory outcomes, and other risks typical of mining projects.
1.20.2 2026 PEA Cautionary Statement
The 2026 PEA is preliminary in nature and includes Inferred Mineral Resources that are too speculative geologically to have economic considerations applied to them that would enable them to be categorized as Mineral Reserves, and there is no certainty that the preliminary economic assessment will be realized.
1.20.3 Basis of Estimate
The Project was evaluated using a constant US dollar, after-tax discounted cashflow methodology based on an 8% discount rate. Costs and revenues were expressed in real US dollars. All cash flows were modeled on an annual basis and were assumed to occur at the end of each year. Discounting was applied from the start of the construction period using the selected real discount rate. The evaluation assumed 100% project ownership and did not incorporate any project financing structure.
Commodity price assumptions adopted included:
•Copper price: US$4.60/lb;
•Gold price: US$3,300/oz;
•Silver price: US$40/oz.
These prices were intended to represent long-term average real prices and were applied consistently throughout the financial model. No price escalation or real-term variability were assumed.
Additional key assumptions included:
•A total construction period of three years;
•A project life of 24 years, consistent with the LOM plan;
•Capital and operating costs expressed in constant Q2 2025 US dollars;
•All payable metal production is assumed to be sold in the year of production;
•Project revenues are derived from the sale of copper concentrates with gold and silver by-products;
•No binding smelting, refining, or concentrate off-take agreements were in place.
All royalties were applied on a pre-tax basis and reflect the fiscal framework assumed at the effective date of this Report. The taxation framework and fiscal assumptions applied in the financial model were defined by Ero Copper, with support from third-party taxation advisors.
At an 8% discount rate, the estimated pre-tax net present value (NPV) is US$2,681 million, with an internal rate of return (IRR) of 32.6% and a payback period of approximately 2.5 years. On a post-tax basis, the Project is expected to generate an NPV (8%) of US$2,040 million, an IRR of 27%, and a payback period of approximately 3.1 years. A summary of the cashflow results is provided in Table 1‑5.
Table 1-5: Economic Analysis Summary Table 
1.21 Sensitivity Analysis
A sensitivity analysis was performed to evaluate the impact of variations to copper prices, gold prices, capital cost estimates and operating cost estimates on the Project’s post-tax economic outcomes. The results indicate that in terms of after-tax NPV8% the Project is most sensitive to variations in copper price, reflecting the dominant contribution of copper revenues to the overall cash flow, followed by operating costs, gold price, and capital costs. The Project’s sensitivity to copper head grades and gold head grades is approximately equivalent to the Project’s sensitivity to copper prices and gold prices, respectively.
1.22 Risks and Opportunities
1.22.1 Risks
1.22.1.1 Geological and Mineral Resource Risks
The IOCG deposit is structurally complex, introducing uncertainty in grade continuity and ore boundary delineation.
1.22.1.2 Mining Technical Risks
Open pit slope angles and underground stope dimensions are based on limited site-specific data and require further confirmation.
Hydrogeological conditions remain conceptual, and dewatering requirements for both open pit and underground operations require validation.
The Project depends on the successful integration of open pit and underground mining, including development timing, paste backfill performance, and continuity of plant feed.
1.22.1.3 Metallurgical Technical Risks
Metallurgical variability, particularly in the NW Sector, may affect recovery and concentrate quality, and additional testwork is required to reduce uncertainty.
1.22.1.4 Cost Estimation Technical Risks
The Class 5 capital cost estimate carries a wide accuracy range, and project financing, smelting, and offtake agreements have not yet been established.
1.22.1.5 Environmental, Permitting, and Social Risks
Environmental, permitting, and social risks remain material. The environmental licensing process has not yet commenced, and delays in obtaining approvals could impact the Project schedule.
Formal stakeholder engagement has not yet begun and will be required to support the development of a social licence to operate.
Closure costs are based on a preliminary estimate and may change as the Project advances.
1.22.2 Opportunities
1.22.2.1 Geology and Mineral Resources
Systematic infill and extension drilling has the potential to convert Inferred to higher confidence categories.
1.22.2.2 Metallurgy and Process
Preliminary testwork supports further evaluation of gravity gold recovery ahead of flotation and magnetic separation of flotation tailings for potential magnetite by-product recovery.
1.22.2.3 Economic Analysis
The Project may also benefit from regional synergies associated with its location in the Carajás district and from the SUDAM fiscal incentive, which provides a material post-tax advantage relative to the standard Brazilian tax regime.
1.23 Interpretation and Conclusions
The 2026 PEA indicates that the Furnas Project has the potential to support a combined open pit and underground mining operation with conventional flotation processing of copper sulphide mineralization and payable gold and silver by-products. The Project benefits from a sizeable Mineral Resource base, favourable location within the Carajás mining district, and encouraging metallurgical and mine planning results at the current study stage.
Key areas requiring further work include additional resource conversion and extension drilling, further geotechnical and hydrogeological investigations, expanded metallurgical testwork, environmental licensing and stakeholder engagement, and continued refinement of capital and operating cost estimates. The Project’s progression will also depend on timely permitting, successful execution of the phased earn-in requirements, and further reduction of technical uncertainty in mine design, process performance, and infrastructure definition.
1.24 Recommendations
The Qualified Persons recommend a two-phase work program to advance the Furnas Project from the 2026 PEA to a pre-feasibility study.
Phase 1 consists of data collection and field investigations required to support pre-feasibility-level studies and a cost range of approximately US$20 M to US$35 M. Key activities include infill and extension drilling to upgrade and expand Mineral Resources, expanded metallurgical testwork (including evaluation of gravity and magnetite recovery opportunities), geotechnical and hydrogeological investigations, completion of environmental and social baseline studies to support permitting, and preliminary market and commercial assessments.
Phase 2 consists of completion of the pre-feasibility study, with a cost range of approximately US$15 M to US$25 M. This phase will include updated Mineral Resource estimates, first-time estimation of Mineral Reserves, optimized mine planning, refined process design, detailed infrastructure engineering, capital and operating cost estimates, and an updated economic analysis.
The total recommended program is estimated at approximately US$35 M to US$60 M. Budget ranges are based on whether work is completed internally by Ero Copper personnel or externally by third-party consultants.
RISK FACTORS
An investment in the Company’s securities is speculative and involves a high degree of risk due to the nature of the Company’s business. The following risks, as well as risks currently unknown to the Company or that the Company currently deems immaterial, could materially and adversely affect the Company’s current or future business, properties, operations, results, cash flows, financial condition and prospects; could cause future results, cash flows, financial condition, prospects, events or circumstances to differ materially from those currently expected, including the estimates and projections contained in this AIF; and, could cause actual events to differ materially from those described in forward-looking statements relating to the Company. Investors should carefully consider the risks described below and elsewhere in this AIF. The risks described below and elsewhere in this AIF do not purport to be an exhaustive summary of the risks affecting the Company and additional risks and uncertainties not currently known to the Company or not currently perceived as being material may have an adverse effect on the Company. The risks discussed below also include forward-looking statements, and our actual results may differ substantially from those discussed in these forward-looking statements. See “Cautionary Note Regarding Forward-Looking Statements.”
Risks Related to the Company’s Business
Copper and gold prices are volatile and may be lower than expected
The Company’s business and its ability to sustain operations are dependent on, among other things, the market price of copper and gold. The prices of copper and gold realized by the Company will affect ongoing and future exploration, development and construction programs or decisions, production levels, earnings, cash flows, financial condition and prospects of the Company. If the world market prices of copper and/or gold were to drop and the prices realized by the Company on copper and/or gold sales were to decrease significantly and remain at such level for any substantial period, the Company’s business, financial condition, results of operations, cash flows and prospects would be negatively affected. To help mitigate this risk, the Company has entered into zero-cost gold collar contracts on 5,000 ounces of gold per month from January 2026 to June 2026. These contracts set a floor price of US$3,800 per ounce, while allowing for upside participation in gold price increases up to an average cap of US$4,350 per ounce.
Some factors that affect the price of copper and gold include: industrial demand; forward or short sales of copper and gold by producers and speculators; future levels of copper and gold production; and rapid short-term changes in supply and demand due to speculative or hedging activities by producers, individuals or funds. Copper and gold prices are also affected by macroeconomic factors including: overall confidence in the global economy; interest rates and expectations of the future interest rates, expectations with respect to the rate of inflation or deflation; expectations with respect to new and/or retaliatory tariffs; global and regional supply and demand for industrial products containing metals generally; the availability and attractiveness of alternative investment vehicles; the strength of, and confidence in, the U.S. dollar, the currency in which the price of copper and gold is generally quoted, and other major currencies; global political or economic events (including, without limitation, global tariff disputes, the resumption, continuation or escalation of armed conflict or political instability, including conflicts involving the Middle East, Iran, Venezuela and the Russia-Ukraine conflict, as well as the economic sanctions imposed in connection therewith); global pandemics and other health crises; and, costs of production of other copper and gold producing companies. All of the above factors can, through their interaction, affect the price of copper and gold by increasing or decreasing the demand for or supply of copper and gold.
The price of copper and gold has fluctuated widely in recent years, and future material price declines could cause commercial production from the Caraíba Operations, the Xavantina Operations and/or the Tucumã Operation to be less profitable than expected and could render such properties uneconomic. Continuing to conduct mining in a low copper and/or gold price environment would have a material adverse effect on the Company’s business, financial condition, results of operations, cash flows and prospects. Depending on the current and expected price of copper and gold, projected cash flows from planned or current mining operations
may not be sufficient to warrant commencing or continuing mining, and the Company could be forced to discontinue exploration, development, construction or commercial production. The Company may be forced to sell one or more portions of the Caraíba Operations, Xavantina Operations or the Tucumã Operation to generate cash. Future production from the Caraíba Operations, Xavantina Operations and the Tucumã Operation will be dependent on a price of copper or gold, as the case may be, that is adequate to make a deposit economically viable. Furthermore, future mine plans using significantly lower copper or gold prices could result in material write-downs of the Company’s investment in the Caraíba Operations, Xavantina Operations and the Tucumã Operation, as the case may be, and in reductions in Mineral Reserve and Mineral Resource estimates. The occurrence of any of the foregoing could have a material adverse effect on the Company’s business, financial condition, results of operations, cash flows and prospects.
A declining or sustained low price of copper could negatively impact the profitability of the Caraíba Operations or the Tucumã Operation, or a declining or sustained low price of gold could negatively impact the profitability of the Xavantina Operations and could affect the Company’s ability to finance the exploration and development of the properties currently owned or optioned by the Company as well as other properties in the future. In addition, a declining or sustained low price of copper could require a reassessment of the feasibility of the Deepening Extension Project at the Caraíba Operations and/or the Furnas Project. Although the price of copper is only one of several factors that the Company will consider in continuing with the construction, development and production decision on the Deepening Extension Project at the Caraíba Operations or the continued exploration of the Furnas Project, if the Company determines from a reassessment that the Deepening Extension Project at the Caraíba Operations or the Furnas Project is no longer economically viable in whole or in part, then operations or activities may cease or be curtailed and the Deepening Extension Project at the Caraíba Operations may never be fully constructed or developed, and/or the Company may seek to terminate the Furnas Project Earn-In Agreement. The occurrence of any of the foregoing could have a material adverse effect on the Company’s business, financial condition, results of operations, cash flows and prospects.
Mining operations are risky
The Company’s current business, and any future exploration, development or mining operations, involve various types of risks and hazards typical of companies engaged in the mining industry. Such risks include, but are not limited to: (i) industrial accidents; (ii) unusual or unexpected rock formations; (iii) structural cave-ins or slides and pitfall, ground or slope failures and accidental release of water from surface storage facilities; (iv) fire, flooding and earthquakes; (v) rock bursts; (vi) metal losses in handling and transport; (vii) periodic interruptions due to inclement or hazardous weather conditions; (viii) environmental hazards; (ix) discharge of pollutants or hazardous materials; (x) failure of retaining dams and tailings disposal areas; (xi) failure of processing and mechanical equipment and other performance problems as well as failure or unreliability of third party infrastructure such as power and water supply infrastructure; (xii) geotechnical risks, including the stability of the underground hanging walls and pillars and unusual and unexpected geological conditions; (xiii) unanticipated variations in grade and other geological problems, water, surface or underground conditions; (xiv) labour disputes or slowdowns; (xv) work force health issues as a result of working conditions or epidemics, pandemics or other health risks; and (xvi) force majeure events, or other unfavourable operating conditions.
These risks, conditions and events could result in: (i) damage to, or destruction of, the value of the Caraíba Operations, the Xavantina Operations, the Tucumã Operation or their facilities; (ii) personal injury or death; (iii) environmental damage to the Caraíba Operations, the Xavantina Operations, the Tucumã Operation, surrounding lands and waters, or the properties of others; (iv) temporary or permanent loss of personnel; (v) delays or prohibitions on mining or the transportation of minerals; (vi) monetary losses; and (vii) potential legal liability and any of the foregoing could have a material adverse effect on the Company’s business, financial condition, results of operation, cash flows or prospects. In particular, exploration, development, construction and mining activities present inherent risks of injury to people and damage to equipment. Significant accidents could potentially result in a complete shutdown of, or modifications to, the Company’s operations at the Caraíba Operations, the Xavantina Operations or the Tucumã Operation, as the case may be, and otherwise have a material adverse effect on the Company’s business, financial condition, results of operations, cash flows or prospects.
There are also risks related to: (i) the reliance on, and the reliability of, current and new or developing technology; (ii) the reliance on the work performance of outside suppliers, consultants, contractors, and manufacturers; (iii) changes to project parameters over which the Company does not have complete control such as the copper, gold and silver prices or labour or material costs; (iv) unknown or unanticipated or underestimated costs or expenses; (v) unknown or unanticipated or underestimated additions to the scope of work due to changing or adverse conditions encountered as a mine or project is developed or constructed; (vi) unexpected variances in the geometry or quality of ore zones; (vii) unexpected reclamation requirements or expenses; (viii) permitting time lines; (ix) unexpected or unknown ground conditions; (x) unexpected changes to estimated parameters utilized to estimate past timelines, projections, or costs; and (xi) liquidity risks. An adverse change in any one of such factors, hazards and risks may result in a material adverse effect on the Company’s business, financial condition, results of operations, cash flows or prospects.
Mining operations require geologic, metallurgic, engineering, title, environmental, economic and financial assessments that may be materially incorrect and thus the Company may not produce as expected
The operations of mining properties or mining companies are based in large part on geologic, metallurgic, engineering, title, environmental, economic and financial assessments, which involve uncertainty. Such assessments may differ materially from actual results, which may result in a material adverse effect on the Company’s business, financial condition, results of operations, cash flows or prospects. These assessments include a series of assumptions regarding such factors as the ore body geometries, grades, recoverability, regulatory and environmental restrictions, future prices of metals and operating costs, future capital expenditures and royalties, taxes and government levies which will be imposed over the producing life of the Mineral Reserves. There are numerous uncertainties inherent in estimating quantities of Mineral Resources and Mineral Reserves and estimates in projecting potential future rates of mineral production, including factors subject to change and beyond the Company’s control. Mineral Reserve and Mineral Resource estimates are based on limited samples and interpretations, which may not be representative of actual Mineral Reserves and Mineral Resources. In addition, title and rights of access to the Company’s properties can never be guaranteed. Although select title and environmental reviews were conducted in connection with the Company’s acquisition of shares of MCSA and NX Gold on December 12, 2016 (the “Acquisitions”) and prior to entering into the Furnas Project Earn-In Agreement, this review cannot guarantee that any unforeseen defects in the chain of title will not arise to defeat the Company’s title or rights to certain assets or that environmental defects, liabilities or deficiencies do not exist or are not greater than anticipated.
The Company’s calculations of Mineral Resources and Mineral Reserves are estimates and depend upon geological interpretation and statistical inferences drawn from drilling and sampling analysis, which may prove to be inaccurate. Actual recoveries of copper and gold from mineralized material may be lower than those indicated by test work. Any material change in the quantity of mineralization, grade or stripping ratio, may affect the economic viability of the Company’s properties. In addition, there can be no assurance that metal recoveries in small-scale laboratory tests will be duplicated in larger scale tests under on-site conditions or during production. Notwithstanding pilot plant tests for metallurgical recovery and other factors, there remains the possibility that the mineralized material may not perform in commercial production in the same manner as it did in testing. Mineral Resources that are not Mineral Reserves do not have demonstrated economic viability. Mining and metallurgy are inexact sciences and, accordingly, there always remains an element of risk that a mine may not prove to be commercially viable.
Until a deposit is actually mined and processed, the quantity of Mineral Resources and Mineral Reserves and grades must be considered as estimates only. In addition, the quantity of Mineral Resources and Mineral Reserves may vary depending on, amongst other things, metal prices, cut-off grades and operating costs. Any material change in quantity of Mineral Reserves, Mineral Resources, grade and percent extraction of those Mineral Reserves recoverable by underground and open pit mining techniques may affect the economic viability of the Company’s mining projects and could have a material adverse effect on its future revenues, cash flows, profitability, results of operations, financial condition and prospects and result in write-downs of the Company’s investment in mining properties and increased amortization charges.
Inferred Mineral Resource are also considered too speculative geologically to have the economic considerations applied to them that would enable them to be categorized as Mineral Reserves. Due to the uncertainty which may attach to Inferred Mineral Resources, there is no assurance that Inferred Mineral Resource will be upgraded to Proven Mineral Reserves or Probable Mineral Reserves as a result of continued exploration or as a result of economic considerations being applied to them.
In addition, market fluctuations in the price of copper, gold and silver, as well as increased production costs, reduced recovery rates or increased operating and capital costs due to inflation or other factors, may render the exploitation of certain Mineral Reserves and Mineral Resources uneconomic and may ultimately result in a restatement of Mineral Reserves, Mineral Resources or both. Such a restatement could affect depreciation and amortization rates and have an adverse effect on the Company's financial performance.
Geotechnical, hydrological and climatic events could suspend mining operations or increase costs
All mining operations face geotechnical, hydrological and climate challenges. Unanticipated adverse geotechnical and hydrological conditions, such as landslides, subsidence and uplift, embankment failures and rock fragility may occur in the future and such events may not be detected in advance. Geotechnical instabilities and adverse climatic conditions can be difficult to predict and are often affected by risks and hazards outside of the Company’s control, such as severe weather and seismic activity.
Geotechnical failures could result in limited or restricted access to mines, suspension of operations, environmental damage, government investigations and substantial fines, penalties and other sanctions, increased monitoring costs, remediation costs, loss of ore and other impacts, which could result in loss of revenue or increased costs, and could result in a material adverse effect on the Company’s business, financial condition, results of operations, cash flows and prospects.
Actual production, capital and operating costs may be different than those anticipated
Ero prepares estimates of future productions, capital costs and operating costs of production for operations at the Caraíba Operations, the Xavantina Operations, and the Tucumã Operation. Such guidance is based upon a number of assumptions and estimates, including but not limited to, Mineral Reserve estimates, grade and continuity of interpreted geological formations and metallurgical performance, that, although presented with numerical specificity, are inherently subject to business, economic and competitive uncertainties and contingencies, many of which are beyond the Company’s control and are based upon specific assumptions with respect to future business decisions, some of which will change. Guidance is necessarily speculative in nature, and it can be expected that some or all of the assumptions underlying the guidance furnished by the Company’s will not materialize or will vary significantly from actual results. Accordingly, the Company’s guidance is only an estimate of what management believes is realizable as of the date of this AIF. Any failure to successfully implement the Company’s operating strategy or the occurrence of any of the risks or uncertainties set forth in this AIF, could result in actual results being different than the guidance, and such differences may be adverse and material.
In addition, as a result of the substantial expenditures involved in the development and construction of a mineral project such as the Deepening Extension Project at the Caraíba Operations, the need to project years into the future, the need to make assumptions and use models that may not adequately approximate reality, and the fluctuation of costs over time, a development project is prone to material cost overruns.
The Caraíba Operations Technical Report, the Xavantina Operations Technical Report, the Tucumã Technical Report and the Furnas Project Technical Report (collectively, the "Technical Reports") estimate capital costs and cash operating costs based upon, among other things:
•anticipated tonnage, grades and metallurgical characteristics of the ore to be mined and processed;
•anticipated recovery rates of copper, gold and other metals from the ore;
•cash operating costs of comparable facilities and equipment;
•anticipated availability of labour and equipment; and
•anticipated foreign exchange rates.
Capital costs, operating costs, production and economic returns, and other estimates may differ significantly from those anticipated by the Technical Reports, and there can be no assurance that the Company’s actual capital or operating costs will not be higher than currently anticipated or that returns will not be lower than anticipated. The Company’s actual costs may vary from estimates for a variety of reasons including, without limitation: limitations inherent in modelling; changes to assumed third party costs; short term operating factors; operational decisions made by the Company; revisions to mine plans; risks and hazards associated with exploration, development, construction and mining described elsewhere in this AIF; natural phenomena, such as inclement weather conditions, water availability, floods, and earthquakes; and unexpected supply chain disruptions, labour shortages or strikes. Operating costs may also be affected by a variety of factors including, without limitation: changing strip ratios, ore metallurgical grade-recovery curves, the availability of processing operations, the availability of storage capacity, the availability of supplies, equipment and facilities necessary to continue operations at the Caraíba Operations, the Xavantina Operations, or the Tucumã Operation, the cost and availability of power, water and other consumables and mining and processing equipment, labour costs, the availability and productivity of skilled labour, the cost of commodities, general inflationary pressures, currency exchange rates, technological and engineering problems, accidents or acts of sabotage or terrorism, the regulation of the mining industry by various levels of government and quasi-governmental organizations, global pandemics, and political and geopolitical factors including, without limitation, global tariff disputes, the resumption, continuation or escalation of armed conflict or political instability, including conflicts involving the Middle East, Iran, Venezuela and the Russia-Ukraine conflict. Many of these factors are beyond the Company’s control. Failure to achieve estimates or material increases in costs could have a material adverse effect on the Company’s business, financial condition, results of operations, cash flows and prospects.
Furthermore, unforeseen delays in the construction and commissioning of mining projects, including at the Deepening Extension Project at the Caraíba Operations, or other technical difficulties may result in even further capital expenditures being required. Any delay in the development or construction of a project or cost overruns or operational difficulties with regards to the Caraíba Operations, the Xavantina Operations or the Tucumã Operation may have a material adverse effect on the Company’s business, financial condition, results of operations, cash flows and prospects.
The Company’s financial performance and results of operations are currently dependent on the Caraíba Operations, the Tucumã Operation and the Xavantina Operations
For the year ended December 31, 2025, approximately 46%, 33% and 21% of the Company’s revenues were generated by the Caraíba Operations, the Tucumã Operation and the Xavantina Operations, respectively. Any adverse condition affecting mining activities at the Caraíba Operations, the Tucumã Operation and/or the Xavantina Operations could have a material adverse effect on the Company’s business, financial condition, results of operations, cash flows and prospects.
Infectious diseases may affect the Company’s business and operations
The continued presence of infectious diseases, emerging infectious diseases or the threat of widespread outbreaks, pandemics or epidemics of viruses or other contagions or diseases, could have a material adverse effect on the Company’s business, financial condition, results of operations, cash flows or prospects by causing operational and supply chain delays and disruptions (including as a result of governmental regulations and prevention measures), labour shortages and shutdowns, social unrest, breach of material contracts and customer agreements, governmental or regulatory actions or inactions, increased insurance premiums, decreased demand for or the inability to sell and delivery the Company’s products, declines in the price of copper, gold and other metals, delays in permitting or approvals, stock market volatility (including volatility in the trading price of the Company’s securities, including the Common Shares), capital markets volatility, interest rate volatility, exchange rate volatility, or other unknown but potentially significant impacts. In addition, governments may reinstate or impose strict emergency measures in response to the threat or existence of an infectious disease.
Changes in climate conditions may affect the Company’s operations
The Company recognizes that climate change is a global challenge that may have both favourable and adverse effects on its business in a range of possible ways. Mining and processing operations are energy intensive and result in a carbon footprint. As such, the Company is impacted by current and emerging policies and regulations relating to greenhouse gas emission levels, energy efficiency, and reporting of climate-change related risks. While some of the costs associated with reducing emissions may be offset by increased energy efficiency, technological innovation, or the increased demand for copper as part of technological innovations, the current regulatory trend may result in additional transition costs at some of the Company’s operations.
A number of governments have introduced or are moving to introduce climate change legislation and treaties at the international, national, state/provincial and local levels. Regulation relating to emission levels (such as carbon taxes) and energy efficiency is becoming more stringent. If the current regulatory trend continues, this may result in increased costs at the Company’s operations. Concerns around climate change may also affect the market price of the Company’s securities, including the Common Shares, as institutional investors and others may divest interests in industries that are thought to have more environmental impacts. While Ero is committed to operating responsibly and reducing the impact of its operations on the environment, its ability to reduce emissions, energy and water usage by increasing efficiency and by adopting new innovation is constrained by technological advancement, operational factors and economics. Adoption of new technologies, the use of renewable energy, and infrastructure and operational changes necessary to reduce water usage may also increase operating costs significantly. Concerns over climate change, and the Company’s ability to respond to regulatory requirements and societal pressures, may have significant impacts on the Company’s operations and reputation, and may even result in reduced demand for its products.
In addition, the physical risks of climate change may also have an adverse effect on the Company’s operations. These risks include, among others, the following:
•changes in sea levels could affect ocean transportation and shipping facilities that are used to transport supplies, equipment and workforce, and products from the Company's operations to world markets;
•extreme weather events (such as extreme winds or prolonged drought or rainy seasons) have the potential to disrupt operations at the Company’s mines and may require the Company to make additional expenditures to mitigate the impact of such events; and
•the Company’s facilities depend on regular supplies of consumables (power, water, diesel, tires, reagents, etc.) to operate efficiently. In the event that the effects of climate change or extreme weather events cause prolonged disruption to the delivery of essential consumables, production levels at the Company’s operations may be reduced.
There can be no assurance that the Company will be able to anticipate, respond to, manage or effectively mitigate the risks associated with physical climate change events or impacts, and this may have a material adverse effect on the Company’s business, financial condition, results of operations, cash flows or prospects.
Currency fluctuations can result in unanticipated losses
Currency fluctuations may affect the Company’s capital costs and the costs that the Company incurs at its operations. Copper and gold are sold throughout the world based principally on a U.S. dollar price, but a portion of the Company’s operating and capital expenses are incurred in Brazilian Reais and Canadian dollars. The appreciation of foreign currencies, particularly the Brazilian Real against the U.S. dollar would increase the costs of copper and gold production at such mining operations, which could materially and adversely affect the Company’s earnings and financial condition. The Company may use derivatives, including forward-looking contracts, collars and swap contracts, to manage this risk. However, there is no assurance that such derivatives or any other steps taken to help mitigate foreign currency fluctuations will be effective.
The successful operation of the Caraíba Operations, the Xavantina Operations and the Tucumã Operation depends on the skills of the Company’s management and teams
The Company’s business is dependent on retaining the services of its key management personnel with a variety of skills and experience, including in relation to the exploration, development, construction and operation of mineral projects and mines. The Company’s success is, and will continue to be, dependent to a significant extent on the expertise and experience of its directors and senior management. Failure to retain, or loss of, one or more of these people could have a material adverse effect on the Company’s business, financial condition, results of operations, cash flows or prospects. The Company’s success will also depend to a significant degree upon the contributions of qualified technical personnel and the Company’s ability to attract and retain highly skilled personnel. Competition for such personnel is intense, and the Company may not be successful in attracting and retaining qualified personnel, or in obtaining the necessary work permits to hire qualified expatriates. The Company’s inability to attract and retain these people could have a material adverse effect on its business, financial condition, results of operations, cash flows or prospects.
Operations during mining cycle peaks are higher cost
During times of increased demand for metals and minerals, price increases may encourage expanded mining exploration, development and construction activities. These increased activities may result in escalating demand for and cost of contract exploration, development and construction services and equipment. Increased demand for and cost of services and equipment could cause exploration, development and construction costs to increase materially, resulting in delays if services or equipment cannot be obtained in a timely manner due to inadequate availability, and increased potential for scheduling difficulties and cost increases due to the need to coordinate the availability of services or equipment, any of which could materially increase project exploration, development or construction costs, result in project delays, or increase operating costs.
Title to the Caraíba Operations, the Xavantina Operations and/or the Tucumã Operation may be disputed
Although the Company has received title opinions for the Caraíba Operations, the Xavantina Operations and the Tucumã Operation there is no guarantee that title to such properties will not be challenged or impugned. The Company’s claims may be subject to prior unregistered agreements or transfers and title may be affected by unidentified or unknown defects. The Company has conducted an investigation on the title of properties that it has acquired to confirm that there are no known claims or agreements that could affect its title to its mineral tenure or surface rights. There is no guarantee that such title will not be challenged or impaired. If title to the Company’s properties is disputed, it may result in the Company paying substantial costs to settle the dispute or clear title and could result in the loss of the property, which events may affect the economic viability of the Company. Title insurance generally is not available for mineral tenure or surface rights and the Company’s ability to ensure that it has obtained secure claim to title may be constrained.
The Company may fail to comply with the law or may fail to obtain or renew necessary permits and licenses
The Company’s operations are subject to extensive laws and regulations governing, among other things, such matters as environmental protection, management and use of toxic substances and explosives; health and safety, exploration, development and construction of mines; water quality standards; control and treatment of any discharge of potentially harmful effluents, including solutions that may contain sulphide, cyanide, heavy metals, reagents and other industrial chemicals; commercial production and sale of by-products; ongoing and post-closure reclamation; construction and operation of tailings dams; labour; taxation and royalties; maintenance of mineral tenure; and expropriation of property. The activities of the Company require licenses and permits from various governmental authorities. Legal and regulatory requirements to obtain, maintain, and remain in compliance with such licenses and permits may change from time to time.
The costs associated with compliance with these laws and regulations and of obtaining licenses and permits are substantial, and possible future laws and regulations, changes to existing laws and regulations and more
stringent enforcement of current laws and regulations by governmental authorities, could cause the imposition of substantial fines, penalties and other sanctions and/or additional expenses, capital expenditures, restrictions on or suspensions of the Company’s operations and delays in the development or construction of its properties. There is no assurance that future changes in such laws and regulations, if any, will not adversely affect the Company’s operations. Moreover, these laws and regulations may allow governmental authorities and private parties to bring lawsuits based upon damages to property and injury to persons resulting from the environmental, health and safety practices of the Company’s past and current operations, or possibly even the actions of former property owners, and could lead to the imposition of substantial fines, penalties or other civil or criminal sanctions. The Company may fail to comply with current or future laws and regulations. Such non-compliance can lead to financial restatements, civil or criminal fines, penalties, and other material negative impacts on the Company.
The Company is required to obtain or renew further government permits and licenses for its current and contemplated operations. Obtaining, amending or renewing the necessary government permits and licenses can be a time-consuming process potentially involving numerous regulatory agencies, involving public hearings and costly undertakings on the Company’s part. The duration and success of the Company’s efforts to obtain, amend and renew permits and licenses are contingent upon many variables not within its control, including the interpretation of applicable requirements implemented by the relevant permitting or licensing authority and staffing shortages at such permitting and licensing authorities. The Company may not be able to obtain, amend or renew permits or licenses that are necessary to its operations, or the cost to obtain, amend or renew permits or licenses may exceed what the Company believes it can ultimately recover from a given property once in production. Any unexpected delays or costs associated with the permitting and licensing process could impede the ongoing exploration, development and operation of the Caraíba Operations, the Xavantina Operations and the Tucumã Operation and/or exploration of the Furnas Project. To the extent necessary permits or licenses are not obtained, amended or renewed, or are subsequently suspended or revoked, the Company may be curtailed or prohibited from proceeding with planned construction, development, commercialization, operation and exploration activities. Such curtailment or prohibition may result in a material adverse effect on the Company’s business, financial condition, results of operations, cash flows or prospects.
The failure of a tailings dam could negatively impact the Company’s business, reputation and results of operations
Mining companies face inherent risks in their operations of tailings dams – structures built for the containment of the mining waste, known as tailings - that exposes Ero to certain risks. The Company’s tailings dams include, in some cases, materials that could increase the hazard potential in the event of unexpected failure. If any such risks were to occur, this could materially adversely affect the Company’s reputation and ability to conduct its operations and could expose the Company to liability and, as a result, have a material adverse effect on its business, financial position and results of operations.
In addition, the changes in regulation that may occur as a result of recent dam failures at other operations, like those that have occurred in Brazil, could increase the time and costs to build, operate, inspect, maintain and decommission tailings dams, obtain new licenses or renew existing licenses to build or expand tailings dams, or require the use of new technologies. New regulations enacted in Brazil since 2020 may also impose more restrictive requirements that may exceed the Company’s current standards, including mandated compliance with emergency plans and increased insurance requirements, or require the Company’s subsidiaries to pay additional fees or royalties to operate tailings dams. The Company may also be required to provide for and facilitate the relocation of communities and facilities that may be located downstream of the tailings dams or impacted by tailings dam failures.
Compliance with environmental regulations can be costly
The Company’s mining operations at the Caraíba Operations, the Xavantina Operations, the Tucumã Operation, and the exploration of these properties as well as the Furnas Project are all subject to environmental regulation. Regulations cover, among other things, water quality standards, control and treatment of any discharge of potentially harmful effluents, including solutions that may contain sulphide, cyanide, heavy metals, reagents and other industrial chemicals, land reclamation, the generation, transportation, storage and disposal of hazardous waste, the construction and operation of tailings dams, and general health and safety matters. There is no assurance that the Company has been or will at all times be in full compliance with all environmental laws and regulations or hold, and be in full compliance with, all required environmental and health and safety approvals and permits. The potential costs and delays associated with compliance with such laws, regulations, approvals and permits could prevent the Company from economically operating or proceeding with the further development and exploration of the Caraíba Operations, the Xavantina Operations, the Tucumã Operation and/or the Furnas Project, and any non-compliance with such laws, regulations, approvals and permits at the Caraíba Operations, the Xavantina Operations, the Tucumã Operation and/or the Furnas Project could result in a material adverse effect on the Company’s business, financial condition, results of operations, cash flows or prospects.
Environmental approvals and permits are currently, and may in the future be, required in connection with the Company’s current and planned operations, development and exploration activities. To the extent such environmental approvals and permits are required and not obtained, the Company’s plans and the operation of mines may be curtailed, or it may be prohibited from proceeding with planned exploration or development of additional mineral properties. Failure to comply with applicable environmental laws, regulations and permitting requirements may result in sanctions and/or enforcement actions, including fines, penalties or orders issued by regulatory or judicial authorities causing operations to cease or be curtailed, and may include corrective measures requiring capital expenditures, installation of additional equipment, or remedial actions.
There is no assurance that any future changes in environmental regulation will not adversely affect the Company’s operations. Changes in government regulations have the potential to significantly increase compliance costs and thus reduce the profitability of current or future operations.
Environmental hazards may also exist on the properties on which the Company holds interests that are unknown to the Company at present and that have been caused by previous or existing owners or operators of the properties and for which the Company may be liable for remediation. Parties engaged in mining operations, including the Company, may be required to compensate those suffering loss or damage by reason of the mining activities and may have civil or criminal fines or penalties imposed for violations of applicable environmental laws or regulations, regardless of whether the Company actually caused the loss or damage. The costs of such compensation, fines or penalties could have a material adverse effect on the Company’s business, financial condition, results of operations, cash flows or prospects.
Social and environmental activism can negatively impact exploration, development, construction and mining activities
There is an increasing level of public concern relating to the effects of mining on the natural landscape, on communities and on the environment. Certain non-governmental organizations, public interest groups and reporting organizations (“NGOs”) who oppose resource development can be vocal critics of the mining industry. In addition, there have been many instances in which local community groups have opposed resource extraction activities, which have resulted in disruption and delays to the relevant operation. While the Company seeks to operate in a socially responsible manner and believes it has good relationships with local communities in the regions in which it operates, NGOs or local community organizations could direct adverse publicity against and/or disrupt the operations of the Company in respect of one or more of its properties, regardless of its successful compliance with social and environmental best practices, due to political factors, activities of unrelated third parties on lands in which the Company has an interest or the Company’s operations specifically. Any such actions and the resulting media coverage could have an adverse effect on the reputation and financial condition
of the Company or its relationships with the communities in which it operates, which could have a material adverse effect on the Company’s business, financial condition, results of operations, cash flows or prospects.
The construction and start-up of new mines and projects at existing mines is subject to a number of factors and the Company may not be able to successfully complete new construction projects
The success of construction projects such as the Deepening Extension Project at the Caraíba Operations and the start-up of new mines by the Company is subject to a number of factors including the availability and performance of engineering and construction contractors, mining contractors, suppliers and consultants, the receipt of required governmental approvals and permits in connection with the resettlement and use of land of local communities impacted by the planned operations, construction of mining facilities and the conduct of mining operations (including environmental and regulatory permits), the commissioning of key equipment such as mills, filters and power and water transmission systems, the successful completion and operation of mining stopes, ventilation systems, shafts, processing plants and conveyors to move ore, among other operational elements. Any delay in the performance of any one or more of the contractors, suppliers, consultants or other persons on which the Company is dependent in connection with its construction activities, a delay in or failure to receive the required governmental approvals and permits in a timely manner or on reasonable terms, or a delay in or failure in connection with the completion and successful operation of the operational elements in connection with construction projects and/or new mines could delay or prevent the construction and start-up of new mines or projects at existing mines as planned. There can be no assurance that current or future construction and start-up plans implemented by the Company will be successful, that the Company will be able to obtain sufficient funds to finance construction and start-up activities, that personnel and equipment will be available in a timely manner or on reasonable terms to successfully complete construction projects, that the Company will be able to obtain all necessary governmental approvals and permits or that the completion of the construction, the start-up costs and the ongoing operating costs associated with the development of new mines or projects at existing mines will not be significantly higher than anticipated by the Company. Any of the foregoing factors could adversely impact the Company’s business, financial condition, results of operations, cash flows and prospects.
The capital expenditures and time required to develop new mines or other projects are considerable and changes in costs or construction schedules can affect project economics. Thus, it is possible that actual costs may change significantly, and economic returns may differ materially from the Company’s estimates.
The commercial viability of a new mine or development project is predicated on many factors. Mineral Reserves and Mineral Resources projected by feasibility studies and technical assessments performed on the Company’s projects may not be realized, and the level of future metal prices needed to ensure commercial viability may not materialize. Consequently, there is a risk that start-up of new mine and development projects may be subject to write-down and/or closure as they may not be commercially viable.
Any uncertainty and inability in the estimation, recalculation or replacement of Mineral Reserves and Mineral Resources could materially affect the Company’s results of operations, cash flows and financial position.
To ensure the continued operation of the business and realize the Company’s growth strategy, it is essential that the Company continues to realize its existing identified Mineral Reserves, convert Mineral Resources into Mineral Reserves, increase the Company’s Mineral Resource base by adding new Mineral Resources from areas of identified mineralized potential and otherwise successfully undertake exploration, and/or acquire new Mineral Reserves and Mineral Resources. The life of mine estimates included herein may not be correct.
Land reclamation and mine closure requirements may be burdensome and costly
Land reclamation and mine closure requirements are generally imposed on mining companies, which may require the Company, among other things, to minimize the effects of land disturbance. Such requirements may include control and treatment of any discharge of potentially dangerous effluents, including solutions that may
contain sulphide, cyanide, heavy metals, reagents and other industrial chemicals, from the site and restoring the site’s landscape to its pre-disturbance form. The actual costs of reclamation and mine closure are uncertain and planned expenditures as outlined in the Technical Reports may differ materially from the actual expenditures required. Therefore, the amount that the Company will be required to spend could be materially higher than current estimates. Any additional amounts required to be spent on reclamation and mine closure may have a material adverse effect on the Company’s financial performance, financial position and results of operations and may cause the Company to alter its operations. Although liabilities for estimated reclamation and mine closure costs have been included in the Company’s financial statements, it may be necessary to spend higher amounts than what has been estimated in the financial statements to fund all required reclamation and mine closure activities.
The mining industry is intensely competitive
The mining industry is intensely competitive. The Company competes with other mining companies, many of which have greater resources and experience. Competition in the mining industry is primarily for: (i) properties which can be developed and can produce economically; (ii) the technical expertise to find, develop, and operate such properties; (iii) labour to operate such properties; and (iv) capital to fund such properties. Such competition may result in the Company being unable to acquire desired properties, to recruit or retain qualified employees and consultants or to acquire the capital necessary to fund its operations and develop its properties. The Company’s inability to compete with other mining companies for these resources could have a material adverse effect on the Company’s business, financial condition, results of operations, cash flows or prospects.
Many competitors not only explore for and mine minerals but conduct refining and marketing operations on a worldwide basis. In the future, the Company may also compete with such mining companies in refining and marketing its products to international markets. Any inability to compete with established competitors could have a material adverse effect on the Company’s business, financial condition, results of operations, cash flows or prospects.
Inadequate infrastructure may constrain mining operations
Continued production at the Caraíba Operations, the Xavantina Operations and the Tucumã Operation, each depend on adequate infrastructure. In particular, reliable power sources, water supply, ventilation systems, transportation and surface facilities are all necessary to develop and operate mines. Failure to adequately meet these infrastructure requirements or changes in the cost of such requirements could affect the Company’s ability to continue production at the Caraíba Operations, the Xavantina Operations and the Tucumã Operation and could have a material adverse effect on the Company’s business, financial condition, results of operations, cash flows or prospects.
Operating cash flow may be insufficient for future needs
The exploration, development, construction and operation of the Company’s mineral properties will require the commitment of substantial financial resources that may not be available. The amount and timing of expenditures will depend on a number of factors, including the progress of ongoing exploration, development and construction activities, success of the Company’s ongoing operations, the results of consultants’ analyses and recommendations, the rate at which operating losses are incurred, the execution of any joint venture agreements with strategic partners and the acquisition of additional property interests, some of which are beyond the Company’s control. The Company’s business strategies may not be successful, and it may not be profitable in any future period.
To the extent that the Company has negative operating cash flow in future periods, the Company may need to allocate a portion of its cash reserves to fund such negative operating cash flow. The Company may also be required to raise additional funds through the issuance of equity or debt securities. There can be no assurance
that additional capital or other types of financing will be available when needed or that these financings will be on terms favourable to the Company.
Fluctuations in the market prices and availability of commodities and equipment affect the Company’s business
The cash flows and profitability of the Company’s business will also be affected by the market prices and availability of commodities and equipment that are consumed or otherwise used in connection with the Company’s operations and development and construction projects. Prices of such commodities and resources are also subject to volatility, which can be material and can occur over short periods of time due to factors beyond the Company’s control including, without limitation, global tariff disputes as well as the resumption, continuation or escalation of armed conflict or political instability, including conflicts involving the Middle East, Iran, Venezuela and the Russia-Ukraine conflict and the economic sanctions imposed in connection therewith, which have and may continue to result in increased prices for a variety of commodities and which could have other long-term effects on the global economy in addition to the near-term effects in the Middle East, Iran, Venezuela, and/or on Ukraine and Russia.
If there is a significant and sustained increase in the cost of certain commodities, the Company may decide that it is not economically feasible to continue certain or all of the Company’s commercial production, development, construction and exploration activities and this could have an adverse effect on profitability. Higher worldwide demand for critical resources like input commodities, drilling equipment, fixed or mobile mining equipment, tires and skilled labour could affect the Company’s ability to acquire them and lead to delays in delivery and unanticipated cost increases, which could have an effect on the Company’s operating costs, capital expenditures and production schedules. The occurrences of one or more of these events may result in a material adverse effect on the Company’s business, financial condition, results of operations, cash flows or prospects.
The Company is subject to restrictive covenants that limit its ability to operate its business
The Company and its subsidiaries are subject to certain affirmative and restrictive covenants contained in the 2023 Senior Credit Facility Agreement, the NX Gold Stream Agreements, the Non-Priced Copper Prepayment Facility Agreement and the Note Indenture. These agreements contain operating and financial covenants that could restrict the Company’s and its subsidiaries’ ability to, among other things:
•incur additional indebtedness;
•pay dividends or make other distributions or repurchase or redeem its capital stock;
•prepay, redeem or repurchase certain debt;
•make loans and investments;
•sell, transfer or otherwise dispose of assets;
•incur or permit to exist certain liens;
•enter into transactions with affiliates;
•enter into agreements restricting its subsidiaries’ ability to pay dividends; and
•consolidate, amalgamate, merge or sell all or substantially all of its assets.
In addition, the restrictive covenants in the 2023 Senior Credit Facility Agreement, the Note Indenture, the Non-Priced Copper Prepayment Facility Agreement and the NX Gold Stream Agreements require the Company and its subsidiaries to maintain specified financial ratios and satisfy other financial condition tests. Compliance with the covenants and financial ratios may impair the Company and its subsidiaries and thereby the Company’s ability to finance future operations or capital needs or to take advantage of other favourable corporate opportunities. The restrictions on the Company’s ability to manage its business in management’s sole discretion could adversely affect the Company’s business by, among other things, limiting its ability to take advantage of business opportunities that management believes would be beneficial to shareholders and limiting their ability to adjust to changing market conditions. The Company’s and its subsidiaries’ ability to comply with such
covenants and financial ratios will depend on future performance and may be affected by events beyond the control of the Company and its subsidiaries, including economic, financial and industry conditions.
A breach of the covenants under the 2023 Senior Credit Facility Agreement, the Note Indenture, the Non-Priced Copper Prepayment Facility Agreement or the Company’s and its subsidiaries’ other debt instruments from time to time could result in an event of default under the applicable indebtedness. Such a default may allow the creditors to accelerate the repayment of the related debt and may result in the acceleration of the repayment of any other debt to which a cross-acceleration or cross-default provision applies. In addition, an event of default under the 2023 Senior Credit Facility Agreement would permit the lenders thereunder to terminate all commitments to extend further credit under that facility. Furthermore, if the Company were unable to repay any amounts due and payable under the 2023 Senior Credit Facility or the Non-Priced Copper Prepayment Facility Agreement, those lenders could proceed against the collateral granted to them to secure such indebtedness. In the event the Company and its subsidiaries’ lenders or noteholders accelerate the repayment of the Company’s and its subsidiaries’ borrowings, the Company may not have sufficient assets to repay that indebtedness. As a result of these restrictions, the Company and its subsidiaries may be:
•limited in how they conduct business;
•unable to raise additional debt or equity financing to operate during general economic or business downturns; or
•unable to compete effectively or to take advantage of new business opportunities.
These restrictions may affect the Company and its subsidiaries’ ability to grow in accordance with the Company’s and its subsidiaries’ strategy.
The Company’s indebtedness could adversely affect its financial condition and prevent the Company from fulfilling its obligations under debt instruments
The Company has a significant amount of indebtedness, which includes the Notes, the 2023 Senior Credit Facility and the Non-Priced Copper Prepayment Facility.
Specifically, the Company’s high level of indebtedness could have important consequences, including:
•limiting the Company’s ability to obtain additional financing to fund future working capital, capital expenditures, acquisitions or other general corporate requirements, or requiring the Company to make non-strategic divestitures;
•requiring a substantial portion of the Company’s cash flows to be dedicated to debt service payments instead of other purposes, thereby reducing the amount of cash flows available for working capital, capital expenditures, acquisitions and other general corporate purposes;
•increasing the Company’s vulnerability to general adverse economic and industry conditions;
•exposing the Company to the risk of increased interest rates as certain of its borrowings are at variable rates of interest;
•limiting the Company’s flexibility in planning for and reacting to changes in the industry in which it competes;
•placing the Company at a disadvantage compared to other, less leveraged competitors; and
•increasing the Company’s cost of borrowing.
Subject to the limits contained in the 2023 Senior Credit Facility Agreement, the Non-Priced Copper Prepayment Facility Agreement, the NX Gold Stream Agreements, the Note Indenture and any limits under our other debt instruments, the Company and its subsidiaries may be able to incur additional debt from time to time to finance working capital, capital expenditures, investments or acquisitions or for other purposes. If the Company does so, the risks related to its high level of indebtedness could intensify.
In addition, from time to time, new accounting rules, pronouncements and interpretations are enacted or promulgated that may require the Company, depending on the nature of those new accounting rules, pronouncements and interpretations, to reclassify or restate certain elements of our financing agreements and other debt instruments, which may in turn cause us to be in breach of the financial or other covenants contained in our financing agreements and other debt instruments.
The Company may not be able to generate sufficient cash to service all of its indebtedness and may be forced to take other actions to satisfy its obligations under such indebtedness, which may not be successful
The Company’s ability to make scheduled payments on, repay in full or refinance its debt obligations, including the Notes, the 2023 Senior Credit Facility and the Non-Priced Copper Prepayment Facility, depends on the Company’s financial condition and operating performance, which are subject to prevailing economic and competitive conditions and to certain financial, business, legislative, regulatory and other factors beyond its control including, but not limited to, metal prices. The Company may be unable to maintain a level of cash flows from operating activities sufficient to permit it to pay the principal, premium, if any, and interest on its indebtedness, including the Notes, the 2023 Senior Credit Facility and the Non-Priced Copper Prepayment Facility.
If the Company’s cash flows and capital resources are insufficient to fund its debt service obligations, the Company could face substantial liquidity problems and could be forced to reduce or delay investments and capital expenditures or to dispose of material assets or operations, seek additional debt or equity capital or restructure or refinance its indebtedness, including the Notes, the 2023 Senior Credit Facility and the Non-Priced Copper Prepayment Facility. The Company may not be able to effect any such alternative measures on commercially reasonable terms or at all and, even if successful, those alternatives may not allow the Company to meet its scheduled debt service obligations. The 2023 Senior Credit Facility Agreement, the Non-Priced Copper Prepayment Facility Agreement, the Note Indenture and the NX Gold Stream Agreements will restrict the Company’s ability to dispose of assets and use the proceeds from those dispositions and may also restrict the Company’s ability to raise debt or equity capital to be used to repay other indebtedness when it becomes due. The Company may not be able to consummate those dispositions or to obtain proceeds in an amount sufficient to meet any debt service obligations then due. The Company’s inability to generate sufficient cash flows to satisfy its debt obligations, or to refinance its indebtedness on commercially reasonable terms or at all, would materially and adversely affect the Company’s financial position and results of operations and its ability to satisfy its obligations under debt instruments, including the Note Indenture, the 2023 Senior Credit Facility Agreement and the Non-Priced Copper Prepayment Facility Agreement.
If the Company cannot make scheduled payments on its debt, the Company will be in default and holders of the Notes could declare all outstanding principal and interest to be due and payable, enabling lenders under the 2023 Senior Credit Facility Agreement to cancel their commitments to lend and the Company’s and its subsidiaries’ other creditors could foreclose against the collateral securing their obligations and the Company could be forced into bankruptcy, liquidation or restructuring proceedings.
Counterparties may default on their contractual obligations to the Company
The Company is exposed to various counterparty risks including, but not limited to: (i) financial institutions that hold its cash and short-term investments; (ii) companies that have payables to the Company, including copper concentrate, gold concentrate and doré bars customers; (iii) providers of key supplies, consumables and other material and equipment; (iv) providers of the Company’s risk management services; (v) shipping service providers that move the Company’s supplies, products and other material; (vi) the Company’s insurance providers; and (vii) the Company’s lenders. Although the Company makes efforts to limit its counterparty risk, the Company cannot effectively operate its business without relying, to a certain extent, on the performance of third-party service providers.
A failure to maintain satisfactory labour relations can adversely impact the Company
The Company’s operations and further development of the Caraíba Operations, the Tucumã Operation and the Xavantina Operations are dependent upon the efforts of its employees and the Company’s relations with its unionized and non-unionized employees, and the Company’s operations would be adversely affected if it failed to maintain satisfactory labour relations. Some of MCSA’s and NX Gold’s employees are represented by labour unions under various collective bargaining agreements. The collective bargaining agreement of MCSA for the Caraíba Operations was renewed in October 2025 and is subject to renewal every year thereafter. The collective bargaining agreement of MCSA for the Tucumã Operation was renewed in March 2025 and is subject to renewal every two years thereafter. The collective bargaining agreement of NX Gold for the Xavantina Operations was renewed in June 2024 and is subject to renewal every two years thereafter. The Company may not be able to satisfactorily renegotiate its collective bargaining agreements when they expire and may face tougher negotiations or higher compensation demands than would be the case for non-unionized labour. In addition, the existing collective bargaining agreements may not prevent a strike or work stoppage at the Company’s facilities in the future. Further, relations between the Company and its employees may be affected by changes in the scheme of labour relations that may be introduced by the relevant governmental authorities who have jurisdiction over the various aspects of the Company’s business. Changes in such legislation or in the relationship between the Company and its employees may have a material adverse effect on the Company’s business, results of operations and financial condition.
The Company’s insurance coverage may be inadequate to cover potential losses
The Company’s business is subject to a number of risks and hazards as further described in this AIF. Although the Company maintains insurance to protect against certain risks in such amounts as it considers to be reasonable, its insurance will not cover all the potential risks associated with its activities, including current and any future mining operations. The Company may also be unable to obtain or maintain insurance to cover its risks at economically feasible premiums, or at all. Insurance coverage may not continue to be available or may not be adequate to cover any resulting liability. Moreover, insurance against risks such as environmental pollution or other hazards as a result of exploration, development, construction or production may not be available to the Company on acceptable terms. The Company might also become subject to liability for pollution or other hazards which it is not currently insured against and/or in the future may not insure against because of premium costs or other reasons. Losses from these events may cause the Company to incur significant costs which could have a material adverse effect on the Company’s business, financial condition, results of operations, cash flows or prospects.
It may be difficult to enforce judgments and effect service of process on directors, officers and experts named herein
Some of the directors and officers of the Company as well as certain of the experts named herein reside outside of Canada or are incorporated, continued or otherwise organized under the laws of a foreign jurisdiction. Some or all of the assets of those persons may be located outside of Canada. Therefore, it may not be possible for investors to collect or to enforce judgments obtained in Canadian courts predicated upon the civil liability provisions of applicable Canadian securities laws against such persons. Moreover, it may not be possible for investors to effect service of process within Canada upon such persons.
The Company’s directors and officers may have conflicts of interest with the Company
Certain directors and officers of the Company are or may become associated with other mining and/or mineral exploration and development companies which may give rise to conflicts of interest. Directors who have a material interest in any person who is a party to a material contract or transaction or a proposed material contract or transaction with the Company are required, subject to certain exceptions, to disclose that interest and generally abstain from voting on any resolution to approve such a contract or transaction. In addition, directors and officers are required to act honestly and in good faith with a view to the best interests of the Company. Some of the directors and officers of the Company have either other full-time employment or other business or time restrictions placed on them and accordingly, the Company will not be the only business enterprise of these
directors and officers. Further, any failure of the directors or officers of the Company to address these conflicts in an appropriate manner or to allocate opportunities that they become aware of to the Company could have a material adverse effect on the Company’s business, financial condition, results of operations, cash flows or prospects.
Future acquisitions may require significant expenditures and may result in inadequate returns
The Company may seek to expand through future acquisitions; however, there can be no assurance that the Company will locate attractive acquisition candidates, or that the Company will be able to acquire such candidates on economically acceptable terms, if at all, or that the Company will not be restricted from completing acquisitions pursuant to the terms and conditions from time to time of arrangements with third parties, such as the Company’s creditors. Future acquisitions may require the Company to expend significant amounts of cash, resulting in the Company’s inability to use these funds for other business or may involve significant issuances of equity or debt. Future acquisitions may also require substantial management time commitments, and the negotiation of potential acquisitions and the integration of acquired operations could disrupt the Company’s business by diverting management and employees’ attention away from day-to-day operations. The difficulties of integration may be increased by the necessity of coordinating geographically diverse organizations, integrating personnel with different backgrounds and combining different corporate cultures.
Any future acquisition involves potential risks, including, among other things: (i) mistaken assumptions and incorrect expectations about mineral properties, Mineral Resources, Mineral Reserves and costs; (ii) an inability to successfully integrate any operation the Company acquired or acquires, as applicable; (iii) an inability to recruit, hire, train or retain qualified personnel to manage and operate the operations acquired; (iv) the assumption of unknown liabilities; (v) mistaken assumptions about the overall cost of equity or debt; (vi) unforeseen difficulties operating acquired projects, which may be in geographic areas new to the Company; and (vii) the loss of key employees and/or key relationships at the acquired project. In addition, the Acquisitions were completed with certain of the prior shareholders of MCSA and NX Gold on an “as is where is” basis, and therefore the Company has no rights of recourse and indemnities against the sellers. Future acquisitions may be subject to similar or other limitations as to rights of recourse and indemnities against the sellers.
Future acquisition candidates may have liabilities or adverse operating issues that the Company failed or fails to discover through due diligence prior to the acquisition. If the Company consummates any future acquisitions with, unanticipated liabilities or adverse operating issues or if acquisition-related expectations are not met, the Company’s business, results of operations, cash flows, financial condition or prospects may be materially adversely affected. The potential impairment or complete write-off of goodwill and other intangible assets related to any such acquisition may reduce the Company’s overall earnings and could negatively affect the Company’s balance sheet.
Disclosure and internal control deficiencies may adversely affect the Company
Internal control over financial reporting is a process designed to provide reasonable assurance regarding the reliability of financial reporting and the preparation of financial statements for external purposes in accordance with IFRS. Disclosure controls and procedures are designed to ensure that the information required to be disclosed by the Company in reports filed with securities regulatory agencies is recorded, processed, summarized and reported on a timely basis and is accumulated and communicated to the Company’s management, as appropriate, to allow timely decisions regarding required decisions. The Company has invested resources to document and evaluate its system of disclosure controls and its internal control over financial reporting. A control system, no matter how well designed and operated, can provide only reasonable, not absolute, assurance with respect to the reliability of financial reporting and financial statement preparation. The Company’s failure to satisfy the requirements of applicable Canadian and United States securities laws on an ongoing, timely basis could result in the loss of investor confidence in the reliability of its financial statements, which in turn could harm its business and negatively impact the trading price of the Company’s securities, including the Common Shares. In addition, any failure to implement required new or improved controls, or
difficulties encountered in their implementation, could harm the Company’s operating results or cause it to fail to meet its reporting obligations.
Failures of information systems or information security threats can be costly
The secure processing, maintenance and transmission of information and data is critical to the Company’s business. The Company has entered into agreements with third party service providers for hardware, software, telecommunications and other information technology services in connection with its operations. The Company and its third party service providers collect and store sensitive data in the ordinary course of the Company’s business, including personal information of employees, as well as proprietary and confidential business information relating to the Company and, in some cases, the Company’s customers, suppliers and other stakeholders. As reliance on and interdependence of electronic communication and data storage continue to increase, including the use of cloud-based services and personal devices, the Company is exposed to continuously evolving technology-related risks associated with such information and data. These risks include, among others, the installation of malicious software, phishing attacks, targeted attacks on the Company's systems or on third-party systems upon which the Company relies, failures or unavailability of critical IT systems, or breaches of security measures designed to protect the Company's systems. While the Company has progressively strengthened its security posture — including the establishment of a third-party security operations center (SOC) for continuous threat monitoring, testing, detection, and response, supported by threat intelligence services that actively seek out emerging threats; the deployment of AI-powered network detection and response capabilities; regular information security training for employees with access to sensitive data, including the use of multi-factor authentication and an online cybersecurity awareness training platform with periodic phishing simulations; as well as periodic vulnerability assessments and penetration testing — the Company cannot assure that such measures will always be successful. There may be circumstances in which the Company is exposed to malware, cyberattacks, or other unauthorized access to or use of its information and data.
Although the Company has not experienced any known material cybersecurity attacks or other material information security breaches since its incorporation in 2016, there can be no assurance that such events will not occur in the future. Management periodic reports to the Audit Committee and the Board of Directors on information security matters, including the deployment of new security technologies, training initiatives, and risk exposure. The Company's exposure to these risks cannot be fully mitigated, in part due to the dynamic and evolving nature of cybersecurity threats.
Any data breach or other unauthorized access to or misuse of the Company's information could have a material adverse effect on its business, financial condition, results of operations, cash flows or prospects and could severely damage its reputation, compromise its networks or systems (including financial reporting systems), result in the loss or leakage of sensitive information, misappropriation of assets, or fraud incidents, disrupt normal operations, and require significant time and resources for remediation and system enhancements. As a result, cybersecurity and the continuous development and strengthening of controls, processes, and practices designed to protect systems, software, data, and networks against attacks, damage, or unauthorized access remain a priority. As cyber threats continue to evolve, the Company may be required to devote additional resources to modify or enhance protective measures or to investigate and remediate security vulnerabilities, any of which could have a material adverse effect on the Company's operating results, cash flows, and financial position.
The Company may be subject to costly legal proceedings
The Company may be subject to regulatory investigations, civil claims, lawsuits and other proceedings in the ordinary course of its business. The results of these legal proceedings cannot be predicted with certainty due to the uncertainty inherent in regulatory actions and litigation, the difficulty of predicting decisions of regulators, judges and juries and the possibility that decisions may be reversed on appeal. Defense and settlement costs of legal disputes can be substantial, even with claims that have no merit. Management is committed to conducting
business in an ethical and responsible manner, which it believes will reduce the risk of legal disputes. However, if the Company is subject to legal disputes, there can be no assurances that these matters will not have a material adverse effect on the Company’s business, financial condition, results of operations, cash flows or prospects.
Moreover, pursuant to the Acquisitions, the Company acquired operations that have been ongoing for a significant period of time. The Company inherited certain liabilities as a result and has been subject to a number of claims (including claims related to tax, labour and social security matters and civil action) in the course of its business which individually are not material. To the extent management believes it is probable that a material cash outflow will be incurred to settle a claim, a provision for the estimated settlement amount is recorded. If the Company is unable to resolve these disputes favorably, it could have an adverse impact on the Company’s financial condition, results of operations, cash flows or prospects.
The Public Prosecutor’s Office of the State of Bahia (the “PPO”) is mandated to protect the environment and in furtherance of this mandate, the PPO is empowered to audit the extractive industry’s compliance with environmental laws and regulations. In 2021, the PPO commenced an audit relating to the Caraíba Operations’ compliance with environmental laws and regulations over its entire operating history, spanning over 40 years. There is no assurance that the Caraíba Operations has been in full compliance with all environmental laws and regulations throughout its operating history, and there may be instances of non-compliance that are unknown to the Company, including instances caused by previous owners or operators, and for which the Company and its subsidiaries may be liable. A determination by the PPO that the Caraíba Operations has failed to comply with applicable environmental laws and regulations during its extensive operating history may result in enforcement actions, including corrective measures requiring capital expenditures, installation of additional equipment, remedial actions or civil or criminal fines or penalties imposed for violations of applicable environmental laws or regulations, and in extreme cases of non-compliance, orders issued by regulatory or judicial authorities causing operations to cease or be curtailed until such time as corrective measures and remedial actions are completed. Any such enforcement action relating to extreme cases of non-compliance could have a material adverse effect on the Company’s business, financial condition, results of operations, cash flows or prospects.
Additionally, the legal system in Brazil has inherent uncertainties that could limit the legal protections available to the Company, which include: (i) inconsistencies between and within laws; (ii) limited judicial and administrative guidance on interpreting Brazilian legislation, particularly that relating to business, corporate and securities laws; (iii) substantial gaps in the regulatory structure due to a delay or absence of enabling regulations; (iv) a lack of judicial independence from political, social and commercial forces; (v) corruption; and (vi) bankruptcy procedures that are subject to abuse, any of which could have a material adverse effect on the Company’s business, financial condition, results of operations, cash flows or prospects. Furthermore, it may be difficult to obtain swift and equitable enforcement of a Brazilian judgement, or to obtain enforcement of a judgement by a court of another jurisdiction, which could have a material adverse effect on the Company’s business, financial condition, results of operations, cash flows or prospects.
The Company may be subject to shareholder activism
In recent years, publicly-traded companies have been increasingly subject to demands from activist shareholders advocating for changes to corporate governance practices, such as executive compensation practices, social issues, or for certain corporate actions or reorganizations. There can be no assurances that activist shareholders will not publicly advocate for the Company to make certain corporate governance changes or engage in certain corporate actions. Responding to challenges from activist shareholders, such as proxy contests, media campaigns or other activities, could be costly and time consuming and could have an adverse effect on the Company reputation and divert the attention and resources of the Company management and the Board, which could have an adverse effect on the Company’s business and results of operations. Even if the Company does undertake such corporate governance changes or corporate actions, activist shareholders may continue to promote or attempt to effect further changes, and may attempt to acquire control of the Company to implement such changes. If shareholder activists seeking to increase short-term shareholder value are elected to the Board,
this could adversely affect the Company’s business and future operations. Additionally, shareholder activism could create uncertainty about the Company’s future strategic direction, resulting in loss of future business opportunities, which could adversely affect the Company’s business, future operations, profitability and ability to attract and retain qualified personnel.
Product alternatives may reduce demand for the Company’s products
Copper and gold have a number of different applications. Alternative technologies are continually being investigated and developed with a view to reducing production costs or for other reasons, such as minimizing environmental or social impact. If competitive technologies emerge that use other materials in place of copper or gold, demand and price for copper or gold might fall, which could have a material adverse effect on the Company’s business, financial condition, results of operations, cash flows or prospects.
A lowering or withdrawal of the ratings assigned to the Company’s debt securities by rating agencies may increase the Company’s future borrowing costs and reduce its access to capital
The Notes have a non-investment grade rating assigned by Moody’s Investors Service (“Moody’s”), S&P Global Ratings (“S&P”) and Fitch Ratings (“Fitch”), and could be lowered or withdrawn entirely by a particular rating agency in the future if, in that rating agency’s judgment, circumstances relating to the basis of the rating, such as adverse changes, so warrant. Consequently, real or anticipated changes in the Company’s credit ratings likely would make it more difficult or more expensive for the Company to obtain additional debt financing.
Risks Related to the Company’s Foreign Operations
The Company’s Brazilian operations are subject to political and other risks associated with operating in a foreign jurisdiction
The Caraíba Operations, the Xavantina Operations, the Tucumã Operation and the Furnas Project are located in Brazil, exposing the Company to the socioeconomic conditions as well as the laws governing the mining industry in the country. Inherent risks with conducting foreign operations include, but are not limited to: high rates of inflation; extreme fluctuations in currency exchange rates, military repression; war or civil war; social and labour unrest; organized crime; hostage taking; terrorism; violent crime; expropriation and nationalization; renegotiation or nullification of existing concessions, licenses, approvals, permits and contracts; illegal mining; changes in taxation policies; restrictions on foreign exchange and repatriation; and changing political norms, currency controls and governmental regulations that favour or require the Company to award contracts in, employ citizens of, or purchase supplies from, the jurisdiction.
The Brazilian government frequently intervenes in the Brazilian economy and occasionally makes significant changes in policies and regulations. Changes, if any, in mining policies and regulations (such as ANM resolution No. 122/2022 and ANM resolution No. 223/2025, which establish procedures for administrative sanctions, infraction investigations, and penalties within the Brazilian mining sector) or investment policies or shifts in political attitude in Brazil (including evolving economic and regulatory priorities under the current administration or future administrations) may adversely affect the Company’s operations or profitability. Operations may be affected in varying degrees by government regulations with respect to, but not limited to, restrictions on production, price controls, export controls, currency remittance, importation of parts and supplies, income and other taxes, royalties, the repatriation of profits, expropriation of property, foreign investment, awarding of concessions under the new land tender system in Brazil, maintenance of concessions, licenses, approvals and permits, environmental matters, construction and operation of tailings dams, land use, land claims of local people, water use and mine safety. Failure to comply strictly with applicable laws, regulations and local practices relating to mineral right applications and tenure could result in loss, reduction or expropriation of entitlements, or the imposition of sanctions and/or additional local or foreign parties as joint venture partners with carried or other interests.
Political, economic and regulatory conditions in Brazil may adversely affect the Company’s operations and financial performance. Changes in government, public policy, legislation, regulatory frameworks or their interpretation and enforcement may result in increased uncertainty or instability. Historically, Brazilian politics have affected the performance of the Brazilian economy. Past political crises have affected the confidence of investors and the public, generally resulting in an economic slowdown.
In addition, global or regional economic disruptions may disproportionately affect emerging market economies, including Brazil, and could result in reduced access to capital, currency volatility, inflationary pressures, higher interest rates, or decreased demand for commodities. Any such developments could materially and adversely affect the Company’s business, financial condition, results of operations, cash flows or prospects.
The Company continues to monitor political, economic and regulatory developments in Brazil and assess their potential impact on its operations. However, the timing, nature and effect of any such developments are inherently uncertain and could have a material adverse effect on the Company’s operations, financial performance or profitability.
The Company may be negatively impacted by changes to mining laws and regulations
The Company’s activities are subject to various laws governing prospecting, exploration, development, production, taxes, labour standards and occupational health, mine safety, harmful or toxic substances, water quality standards, construction and operation of tailings dams and other matters. Mining, exploration and development activities are also subject to various laws and regulations relating to the protection of the environment. Although the Company believes that its activities are currently carried out in accordance with all applicable rules and regulations, no assurance can be given that new rules and regulations will not be enacted or that existing rules and regulations will not be applied in a manner that could limit or curtail production, development or construction of the Company’s properties, including new rules and regulations or existing rules and regulations that could be applied in a manner requiring the Company’s mining concessions to be amended to expressly permit the extraction of certain by-products. Amendments to current laws and regulations governing the Company’s operations and activities, including the Company’s mining concessions and permits, or more stringent implementation of such laws and regulations could have a material adverse effect on the Company’s business, financial condition, results of operations, cash flows or prospects.
It is uncertain how the current and past operations of the Company will be affected by future legal changes or more stringent enforcement of past and current laws and regulations by governmental authorities. The Company may be subject to administrative, civil and criminal sanctions should a more conservative interpretation of past and current laws and regulations be adopted by governmental authorities.
In October 2020, the Brazilian government enacted certain changes to the National Dams Safety Policy and Mining Code, which, among other things, bans the construction and lifting of tailings dams using the upstream method; requires the decommissioning of existing tailings dams utilizing the upstream method by February 25, 2022 or such later date as agreed between the operator and applicable regulatory agencies; places a higher degree of safety planning, monitoring and reporting obligations on operators; provides broader enforcement rights to regulatory agencies (such as ANM and environmental agencies); and, introduces administrative penalties for non-compliance, including, but not limited to, warnings, fines between R$2,000 and R$1.0 billion, partial or total suspension of activities, seizure of mining products, assets and equipment, cancellation of mining concessions and/or restriction of other rights. Such penalties are to be applied independently of criminal sanctions or damage repair obligations.
The Company operates and maintains tailings facilities at its Caraíba Operations, Xavantina Operations and the Tucumã Operation. Such facilities are maintained and regulated under Brazilian law, which are subject to change from time to time. Each of these facilities is routinely inspected by the Company's internal technical teams, third-party engineering firms and applicable regulatory agencies. At the Caraíba Operations, the Company utilizes multiple tailings management methods. The Caraíba Operations utilizes a system of co-
disposal paddocks to filter water from process tailings, a conventional tailings storage facility and utilizes tails for paste back-fill. The paddock system consists of several waste rock structures constructed using the downstream method. Slurried tailings are deposited within paddock cells, which enable water to filter through the coarse waste rock and tailings. The resulting dry tailings are removed from the paddock cells and placed in lifts in a permanent dry-stack area. Water that filters through the co-disposed tailings and waste rock is captured and recycled for operational use. In addition to the paddock tailings filtration system, the Caraíba Operations utilizes a tailings storage facility built using a single lift rockfill dam. The facility is in operation, and sections of the facility have been progressively reclaimed over the years. In addition, tailings are used for paste backfill for the underground Pilar Mine. At the Xavantina Operations, non-inert tailings from the Company's leaching process is stored in a high density polyethylene (HDPE) lined excavated pit. Inert tailings are stored in a single-lift rockfill dam of segmented ring-dyke design, with only one cell operational at any given time until the tailings are de-watered. De-watered inert tailings are transported periodically from the tailings storage facility to reclaim legacy areas disturbed by historic artisanal mining activity or within permitted long-term storage areas. Once filled, these areas are revegetated and reclaimed as part of the Company's ongoing environmental sustainability efforts. At the Tucumã Operation, tailings are actively de-watered using filter presses. The filter cake is transported, and compacted for permanent disposal in the Company’s dry-stack tailings facility. Where necessary, the material is blended with waste rock and reinforced with rock buttresses. For additional scientific and technical information regarding the Company’s tailings management practices, please refer to the Caraíba Operations Technical Report, the Xavantina Operations Technical Report and the Tucumã Technical Report, each of which is available for review on the Company’s website at www.ero.com and under the Company’s profile on SEDAR+ at www.sedarplus.ca/home/ and EDGAR at www.sec.gov.
Should a breach of these facilities occur due to extreme weather, seismic event, or other incident, the Company could cause a significant environmental incident and/or suffer a material financial impact on its operations and financial condition, including the potential for criminal and financial liability, suspension of its operations and/or loss of its mining concessions.
On December 22, 2021, the National Institute of Colonization and Land Reform (“INCRA”) enacted Rule #112 (Instrução Normativa 112), which came into force on January 3, 2022, formalizing the process by which approval is to be obtained from INCRA for the use of land in areas designated for land settlement programs in the case of mining, energy or infrastructure projects. In August 2015, MCSA resettled residents of a designated land settlement area that would be impacted by operations at the Tucumã Operation. Such residents were resettled onto equal, if not superior, land. Prior to the enactment of Rule #112, MCSA submitted its request for INCRA’s final approval of the resettlement process, required to formally cede the use of the land to MCSA. Any unexpected delay in or failure to receive the required final approval from INCRA in a timely manner or on reasonable terms given the enactment of Rule #112 or otherwise, could delay or, in the extreme case where the resettlement process is determined by INCRA to be materially deficient, the Company could be required to provide additional consideration, which could adversely impact the Company’s business, financial condition, results of operations, cash flows and prospects.
A failure to maintain relationships with the communities in which the Company operates and other stakeholders may adversely affect the Company’s business.
The Company’s relationships with the communities in which it operates and other stakeholders are critical to ensure the future success of its existing operations and the construction and development of its projects. There is an increasing level of public concern relating to the perceived effect of mining activities on the environment and on communities impacted by such activities. The evolving expectations related to human rights and environmental protection may result in opposition to the Company’s current and future operations or further development or new development of the Company’s projects and mines. Such opposition may be directed through legal or administrative proceedings or expressed in manifestations such as protests, roadblocks or other forms of public expression against the Company’s activities and may have a negative impact on the Company’s reputation and operations.
Opposition by any of the aforementioned groups to the Company’s operations may require modification of, or preclude the operation or development of, the Company’s projects and mines or may require the Company to enter into agreements with such groups or local governments with respect to the Company’s projects and mines, in some cases, causing increased cost and considerable delays to the advancement of the Company’s projects. Further, publicity adverse to the Company, its operations or extractive industries generally, could have an adverse effect on the Company and may impact relationships with the communities in which Ero operates and with other stakeholders. While the Company is committed to operating in a socially responsible manner, there can be no assurance that its efforts in this respect will mitigate this potential risk.
Inaccuracies, corruption and fraud in Brazil relating to ownership of real property may adversely affect the Company’s business
Under Brazilian law, real property ownership is normally transferred by means of a transfer deed, and subsequently registered at the appropriate real property registry office under the corresponding real property record. There are uncertainties, corruption and fraud relating to title ownership of real property in Brazil, mostly in rural areas. In certain cases, a real property registry office may register deeds with errors, including duplicate and/or fraudulent entries, and, therefore, deed challenges frequently occur, leading to judicial actions. Property disputes over title ownership are frequent in Brazil, and, as a result, there is a risk that errors, fraud or challenges could adversely affect the Company’s ability to operate, although ownership of mining rights are separate from ownership of land.
The Company is exposed to the possibility that applicable taxing authorities could take actions that result in increased tax or other costs that might reduce the Company’s cash flow
The Company pays a variety of taxes, fees and other governmental charges in connection with the operation of the Company’s business, including income taxes, mining royalties, ad valorem property taxes, sales and use taxes, inventory taxes, social security contributions, taxes on control and monitoring of mining resources and various assessments. These taxes, fees and other charges are assessed by a variety of taxing authorities pursuant to applicable laws, regulations and rules. The Brazilian tax regime is complex and subject to a variety of interpretations by government authorities. Such complexity may expose the Company to unpredicted challenges to day to day practices in bookkeeping, accounting and payment of taxes. From time to time, the Company may enter into specific agreements with such taxing authorities that provide for the reduction, abatement or deferral of such taxes, fees or charges in exchange for certain payments or undertakings on the Company’s part. If the Company enters into any such arrangements, the Company can give no assurance that any such reduction, abatement or deferral arrangements will be honored or that the applicable taxing authorities will not take actions that materially increase the amount of such taxes, fees or other governmental charges that the Company is required to pay. In addition, the Company may incur additional and unanticipated costs and expenses in connection with the Company’s efforts to resist any proposed increases in such taxes, fees or other charges or in connection with the Company’s efforts to enforce any reduction, abatement or deferral arrangements that the Company has previously put in place.
The Brazilian government may implement changes to the Brazilian tax regime that may affect the Company including, but not limited to, increasing income taxes, mining royalties, ad valorem property taxes, sales and use taxes, inventory taxes, social security contributions and taxes on control and monitoring of mining resources. These changes could include changes in prevailing tax rates and the imposition of new or temporary taxes, the proceeds of which are earmarked for designated government purposes. Some of these changes may result in increases in the Company’s tax payments, which could have an adverse effect on the Company’s operations or profitability. The Company cannot provide assurance that it will be able to be profitable following any increases in Brazilian taxes applicable to the Company and its operations.
The Company is subject to a number of ongoing proceedings in Brazil related to tax matters that have not been accounted for in its financial statements, given the Company’s assessment of the probability of adverse judgment against it. Management regularly reviews these tax matters with outside counsel to assess the
likelihood that the Company will incur a material cash outflow to settle the claim. To the extent management believes it is probable that a material cash outflow will be incurred to settle the claim, a provision for the estimated settlement amount is recorded. If the Company is unable to resolve these disputes favorably, it could have an adverse impact on the Company’s financial condition, results of operations, cash flows or prospects.
Inflation in Brazil, along with Brazilian governmental measures to combat inflation, may have a significant negative effect on the Brazilian economy and also on the Company’s financial condition and results of operations
In recent years and historically, high levels of inflation have adversely affected the economies and financial markets of Brazil, and the ability of its government to create conditions that stimulate or maintain economic growth. Moreover, governmental measures to curb inflation and speculation about possible future governmental measures have contributed to the negative economic impact of inflation in Brazil and have created general economic uncertainty. As part of these measures, the Brazilian government has at times maintained a restrictive monetary policy and high interest rates that have limited the availability of credit and economic growth. Brazil may continue to experience high levels of inflation in the future. Inflationary pressures may weaken investor confidence in Brazil and lead to further government intervention in the economy, including interest rate increases, restrictions on tariff adjustments to offset inflation, intervention in foreign exchange markets and actions to adjust or fix currency values, which may trigger or exacerbate increases in inflation, and consequently have an adverse impact on the Company. In an inflationary environment, the value of uncollected accounts receivable, as well as of unpaid accounts payable, declines rapidly. If Brazil experiences high levels of inflation in the future and price controls are imposed, the Company may not be able to adjust the rates the Company charges its customers to fully offset the impact of inflation on the Company's cost structures, which could adversely affect the Company's results of operations or financial condition.
Exchange rate instability may have a material adverse effect on the Brazilian economy
The Brazilian Real has experienced frequent and substantial variations in relation to the U.S. dollar and other foreign currencies during the last decades. Depreciation of the Brazilian Real against the U.S. dollar could create inflationary pressures in Brazil and cause increases in interest rates, which could negatively affect the growth of the Brazilian economy as a whole and harm the Company's financial condition and results of operations. On the other hand, appreciation of the Brazilian Real relative to the U.S. dollar and other foreign currencies could lead to a deterioration of the Brazilian foreign exchange current accounts, as well as dampen export-driven growth. Depending on the circumstances, either depreciation or appreciation of the Brazilian Real could have a material adverse effect on the Brazilian economy.
The Company’s operations may be impaired as a result of restrictions to the acquisition or use of rural properties by foreign investors or Brazilian companies under foreign control
Non-resident individuals and non-domiciled foreign legal entities are subject to restrictions for the acquisition or lease for agricultural purpose or ownership or access rights in respect of rural properties in Brazil. Limitations also apply to legal entities domiciled in Brazil controlled by foreign investors, such as the Company’s subsidiaries through which the Company operates in Brazil. Accordingly, the Company’s current and future operations may be impaired as a result of such restrictions on the acquisition or use of rural properties, and the Company’s ownership or access rights in respect of any rural properties in Brazil may be subject to legal challenges, all of which could result in a material adverse effect on the Company’s business, results of operations, financial condition and cash flows.
Disruptions in international and domestic capital markets may lead to reduced liquidity and credit availability for the Company
International and domestic capital markets have from time to time experienced, and may continue to experience, disruptions that have led to reduced liquidity and increased credit risk premiums for certain market participants
and have resulted in a reduction of available financing. Companies located in countries in the emerging markets may be particularly susceptible to these disruptions and reductions in the availability of credit or increases in financing costs, which could result in them experiencing financial difficulty. In addition, the availability of credit to entities operating within the emerging and developing markets is significantly influenced by levels of investor confidence in such markets as a whole and as such any factors that impact market confidence (for example, the impacts of global tariff disputes or health crises, an increase in the rate of inflation, an increase to interest rates, a decrease in credit ratings, state or central bank intervention in one market, or terrorist activity and conflict, and global political or economic events such as the resumption, continuation or escalation of armed conflict or political instability, including conflicts involving the Middle East, Iran, Venezuela and the Russia-Ukraine conflict, as well as the economic sanctions imposed in connection therewith) could affect the price or availability of funding for entities within any of these markets.
The Company may be responsible for corruption and anti-bribery law violations
The Company’s business is subject to the United States Foreign Corrupt Practices Act of 1977 (“FCPA”) and the Corruption of Foreign Public Officials Act (Canada) (“CFPOA”), which generally prohibit companies and company employees from engaging in bribery or other prohibited payments to foreign officials for the purpose of obtaining or retaining business. The FCPA also requires companies to maintain accurate books and records and internal controls, including at foreign-controlled subsidiaries. Since all of the Company’s presently held interests are located in Brazil, there is a risk of potential FCPA violations. In addition, the Company is subject to the anti-bribery laws of Brazil and of any other countries in which it conducts business in the future. The Company’s employees or other agents may, without its knowledge and despite its efforts, engage in prohibited conduct under the Company’s policies and procedures and the FCPA, the CFPOA or other anti-bribery laws for which the Company may be held responsible. The Company’s Code of Business Conduct and Ethics, Supplier Code of Conduct and Anti-Corruption Policy mandate compliance with these anti-corruption and anti-bribery laws and the Company has implemented training programs, internal monitoring and controls, and reviews and audits to ensure compliance with such laws. However, there can be no assurance that the Company’s internal control policies and procedures will always protect it from recklessness, fraudulent behavior, dishonesty or other inappropriate acts committed by its affiliates, employees, contractors or agents. If the Company’s employees or other agents are found to have engaged in such practices, the Company could suffer severe penalties and other consequences that may have a material adverse effect on its business, financial condition and results of operations.
Risks Related to the Company’s Securities
Investors may lose their entire investment
An investment in the securities of the Company, including the Common Shares, is speculative and may result in the loss of an investor’s entire investment. Only potential investors who are experienced in high risk investments and who can afford to lose their entire investment should consider an investment in the Company.
Dilution from equity financing could negatively impact holders of Common Shares
The Company may from time to time raise funds through the issuance of Common Shares or the issuance of debt instruments or other securities convertible into Common Shares. The Company cannot predict the size or price of future issuances of Common Shares or the size or terms of future issuances of debt instruments or other securities convertible into Common Shares, or the effect, if any, that future issuances and sales of the Company’s securities will have on the market price of the Common Shares. Sales or issuances of substantial numbers of Common Shares, or the perception that such sales or issuances could occur, may adversely affect prevailing market prices of the Common Shares. With any additional sale or issuance of Common Shares, or securities convertible into Common Shares, investors will suffer dilution to their voting power and the Company may experience dilution in its earnings per share.
Additional issuances of our securities may involve the issuance of a significant number of our Common Shares at prices less than the current market price for the Common Shares. Any transaction involving the issuance of previously authorized but unissued Common Shares, or securities convertible into Common Shares, would result in dilution, possibly substantial, to security holders. Sales of substantial amounts of our securities by us or our existing shareholders, or the availability of such securities for sale, could adversely affect the prevailing market prices for our securities and, in the case of sales of our securities from treasury, dilute investors’ earnings per share. Sales of our Common Shares by shareholders might also make it more difficult for us to sell equity securities at a time and price that we deem appropriate. Exercises of presently outstanding Options (as defined below) or settlement of presently outstanding RSUs (as defined below) or PSUs (as defined below) in Common Shares may also result in dilution to security holders. A decline in the market prices of our securities could impair our ability to raise additional capital through the sale of securities should we desire to do so.
Equity securities are subject to trading and volatility risks
The securities of publicly traded companies can experience a high level of price and volume volatility and the value of the Company’s securities can be expected to fluctuate depending on various factors, not all of which are directly related to the success of the Company and its operating performance, underlying asset values or prospects. These include the risks described elsewhere in this AIF. Factors which may influence the price of the Company’s securities, including the Common Shares, include, but are not limited to:
•worldwide economic conditions;
•global political or economic events (including, without limitation, global tariff disputes, the resumption, continuation or escalation of armed conflict or political instability, including conflicts involving the Middle East, Iran, Venezuela and the Russia-Ukraine conflict, as well as the economic sanctions imposed in connection therewith);
•changes in government policies;
•investor perceptions;
•movements in global interest rates and global stock markets;
•variations in operating costs;
•the cost of capital that the Company may require in the future;
•metals prices;
•currency exchange fluctuation;
•the price of commodities necessary for the Company’s operations;
•recommendations by securities research analysts;
•issuances of equity securities or debt securities by the Company;
•operating performance and, if applicable, the share price performance of the Company’s competitors;
•the addition or departure of key management and other personnel;
•significant acquisitions or business combinations, strategic partnerships, joint ventures or capital commitments by or involving the Company or its competitors;
•news reports relating to trends, concerns, technological or competitive developments, regulatory changes, global tariff disputes, global health crises, and other related industry and market issues affecting the mining sector;
•litigation;
•publicity about the Company, the Company’s personnel or others operating in the industry;
•loss of a major funding source; and
•all market conditions that are specific to the mining industry.
There can be no assurance that such factors will not affect the price of the Company’s securities, and consequently purchasers of Common Shares may not be able to sell Common Shares at prices equal to or
greater than the price or value at which they purchased the Common Shares or acquired them by way of the secondary market.
Sales by existing shareholders can reduce share prices
Sales of a substantial number of Common Shares in the public market could occur at any time. These sales, or the market perception that the holders of a large number of Common Shares intend to sell Common Shares, could reduce the market price of the Common Shares. If this occurs and continues, it could impair the Company’s ability to raise additional capital through the sale of securities.
The Company does not currently intend to pay dividends
The Company has not, since the date of its incorporation, declared or paid any dividends or other distributions on its Common Shares. The 2023 Senior Credit Facility Agreement and the Note Indenture impose certain restrictions on the Company’s ability to declare or pay dividends or distributions (see “Dividends and Distributions” below for more detail).
The declaration and payment of any dividends in the future is at the discretion of the Board and will depend on numerous factors, including compliance with applicable laws, financial performance, contractual restriction (as noted above), working capital requirements of the Company and its subsidiaries and such other factors as its directors consider appropriate.
Public companies are subject to securities class action litigation risk
In the past, securities class action litigation has often been brought against a company following a decline in the market price of its securities. If the Company faces such litigation, it could result in substantial costs and a diversion of management’s attention and resources, which could materially harm its business.
If securities or industry analysts do not publish research or publish inaccurate or unfavourable research about the Company’s business, the price and trading volume of the Common Shares could decline
The trading market for the Common Shares will depend on the research and reports that securities or industry analysts publish about the Company and its business. The Company does not have any control over these analysts. The Company cannot assure that analysts will cover it or provide accurate or favourable coverage. If one or more of the analysts who cover the Company downgrade its stock or change their opinion of the Common Shares, price of Common Shares would likely decline. If one or more of these analysts cease coverage of the Company or fail to regularly publish reports, the Company could lose visibility in the financial markets, which could cause the price and trading volume of the Common Shares to decline.
Global economic conditions can reduce the price of the Common Shares
Global economic conditions may adversely affect Ero’s growth, profitability and ability to obtain financing. Events in global financial markets continue to be characterized as volatile. In recent years, global markets have been adversely impacted by various credit crises, a global pandemic, the resumption, continuation or escalation of armed conflict, including conflicts involving the Middle East, Iran, Venezuela and the Russia-Ukraine conflict, and the economic sanctions imposed in connection therewith, and global tariff disputes. Many industries, including the mining industry, have been impacted by these market conditions. Global economic conditions remain subject to sudden and rapid destabilizations in response to future events, as government authorities may have limited resources to respond to future crises. A continued or worsened slowdown in the financial markets or other economic conditions, including but not limited to consumer spending, employment rates, business conditions, inflation, tariffs, fuel and energy costs, consumer debt levels, lack of available credit, the state of the financial markets, interest rates and tax rates, may adversely affect Ero’s growth, profitability and ability to obtain financing. A number of issues related to economic conditions could have a material adverse effect on the
Company’s business, financial condition, results of operations, cash flows or prospects, including, but not limited to: (i) contraction in credit markets could impact the cost and availability of financing and the Company’s overall liquidity; (ii) the volatility of copper, gold and other metal prices would impact the Company’s revenues, profits, losses and cash flow; (iii) recessionary pressures could adversely impact demand for Ero’s production; (iv) volatile energy, commodity and consumables prices and currency exchange rates could impact Ero’s production costs; and, (v) the devaluation and volatility of global stock markets could impact the valuation of Ero’s equity and other securities.
There is no assurance of a sufficient liquid trading market for the Company’s Common Shares in the future
Shareholders of the Company may be unable to sell significant quantities of Common Shares into the public trading markets without a significant reduction in the price of their Common Shares, or at all. There can be no assurance that there will be sufficient liquidity of the Company’s Common Shares on the trading market, and that the Company will continue to meet the listing requirements of the TSX or the NYSE or achieve listing on any other public listing exchange.
DIVIDENDS AND DISTRIBUTIONS
The Company has not, since the date of its incorporation, declared or paid any dividends or other distributions on its Common Shares, and does not currently have a policy with respect to the payment of dividends or other distributions. Pursuant to the terms of the 2023 Senior Credit Facility Agreement and the Note Indenture, other than dividends payable in shares of the Company, the Company may only declare and pay dividends on the Common Shares in an amount not exceeding US$45,000,000 in the aggregate during any twelve-month period, provided that no default or event of default has occurred and is continuing or would occur as a result of such payment under the 2023 Senior Credit Facility Agreement. Additionally, under the Note Indenture, the Company may also declare and pay dividends provided that (a) such payment, together with all other Restricted Payments (as defined in the Note Indenture) does not exceed the greater of US$60,000,000 and 10% of Total Assets (as defined in the Note Indenture) or (b) the Leverage Ratio (as defined in the Note Indenture) does not exceed 1.00:1.00 on a pro forma basis after giving effect to such payment provided that, in each case, no default or event of default has occurred and is continuing as a result of such payment. Otherwise, the Company is currently restricted from declaring or paying dividends or distributions until the secured obligations under the 2023 Senior Credit Facility Agreement and the Note Indenture have been satisfied pursuant to the terms and conditions set out in the 2023 Senior Credit Facility Agreement or the Note Indenture, as applicable.
The declaration and payment of any dividends in the future is at the discretion of the Board and will depend on numerous factors, including compliance with applicable laws, financial performance, contractual restrictions (as noted above), working capital requirements of the Company and its subsidiaries and such other factors as the Board considers appropriate. See “Risk Factors”.
DESCRIPTION OF CAPITAL STRUCTURE
Common Shares
The Company’s authorized share capital consists of an unlimited number of Common Shares without par value. As at March 30, 2026, there are 104,277,968 Common Shares issued and outstanding, 1,253,609 Common Shares issuable pursuant to outstanding options of the Company to purchase Common Shares (“Options”) pursuant to the amended and restated stock option plan of the Company approved by the shareholders of the Company on April 26, 2023, 875,168 Common Shares issuable pursuant to outstanding performance share units of the Company (“PSUs”) pursuant to the amended and restated share unit plan of the Company approved by the shareholders of the Company on April 26, 2023 (the “Share Unit Plan”) and 267,698 Common Shares issuable pursuant to outstanding restricted share units of the Company (“RSUs”) pursuant to the Share Unit Plan. Pursuant to the Share Unit Plan, the Company has the right to redeem the aforementioned PSUs and RSUs on the applicable vesting date in cash, shares or a combination of both.
All of the Common Shares rank equally as to voting rights, participation in a distribution of the assets of the Company on a liquidation, dissolution or winding-up of the Company and entitlement to any dividends declared by the Company. The holders of the Common Shares are entitled to receive notice of, and to attend and vote at, all meetings of shareholders (other than meetings at which only holders of another class or series of shares are entitled to vote). Each Common Share carries the right to one vote. In the event of the liquidation, dissolution or winding-up of the Company, or any other distribution of the assets of the Company among its shareholders for the purpose of winding-up its affairs, the holders of the Common Shares will be entitled to receive, on a pro rata basis, all of the assets remaining after the payment by the Company of all of its liabilities. The holders of Common Shares are entitled to receive dividends as and when declared by the Board in respect of the Common Shares on a pro rata basis. The Common Shares do not have pre-emptive rights, conversion rights or exchange rights and are not subject to redemption, retraction, purchase for cancellation or surrender provisions. There are no sinking or purchase fund provisions, no provisions permitting or restricting the issuance of additional securities or any other material restrictions, and there are no provisions which are capable of requiring a security holder to contribute additional capital. Any alteration of the rights, privileges, restrictions and conditions attaching to the Common Shares under the Company’s Articles of Incorporation (“Articles”) must be approved by at least two-thirds of the Common Shares voted at a meeting of the Company’s shareholders.
Senior Unsecured Notes
On February 2, 2022, the Company completed an offering of US$400 million aggregate principal amount of 6.50% Senior Notes due 2030 (defined herein as the “Notes”). The Notes will mature on February 15, 2030. The Company used a portion of the net proceeds of the offering to repay outstanding borrowings under the predecessor credit facility to the 2023 Senior Credit Facility of approximately US$50 million and used the remaining balance for capital expenditures at the Tucumã Operation and general corporate purposes.
EBP and MCSA are currently the only guarantors of the Notes on a senior unsecured basis. The Notes are direct, senior obligations of the Company, EBP and MCSA, and are not secured by any mortgage, pledge or charge. NX Gold S.A. and Ero Gold Corp. will not guarantee the Notes. The Company’s subsidiaries that do not guarantee the Notes will have no obligation, contingent or otherwise, to pay amounts due under the Notes or to make any funds available to pay those amounts, whether by dividend, distribution, loan or other payment. The Notes are structurally subordinated to all indebtedness and other obligations of any non-guarantor subsidiary such that in the event of insolvency, liquidation, reorganization, dissolution or other winding up of any such subsidiary that is not a guarantor, all of such subsidiary’s creditors (including trade creditors) would be entitled to payment in full out of such subsidiary’s assets before the Company would be entitled to any payment in respect of its ownership interest in the subsidiary.
The Notes were issued pursuant to an indenture dated February 2, 2022, among the Company, MCSA (as guarantor) and Computershare Trust Company, N.A., as trustee (“Note Indenture”). Interest on the Notes started accruing from February 2, 2022 and is payable in cash semi-annually in arrears on February 15 and August 15 each year, commencing on August 15, 2022. The Note Indenture provides that upon the occurrence of specific kinds of changes of control triggering events, as defined therein, each holder of the Notes will have the right to cause the Company to repurchase some or all of its Notes at 101% of their principal amount, plus accrued and unpaid interest to, but not including, the repurchase date.
The Notes contain certain customary covenants and restrictions for a financing instrument of this type, such as transaction-based restrictive covenants that limit the Company’s ability to incur additional indebtedness and make restricted payments in certain circumstances.
Credit Ratings
The following table summarizes the Company’s credit ratings as at March 30, 2026:
| | | | | |
| Credit Rating Organization | Rating |
| Moody’s Investors Service | Long-Term Corporate Family Rating: B1 Issuer Outlook: Stable Probability of Default Rating: B1-PD Speculative Grade Liquidity Rating: SGL-1 Senior Unsecured Note Rating: B1 / Loss Given Default 4 (LGD4) |
| Fitch Ratings | Long-Term Issuer Default Rating: B+ Rating Outlook: Stable Senior Unsecured Note Rating: B+ / Recovery Rating 4 (RR4) |
| S&P Global Ratings | Long-Term Issuer Credit Rating: B+ Senior Unsecured Note Rating: B+ / Recovery Rating of 3 |
Moody’s
On January 24, 2022, Moody’s assigned first-time ratings to Ero Copper, consisting of a “B1” long-term corporate family rating (CFR), a “B1-PD” probability of default rating (PDR), a “B1” senior unsecured rating, an “SGL-2” Speculative Grade Liquidity Rating, and a “Stable” ratings outlook. On November 12, 2025, Moody's upgraded Ero's Speculative Grade Liquidity Rating to "SGL-1" from "SGL-2". All other assigned ratings as well as the "Stable" ratings outlook remain unchanged as at March 30, 2026.
Moody’s CFRs are long-term ratings that reflect the relative likelihood of a default on a corporate family’s debt and debt-like obligations and the expected financial loss suffered in the event of default. A CFR is assigned to a corporate family as if it has a single class of debt and a single consolidated legal entity structure.
Moody’s issuer and issue-level long-term credit ratings are on a rating scale that ranges from Aaa (highest quality) to C (lowest quality). Moody’s appends numerical modifiers 1, 2, and 3 to each generic rating classification from Aa through Caa. The modifier 1 indicates that the obligation ranks on the higher end of its generic rating category; the modifier 2 indicates a mid-range ranking; and the modifier 3 indicates a ranking in the lower end of that generic rating category. According to Moody’s credit rating system, obligations rated ‘B1’ are considered speculative and are subject to high credit risk. A ‘B’ rating is the sixth highest of nine categories in Moody’s long-term rating scale.
A PDR is a corporate family-level opinion of the relative likelihood that any entity within a corporate family will default on one or more of its long-term debt obligations. Moody’s assigns a PDR to corporate families of Aaa-PD (highest quality, subject to the lowest level of default risk) to D-PD (in default on all long-term obligations). In most cases, the PDR assigned to an issuer will align with the CFR assigned by Moody’s.
Moody’s Speculative Grade Liquidity (“SGL”) Ratings are opinions of an issuer’s relative ability to generate cash from internal resources and the availability of external sources of committed financing, in relation to its cash obligations over the coming 12 months. Speculative Grade Liquidity Ratings are assigned to speculative grade issuers based on a scale that ranges from SGL-1(very good liquidity) to SGL-4 (weak liquidity). According to Moody’s SGL scale, an issuer with an SGL-2 rating possesses good liquidity and is likely to meet its obligations over the coming 12 months through internal resources but may rely on external sources of committed financing. Furthermore, an SGL-2 rated issuer’s ability to access committed sources of financing is highly likely based on Moody’s evaluation of near-term covenant compliance.
Fitch
On January 24, 2022, Fitch assigned a first-time rating to Ero Copper, consisting of a “B” long-term issuer default rating, with a “Stable” outlook, as well as a “B” rating and a recover rating of 4 (RR4) to the Company’s Notes. On December 19, 2025, Fitch upgraded Ero's long-term issuer default rating as well as Ero's senior unsecured note rating to "B+" from "B". The senior unsecured note recovery rating of "RR4" and the "Stable" ratings outlook remain unchanged as at March 30, 2026.
Fitch publishes credit ratings that are forward-looking opinions on the relative ability of an entity or obligation to meet financial commitments. Issuer default ratings (IDRs) are assigned to corporations, sovereign entities, financial institutions such as banks, leasing companies and insurers, and public finance entities (local and regional governments). Issue-level ratings are also assigned and often include an expectation of recovery, which may be notched above or below the issuer-level rating. Issue ratings are assigned to secured and unsecured debt securities, loans, preferred stock and other instruments.
Fitch’s credit rating scale for issuers and issues is expressed using the categories ‘AAA’ to ‘BBB’ (investment grade) and ‘BB’ to ‘D’ (speculative grade) with an additional +/- for ‘AA’ through ‘CCC’ levels, indicating relative differences of probability of default or recovery for issues. Investment-grade categories indicate relatively low to moderate credit risk, while ratings in the speculative categories signal either a higher level of credit risk or that a default has already occurred. Credit ratings express risk in relative rank order, which is to say they are ordinal measures of credit risk and are not predictive of a specific frequency of default or loss.
According to Fitch’s credit rating scale, an IDR of B indicates that material default risk is present, but a limited margin of safety remains and that while financial commitments are currently being met, capacity for continued payment is vulnerable to deterioration in the business and economic environment. A RR4 rated security has characteristics consistent with instruments historically recovering 31%-50% of current principal and related interest in a default scenario.
S&P
On January 24, 2022, S&P assigned a first-time rating to Ero Copper, consisting of a “B” long-term issuer credit rating (ICR), with a “Stable” outlook, as well as a “B” issue-level rating and “3” recovery rating to the Notes. On April 17, 2025, S&P upgraded Ero's ICR and issue-level credit ratings to "B+" from "B". The "Stable" outlook and issue-level recovery rating of "3" remain unchanged as at March 30, 2026.
S&P’s ICR is a forward-looking opinion about an obligor’s overall creditworthiness, or ability to pay its financial obligations. This opinion focuses on the obligor’s capacity and willingness to meet its financial commitments as they come due. It does not apply to any specific financial obligation.
S&P’s long-term ICRs are on a scale that ranges from AAA (highest quality) to D (lowest quality). The ratings from ‘AA’ to ‘CCC’ may be modified by the addition of a plus (+) or minus (-) sign to show relative standing within the rating categories. According to S&P’s rating system, an issuer rated ‘B’ currently has the capacity to meet its financial commitments, but adverse business, financial, or economic conditions will likely impair the obligor’s capacity or willingness to meet its financial commitments. A ‘B’ rating is the sixth highest of ten categories in S&P’s rating system.
Regarding the issue-level rating, S&P’s assigned ratings are based, in varying degrees, on its analysis of the following considerations: (i) likelihood of payment; (ii) nature of and provisions of the financial obligation; and (iii) protection afforded by, and relative position of, the financial obligation in the event of bankruptcy or reorganization. S&P’s issue-level ratings are similarly assigned on a scale that ranges from AAA (highest quality) to D (lowest quality), with the ratings from ‘AA’ to ‘CCC’ having plus (+) or minus (-) modifiers. According to S&P’s rating system, an issue rated ‘B’ indicates that the obligor has the capacity to meet its financial commitments on the obligation, but adverse business, financial, or economic conditions will likely impair
the obligor’s capacity or willingness to meet its financial commitments on the obligation. A ‘B’ rating is the sixth highest of ten categories in S&P’s rating system.
S&P’s recovery ratings focus solely on expected recovery in the event of a payment default of a specific issue, and they utilize a numerical scale that runs from 1+ to 6. The recovery rating is not linked to, or limited by, the ICR or any other rating, and provides a specific opinion about the expected recovery. A ‘3’ recovery rating indicates S&P’s expectations of meaningful (i.e., 50%-70%) recovery in the event of default.
The credit ratings received from Moody’s, Fitch and S&P are not a recommendation to buy, sell or hold securities and may be subject to revision or withdrawal at any time by any such credit rating organization. Moody’s, Fitch and S&P each charged the Company a customary fee in respect of the credit ratings service they provided and will continue to charge the Company a customary annual fee in respect of such credit ratings services.
The information concerning the Company’s credit ratings relates to Ero Copper’s financing costs, liquidity and operations. The availability of funding options may be affected by certain factors, including the global capital market environment and outlook as well as the Company’s operating and financial performance. Ero Copper’s ability to access capital at attractive or reasonable terms, specifically in the debt capital markets, is materially influenced by its assigned credit ratings and ratings outlook, as determined by credit rating organizations such as Moody’s, Fitch and S&P. If the Company’s credit ratings or outlooks were lowered or withdrawn entirely, financing costs and future debt issuances could be unfavorably impacted. There is no assurance that any rating will remain in effect for any given period of time or that any rating will not be revised or withdrawn entirely by a rating agency in the future if, in its judgment, circumstances so warrant. Credit ratings given to Ero Copper's corporate debt may not reflect the potential impact of all risks on the value of debt instruments, including risks related to market or other factors discussed in this AIF. See also “Risk Factors”.
MARKET FOR SECURITIES
Market
The Common Shares are listed for trading on the TSX and NYSE under the trading symbol “ERO”.
Trading Price and Volume
The following table sets out information relating to the monthly trading of the Common Shares on the TSX for each of the months indicated.
| | | | | | | | | | | |
| Period | High ($) | Low ($) | Volume |
| January 2025 | 21.58 | 18.82 | 6,383,431 |
| February 2025 | 20.81 | 16.58 | 8,463,707 |
| March 2025 | 20.25 | 16.11 | 7,517,091 |
| April 2025 | 17.98 | 13.17 | 8,738,619 |
| May 2025 | 20.06 | 17.15 | 6,303,467 |
| June 2025 | 23.57 | 19.46 | 5,558,342 |
| July 2025 | 24.72 | 17.66 | 10,437,410 |
| August 2025 | 20.20 | 17.96 | 6,195,822 |
| September 2025 | 28.25 | 19.16 | 9,416,731 |
| October 2025 | 34.41 | 27.91 | 10,574,698 |
| November 2025 | 36.03 | 27.22 | 6,986,776 |
| December 2025 | 39.73 | 32.78 | 8,498,286 |
The closing price of the Common Shares as quoted by the TSX on December 31, 2025, being the final trading day of 2025, was $38.83.
Prior Sales
The following table summarizes the securities of the Company (each convertible into one Common Share) that are outstanding but not listed or quoted on a marketplace and that have been issued by the Company during the financial year ended December 31, 2025:
| | | | | | | | | | | |
| Date of Issue | Type of Securities | Aggregate Number Issued | Exercise Price ($) |
| March 10, 2025 | Options | 4,662 | 17.51 |
| PSUs | 3,774(1) | N/A |
| RSUs | 1,887 | N/A |
| March 18, 2025 | Options | 2,321 | 18.07 |
| PSUs | 1,884(1) | N/A |
| RSUs | 942 | N/A |
| May 12, 2025 | Options | 2,030 | 18.61 |
| PSUs | 1,693(1) | N/A |
| RSUs | 846 | N/A |
| May 19, 2025 | Options | 2,004 | 18.83 |
| PSUs | 1,671(1) | N/A |
| RSUs | 835 | N/A |
| August 14, 2025 | Options | 2,021 | 18.97 |
| PSUs | 1,712(1) | N/A |
| RSUs | 856 | N/A |
| December 10, 2025 | Options | 277,744 | 34.58 |
| PSUs | 197,786(1) | N/A |
| RSUs | 108,500 | N/A |
Note:
(1)Assumes that 100% of the PSUs will vest. The PSUs will vest three years from the date of grant and the actual number of PSUs that will vest may range from 0% to 200% of the number granted, subject to the satisfaction of certain performance conditions, as more particularly described in the Company's most recent management information circular dated March 6, 2025 (see “Statement of Executive Compensation - Compensation Committee Decisions Relating to 2025 Compensation – Options and Share Based Awards”), a copy of which is available for review under the Company’s profile on SEDAR+ and EDGAR.
DIRECTORS AND EXECUTIVE OFFICERS
Director and Executive Officer Profiles
The following table sets forth the name of each director and executive officer of the Company as at December 31, 2025 and the date of this AIF, their province or state and country of residence, their position(s) and office(s) held with the Company, their principal occupation(s) during the preceding five years, the date they became a director of the Company, if applicable, and the number and percentage of Common Shares they beneficially own, or control or direct, directly or indirectly as at the date of this AIF. Each director’s term will expire immediately prior to the next annual meeting of shareholders of the Company.
| | | | | | | | | | | | | | | | | | | | | | | | | | |
| Name and Residence | | Position(s) and Office(s) with Ero | | Principal Occupation(s) During Past Five Years | | Director Since | | Number of Common Shares Held(1) |
David Strang British Columbia, Canada | | Executive Chairman Director (Non-independent) | | Executive Chairman, Ero Copper since January 1, 2025; Chief Executive Officer, Ero Copper from May 16, 2016 until December 31, 2024; President and Chief Executive Officer, Ero Copper from May 16, 2016 until January 4, 2021. | | May 16, 2016 | | 1,133,653(2) |
Makko DeFilippo British Columbia, Canada | | President and Chief Executive Officer Director (Non-independent) | | President, Ero Copper since January 4, 2021; Chief Executive Officer, Ero Copper since January 1, 2025; Chief Operating Officer, Ero Copper from May 8, 2023 until December 31, 2024, Vice President, Corporate Development, Ero Copper from February 23, 2017 until January 4, 2021. | | January 1, 2025 | | 111,627(3) |
Wayne Drier British Columbia, Canada | | Executive Vice President and Chief Financial Officer | | Executive Vice President and Chief Financial Officer, Ero Copper since February 24, 2025; Chief Financial Officer, Ero Copper from March 2017 until February 23, 2025. | | - | | 162,531(4) |
Gelson Batista British Columbia, Canada | | Executive Vice President and Chief Operating Officer | | Executive Vice President and Chief Operating Officer, Ero Copper since February 24, 2025; Chief Operating Officer, Ero Copper from January 1, 2025 until February 23, 2025; Senior Vice President of Operations, Ero Copper from September 12, 2024 until December 31, 2024; Advisor to Chairman, ArcelorMittal Temirtau, from December 2, 2022 until December 8, 2023; Chief Operating Officer and Executive Director, ArcelorMittal Temirtau from August 15, 2021 until December 2, 2022; Chief Technology Officer, ArcelorMittal Temirtau from July 15, 2018 until August 15, 2021. | | - | | Nil(5) |
Eduardo de Come São Paulo, Brazil | | Executive Vice President, Brazil | | Executive Vice President, Brazil since February 24, 2025; Chief Executive Officer of Ero Brasil Participacoes Ltd. from December 1, 2021 to February 23, 2024; Chief Financial Officer of Mineração Caraíba S.A. from December 2016 to November 30, 2021. | | - | | 5,000(6) |
| | | | | | | | | | | | | | | | | | | | | | | | | | |
| Name and Residence | | Position(s) and Office(s) with Ero | | Principal Occupation(s) During Past Five Years | | Director Since | | Number of Common Shares Held(1) |
Deepk Hundal British Columbia, Canada | | Executive Vice President, General Counsel and Corporate Secretary | | Executive Vice President, General Counsel and Corporate Secretary, Ero Copper since February 24, 2025; Senior Vice President, General Counsel and Corporate Secretary, Ero Copper from January 1, 2022 until February 23, 2025; Vice President, General Counsel and Corporate Secretary, Ero Copper from July 10, 2017 until December 31, 2021. | | - | | 36,762(7) |
Courtney Lynn California, USA | | Executive Vice President, External Affairs and Strategy | | Executive Vice President, External Affairs and Strategy, Ero Copper since February 24, 2025; Senior Vice President, Corporate Development, Investor Relations and Sustainability, Ero Copper from August 4, 2023 until February 23, 2025; Vice President, Corporate Development and Investor Relations, Ero Copper from March 9, 2021 until August 3, 2023; Vice President and Treasurer, Kaiser Aluminium Corp. from August 2018 until December 2020. | | - | | 14,279(8) |
Eric Sye British Columbia, Canada | | Senior Vice President, Finance | | Senior Vice President, Ero Copper since January 1, 2026; Vice President, Finance, Ero Copper from January 1, 2022 until December 31, 2025; Director, Finance, Ero Copper from August 19, 2021 until December 31, 2021; First Majestic Silver Corp. from June 2010 until August 2021 (Director of Finance from January 2015 until August 2021 and Controller from June 2010 until December 2014). | | - | | 8,363(9) |
Farooq Hamed Ontario, Canada | | Vice President, Investor Relations | | Vice President, Investor Relations, Ero Copper since July 14, 2025; Director, Equity Research Analyst, Raymond James Ltd. from January 23, 2017 until June 30, 2025. | | - | | Nil(10) |
Brett Hannigan British Columbia, Canada | | Vice President, Corporate Development | | Vice President, Corporate Development, Ero Copper since February 24, 2025; Vice President, Business Development and Evaluations, Ero Copper from August 4, 2023 until February 23, 2025; Director, Corporate Development and Sustainability, Ero Copper from January 2022 until August 3, 2023; Senior Manager, Ero Copper from January 2020 until January 2022. | | | | 2,460(11) |
Michael Hocking Ontario, Canada | | Vice President, Exploration | | Vice President, Exploration, Ero Copper since June 1, 2024; Geology Consultant from March 2024 until May 2024; Consulting Economic Geologist, Acasta Partners from September 2023 until March 2024; Analyst, Acasta Partners from July 2015 until August 2023. | | - | | 1,816(12) |
| | | | | | | | | | | | | | | | | | | | | | | | | | |
| Name and Residence | | Position(s) and Office(s) with Ero | | Principal Occupation(s) During Past Five Years | | Director Since | | Number of Common Shares Held(1) |
Jill Angevine(13)(14) Alberta, Canada | | Director (Independent) | | President and CEO of Brownstone Asset Management since August 2021; Managing Director and Portfolio Manager, Palisade Capital from December 2018 until May 2021. | | August 1, 2022 | | 25,000(15) |
Lyle Braaten (13)(16) British Columbia, Canada | | Director (Independent) | | Chief Executive Officer of Ex Gold Corp. since February 2024; Vice President (Legal) of Lumina Metals Corp since November 2025; Senior Vice President (formerly President), Lumina Metals Corp. from March 2012 until October 2025; Vice President Legal Counsel, Lumina Gold Corp. from June 2014 until June 2025; Vice President Legal Counsel, Luminex Resources Corp. from August 2018 until January 2024. | | July 27, 2016 | | 260,000(17) |
Steven Busby(14)(16) British Columbia, Canada | | Director (Independent) | | Special Advisor to the CEO of Pan American Silver Corp. since October 2025; Chief Operating Officer of Pan American Silver Corp. from May 2008 until October 2025. | | July 27, 2016 | | 293,600(18) |
Dr. Sally Eyre(16)(19) British Columbia, Canada | | Director (Independent) | | Corporate Director since March 2014. | | August 12, 2019 | | Nil(20) |
Robert Getz(16)(19) Connecticut, USA | | Director (Independent) | | Managing Partner, Pecksland Capital Partners since December 2015. | | June 14, 2018 | | 100,166(21) |
Chantal Gosselin(14)(19) British Columbia, Canada | | Director (Independent) | | Corporate Director since September 2013. | | August 12, 2019 | | 18,149(22) |
Faheem Tejani(13)(19) Ontario, Canada | | Director (Independent) | | President, Capital Asset Lending Inc. since March 2018. | | November 1, 2023 | | 20,000(23) |
John Wright(13)(14) British Columbia, Canada | | Lead Director (Independent) | | Corporate Director since 2004. | | July 27, 2016 | | 376,082(24) |
Notes:
(1)On a non-diluted basis.
(2)Mr. Strang also holds 270,560 Options, 133,444 PSUs and 38,076 RSUs, entitling him to acquire in the aggregate an additional 442,080 Common Shares, assuming that 100% of the PSUs vest.
(3)Mr. DeFilippo also holds 184,513 Options, 108,548 PSUs and 45,626 RSUs, entitling him to acquire in the aggregate an additional 338,687 Common Shares, assuming 100% of the PSUs vest.
(4)Mr. Drier also holds 74,818 Options, 61,443 PSUs and 18,297 RSUs, entitling him to acquire in the aggregate an additional 154,558 Common Shares, assuming 100% of the PSUs vest.
(5)Mr. Batista also holds 55,444 Options, 53,555 PSUs and 29,999 RSUs, entitling him to acquire in the aggregate an additional 138,998 Common Shares, assuming 100% of the PSUs vest.
(6)Mr. de Come also holds 38,630 Options, 49,092 PSUs and 14,299 RSUs, entitling him to acquire in the aggregate an additional 102,021 Common Shares, assuming 100% of the PSUs vest.
(7)Mr. Hundal also holds 79,622 Options, 50,550 PSUs and 14,907 RSUs, entitling him to acquire in the aggregate an additional 145,079 Common Shares, assuming 100% of the PSUs vest.
(8)Ms. Lynn also holds 57,856 Options, 50,555 PSUs and 14,908 RSUs, entitling her to acquire in the aggregate an additional 123,319 Common Shares, assuming 100% of the PSUs vest.
(9)Mr. Sye also holds 28,497 Options, 24,631 PSUs and 7,390 RSUs, entitling him to acquire in the aggregate an additional 60,518 Common Shares, assuming 100% of the PSUs vest.
(10)Mr. Hamed also holds 6,568 Options, 4,757 PSUs and 2,378 RSUs, entitling him to acquire in the aggregate an additional 13,703 Common Shares, assuming 100% of the PSUs vest.
(11)Mr. Hannigan holds 23,617 Options, 24,394 PSUs and 7,279 RSUs, entitling him to acquire in the aggregate an additional 55,290 Common Shares, assuming 100% of the PSUs vest.
(12)Mr. Hocking also holds 29,131 Options, 21,633 PSUs and 6,905 RSUs, entitling him to acquire in the aggregate an additional 57,669 Common Shares, assuming 100% of the PSUs vest.
(13)Member of the Audit Committee. Ms. Angevine is the Chair of this committee.
(14)Member of the Environmental, Health, Safety and Sustainability Committee. Ms. Gosselin is the Chair of this committee.
(15)Ms. Angevine also holds 14,892 Options, entitling her to acquire an additional 14,892 Common Shares.
(16)Member of the Nominating and Corporate Governance Committee. Dr. Eyre is the Chair of this committee.
(17)Mr. Braaten also holds 19,029 Options, entitling him to acquire an additional 19,029 Common Shares.
(18)Mr. Busby also holds 19,029 Options, entitling him to acquire an additional 19,029 Common Shares.
(19)Member of the Compensation Committee. Mr. Getz is the Chair of this committee.
(20)Dr. Eyre also holds 2,433 Options, entitling her to acquire an additional 2,433 Common Shares.
(21)Mr. Getz also holds 14,892 Options, entitling him to acquire an additional 14,892 Common Shares.
(22)Ms. Gosselin also holds 19,029 Options, entitling her to acquire an additional 19,029 Common Shares.
(23)Mr. Tejani holds 24,330 Options, entitling him to acquire an additional 24,330 Common Shares.
(24)Mr. Wright also holds 19,029 Options, entitling him to acquire an additional 19,029 Common Shares.
Based on the disclosure available on the System for Electronic Disclosure by Insiders (SEDI), as of the date of this AIF, the current directors and executive officers of the Company, as a group, beneficially own, or control or direct, directly or indirectly, 2,569,488 Common Shares, representing approximately 2.46% of the total number of Common Shares outstanding before giving effect to the conversion of any Options, PSUs and/or RSUs held by such directors and executive officers.
Cease Trade Orders, Bankruptcies, Penalties or Sanctions
None of the Company’s directors or executive officers is, as at the date hereof, or was within 10 years before the date hereof, a director, chief executive officer or chief financial officer of any company (including the Company) that (a) was subject to a cease trade order, an order similar to a cease trade order or an order that denied the relevant company access to any exemption under securities legislation, that was in effect for a period of more than 30 consecutive days (an “Order”) that was issued while the director or executive officer was acting in the capacity as director, chief executive officer or chief financial officer, or (b) was subject to an Order that was issued after the director or executive officer ceased to be a director, chief executive officer or chief financial officer and which resulted from an event that occurred while that person was acting in the capacity as director, chief executive officer or chief financial officer.
None of the Company’s directors or executive officers, nor, to its knowledge, any shareholder holding a sufficient number of its securities to affect materially the control of the Company (a) is, as at the date hereof, or has been within the 10 years before the date hereof, a director or executive officer of any company (including the Company) that, while that person was acting in that capacity, or within a year of that person ceasing to act in that capacity, became bankrupt, made a proposal under any legislation relating to bankruptcy or insolvency or was subject to or instituted any proceedings, arrangement or compromise with creditors or had a receiver, receiver manager or trustee appointed to hold its assets, or (b) has, within the 10 years before the date hereof, become bankrupt, made a proposal under any legislation relating to bankruptcy or insolvency, or become subject to or instituted any proceedings, arrangement or compromise with creditors, or had a receiver, receiver manager or trustee appointed to hold the assets of such director, executive officer or shareholder.
None of the Company’s directors or executive officers, nor, to its knowledge, any shareholder holding a sufficient number of its securities to affect materially the control of the Company, has been subject to (a) any penalties or sanctions imposed by a court relating to securities legislation or by a securities regulatory authority or has entered into a settlement agreement with a securities regulatory authority, or (b) any other penalties or sanctions imposed by a court or regulatory body that would likely be considered important to a reasonable investor in making an investment decision.
Conflicts of Interest
To the best of the Company’s knowledge, there are no existing or potential material conflicts of interest between the Company and any of its directors or officers as of the date hereof. However, certain of the Company’s directors and officers are, or may become, directors or officers of other companies with businesses which may conflict with its business. Accordingly, conflicts of interest may arise which could influence these individuals in evaluating possible acquisitions or in generally acting on the Company’s behalf.
Pursuant to the BCABC, directors and officers of the Company are required to act honestly and in good faith with a view to the best interests of the Company. As required under the BCABC and the Articles:
•a director or senior officer who holds any office or possesses any property, right or interest that could result, directly or indirectly, in the creation of a duty or interest that materially conflicts with that individual’s duty or interest as a director or senior officer of the Company, must promptly disclose the nature and extent of that conflict; and
•a director who holds a disclosable interest (as such term is defined under the BCABC) in a contract or transaction into which the Company has entered or proposes to enter may generally not vote on any directors’ resolution to approve such contract or transaction.
Generally, as a matter of practice, directors and officers who have disclosed a material interest in any contract or transaction that the Board is considering will not take part in any Board discussion respecting that contract or transaction. If on occasion such directors do participate in the discussions, they will refrain from voting on any matters relating to matters in which they have disclosed a material interest. In appropriate cases, the Company will establish a special committee of independent directors to review a matter in which directors or officers may have a conflict.
AUDIT COMMITTEE
The Audit Committee provides assistance to the Board in fulfilling its obligations relating to the integrity of the internal financial controls and financial reporting of the Company. The external auditor of the Company reports directly to the Audit Committee. The Audit Committee’s primary duties and responsibilities include: (i) reviewing and reporting to the Board on the annual audited financial statements (including the auditor’s report thereon) and unaudited interim financial statements and any related management’s discussion and analysis, and other financial disclosure related thereto that may be required to be reviewed by the Audit Committee pursuant to applicable legal and regulatory requirements; (ii) reviewing material changes in accounting policies and significant changes in accounting practices and their impact on the financial statements; (iii) overseeing the audit function, including engaging in required discussions with the Company’s external auditor and reviewing a summary of the annual audit plan at least annually, overseeing the independence of the Company’s external auditor, overseeing the Company’s internal auditor, and pre-approving any non-audit services to the Company; (iv) reviewing and discussing with management the appointment of key financial executives and recommending qualified candidates to the Board; (v) reviewing with management and the Company’s external auditors, at least annually, the integrity of the internal controls over financial reporting and disclosure, including the effectiveness of, or weaknesses or deficiencies in: the design or operation of the Company’s internal controls (including computerized information system controls and security); the overall control environment for managing business risks; and accounting, financial and disclosure controls (including, without limitation, controls over financial reporting), non-financial controls, and legal and regulatory controls and the impact of any identified weaknesses in internal controls on management’s conclusions; (vi) reviewing management reports related to legal or compliance matters that may have a material impact on the Company and the effectiveness of the Company’s compliance policies; and, (vii) establishing whistleblowing procedures and investigating any complaints or concerns it deems necessary. The full text of the Audit Committee mandate is attached to this AIF as Appendix “A”.
Composition of the Audit Committee
The Audit Committee is comprised of Jill Angevine (Chair), Lyle Braaten, Faheem Tejani and John Wright , all of whom are independent directors and financially literate, in each case within the meaning of National Instrument 52-110, Audit Committees and under the criteria of Rule 10A-3 of the Securities Exchange Act of 1934, as amended, as required by the NYSE. In addition to being independent directors as described above, each member of the Audit Committee meets an additional “independence” test under NI 52-110 in that (i) they do not accept, directly or indirectly, any consulting, advisory or other compensatory fees from the Company or any of its subsidiaries, other than as remuneration for acting in their capacity as a member of the Board or any committee of the Board; and (ii) they are not affiliated with the Company or any of its subsidiaries.
Ms. Angevine and Mr. Tejani are each an audit committee financial expert, as that term is defined in General Instruction B(8)(b) of Form 40-F. The U.S. Securities and Exchange Commission has indicated that the designation of a person as an audit committee financial expert does not make such person an "expert" for any purpose, does not impose on such person any duties, obligations or liability that are greater than those imposed on such person as a member of the Audit Committee and the Board in the absence of such designation, and does not affect the duties, obligations or liability of any other member of the Audit Committee or Board.
Relevant Education and Experience
Each of the members of the Audit Committee has extensive education and experience relevant to the performance of their responsibilities as members of the Audit Committee.
Jill Angevine graduated with a Bachelor of Commerce degree for the University of Calgary in 1989 and has been a Chartered Professional Accountant (CPA, CA) since 1991, a Chartered Financial Analyst (CFA) since 1998, and completed the Institute of Corporate Directors program in 2014. Ms. Angevine is a finance professional with more than 26 years of experience in the investment management industry including portfolio management, capital markets and equity research. She currently serves as President and Chief Executive Officer of Brownstone Asset Management, a private investment management firm. She is a director and member of the audit committee of Advantage Energy Ltd., Grey Wolf Animal Health Corp. (Chair of the audit committee) and Tourmaline Oil Corp. She formerly served as a director and member of the audit committee of Chinook Energy Inc. from 2014 to 2020. Ms. Angevine has over 12 years of experience in audit committee positions.
Lyle Braaten graduated with a B.Sc. from the University of Calgary in 1986 and an LL.B. from the University of British Columbia in 1989. Mr. Braaten is a lawyer and a member of the Law Societies of British Columbia and the Yukon. He is also the Chief Executive Officer of Ex Gold Corp., a private company involved in mineral exploration in Brazil and the Vice-President (Legal) of Lumina Metals Corp., a private company involved in mineral exploration in Poland. Mr. Braaten has been involved in mining and exploration since 2008 when he joined the Lumina Group and assisted in the creation of Magma Energy Corp., a renewable energy company focused on international geothermal energy development, which was acquired by Innergex Renewable Energy for US$1.1 billion. Mr. Braaten is a former director of Lumina Gold Corp., Luminex Resources Corp., Anfield Gold Corp. and Lumina Royalty Corp. Prior to joining the Lumina Group, he was involved in the management of a mid-sized law firm and served as its Managing Director from 2001 to 2008 with overall responsibility for the oversight of the firm's financial results and reporting. Mr. Braaten has over 11 years of experience in audit committee positions.
Faheem Tejani graduated with a Bachelor of Arts (Honours) degree from the University of Western Ontario in 1996 and has been a Chartered Professional Accountant since 2000. Mr. Tejani is a financial professional with 26 years of experience in capital markets, corporate finance, and mergers and acquisitions. He currently serves as President of Capital Asset Lending, one of the largest private mortgage administrators of non-traditional residential mortgages in Canada. Prior to this, he dedicated over 17 years of his career to BMO Capital Markets, culminating his tenure as Managing Director in the Equity Capital Markets division, with a focus on the mining and metals sector. Before joining BMO Capital Markets, he worked at KPMG LLP. He is also a director and Chair of the audit committee of Wesdome Gold Mines Ltd. Mr. Tejani formerly served as a director and a member of
the audit committee of Pretium Resources Inc. from May 2018 to March 2022 and has over 7 years of experience in audit committee positions.
John Wright is a Metallurgical Engineer and Honours graduate of Queen’s University in Ontario. He has a P.Eng. (retired) designation from the Association of Professional Engineers and Geoscientists of British Columbia. Mr. Wright has over 40 years of experience in many facets of the exploration and mining industry and has served as lead director of Ero since 2017. He was a co-founder, and former director, President and Chief Operating Officer of Pan American Silver Corp, as well as the co-founder of Equinox Resources. Previously, he spent 10 years with Teck Cominco where he worked at the Trail Smelter operations and later participated in the management of the feasibility studies, marketing and mine construction at the Afton, Highmont, Bull Moose and David Bell Mines. Mr. Wright is a former director of SilverCrest Metals Inc., Luminex Resources Corp., Bitterroot Resources Ltd., Lumina Copper Corp., Northern Peru Copper Corp., Global Copper Corp. and Regalito Copper Corp. Mr. Wright has been involved in multiple asset purchases and sales and the accounting associated therewith. Mr. Wright formerly served as an audit committee member of Luminex Resources Corp., Northern Peru Copper Corp. and Regalito Copper Corp. and has over 14 years of experience in audit committee positions.
Pre-Approval Policies and Procedures
The Audit Committee mandate requires that the Audit Committee pre-approve any retainer of the auditor of the Company to provide any non-audit services to the Company that it deems advisable in accordance with applicable legal and regulatory requirements and policies and procedures of the Board. The Audit Committee is permitted to delegate pre-approval authority to one of its members; however, the decision of any member of the Audit Committee to whom such authority has been delegated must be presented to the full Audit Committee at its next scheduled meeting.
External Auditor Service Fees
The following table discloses the aggregate fees billed to the Company and its subsidiaries by its external auditors, KPMG LLP, Chartered Professional Accountants (“KPMG”), in the financial years ended December 31, 2025 and 2024:
| | | | | | | | | | | | | | |
| Financial Year End | Audit Fees(1) | Audit Related Fees | Tax Fees | All Other Fees |
| December 31, 2025 | US$1,080,669 | Nil | Nil | Nil |
| December 31, 2024 | US$948,123 | Nil | Nil | Nil |
Note:
(1)The aggregate fees billed for the audit of the annual consolidated financial statements of the Company, quarterly interim review of the Company and of its Brazilian subsidiaries, statutory audits of the Company’s Brazilian subsidiaries and for services rendered in connection with offering memoranda and Registration Statements.
LEGAL PROCEEDINGS AND REGULATORY ACTIONS
To the Company’s knowledge, there are no legal proceedings material to the Company to which it is a party, or has been a party to, or of which any of its property is the subject matter of, or was the subject matter of, since the beginning of the financial year ended December 31, 2025, and no such proceedings or actions are known by the Company to be contemplated.
There have been no penalties or sanctions imposed against the Company by a court relating to securities legislation or by a securities regulatory authority during the financial year ended December 31, 2025 or other penalties or sanctions imposed by a court or regulatory body against the Company since incorporation that would likely be considered important to a reasonable investor in making an investment decision, and the Company has not entered into any settlement agreements before a court relating to securities legislation or with a securities regulatory authority during the financial year ended December 31, 2025.
INTEREST OF MANAGEMENT AND OTHERS IN MATERIAL TRANSACTIONS
Other than as disclosed elsewhere herein, no director or executive officer of the Company or any of its subsidiaries or any person or company that beneficially owns, or controls or directs, directly or indirectly, more than 10 percent of the outstanding Common Shares, or any of their respective associates or affiliates, has or has had any material interest, direct or indirect, in any transaction within the three most recently completed financial years or during the current financial year that has materially affected or is reasonably expected to materially affect the Company or any of its subsidiaries.
AUDITORS, TRANSFER AGENT AND REGISTRAR
The Company’s auditors are KPMG LLP, Chartered Professional Accountants, having an address at Suite 1100 – 777 Dunsmuir Street, PO Box 10426 Pacific Centre, Vancouver, British Columbia, Canada V7Y 1K3.
The transfer agent and registrar for the Common Shares in Canada is Computershare Investor Services Inc., having an address at 510 Burrard Street, 3rd Floor, Vancouver, British Columbia V6C 3B9. The transfer co-agent and registrar for the Common Shares in the United States of America is Computershare Trust Company, N.A., having an address at 150 Royall Street, Canton, Massachusetts 02021, United States of America. The registrar and trustee for the Notes is Computershare Trust Company, N.A., having an address at 1505 Energy Park Drive, St. Paul, MN, 55108, United States of America.
MATERIAL CONTRACTS
Except for material contracts entered into in the ordinary course of business, set out below are material contracts to which the Company or any of its subsidiaries are a party, entered into prior to or since the date of incorporation of the Company and which still remain in effect and material to the Company. Copies of such material contracts are available for review under the Company’s profile on SEDAR+ at www.sedarplus.ca/home/or EDGAR at www.sec.gov.
•The Note Indenture referred to under the heading “Description of Capital Structure – Senior Unsecured Notes”.
•The 2023 Senior Credit Facility Agreement, as amended on November 2, 2023, December 13, 2024, and March 28, 2025 referred to under the heading “General Development and Business of the Company – Three Year History”.
•The Non-Priced Copper Prepayment Facility Agreement referred to under the heading “General Development and Business of the Company – Three Year History”.
•The NX Gold Stream Agreements referred to under the heading “General Development and Business of the Company – Three Year History”.
•The Furnas Project Earn-in Agreement referred to under the heading “General Development and Business of the Company – Three Year History”.
INTEREST OF EXPERTS
The following persons and companies have prepared or certified a statement, report, valuation or opinion on behalf of the Company during the twelve months ended December 31, 2025, and to the date of this AIF:
(a)Porfirio Cabaleiro Rodriguez, FAIG, Bernardo Horta de Cerqueira Viana, FAIG, Fábio Valério Câmara Xavier, MAIG and Ednie Rafael Moreira de Carvalho Fernandes, MAIG, all of GE21, Dr. Beck Nader, FAIG of BNA and Alejandro Sepulveda, Registered Member (#0293) (Chilean Mining Commission) of NCL, who are “qualified persons” and “independent” of the Company within the meanings of NI 43-101, prepared
the Caraíba Operations Technical Report in accordance with NI 43-101 and also reviewed and approved the scientific and technical information relating to the Caraíba Operations contained in this AIF other than the information of a scientific and technical nature in respect of the Caraíba Operations set out under the heading “Caraíba Operations – Updated Information with respect to the Caraíba Operations”.
(b)Branca Horta de Almeida Abrantes, MAIG, Hugo Ribeiro de Andrade Filho, FAusIMM (CP), Leonardo de Moraes Soares, MAIG, Paulo Roberto Bergmann Moreira, FAusIMM and Porfirio Cabaleiro Rodriguez, FAIG, all of GE21, who are “qualified persons” and “independent” of the Company within the meanings of NI 43-101, prepared the Xavantina Operations Technical Report in accordance with NI 43-101 and also reviewed and approved the scientific and technical information relating to the Xavantina Operations contained in this AIF.
(c)Kevin Murray, P. Eng. and Scott C. Elfen, P.E. of Ausenco and Carlos Guzmán, FAusIMM RM CMC of NCL, who are “qualified persons” and “independent” of the Company within the meanings of NI 43-101, Erin L. Patterson, P.E. (no longer employed by Ausenco), who was a "qualified person" and independent" of the Company within the meanings of NI 43-101 as at the date of the report, and Emerson Ricardo Re, MSc, MBA, MAusIMM (CP) (No. 305892), Registered Member (No. 0138) (Chilean Mining Commission) and Resource Manager of the Company as at the date of the report (now at HCM) who is a “qualified person” within the meanings of NI 43-101, prepared the Tucumã Technical Report in accordance with NI 43-101 and also reviewed and approved the scientific and technical information relating to the Tucumã Technical Report contained in this AIF, other than the information of a scientific and technical nature in respect of the Tucumã Operation set out under the heading “Tucumã Operation – Updated Information with respect to the Tucumã Operation”. As Resource Management of the Company on the date of the report (now of HCM), Mr. Re is not “independent” of the Company within the meaning of NI 43-101.
(d)João Estevão Jr., MAIG of SDPM, Enrique Alfonso Rubio Esquivel, Registered Member (No. 255) (Chilean Mining Commission), Luis Bernal Venegas, Registered Member (No. 415) (Chilean Mining Commission), and Ricardo Martín Miranda Díaz, Registered Member (No. 145)(Chilean Mining Commission), all of Redco, who are “qualified persons” and “independent” of the Company within the meanings of NI 43-101 and Cid Gonçalves Monteiro Filho, SME RM (04317974), MAIG (No. 8444), FAusIMM (No. 329148) Resource and Reserve Manager of the Company, who is a “qualified person” within the meaning of NI 43-101, prepared the Furnas Project Technical Report in accordance with NI 43-101 and also reviewed and approved the scientific and technical information relating to the Furnas Project contained in this AIF. As Resource and Reserve Manager of the Company, Mr. Filho is not “independent” of the Company within the meaning of NI 43-101.
(e)Cid Gonçalves Monteiro Filho, SME RM (04317974), MAIG (No. 8444), FAusIMM (No. 329148), Resource and Reserve Manager of the Company, who is a “qualified person” within the meaning of NI 43-101, has supervised the preparation of and approved the information of a scientific and technical nature in respect of the Caraíba Operations set out in the AIF under the heading “Caraíba Operations – Updated Information with respect to the Caraíba Operations” and under the heading “Tucumã Operation – Updated Information with respect to the Tucumã Operation”. As Resource and Reserve Manager of the Company, Mr. Filho is not “independent” of the Company within the meaning of NI 43-101.
The aforementioned companies and persons beneficially owned, or controlled or directed, directly or indirectly, either less than one percent or no securities of the Company or of any associate or affiliate of the Company when they prepared the reports and statements referred to, or following the preparation of the reports and statements, and did not receive any direct or indirect interest in any securities of the Company or of any associate or affiliate of the Company in connection with the preparation of such reports and statements, other than Mr. Filho who has been employed by the Company as Resource and Reserve Manager since 2023 and holds 3,124 Options, 4,924 PSUs and 1,171 RSUs as at the date of this AIF.
KPMG LLP is the independent registered public accounting firm of the Company and have issued an audit opinion on the consolidated financial statements of the Company for each of the years ended December 31, 2025 and December 31, 2024. KPMG LLP have confirmed with respect to the Company that they are independent within the meaning of the relevant rules and related interpretations prescribed by the relevant professional bodies in Canada and any applicable legislation or regulations and also that they are independent accountants with respect to the Company under all relevant US professional and regulatory standards.
None of the aforementioned firms or persons, nor any directors, officers or employees of such firms, are currently, or are expected to be elected, appointed or employed as, a director, officer or employee of the Company or of any associate or affiliate of the Company, other than Mr. Filho who is the Resource Manager of the Company.
ADDITIONAL INFORMATION
Additional information relating to the Company may be found under the Company’s profile on SEDAR+ at www.sedarplus.ca/home/ or EDGAR at www.sec.gov or on the Company’s website at www.ero.com. Additional information, including directors’ and officers’ remuneration and indebtedness, principal holders of the Company’s securities, and securities authorized for issuance under equity compensation plans, is contained in the Company’s information circular for its most recent annual meeting of shareholders that involves the election of directors.
Financial information is provided in the Company’s annual audited consolidated financial statements for the year ended December 31, 2025 and Management’s Discussion and Analysis relating thereto and may also be found on SEDAR+, EDGAR or on the Company’s website.
Copies of these documents may be obtained by contacting the Company at:
Ero Copper Corp.
Suite 1050 – 625 Howe Street
Vancouver, B.C. V6C 2T6
Tel: (604) 449-9244
Fax: (604) 398-3767
Email: info@ero.com
APPENDIX “A”
ERO COPPER CORP.
AUDIT COMMITTEE MANDATE
1. Introduction
The Audit Committee (the “Committee” or the “Audit Committee”) of Ero Copper Corp. (“Ero” or the “Company”) is a committee of the Board of Directors (the “Board”) of the Company. The Committee shall oversee the accounting and financial reporting practices of the Company and the audits of the Company’s financial statements and exercise the responsibilities and duties set out in this Mandate.
2. Membership
Number of Members
The Committee shall be composed of three or more members of the Board.
Independence of Members
Each member of the Committee must be independent in accordance with applicable law and the applicable rules and regulations of the Canadian Securities Administrators, the United States Securities and Exchange Commission, the New York Stock Exchange and any other regulator or authority having jurisdiction over the Company from time to time (the “Applicable Requirements”).
Chair
At the time of the annual appointment of the members of the Audit Committee, the Board shall appoint a Chair of the Audit Committee. The Chair shall be a member of the Audit Committee, preside over all Audit Committee meetings, coordinate the Audit Committee’s compliance with this Mandate, work with management to develop the Audit Committee’s annual work-plan and provide reports of the Audit Committee to the Board.
Financial Literacy of Members
At the time of his or her appointment to the Committee, each member of the Committee shall have, or shall acquire within a reasonable time following appointment to the Committee, the financially literacy and such accounting or financial management expertise as is required to comply with the Applicable Requirements.
Term of Members
The members of the Committee shall be appointed annually by the Board. Each member of the Committee shall serve at the pleasure of the Board until the member resigns, is removed, or ceases to be a member of the Board. Unless a Chair is elected by the Board, the members of the Committee may designate a Chair by majority vote of the full Committee membership.
3. Meetings
Number of Meetings
The Committee may meet as many times per year as necessary to carry out its responsibilities.
Quorum
No business may be transacted by the Committee at a meeting unless a quorum of the Committee is present. A majority of members of the Committee shall constitute a quorum.
Calling of Meetings
The Chair, any member of the Audit Committee, the external auditors, the Chairman of the Board, the Chief Executive Officer or the Chief Financial Officer may call a meeting of the Audit Committee by notifying the Company’s Corporate Secretary who will notify the members of the Audit Committee. The Chair shall chair all Audit Committee meetings that he or she attends, and in the absence of the Chair, the members of the Audit Committee present may appoint a chair from their number for a meeting.
Minutes; Reporting to the Board
The Committee shall maintain minutes or other records of meetings and activities of the Committee in sufficient detail to convey the substance of all discussions held. Upon approval of the minutes by the Committee, the minutes shall be circulated to the members of the Board. However, the Chair may report orally to the Board on any matter in his or her view requiring the immediate attention of the Board.
Attendance of Non-Members
The external auditors are entitled to attend and be heard at each Audit Committee meeting. In addition, the Committee may invite to a meeting any officers or employees of the Company, legal counsel, advisors and other persons whose attendance it considers necessary or desirable in order to carry out its responsibilities. At least once per year, the Committee shall meet with the internal auditor and management in separate sessions to discuss any matters that the Committee or such individuals consider appropriate.
Meetings without Management
The Committee shall hold unscheduled or regularly scheduled meetings, or portions of meetings, at which management is not present.
Procedure
The procedures for calling, holding, conducting and adjourning meetings of the Committee shall be the same as those applicable to meetings of the Board.
Access to Management
The Committee shall have unrestricted access to the Company’s management and employees and the books and records of the Company.
4. Duties and Responsibilities
The Committee shall have the functions and responsibilities set out below as well as any other functions that are specifically delegated to the Committee by the Board and that the Board is authorized to delegate by applicable laws and regulations. In addition to these functions and responsibilities, the Committee shall perform the duties required of an audit committee by any Applicable Requirements).
Financial Reports
(a) General
The Audit Committee is responsible for overseeing the Company’s financial statements and financial disclosures. Management is responsible for the preparation, presentation and integrity of the Company’s financial statements and financial disclosures and for the appropriateness of the accounting principles and the reporting policies used by the Company. The auditors are responsible for auditing the Company’s annual consolidated financial statements and for reviewing the Company’s unaudited interim financial statements.
(b) Review of Annual Financial Reports
The Audit Committee shall review the annual consolidated audited financial statements of the Company, the auditors’ report thereon and the related management’s discussion and analysis of the Company’s financial condition and results of operation (“MD&A”). After completing its review, if advisable, the Audit Committee shall approve and recommend for Board approval the annual financial statements and the related MD&A.
(c) Review of Interim Financial Reports
The Audit Committee shall review the interim consolidated financial statements of the Company, the auditors’ review report thereon and the related MD&A. After completing its review, if advisable, the Audit Committee shall approve and recommend for Board approval the interim financial statements and the related MD&A.
(d) Review Considerations
In conducting its review of the annual financial statements or the interim financial statements, the Audit Committee shall:
(i) meet with management and the auditors to discuss the financial statements and MD&A;
(ii) review the disclosures in the financial statements;
(iii) review the audit report or review report prepared by the auditors;
(iv) discuss with management, the auditors, and internal legal counsel (if any), as requested, any litigation claim or other contingency that could have a material effect on the financial statements;
(v) review the accounting policies followed and critical accounting and other significant estimates and judgements underlying the financial statements as presented by management;
(vi) review any material effects of regulatory accounting initiatives or off-balance sheet structures on the financial statements as presented by management, including requirements relating to complex or unusual transactions, significant changes to accounting principles and alternative treatments under Canadian GAAP;
(vii) review any material changes in accounting policies and any significant changes in accounting practices and their impact on the financial statements as presented by management;
(viii) review management’s report on the effectiveness of internal controls over financial reporting;
(ix) review the factors identified by management as factors that may affect future financial results;
(x) review results of the Company’s audit committee whistleblower hotline program; and
(xi) review any other matters, related to the financial statements, that are brought forward by the auditors, management or which are required to be communicated to the Audit Committee under accounting policies, auditing standards or Applicable Requirements.
(e) Approval of Other Financial Disclosures
The Audit Committee shall review and, if advisable, approve and recommend for Board approval financial disclosure in a prospectus or other securities offering document of the Company, press releases disclosing, or based upon, financial results of the Company and any other material financial disclosure, including financial guidance provided to analysts, rating agencies or otherwise publicly disseminated.
Auditors
(a) General
The Audit Committee shall be responsible for oversight of the work of the auditors, including the auditors’ work in preparing or issuing an audit report, performing other audit, review or attest services or any other related work.
(b) Nomination and Compensation
The Audit Committee shall review and, if advisable, select and recommend for Board approval the external auditors to be nominated and the compensation of such external auditor. The Audit Committee shall have ultimate authority to approve all audit engagement terms and fees, including the auditors’ audit plan.
(c) Resolution of Disagreements
The Audit Committee shall resolve any disagreements between management and the auditors as to financial reporting matters brought to its attention.
(d) Discussions with Auditors
At least annually, the Audit Committee shall discuss with the auditors such matters as are required by applicable auditing standards to be discussed by the auditors with the Audit Committee.
(e) Audit Plan
At least annually, the Audit Committee shall review a summary of the auditors’ annual audit plan. The Audit Committee shall consider and review with the auditors any material changes to the scope of the plan.
(f) Quarterly Review Report
The Audit Committee shall review a report prepared by the auditors in respect of each of the interim financial statements of the Company.
(g) Independence of Auditors
At least annually, and before the auditors issue their report on the annual financial statements, the Audit Committee shall obtain from the auditors a formal written statement describing all relationships between the auditors and the Company; discuss with the auditors any disclosed relationships or services that may affect the objectivity and independence of the auditors; and obtain written confirmation from the auditors that they are objective and independent within the meaning of the applicable Rules of Professional Conduct/Code of Ethics adopted by the provincial institute or order of chartered professional accountants to which the auditors belong and other Applicable Requirements. The Audit Committee shall take appropriate action to oversee the independence of the auditors.
(h) Evaluation and Rotation of Lead Partner
At least annually, the Audit Committee shall review the qualifications and performance of the lead partner(s) of the auditors and determine whether it is appropriate to adopt or continue a policy of rotating lead partners of the external auditors.
(i) Requirement for Pre-Approval of Non-Audit Services
The Audit Committee shall approve in advance any retainer of the auditors to perform any non-audit service to the Company that it deems advisable in accordance with Applicable Requirements and Board approved policies and procedures. The Audit Committee may delegate pre-approval authority to a member of the Audit Committee. The decisions of any member of the Audit Committee to whom this authority has been delegated must be presented to the full Audit Committee at its next scheduled Audit Committee meeting.
(j) Approval of Hiring Policies
The Audit Committee shall review and approve the Company’s hiring policies regarding partners, employees and former partners and employees of the present and former external auditors of the Company.
(k) Communication with Internal Auditor
The internal auditor shall report regularly to the Committee. The Committee shall review with the internal auditor any problem or difficulty the internal auditor may have encountered including, without limitation, any restrictions on the scope of activities or access to required information, and any significant reports to management prepared by the internal auditing department and management’s responses thereto.
The Committee shall periodically review and approve the mandate, plan, budget and staffing of the internal audit department. The Committee shall direct management to make changes it deems advisable in respect of the internal audit function.
The Committee shall review the appointment, performance and replacement of the senior internal auditing executive and the activities, organization structure and qualifications of the persons responsible for the internal audit function.
(l) Financial Executives
The Committee shall review and discuss with management the appointment of key financial executives and recommend qualified candidates to the Board, as appropriate.
Internal Controls
(a) General
The Audit Committee shall review the Company’s system of internal controls.
(b) Establishment, Review and Approval
The Audit Committee shall require management to implement and maintain appropriate systems of internal controls in accordance with Applicable Requirements, including internal controls over financial reporting and disclosure and to review, evaluate and approve these procedures. At least annually, the Audit Committee shall consider and review with management and the auditors:
(i) the effectiveness of, or weaknesses or deficiencies in: the design or operation of the Company’s internal controls (including computerized information system controls and security); the overall control environment for managing business risks; and accounting, financial and disclosure controls (including, without limitation, controls over financial reporting), non-financial controls, and legal and regulatory controls and the impact of any identified weaknesses in internal controls on management’s conclusions;
(ii) any significant changes in internal controls over financial reporting that are disclosed, or considered for disclosure, including those in the Company’s periodic regulatory filings;
(iii) any material issues raised by any inquiry or investigation by the Company’s regulators;
(iv) the Company’s fraud prevention and detection program, including deficiencies in internal controls that may impact the integrity of financial information, or may expose the Company to other significant internal or external fraud losses and the extent of those losses and any disciplinary action in respect of fraud taken against management or other employees who have a significant role in financial reporting; and
(v) any related significant issues and recommendations of the auditors together with management’s responses thereto, including the timetable for implementation of recommendations to correct weaknesses in internal controls over financial reporting and disclosure controls.
Compliance with Legal and Regulatory Requirements
The Audit Committee shall review reports from the Company’s management members on: legal or compliance matters that may have a material impact on the Company; the effectiveness of the Company’s compliance policies; and any material communications received from regulators. The Audit Committee shall review management’s evaluation of and representations relating to compliance with specific applicable law and guidance, and management’s plans to remediate any deficiencies identified.
Audit Committee Hotline Whistleblower Procedures
The Audit Committee shall establish procedures for (a) the receipt, retention, and treatment of complaints received by the Company regarding accounting, internal accounting controls, or auditing matters; and (b) the confidential, anonymous submission by employees of the Company of concerns regarding questionable accounting or auditing matters. Any such complaints or concerns that are received shall be reviewed by the Audit Committee and, if the Audit Committee determines that the matter requires further investigation, it will
direct the Chair of the Audit Committee to engage outside advisors, as necessary or appropriate, to investigate the matter and will work with management and the general counsel to reach a satisfactory conclusion.
Audit Committee Disclosure
The Audit Committee shall prepare, review and approve any audit committee disclosures required by Applicable Requirements in the Company’s disclosure documents.
Delegation
The Audit Committee may, to the extent permissible by Applicable Requirements, designate a sub-committee to review any matter within this mandate as the Audit Committee deems appropriate.
5. Independent Advisors
The Audit Committee shall have the authority to retain external legal counsel, consultants or other advisors to assist it in fulfilling its responsibilities and to set and pay the respective compensation for these advisers without consulting or obtaining the approval of the Board or any Company officer. The Company shall provide appropriate funding, as determined by the Audit Committee, for the services of these advisors.
6. No Rights Created
This Mandate is a statement of broad policies and is intended as a component of the flexible governance framework within which the Audit Committee, functions. While it should be interpreted in the context of all applicable laws, regulations and listing requirements, as well as in the context of the Company’s Notice of Articles and Articles, it is not intended to establish any legally binding obligations.
7. Mandate Review
The Committee shall review and update this Mandate annually, as required to ensure compliance with Applicable Requirements, and present it to the Board for approval.