Exhibit 99.1

ANNUAL INFORMATION FORM
For the Year Ended December 31, 2025
(Dated March 26, 2026)
SOLARIS RESOURCES INC.
Neuhofstrasse 5A Baar
6340 Switzerland
TABLE OF CONTENTS
| Item 1: | PRELIMINARY NOTES | 1 | |
| 1.1 | Effective Date of Information | 1 | |
| 1.2 | Financial Statements and Management Discussion and Analysis | 1 | |
| 1.3 | Currency | 1 | |
| 1.4 | Scientific and Technical Information | 1 | |
| Item 2: | CAUTIONARY NOTES | 1 | |
| 2.1 | Cautionary Note Regarding Forward-Looking Statements and Forward-Looking Information | 1 | |
| 2.2 | Cautionary Note to United States Investors Regarding Classification of Mineral Resource Estimates | 2 | |
| Item 3: | CORPORATE STRUCTURE | 3 | |
| 3.1 | Name, Address and Incorporation | 3 | |
| 3.2 | Inter-corporate Relationships | 3 | |
| Item 4: | GENERAL DEVELOPMENT OF THE BUSINESS | 4 | |
| 4.1 | Three Year History | 4 | |
| Item 5: | DESCRIPTION OF THE BUSINESS | 6 | |
| Item 6: | MATERIAL MINERAL PROJECT | 7 | |
| 6.1 | Current Technical Report | 7 | |
| Item 7: | RISK FACTORS | 28 | |
| Item 8: | DIVIDENDS | 44 | |
| Item 9: | DESCRIPTION OF CAPITAL STRUCTURE | 44 | |
| Item 10: | MARKET FOR SECURITIES | 45 | |
| 10.1 | Trading Price and Volume | 45 | |
| Item 11: | Prior sales | 45 | |
| Item 12: | ESCROWED SECURITIES AND SECURITIES SUBJECT TO CONTRACTUAL RESTRICTION ON TRANSFER | 45 | |
| Item 13: | DIRECTORS AND OFFICERS | 46 | |
| 13.1 | Name, Occupation and Security Holding | 46 | |
| 13.2 | Cease Trade Orders, Bankruptcies, Penalties or Sanctions | 47 | |
i
| 13.3 | Conflicts of Interest | 47 | |
| Item 14: | PROMOTERS | 48 | |
| Item 15: | LEGAL PROCEEDINGS AND REGULATORY ACTIONS | 48 | |
| 15.1 | Legal Proceedings | 48 | |
| 15.2 | Regulatory Actions | 48 | |
| Item 16: | INTEREST OF MANAGEMENT AND OTHERS IN MATERIAL TRANSACTIONS | 48 | |
| Item 17: | TRANSFER AGENT AND REGISTRAR | 48 | |
| Item 18: | MATERIAL CONTRACTS | 49 | |
| Item 19: | INTERESTS OF EXPERTS | 49 | |
| 19.1 | Names of Experts | 49 | |
| 19.2 | Interests of Experts | 49 | |
| Item 20: | AUDIT COMMITTEE | 50 | |
| 20.1 | The Audit Committee Charter | 50 | |
| 20.2 | Composition of Audit Committee | 50 | |
| 20.3 | Relevant Education and Experience | 50 | |
| 20.4 | Reliance on Certain Exemptions | 51 | |
| 20.5 | Audit Committee Oversight | 51 | |
| 20.6 | Pre-Approval Policies and Procedures | 51 | |
| 20.7 | External Audit Service Fees (By Category) | 51 | |
| Item 21: | ADDITIONAL INFORMATION | 51 | |
| SCHEDULE “A” AUDIT COMMITTEE CHARTER | A-1 | ||
ii
| Item 1: | PRELIMINARY NOTES |
| 1.1 | Effective Date of Information |
References to “Solaris Resources Inc.”, “Solaris”, “Solaris Resources”, “SLS”, the “Company”, “its”, “our” and “we”, or related terms in this Annual Information Form (“AIF”), refer to Solaris Resources Inc. and include, where the context requires, its subsidiaries.
All information contained in this AIF is as at March 26, 2026, unless otherwise stated.
| 1.2 | Financial Statements and Management Discussion and Analysis |
This AIF should be read in conjunction with the Company’s audited consolidated annual financial statements for the years ended December 31, 2025 and December 31, 2024 (the “Financial Statements”), as well as the accompanying Management’s Discussion and Analysis (“MD&A”) for such periods. The Financial Statements and MD&A are available on the System for Electronic Data Analysis and Retrieval + (“SEDAR+”) at www.sedarplus.ca and on Electronic Data Gathering, Analysis, and Retrieval (“EDGAR”) at www.sec.gov.
| 1.3 | Currency |
All references to “$” or “dollars” in this AIF are to United States dollars, unless otherwise expressly stated. References to “C$” are to Canadian dollars.
| 1.4 | Scientific and Technical Information |
Unless otherwise indicated, scientific and technical information in this AIF has been reviewed and approved by Jorge Fierro, M.Sc., DIC, PG, Vice President Exploration of Solaris and a “Qualified Person” (“QP”) as defined in National Instrument 43-101 – Standards of Disclosure for Mineral Projects (“NI 43-101”).
| Item 2: | CAUTIONARY NOTES |
| 2.1 | Cautionary Note Regarding Forward-Looking Statements and Forward-Looking Information |
Certain information contained in this AIF constitutes forward-looking statements. All statements, other than statements of historical facts, are forward-looking statements, including but not limited to estimates and statements that describe the Company’s future plans, objectives or goals, including words to the effect that the Company or management expects a stated condition or result to occur; exploration and development plans; timing of such exploration plans, and potential results of such exploration plans; financial capacity and availability of capital; statements regarding perceived merit of properties, budgets, work programs, use of available funds, and operational information; the Company’s intention to retain all future earnings and other cash resources for the future development and operation of its business; the Company’s intention not to declare or pay any cash dividends in the foreseeable future; the estimation of Mineral Resources and Mineral Reserves; the success of the synergies and catalysts related to prior transactions, in particular but not limited to, the Funding Package; the ability of the Company to satisfy the conditions precedent to the advancement of the remaining amount under the Funding Package (as defined below); the realization of Mineral Reserve estimates, the timing and amount of potential future production; and the Company’s internal controls over financial reporting (“ICFR”), including its ability to remedy the identified material weakness, as well as any potential future material weaknesses. In certain cases, forward-looking statements can be identified by the use of words such as “plans”, “is expected”, “scheduled”, “estimates”, “intends”, “anticipates”, or “believes”, or variations of such words and phrases or state that certain actions, events or results “may”, “could”, “would”, or “might” occur or be achieved. Any such forward-looking statements are based, in part, on assumptions and factors that may change, thus causing actual results or achievements to differ materially from those expressed or implied by the forward-looking statements. Such factors and assumptions may include, but are not limited to: assumptions concerning copper, gold and other base and precious metal prices; cut-off grades; accuracy of Mineral Resource estimates and resource modeling; timing and reliability of sampling and assay data; representativeness of mineralization; timing and accuracy of metallurgical test work; anticipated political and social conditions; expected government policy, including reforms; ability to successfully raise additional capital; assumptions regarding obtaining required approvals; assumptions regarding Solaris’ ability to satisfy the conditions precedent to the advancement of the remaining amount under the Funding Package; and other assumptions used as a basis for preparation of the Technical Report (as defined below).
1
Forward-looking statements involve known and unknown risks, uncertainties and other factors which may cause the actual results, performance or achievements of the Company to be materially different from any future results, performance or achievements expressed or implied by the forward-looking statements. Such risks and other factors include, among others, and without limitation: the ability to raise funding to continue exploration, development and mining activities; Funding Package; financing arrangements; global economic conditions; limited supplies, supply chain disruptions and inflation; operating cash flow; uncertainty of future revenues or of a return on investment; estimation risk in Mineral Resources and Mineral Reserves; uncertainty relating to Inferred Mineral Resources; speculative nature of mineral exploration and development; risks from international operations; risks associated with an emerging and developing market; relationships with, and claims by, local communities and Indigenous Groups; geopolitical risk; risks related to obtaining future environmental licenses for exploitation; permitting risk; Ecuadorian constitutional court rulings suspending licenses; anti-mining sentiment; failure to comply strictly with applicable laws, regulations and local practices; pressure from artisanal and illegal miners; risks associated with mining, exploration and development; land title risk; surface rights and access risks; changes in laws and policies regulating international trade; international conflicts; global outbreaks and contagious diseases; fraud and corruption; ethics and business practices; future legal proceedings; tax regime in Ecuador; mineral assets being located outside Canada and held indirectly through foreign affiliates; commodity price risk; exchange rate fluctuations; joint ventures; property commitments; infrastructure; water management; properties located in remote areas; lack of availability of resources; dependence on highly skilled personnel; competition; significant shareholders; reputational risk; conflicts of interest; uninsurable risks; information systems; artificial intelligence (“AI”), public company obligations; reliability of financial reporting and financial statement preparation; foreign subsidiary operations may impact the Company’s ability to fund operations efficiently; price fluctuation of the Company’s common shares (the “Common Shares”); value of the Common Shares; future sales of Common Shares by existing shareholders; costs of land reclamation; measures to protect endangered species; environmental risks and hazards and changes in climate conditions; differences in U.S. and Canadian reporting of Mineral Reserves and Resources; the Company’s “foreign private issuer” status; claims under U.S. securities laws, as well as those factors discussed in ITEM 7: “Risk Factors” below.
Although the Company has attempted to identify important factors and risks that could affect the Company and might cause actual actions, events or results to differ, perhaps materially, from those described in forward-looking statements, there may be other factors and risks not identified herein that cause actions, events or results not to occur as projected, estimated or intended. There can be no assurance that forward-looking statements will prove to be accurate, as actual results and future events could differ materially from those anticipated in such statements. Accordingly, readers should not place undue reliance on forward-looking statements. The forward-looking statements in this AIF speak only as of the date hereof. The Company does not undertake any obligation to release publicly any revisions to these forward-looking statements to reflect events or circumstances after the date hereof or to reflect the occurrence of unanticipated events, except as required by law.
| 2.2 | Cautionary Note to United States Investors Regarding Classification of Mineral Resource Estimates |
This AIF was prepared in accordance with Canadian standards for reporting of Mineral Resource estimates, which differ from United States standards. In particular, and without limiting the generality of the foregoing, the technical and scientific information contained and incorporated by reference in this AIF was prepared in accordance with NI 43-101 under the guidelines set out in the Canadian Institute of Mining, Metallurgy and Petroleum Standards for Mineral Resources and Mineral Reserves, Definitions and Guidelines (“CIM Definition Standards”), which differs from the standards adopted by the U.S. Securities and Exchange Commission (the “SEC”) under the U.S. Securities Exchange Act of 1934, as amended (the “Exchange Act”). Accordingly, estimates of the Company’s Mineral Reserves and Mineral Resources, and other technical and scientific information included or incorporated by reference in this AIF, may differ materially from the information that would be disclosed by a United States company subject to the SEC standards under the Exchange Act.
Investors are cautioned not to assume that any part, or all, mineral deposits categorized as Inferred Mineral Resources or Indicated Mineral Resources will ever be converted into Mineral Reserves. Inferred Mineral Resources are Mineral Resources for which quantity and grade or quality are estimated based on limited geological evidence and sampling. Geological evidence is sufficient to imply but not verify geological and grade or quality continuity. Inferred Mineral Resources are based on limited information and have a great amount of uncertainty as to their existence and as to their economic and legal feasibility, although it is reasonably expected that the majority of Inferred Mineral Resources could be upgraded to Indicated Mineral Resources with continued exploration.
2
Under Canadian securities laws, estimates of Inferred Mineral Resources are considered too speculative geologically to have economic considerations applied to them that would enable them to be characterized as Mineral Reserves and, accordingly, may not form the basis of feasibility or pre-feasibility studies, or economic studies except for a preliminary economic assessment as defined under NI 43-101. Indicated and Inferred Mineral Resources that are not Mineral Reserves do not have demonstrated economic viability.
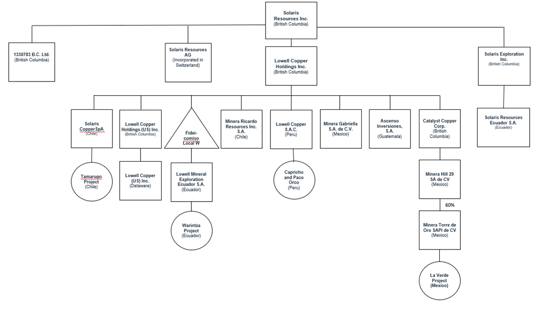
| Item 3: | CORPORATE STRUCTURE |
| 3.1 | Name, Address and Incorporation |
The Company was incorporated on June 18, 2018 under the Business Corporations Act (British Columbia) (“BCBCA”) under the name “Solaris Copper Inc.” On November 26, 2019, Solaris amended its articles of incorporation to change its name from “Solaris Copper Inc.” to “Solaris Resources Inc.”. The head office of the Company is located at Neuhofstrasse 5A Baar 6340 Switzerland. The registered and records office of the Company is located at 1133 Melville Street Suite 3500, The Stack Vancouver BC V6E 4E5 Canada.
| 3.2 | Inter-corporate Relationships |
The following diagram illustrates the organizational structure of Solaris, including its subsidiaries, as of the date of this AIF. In certain instances, subsidiaries have been excluded where the total assets of that subsidiary does not exceed 10% of the consolidated assets of Solaris or, for the omitted subsidiaries together, in aggregate of 20% of the consolidated assets of Solaris.

All entities noted in the chart above are 100% owned, except as indicated below:
| 1. | Minera Ricardo Resources Inc. S.A. is 100% owned by Lowell Copper Holdings Inc., except for one share held by Solaris. |
| 2. | Lowell Copper S.A.C. is 100% owned by Lowell Copper Holdings Inc., except for one share held by Solaris. |
3
| 3. | Lowell Mineral Exploration Ecuador S.A. (“Lowell Ecuador”), a subsidiary of Solaris, owns and operates the Warintza Project (as defined below). Solaris’ wholly owned subsidiary, LCH, is the registered trustor of a guarantee trust that owns all of the issued and outstanding common shares of Lowell Ecuador, and holds the sole and exclusive right to claim restitution of the common shares of Lowell Ecuador upon complying with certain terms of the Funding Package. |
| 4. | Minera Gabriella S.A. de C.V. is 100% owned by Lowell Copper Holdings Inc., except for one share registered in the name of J. David Lowell. |
| 5. | Minera Torre de Oro, S.A. de C.V. is 60% owned by Minera Hill 29 SA de CV (an indirect subsidiary of Solaris) and 40% owned by Aur Mexcay Inc., a subsidiary of Teck Resources Limited (“Teck”). |
| 6. | Ascenso Inversiones, S.A. is 100% owned by Lowell Copper Holdings Inc., except for 0.01% of shares held by a legal representative. |
| Item 4: | GENERAL DEVELOPMENT OF THE BUSINESS |
| 4.1 | Three Year History |
Set out below is a summary of how the Company’s business has developed over the last three completed financial years. In accordance with Form 51-102F2 – Annual Information Form, the below summary includes only events, such as acquisitions or dispositions, or conditions that have influenced the general development of the business.
2023
On February 24, 2023, Solaris announced the appointment of Ms. Poonam Puri to the board of directors of the Company (the “Board”).
On June 14, 2023, Solaris announced a new discovery in its first hole drilled at Patrimonio, a new porphyry southwest of Warintza Central.
On November 6, 2023, Solaris announced the appointment of Mr. Javier Toro as Chief Operating Officer of Solaris to lead the advancement of the Warintza Project.
On December 11, 2023, Solaris announced that Solaris and OMF Fund IV SPV D LLC and OMF Fund IV SPV E LLC, entities managed by Orion Mine Finance Management LP (collectively, “Orion”), had entered into definitive agreements with respect to an $80 million financing package for the advancement of the Warintza Project in Ecuador, comprised of a credit agreement dated December 11, 2023 among Solaris, LCH, Lowell Ecuador and OMF Fund IV SPV relating to the Company’s $60 million senior secured term facility (the “Senior Loan”), a subscription for $10 million in equity at a price of C$5.11 per Common Share and a commitment for $10 million in additional equity financing (the “Orion Subscription Agreement”). In connection with the Orion financing, Solaris entered into a copper offtake agreement (the “Copper Offtake Agreement”) and a molybdenum offtake agreement (the “Molybdenum Offtake Agreement” and, collectively, the “Offtakes”) with Orion for the sale of 20% of metals produced from the Warintza Project for a period of 20 years from the start of production, subject to adjustment in accordance with the Offtakes. If prior to the 18-month anniversary of the Senior Loan closing date a change of control transaction (as defined in the Offtakes) is approved by the Board and announced, either party may terminate the offtake agreements prior to the end of the term which will require the Company to then pay $27 million to Orion to terminate the Copper Offtake Agreement and $3 million to terminate the Molybdenum Offtake Agreement.
2024
On January 8, 2024, the Company announced a preview of 2024 plans including the intent to list the Common Shares on the NYSE American LLC (“NYSE American”).
On January 11, 2024, Solaris announced that it had entered into a subscription agreement in respect of an approximately C$130 million private placement of Common Shares by an affiliate of Zijin Mining Group Co., Ltd. at a subscription price of C$4.55 per Common Share (the “Zijin Private Placement”). The Company announced the termination of the Zijin Private Placement on May 21, 2024.
4
On January 22, 2024, Solaris announced the 2024 drill program with a total of six drill rigs at Warintza including the delivery of an updated Mineral Resource estimate (“MRE”) due in late Q2 2024 and ongoing drilling thereafter focused on growth and infill drilling of at least 30 kilometers.
On March 1, 2024, Solaris announced a cooperation agreement with the Interprovincial Federation of Shuar Centers and the Alliance for Entrepreneurship and Innovation of Ecuador.
On April 19, 2024, Solaris’ Common Shares commenced trading on the NYSE American under the symbol “SLSR”. Concurrent with the start of trading on the NYSE American, the Common Shares ceased trading on the OTCQB Venture Market.
On April 17, 2024, Solaris announced it has signed an updated Impact and Benefits Agreement for the Warintza Project (the “IBA”).
On June 10, 2024, Solaris announced it closed a bought deal equity offering for aggregate gross proceeds of C$40,290,250. The Company also issued, on private placement basis, 2,795,102 Common Shares at a price of C$4.90 per Common Share for aggregate gross proceeds of C$13,696,000.
On June 10, 2024, Solaris filed a preliminary short form base shelf prospectus allowing the Company to offer for sale from time to time, for a 25-month period, Common Shares, debt securities, subscription receipts, Common Share purchase contracts, units and warrants in one or more series or issuances, with a total offering price, in the aggregate, of up to $200 million. On June 14, 2024, Solaris filed a final short form base shelf prospectus with the same offering terms.
On July 22, 2024, Solaris announced an updated MRE for the Warintza Project.
On July 26, 2024, Solaris announced the appointment of Mr. Arun Lamba as Vice President, Corporate Development.
On September 9, 2024, Solaris announced it has submitted an Environmental Impact Assessment (“EIA”) to the Ministry of Environment, Water and Ecological Transition for the construction of the Warintza Project.
On November 20, 2024, Solaris announced that the Company would complete its emigration by year-end (the “Emigration”). As part of the final Emigration steps, the Company’s Canadian offices will be closed, the Company and its subsidiaries will have no individuals in Canada who are employed or self-employed in connection with the Company. In connection with the Emigration, the Company announced the appointment of Mr. Matthew Rowlinson as President and Chief Executive Officer of the Company. Solaris also announced the appointment of Mr. Matthew Rowlinson, Mr. Rodrigo Borja, and Mr. Hans Wick to the Board.
2025
On January 8, 2025, Solaris announced the appointment of Mr. Richard Hughes as Chief Financial Officer and Company Secretary, Mr. Patrick Chambers as Vice President, Investor Relations and Mr. Ignacio Shimamoto as Vice President, Finance. The Company further announced that the final Emigration steps were complete, subject to a few administerial matters.
On March 3, 2025, Solaris announced the formation of an Inter-Institutional working group together with the Pueblo Shuar Arutam organization, Solaris’ host communities of Warints and Yawi and the Ecuadorian State.
On April 22, 2025, Solaris announced the completion of a significant drilling campaign at the Warintza Project, comprising over 82,000 metres of infill drilling completed between January 2024 and February 2025, positioning the Company to upgrade a substantial portion of Inferred Resources to the Measured and Indicated categories.
5
On May 21, 2025, Solaris announced that it had entered into a $200 million financing arrangement comprising a gold stream (the “Stream Agreement”) and net smelter return royalty (the “Royalty Agreement”) (collectively the “RG Financing Agreements”) with RGLD Gold AG (“Royal Gold AG”), a subsidiary of Royal Gold, Inc. (“Royal Gold”). Pursuant to the Stream Agreement, Royal Gold will receive gold deliveries equivalent to 20 ounces per 1 million pounds of copper produced from the RGLD Gold AOI (as defined in the Stream Agreement). For each ounce of gold delivered under the Stream Agreement, Royal Gold will pay Solaris a purchase price equal to: (i) 20% of spot price until 90,000 ounces have been delivered; and (ii) 60% of spot price thereafter. Pursuant to the Royalty Agreement, Royal Gold will receive a 0.3% net smelter return (“NSR”) royalty (the “Royalty”) on all metal production from the RGLD Gold Expanded AOI (as defined in the Royalty Agreement). The Royalty will increase annually by 0.0375%, up to a maximum of 0.6%, until the earlier of (i) the first delivery of gold pursuant to the Stream Agreement; or (ii) eight years following the closing date of the RG Financing Agreements. In connection with the entry by Solaris into the RG Financing Agreements, each of the Offtakes were amended pursuant to first amending agreements dated May 21, 2025 in order to, amongst other things, permit entry by Solaris into the RG Financing Agreements (collectively, the “Funding Package”). The funds received from the Funding Package were used, in part, to repay the Senior Loan in full.
On September 11, 2025, Solaris announced the signing of a landmark agreement with the Pueblo Shuar Arutam organization (“PSHA”), marking a major milestone in the Company’s social engagement efforts and reinforcing the strong momentum behind the Warintza Project.
On November 6, 2025, Solaris announced the results of the Technical Report (as defined below) and a maiden MRE for the Warintza Project. The Technical Report supports an average annual copper equivalent (“CuEq”) production of over 300,000 tonnes in the first 5 years and over 240,000 tonnes during the first 15 years and the first quartile all-in sustaining cost of $0.85/lb of payable copper (“Cu”) for the first five years and $1.07/lb of payable Cu during the first 15 years. The MRE incorporates a 312% increase in Measured plus Indicated Mineral Resources, at a cut-off grade of 0.1% Cu and a NSR cut-off value of $6.30/tonnes (“t”), compared with the 2024 MRE.
2026
On January 28, 2026, Solaris announced that Ecuador’s state-owned mining company, Empresa Nacional Minera ENAMI EP, has granted Solaris an option to acquire up to a 100% interest in a new portfolio of highly prospective exploration areas located immediately adjacent to the Warintza Project, expanding Solaris’ footprint by approximately 40,000 hectares.
| Item 5: | DESCRIPTION OF THE BUSINESS |
Summary
Solaris is a copper-gold exploration and development company, committed to a sustainable future by empowering communities and stakeholders through our dedication to participatory and responsible mining. The Warintza Project, a large copper-gold porphyry deposit, is a unique, global scale asset located in southeast Ecuador. The Company also owns a series of grassroot exploration projects with discovery potential in Peru and Chile and a 60% interest in the La Verde joint-venture project with a subsidiary of Teck. The Common Shares trade on the TSX under the symbol “SLS” and on NYSE American under the symbol “SLSR”.
Solaris’ headquarters is located at Neuhofstrasse 5A Baar 6340 Switzerland. Further information is available at www.solarisresources.com.
Specialized Skill and Knowledge
Management is comprised of a team of individuals who have extensive expertise and experience in the mineral exploration industry and exploration finance and are complemented by an experienced Board. See ITEM 13: “Directors and Officers” below.
6
Competitive Conditions
The Company competes with other mineral exploration and mining companies for mineral properties, joint venture partners, equipment and supplies, qualified personnel and exploration and development capital. See ITEM 7: “Risk Factors” below.
Environmental Protection
The current and future operations of the Company are subject to laws and regulations governing exploration, development, tenure, production, taxes, labour standards, occupational health, waste disposal, greenhouse gas emissions, protection and remediation of the environment, reclamation, mine safety, toxic substances and other matters. Specifically, the Warintza Project is being advanced in accordance with Ecuador’s Mining Law, Environmental Organic Code, Mining Environmental Regulations, Unified Text of Secondary Environmental Legislation, and an array of other applicable norms, standards, laws and regulations.
Compliance with such laws and regulations increases costs and may cause delays in planning, designing, drilling and developing the Warintza Project. The Company attempts to diligently apply technically proven and economically feasible measures to advance protection of the environment throughout the exploration and development process, however it is often impossible to anticipate and mitigate all administrative delays. Currently, costs associated with compliance are considered to be normal compared to other South American countries.
Employees
As of December 31, 2025, the Company directly employed 84 employees.
Foreign Operations
The Company’s mineral properties are located in Ecuador, Mexico, Chile and Peru, and its operations are substantially carried out in those countries. See ITEM 7: “Risk Factors” below.
Social or Environmental Policies
Solaris and the local Shuar communities of Warints and Yawi announced the signing of the IBA in September 2020, which was subsequently updated in March 2022 and in April 2024. The IBA provides certainty of community support for the responsible advancement of the project from exploration and development through to production and is a major milestone in the Company’s innovative CSR program. This was the first IBA established in Ecuador and set the precedent for industry best practice for inclusive and mutually-beneficial resource development in partnership with Indigenous Communities. The IBA formalizes commitments toward supporting partner communities in their social and cultural practices. It also provides for eliminating or mitigating adverse impacts, employment, contracting and business opportunities supported by a robust program of education, skills and training together with community infrastructure development and financial benefits to maximize community participation and positive outcomes for Indigenous partners. Solaris continues to work with the applicable regulatory officials in Ecuador and the Shuar Indigenous Community to proceed with further exploration and development of the project, while working to ensure the health and safety of employees, contractors and the community.
| Item 6: | MATERIAL MINERAL PROJECT |
| 6.1 | Current Technical Report |
The Company’s only material mineral project is the Warintza Project. The technical report is titled “Warintza Project Pre-Feasibility Study and Updated Mineral Resource Estimate”, effective November 1, 2025 (filed on SEDAR+ on November 24, 2025) and was prepared by Mary Alejo Hito, P.Eng., Eugene Tucker, P.Eng., Roderick Carlson, FAIG (RPGeo), MAusIMM, Nicholas Szebor, MCSM, M.Sc., B.Sc., CGeol (London), EurGeol, FGS, Gregory Lane, FAusIMM, Guillermo Hernán Barreda Flores, SME Registered Member (the “Technical Report”).
7
The scientific and technical information in this section relating to the Warintza Project is derived from, and in some instances is a direct extract from, and is based on the assumptions, qualifications and procedures set out in, the Technical Report. Such assumptions, qualifications and procedures are not fully described in this AIF and the following summary does not purport to be a complete summary of the Technical Report. Reference should be made to the full text of the Technical Report, which is available for review under the Company’s profile on SEDAR+ at www.sedarplus.com and on EDGAR at www.sec.gov. Capitalized terms used but not otherwise defined in this section have the meanings given to such terms in the Technical Report.
Introduction
The Warintza Project is a copper-molybdenum porphyry deposit located in southeastern Ecuador (“Warintza”, the “Project” or the “Warintza Project”). AMC Mining Consultants (Canada) Ltd. (“AMC”) was commissioned by Solaris to prepare the independent Technical Report summarizing the results of a pre-feasibility study (“PFS”) for the Warintza Project. The Warintza Project is currently 100 percent owned by Solaris and its subsidiary, Lowell Mineral Exploration Ecuador S.A. (“Lowell”). The purpose of the Technical Report is to provide an update to the MRE described in the previous technical report completed in July 2024 (“2024 Technical Report”), and to provide the results of the PFS for the Project. The 2024 Technical Report was titled “Mineral Resource Estimate Update, NI 43-101 Technical Report, Warintza Project, Ecuador”, with an effective date of July 1, 2024.
Drilling conducted between 2020 and 2025 has delineated the Warintza Central, East, and West areas, supporting the generation of a well-developed geological model. Extensive infill drilling, new metallurgical testing, and mine planning studies have been incorporated into the PFS, which includes a simplified process flowsheet and an optimized mine design.
The PFS contemplates a single-phase open pit operation with a planned 22-year life-of-mine (“LOM”), based on flotation of copper sulphide mineralization. The LOM is constrained by the design storage capacity of the Tailings Management Facility (“TMF”), which is limited to 1.3 billion tonnes. This engineering limitation, consistent with the Estudio de Impacto Ambiental - EIA application, defines the maximum processing capacity and, therefore, the reported LOM, rather than the full extent of potentially available Mineral Resources.
Subsequent to the establishment of criteria for the PFS, a conceptual expanded pit optimization exercise was completed in consideration of the possibility for a future increase in TMF capacity and without the limitation of the current Project footprint. The results of the conceptual exercise indicated a shell with a larger mineralized inventory at potentially similar grades to the PFS Mineral Reserves. Were such a shell to be ultimately realized, and contingent on all necessary supporting aspects being favourable, including with respect to any impact on key infrastructure, there could be a possibility to extend the mine life by a timeframe of the order of 25 to 30 years beyond the PFS Mineral Reserves. Improvements to the mine plan could also be possible that would reflect further resource benefit optimization, such as delaying the processing of the low-grade stockpile and deferring closure activities. Solaris again notes the conceptual nature of the expanded pit exercise and that it does not represent any increase in Mineral Reserve estimates over those presented in this 2025 Technical Report.
Property Description and Ownership
The Warintza Project is located within the Warintza property (the “Property”) in southeastern Ecuador. The Project consists of porphyry copper–molybdenum deposits that are proposed to be developed using conventional open-pit mining methods. Mineral processing for the Project is planned to include crushing, grinding, and flotation to produce a copper concentrate, with gold and silver by-products, and a separate molybdenum concentrate.
The Property lies approximately 235 kilometres (“km”) southeast of Quito, Ecuador’s capital, and 85 km east-southeast of the city of Cuenca. The Project is situated within the Limón Indanza and San Juan Bosco cantons of Morona Santiago province, specifically the Parroquia San Carlos de Limón. The geographic coordinates are approximate1y 3°10’ south 1atitude and 78°17’ west 1ongitude, within the Cordi11era de1 Cóndor mountain range, which locally defines the Ecuador–Peru border.
The Property consists of nine metallic mineral concessions covering a total of 26,773 hectares (“ha”) (268 square kilometres (“km2”)) as shown in Table 1. All concessions are registered to Lowell. In April 2024, Solaris announced an option agreement to acquire up to 100% interest in 10 additional concessions adjacent to the Property, totalling approximately ~40 km2, which are considered prospective for porphyry copper and epithermal gold mineralization.
Table 1: Warintza concessions
| Name | Concession number | Area (ha) | Type | Registration date | Good to date |
| CAYA 21 | 101083 | 2,499 | Concession | 25/5/2010 | 31/8/2044 |
| CAYA 22 | 101092 | 2,499 | Concession | 25/5/2010 | 31/8/2044 |
| CURIGEM 9 | 100081 | 4,049 | Concession | 25/5/2010 | 20/5/2045 |
| CURIGEM 9-1 | 10000938 | 949 | Concession | 8/4/2022 | 10/8/2032 |
| CLEMENTE | 90000337 | 1,601 | Concession | 31/3/2017 | 31/3/2042 |
| MAIKI 01 | 90000310 | 4,072 | Concession | 8/3/2017 | 8/3/2042 |
| MAIKI 02 | 90000311 | 4,304 | Concession | 8/3/2017 | 8/3/2042 |
| MAIKI 03 | 90000313 | 2,500 | Concession | 31/3/2017 | 31/3/2042 |
| MAIKI 04 | 90000314 | 4,300 | Concession | 8/3/2017 | 8/3/2042 |
| Grand total | 26,773 | ||||
8
Solaris has signed the IBA with local communities within the Project area. The IBA, originally signed in March 2022 and updated in April 2024, grants surface access and use rights necessary for exploration and development activities.
The EIA application was submitted by Solaris in August 2024 to the Ecuador Ministerio de Ambiente, Agua y Transición Ecológica - Ministry of Environment, Water, and Ecological Transition (the “MAATE”), recently incorporated into the Ministerio de Ambiente y Energía - Ministry of Environment and Energy (the “MAE”). Approval of the EIA will be required before operating and environmental permits can be issued. At the effective date of the Technical Report, the concessions are in good standing, and Solaris holds all permits required to conduct ongoing exploration activities, including Environmental Licenses for advanced exploration in the Caya 21, Caya 22, and Curigem 9 concessions and Environmental Registrations for the remaining concessions.
The concessions are subject to certain obligations and encumbrances. Lowell has entered into a guaranteed assignment agreement regarding mining rights in favour of ANEFI S.A. In addition, a 2% NSR royalty is payable to South32 Royalty Investments Pty Ltd. on the Curigem 9, Curigem 9-1, Caya 21, and Caya 22 concessions. Ecuadorian mining law also applies a 4% NSR royalty to the state, along with corporate income tax (20% of taxable profits), profit-sharing requirements (12% to the state and 3% to employees), and annual concession fees based on hectares held and stage of development.
Solaris has entered into the RG Financing Agreements to support the development of the Warintza Project. Under the terms of the Stream Agreement, Royal Gold will receive 20 ounces of gold for every one million pounds of Cu produced from a specified area of interest, which includes the current pit design. Solaris will receive 20% of the spot gold price for the first 90,000 ounces of gold delivered, after which the payment will increase to 60%. In addition to the Stream Agreement, the RG Financing Agreements include a royalty percentage applied to the post-stream NSR. The post-stream NSR is calculated after accounting for earnings and deductions from the Stream Agreement. The Royalty starts at 0.3% and will increase annually by 0.0375%, reaching a maximum of 0.6%. This escalation continues unless gold delivery begins or eight years elapse. The RG Financing Agreements were entered into in May 2025. Since the commercial production period is set to begin after a three-year construction phase, a 0.45% royalty is applied to the post-stream NSR in the economic analysis. Additionally, Royal Gold will cover the refining charges for the gold received under the Funding Package.
The Warintza Project has a partial offtake agreement with Orion. Under the Offtakes, Orion will purchase the greater of:
| ● | 20% of the copper and molybdenum concentrates produced in each contract year, or |
| ● | The percentage of production of concentrates necessary to ensure a minimum delivery of 30,000 tonnes of copper and 1,500 tonnes of molybdenum in each contract year. |
The Offtakes will remain in effect for 20 years after commercial production begins. If commercial production is not achieved by December 31, 2032, the Offtakes will be extended for the entire duration of the mine’s life, as specified in the Offtakes. Additionally, Solaris will cover all treatment and refining charges for the concentrates under the Offtakes.
No environmental liabilities have been identified on the Property. Existing exploration infrastructure is subject to reclamation obligations under environmental permits, including camp decommissioning, road rehabilitation, and revegetation of disturbed areas. To the extent known, there are no other significant factors or risks that may affect access, title, or the right or ability to perform work on the Property; this includes any significant environmental, social, or permitting issues that would prevent the exploitation of the mineral deposits on the Warintza Project.
Accessibility, climate, local resources, infrastructure, and physiography
The Warintza Project is located 85 km east-southeast of Cuenca, Morona Santiago province, and is accessible by national and provincial highways, with a final 58 km along the Limón–Warints road. An unsealed 550 metre (m) airstrip at Warintza provides supplementary access. Nearby villages, Warintza (~512 people) and Yawi (~210 people), are parties to the IBA with the Company.
Topography is rugged, with elevations between 800 m and 2,700 m above sea level (“masl”) and slopes of 25°–40°. The climate is tropical humid with an average temperature of 22.9°C and annual precipitation of ~1,900 millimetres (“mm”), permitting year-round operations.
On-site infrastructure includes a base camp at Piuntz with capacity for 340 personnel, administrative and technical facilities, accommodation, power generation (diesel), water supply, wastewater treatment, communications, and a core storage facility. The Project has ~19 km of internal access roads linking key drilling areas.
9
The site is not yet connected to the national grid; however, grid connection is planned via a 230 kilovolt (“kV”) double-circuit transmission line to the Bomboiza substation (~52 km).
The region has demonstrated mining viability under similar physiographic and climatic conditions, as evidenced by the nearby Mirador and Fruta del Norte operations.
History
Exploration activities in the Warintza area began in 1994 when Gencor Limited initiated grassroots work on the Pangui Project in southeastern Ecuador. Early programs focused on stream sediment sampling, ridge-based soil geochemistry, geological mapping, and reconnaissance prospecting, which identified multiple porphyry targets, including Warintza Central, East, West, and South.
Between 1997 and 1999, Billiton PLC (“Billiton”) conducted regional geochemical surveys, airborne magnetics-EM, detailed mapping, and soil and rock geochemistry. Initial drilling commenced in 2000 under Corriente Resources Inc. (“Corriente”) after acquiring rights from Billiton. Two campaigns totalling 33 diamond drillholes (“DD”) (6,530 m) confirmed the presence of a copper-molybdenum (“Cu-Mo”) porphyry system enriched by supergene processes at Warintza Central. Concurrent mapping and geochemical sampling expanded knowledge of Warintza West.
Ownership of the Warintza concessions passed from Corriente to Lowell in a swap of Lowell’s 10% interest in Corriente’s Ecuadorian properties for 100% interest in the Property. In a 2013 reverse takeover of Waterloo Resources Ltd., Lowell Copper Ltd. (“Lowell Copper”) was formed. In 2016, Lowell Copper merged with Gold Mountain Mining Corporation and Anthem United Inc. to form a new company, JDL Gold Corp. (“JDL”). In March 2017, JDL merged with Luna Gold Corp. to form Trek Mining Inc. (“Trek”). In December 2017, Trek merged with NewCastle Gold Ltd. and Anfield Gold Corp. to form Equinox Gold Corp. (“Equinox”). In 2018, Equinox spun out its copper assets including the Property to form Solaris.
Surface geochemical datasets compiled by previous operators comprise approximately 981 soil samples, 256 channel samples, 240 rock-chip samples, and 15 panel samples. These defined Cu-Mo anomalies are broadly coincident with the Warintza Central porphyry centre. While systematic grid-based sampling improved resolution over time, several anomalies remain untested by drilling.
Historical MREs
Several historical MREs have been prepared for the Warintza Central deposit. These include non–NI 43-101 compliant estimates in 2001 and 2005, and the earlier of two estimates prepared by Mine Development Associates (“MDA”) in 2006 and 2018. The MDA estimates comprised:
| ● | 2006 (MDA): Inferred Mineral Resource of 195 million tonnes (“Mt”) grading 0.61% CuEq (0.42% Cu, 0.031% Mo) at a 0.3% CuEq cut-off, based on 33 drillholes and 2,142 assays. |
| ● | 2018 (MDA): An update of the 2006 model with identicsal results, prepared for Equinox and Solaris. |
In 2024, Mario E. Rossi, FAusIMM, SME, IAMG, of Geosystems International Inc., prepared an updated MRE for Solaris based on more than 101,000 m of drilling. The estimate reported: Measured and Indicated Mineral Resources: 909 Mt at 0.53% CuEq (0.37% Cu, 0.02% Mo, 0.05 grams per tonne (“g/t”) gold (“Au”)); Inferred Mineral Resources: 1,426 Mt at 0.37% CuEq (0.27% Cu, 0.01% Mo, 0.04 g/t Au).
The estimates listed above prior to 2018 are considered historical MREs. Solaris is not treating them as current Mineral Resources.
The 2018 and 2024 estimates are superseded by the current MRE disclosed in Section 14 of the Technical Report and are not considered material, except for the provision of context.
Historical production
No mining or commercial production has been reported for the Warintza Project.
Geological setting and mineralization
The Warintza Project is located within the Cordillera del Cóndor of southeastern Ecuador, part of the Jurassic-aged Zamora Cu-Au metallogenic belt that hosts multiple porphyry Cu-Mo±Au and skarn systems, including Mirador and Fruta del Norte. The Warintza cluster comprises several discrete to coalescent porphyry centres (Warintza Central, East, Southeast, West, Patrimonio, and South), covering a mineralized footprint of ~30 km2.
A 7 km long prominent east-west-trending corridor of porphyry Cu centres, likely structurally controlled, is defined by the alignment of Warintza West, Warintza Central, and Warintza East. Warintza South is located about 3 km to the south of this trend. All deposits and prospects exhibit geologic characteristics typical of the Cu-Mo association, with variable, often erratic, presence of Au.
10
Regionally, mineralization is related to Late Jurassic subduction-related magmatism associated with the Zamora Batholith and Misahuallí volcanic sequence. U-Pb zircon and Re-Os molybdenite dating indicates mineralization between ~157 and 153 Ma. These intrusions consist of diorite to quartz monzodiorite porphyries and related breccias, with alteration and mineralization styles typical of porphyry Cu-Mo systems.
At Warintza Central, mineralization is associated with composite quartz monzodiorite and diorite stocks cut by porphyry dikes and veinlet assemblages (early dark micaceous, A-, B-, C-, and D-types). Alteration includes early potassic, intermediate biotite–gray mica, and late sericite assemblages, with a gradational transition from hypogene chalcopyrite-pyrite mineralization to immature supergene chalcocite enrichment near surface.
Warintza East hosts a molybdenum-rich rhyodacite porphyry core with peripheral Cu-Mo mineralization in andesitic hosts, while Warintza West comprises porphyry-style stockwork mineralization developed within intermineral tonalite–quartz monzodiorite intrusions. Patrimonio and Warintza South are less advanced but display porphyry-style alteration, veining, and skarn development consistent with the broader cluster.
Overall, the Warintza cluster represents a structurally controlled, east-west-trending corridor of porphyry centres with Cu-Mo±Au mineralization typical of the Zamora Belt.
Deposit type
The Warintza deposit is a Cu-Mo porphyry system associated with calc-alkalic igneous rocks. Mineralization is hosted in multi-phase intrusive complexes, primarily diorite to quartz monzonite porphyries, and in associated hydrothermal breccias. Copper and molybdenum occur as disseminations and in quartz-sulphide veinlet stockworks, as well as within breccia matrix sulphides.
Hydrothermal alteration follows the typical porphyry zonation pattern: a central potassic core (biotite, K-feldspar) associated with higher grades, overprinted by phyllic (quartz–sericite–pyrite) assemblages, and surrounded by a broad propylitic halo (chlorite–epidote). Structural control through fracture networks enhances sulphide emplacement, and supergene processes have contributed to some secondary copper enrichment near surface.
Porphyry Cu-Mo systems are typically large-tonnage, low-grade deposits formed in subduction-related tectonic settings. Their extensive alteration footprints and geochemical zonation provide reliable vectors for exploration, while geophysical methods (induced polarization, magnetics) and hyperspectral scanning of drill core are effective in delineating mineralized centres.
Exploration
Exploration works completed on the Property include surface rock-chip sampling, soil geochemical sampling, and stream sediment sampling. Historical exploration conducted by previous operators, including Billiton, outlined regional porphyry Cu-Mo targets. Solaris has undertaken extensive programs of geological mapping and surface sampling since 2020, including soil grids at 50-100 m spacing and targeted rock-chip sampling of altered and mineralized outcrops.
Geophysical exploration has included the compilation and re-interpretation of historical airborne magnetic and electromagnetic surveys. In 2020, a Z-axis Tipper Electromagnetic Audio Frequency Magnetic and magnetic survey was carried out over the Property. Detailed three-dimensional (“3D”) inversion and modelling of these results were performed by Condor Consulting Inc. in 2021, integrating additional drilling data, geology, weathering, and density models.
Results of the geochemical and geophysical programs show strong correlations between anomalous Cu, Mo, and Au in soils and rocks with high-conductivity zones and magnetic lows interpreted as porphyry centres. Surface sampling and geophysics have effectively identified multiple target areas, including Warintza East, Warintza South, Patrimonio, and regional prospects such as Caya and Mateo, demonstrating the potential for both porphyry and high-sulphidation epithermal mineralization.
The integration of geological mapping, geochemistry, and geophysical data has provided a robust framework for defining drill targets, vectoring towards zones of higher-grade mineralization, and supporting ongoing resource drilling programs.
11
Drilling
Drilling across the Warintza Project has been conducted by multiple operators, most recently by Solaris. Historical drilling includes campaigns undertaken by Lowell and Corriente in 2000 and 2001, which comprised 33 DD totalling 6,530 m focused on Warintza Central. Since February 2020, Solaris has conducted a renewed drilling campaign, resulting in a total of 318 DD holes and 177,118 m of drilling completed at the time of this report. All available drilling has been incorporated into the Mineral Resource model.
Drilling at Warintza has generally been conducted from centralized platforms due to steep, forested terrain, with multiple drillholes completed at various orientations from each platform. As a result, reported intercepts are downhole lengths and may not represent true thicknesses. Collar locations have been surveyed using Real-Time Kinematic differential global positioning system and, where required, total station surveys. Downhole surveys employ the Reflex Gyro Sprint IQTM gyroscopic tool. DD core recovery is considered excellent, ranging from 83% to 100%, with the majority of intervals recovered at 100%.
Since 2020, Solaris has also collected density samples of 10-15 centimetres (“cm”) length from competent core taken at intervals of every 20 m. Density measurements were completed at the Bureau Veritas (“BV”) laboratory in Quito using the paraffin-coated, water-immersion method. Core handling procedures include logging, photographic documentation, structural and geotechnical data collection, and secure storage in the Solaris core facility in Quito.
Drilling has largely targeted Warintza East, Central, West, and Patrimonio / Trinche zones, supporting geological interpretation, resource estimation, and structural modelling. Drillhole spacing varies by deposit, generally ranging from 12 m by 12 m for trial grade control up to 100-200 m by 50 m in less intensively drilled areas. Drilling methods and procedures are consistent with best practices for porphyry copper exploration and are not expected to materially affect the reliability of the MRE. The QP considers that there are no known drilling, sampling, or recovery factors that could impact the accuracy and reliability of the drilling results.
The drilling results are consistent with the conceptual model for large-scale porphyry copper systems. The deposit features a higher-grade core with grades that decrease progressively with distance from the centre. The QP notes that, given the overall scale of the resource, individual drillhole results have limited significance — particularly considering the extensive number of holes now drilled at the Warintza Project.
Sampling, Analysis and Data Verification
Several laboratories have been used for the preparation and analysis of samples from the Warintza Project. Early drilling campaigns (2000-2001) were conducted by Corriente, with sample preparation at Bondar-Clegg in Quito, Ecuador, and analysis at Bondar-Clegg in North Vancouver, Canada. Since 2020, Solaris has used accredited independent laboratories, primarily ALS Minerals in Quito, Ecuador (preparation) and Lima, Peru (analysis), with BV in Quito acting as a secondary “umpire” laboratory.
Sample preparation and analyses have generally involved crushing and pulverizing DD core samples to 75-106 pm, with subsamp1es assayed via fire assay with atomic absorption finish for Au, and three- or four-acid digest with atomic absorption spectroscopy for Cu, Mo, and other elements. Sequential copper analysis and multielement ICP-AES suites have also been applied since 2020, with mercury added in 2024.
Quality assurance and quality control (“QAQC”) procedures have been implemented throughout all drilling campaigns. Historical campaigns included pulp duplicates and reference materials (“CRMs”) for Cu, Mo, and Au, with minimal QAQC documentation. The chain of custody for samples was maintained via physical documentation, but electronic tracking systems were not in use during this period. Sealing bags and controlling shipment ensured sample security, but formalized security protocols were less comprehensive than in later campaigns. Since 2020, QAQC programs have included field and pulp duplicates, coarse and fine blanks, and CRMs sourced from Target Rocks. DD core was typically sampled at fixed 2 m intervals. The DD core was halved along a marked axis using a diamond saw or guillotine (for oxidized zones), with samples taken consistently from the same side. Field duplicates (quarter DD core) were prepared from the half core primary sample (i.e. primary sample is also quarter core), and sample details, QAQC metadata, and weight were recorded. Samples were sealed in bags with plastic ties and transported securely. Umpire checks using BV provided additional verification of laboratory results.
12
Field duplicates show moderate precision for Au, acceptable precision for Cu, and lower precision for Mo, reflecting natural heterogeneity in the deposit. Pulp and coarse reject duplicates demonstrate improved analytical precision. CRM performance indicates acceptable accuracy, with the majority of results within plus or minus (±) 5% of certified values. Blanks show minimal contamination.
The QP undertook a series of independent verification steps as part of the current resource estimation update, including assessment of drillhole collars and survey, core logging and geological interpretation, sampling and QAQC, database and assay verification, and laboratory audits. In addition to current verification steps, the QP has reviewed previous data verification activities completed for the Warintza Project. Previous verification efforts, undertaken between 2000 and 2024 by in-house and independent consultants, included drillhole collar coordinate checks, downhole survey verification, DD core logging audits, sampling review, QAQC assessment, and laboratory inspections.
The sample preparation, security, and analytical methodologies at Warintza conform to industry-standard practices. QAQC results support the reliability of the dataset for the MRE. Minor limitations were noted in the performance of the secondary laboratory and field duplicates for low-grade Mo and Au, reflecting inherent deposit characteristics rather than methodological deficiencies.
Mineral Processing and Metallurgical Testing
Metallurgical testing for the Warintza Project has progressed through several phases. Solaris, in collaboration with Ausenco, initiated a structured PFS test work campaign during 2024 and 2025 that included mineralogy, comminution, flotation, copper-molybdenum separation, tailings characterization, and concentrate quality assessments.
A total of 58 drillhole intervals was selected for testing, with 30 individual interval samples used for comminution and 35 samples for flotation test work. Eight composite samples for development of the flotation test work conditions were formed based on lithology, alteration, assays (with a focus on sulphide sulphur to copper ratios) and projected mine plan timing.
The eight composite samples underwent TIMA mineralogical analysis, which provided information about copper sulphide liberation, gangue associations, and mineral deportment. The samples were ground to a product size P80 of 180 micrometres (“µm”). Chalcopyrite was identified as the dominant copper mineral, while pyrite was significantly more abundant across all samples. Liberation analysis showed 50-82% of copper sulphides were fully liberated, with potassic alteration samples exhibiting the lowest liberation. Pyrite was generally coarse and well liberated. Chalcopyrite had the most significant associations occur in ternaries with hard silicates (quartz / plagioclases / albite / K-feldspar, 4-16%), in binaries with phyllosilicates (0.5-14%), and in other complex associations (0.3-18%). Association with pyrite is minor in binaries (0.6-3%) and ternaries, with phyllosilicates and pyrite accounting for up to 3% of chalcopyrite mass. Composite samples MAJC-02 and MINC-01 (both of Warintza East, with a potassic alteration), and MAJC-04 (a volcanics composite) had an increased proportion of phyllosilicates, epidote, and complex / other associations.
Comminution testing confirmed Warintza mineralized samples are competent (average drop weight index = 9.4 kilowatt hours per cubic metre), moderately hard (average bond weight index (“BWI”) = 13.8 kilowatt hours per tonne), and moderately abrasive (Ai = 0.33 grams (“g”)). Warintza East samples showed higher DWi and BWI values, correlating with magnesium and calcium content, respectively, due to elevated biotite and plagioclase. Warintza Central DWi values increased with depth and showed a consistent BWI-potassium grade trend, likely linked to potassic alteration.
Flotation residence times, reagent requirements, stage configuration, and flowsheet design were first established through open cycle testing. Rougher and cleaner kinetics were evaluated to define a flowsheet comprising a rougher stage, rougher concentrate regrind, three-stage cleaning, and a cleaner scavenger step that was further evaluated in locked cycle testing.
Flotation test work optimal conditions were defined as:
| ● | All flotation test work conducted using tap water sourced from Société Générale de Surveillance SA Lima. |
| ● | Primary grind size P80 of 150 µm. |
13
| ● | Regrind size P80 of 25 µm. |
| ● | Aero 3302 as the primary collector. |
| ● | Lime used to depress pyrite, with rougher pH set at 10.5 and cleaner pH at 11.5. |
| ● | Burner oil used as the molybdenum collector. |
| ● | MIBC and Solvay Oreprep® F-549 employed as frothers. |
The testing conditions were selected to maximize selectivity of copper over pyrite, which was critical for maintaining concentrate quality. Tests conducted under less selective conditions (where pyrite activation was not controlled or pyrite collection was increased to improve gold recovery to concentrate) resulted in poor cleaner performance and reduced concentrate Cu grade and value.
Locked cycle tests on four major composites yielded copper recoveries of 79.3-89.7%, molybdenum recoveries of 72.2-85.1%, and concentrate grades of 21-28% Cu and 0.78-1.14% Mo. The recovery of non-sulphide gangue to concentrate was an issue and this will be an early priority item in future test work.
Preliminary copper-molybdenum separation tests showed high molybdenum recovery but inadequate copper rejection, largely due to test work procedural issues. Prior test work had demonstrated that successful separation is achievable, particularly when molybdenite is well liberated. The molybdenum concentrates were excessively diluted by non-sulphide gangue, highlighting the criticality of non-sulphide gangue rejection in preceding Cu-Mo concentrate flotation.
The Warintza copper concentrates contain low levels of deleterious elements. Fluorine grades, while generally low, correlate with calcium, and the higher grades are likely associated with the high non-sulphide gangue grades. Future flotation work will focus on improving gangue rejection and validating flowsheet conditions.
Recovery estimates were calculated using locked cycle test results applied to the projected mine plan outputs, rather than relying on simple averages. Some models assumed constant tailings grades for recovery projections. It was also assumed that concentrate grades could be improved with minimal impact on copper recovery, based on trends observed in cleaner performance during locked cycle testing.
Average recoveries over the projected mine life are estimated as:
| ● | 84.2% Cu recovery to a copper concentrate of 26.5% Cu. |
| ● | 71.9% Mo recovery to a molybdenum concentrate of 40% Mo. |
| ● | 60.4% Au recovery to a copper concentrate at an average grade of 2.58 g/t Au. |
Tailings test work identified PT-FLOC 1024 as the optimal flocculant, with settling rates exceeding the design criteria values. Rheology tests showed yield stress below 20 pascals at solids densities less than (<) 70 weight per weight percentage solids. Cycloning classification tests confirmed the potential for TMF embankment material, with further refinement planned.
The PFS test work is considered sufficient, and samples are regarded as representative of the primary mineralization for this study phase. Argillic supergene alteration mineralization was not tested as the selected sample head grade was below the likely cut-off grade.
Future work will focus on geometallurgical modelling, mineralogy, flotation flowsheet optimization to address both pyrite and non-sulphide gangue rejection, variability testing, and characterization of ore, concentrate, and tailings to inform feasibility study process plant design and recovery and concentrate grade estimates.
Mineral Resources
Solaris carried out the Warintza deposit MRE, which has subsequently been independently audited by the QP. The QP for the MRE is AMC Global Lead for Geosciences, Nicholas Szebor, who is independent of Solaris, and who takes responsibility for the estimate. The MRE is dated May 1, 2025 and represents an update of the previous MRE, dated July 1, 2024. The data used in this estimate includes the results of all drilling carried out on the Warintza Project to January 31, 2025.
14
The estimation was completed in Hexagon’s MineSightTM Version 16 software package. Ordinary Kriging was used to estimate grades for Cu, Mo, Au, and silver (“Ag”) in the block models, with Simple Kriging used to estimate density.
The MREs are housed in one-block model, with a key field (ZONA) identifying Warintza Central (including Patrimonio and Trinche), East, and West. Warintza Central and East (Warintza Central—East) were combined for estimation purposes, owing to the mineralization domaining associations that extend across both areas. Warintza West has been estimated as a standalone deposit with differing estimation domains to the Warintza Central-East areas.
The results of the 2025 MRE are summarized in Table 2. Copper, molybdenum, and gold are reported within an optimized pit shell (revenue factor of 1), above an open pit cut-off value of US$6.30/t NSR and a cut-off grade of 0.1% Cu.
Mineral Resources that are not Mineral Reserves do not have demonstrated economic viability.
Table 2: Mineral Resources of the Warintza Project 1 May 2025
| Resource | Tonnage (Mt) |
Grade | Contained metal | |||||||
| Classification | Cu (%) |
Mo (%) |
Au (g/t) |
Ag (g/t) |
CuEq (%) |
Cu (Mt) |
Mo (kt) |
Au (Moz) |
Ag (Moz) | |
| Measured | 1,196 | 0.35 | 0.02 | 0.04 | 1.31 | 0.45 | 4.1 | 231 | 1.7 | 51 |
| Indicated | 2,550 | 0.20 | 0.01 | 0.03 | 1.13 | 0.25 | 5.0 | 222 | 2.5 | 93 |
| Measured plus Indicated | 3,746 | 0.24 | 0.01 | 0.04 | 1.19 | 0.32 | 9.1 | 453 | 4.2 | 143 |
| Inferred | 2,092 | 0.16 | 0.01 | 0.02 | 1.11 | 0.20 | 3.3 | 141 | 1.6 | 75 |
| (1) | The MRE was prepared in accordance with CIM Definition Standards, and CIM MRMR Best Practice Guidelines (2019). |
| (2) | Mineral Resources are reported within optimized open pit constraints and an NSR cut-off value of US$6.30/t and 0.1% Cu cut-off grade, based on a US$5.30/t processing cost and US$1.00/t G&A cost, with a mining cost of US$1.50/t + incremental mining costs increasing by US$0.015/t for every bench below the reference level of 1,340 mRL for Warintza West, 1,145 mRL for Warintza Central, and 1,040 mRL for Warintza East; and US$0.010/t for every bench above these reference levels. |
| (3) | Metal prices: copper US$4.00/lb, molybdenum US$20.00/lb, gold US$1,850/troy oz, and silver US$20.00/troy oz. |
| (4) | Respective metal recoveries (Oxide, Mixed, Sulphide): copper 40,85,88%; molybdenum 0,60,65%; gold 0,60,65%; silver 0,60,65%. |
| (5) | Copper-equivalent grade calculation assumes metal prices and recoveries as per above and includes provisions for downstream selling costs: |
| ● | Sulphide CuEq (%) = Cu (%) + 3.94 × Mo (%) + 0.52 × Au (g/t) + 0.01 x Ag (g/t). |
| ● | Mixed CuEq (%) = Cu (%) + 3.76 × Mo (%) + 0.50 × Au (g/t) + 0.005 x Ag (g/t). |
| ● | Oxide CuEq (%) = Cu (%). |
| (6) | Oxide and mixed material account for less than 0.01% of the total Mineral Resources. |
| Mineral Resources are inclusive of | ||
| (7) | Mineral Reserves. |
| (8) | Mineral Resources that are not Mineral Reserves do not have demonstrated economic viability. |
| (9) | The MRE was supervised by Mr. Nicholas Szebor, MCSM, MSc (Mining Geology), BSc, CGeol, EurGeol, FGS, Director and Global Lead Geosciences at AMC Consultants (UK) Limited, who takes responsibility for the estimate. Mr. Szebor is an Independent Qualified Person as defined by NI 43-101. Mr. Szebor is a European Chartered Geologist (European Federation of Geologists) and a Chartered Geologist and Fellow of the Geological Society of London. |
| (10) | The QP is not aware of any known environmental, permitting, legal, taxation, socio-economic, marketing, political or other relevant factors which could materially affect the stated Mineral Resources. |
| (11) | All figures are rounded to reflect the relative accuracy of the estimate and, therefore, may not appear to add precisely; this includes the rounding of Au and Mo to two decimal places. |
| (12) | The effective date of the MRE is May 1, 2025. |
15
Mineral Reserves
The Mineral Reserves estimate has been prepared in accordance with NI 43-101 and CIM Definition Standards.
The Mineral Reserves estimates were developed by Minsys Mining Systems LLC (“Minsys”) and Solaris, under the supervision of the QP, Eugene Tucker of AMC, who is independent of Solaris and Minsys, and who takes responsibility for the estimates. The Mineral Reserves estimates for the Project assume open pit mining and are summarized in Table 3. They cover the Warintza Central and East areas and are composed of 1.3 billion tonnes of combined Proven and Probable Reserves with an average copper grade of 0.31% and an average molybdenum grade of 0.02%. Of the 1.3 billion tonnes of ore, 797 Mt, or approximately 61%, are in the Proven category, and 503 Mt, or approximately 39%, are in the Probable category. The effective date of the Mineral Reserve statement is May 1, 2025.
| ● | Resource base: Mineral Reserves are based on Measured and Indicated Resources; Inferred Resources are excluded. |
| ● | Block model: Reserve block model derived from the Resource block model; regularized to 25 m × 25 m × 15 m blocks for mining selectivity. |
| ● | Pit optimization: conducted using Hexagon MinePlanTM; NSR calculated per block considering metal grades, metallurgical recoveries, metal prices, transportation, treatment / refining charges, and royalties. |
| ● | Classification of material types: material types defined by copper soluble ratio (“CSR”): oxide (greater than (>) 50%), mixed (30–50%), sulphide (<30%). |
| ● | Selected pit shell: revenue factor of 0.45, respecting 1.3 billion tonnes tailings storage capacity. |
| ● | Economic cut-off: NSR-based cut-off of US$6.30/t and copper cut-off grade of 0.1%. |
| ● | Ore loss and dilution: 1.0% dilution and 0.6% ore loss from block model regularization; no additional modifying factors applied. The QP considers the ore loss and dilution associated with the regularization are appropriate. |
| ● | Mine design and phasing: ultimate pit divided into eight phases; design includes pit slopes, haul roads, and catch benches to support LOM scheduling. |
| ● | Economic viability: Project is considered economically viable under current assumptions, with potential for larger pit size if additional tailings storage capacity becomes available. |
Table 3: Mineral Reserve Estimate as of May 1, 2025
| Classification | Tonnes | Grade | Contained metal | |||||||
| (Mt) | Cu (%) |
Mo (%) |
Au (g/t) |
Ag (g/t) |
Copper Equivalent (%) |
Cu (Mt) |
Mo (kt) |
Au (Moz) |
Ag (Moz) | |
| Proven | 797 | 0.37 | 0.02 | 0.05 | 1.37 | 0.49 | 3.0 | 171 | 1.2 | 35.0 |
| Probable | 503 | 0.22 | 0.01 | 0.03 | 1.19 | 0.28 | 1.1 | 43 | 0.6 | 19.2 |
| Total | 1,300 | 0.31 | 0.02 | 0.04 | 1.30 | 0.41 | 4.1 | 214 | 1.8 | 54.1 |
| (1) | CIM Definition Standards (2014) were used for reporting the Mineral Reserves. |
| (2) | The Qualified Person is Eugene Tucker, P.Eng. of AMC. |
| (3) | A NSR cut-off value of US$6.30/tonne and 0.1% copper cut-off grade were used. |
| (4) | Metal prices: copper US$4.00/lb, molybdenum US$20.00/lb, gold US$1,850/troy oz, and silver US$20.00/troy oz. |
| (5) | Respective metallurgical recoveries (oxide, mixed, sulphide): copper 40,85,88%; molybdenum 0,60,65%; gold 0,60,65%; silver 0,60,65%. |
| (6) | Respective payable metal: copper 96.5%, gold 91%, silver 91%, molybdenum 100%. |
16
| (7) | Copper-equivalent grade calculation assumes metal prices and recoveries as per above and includes provisions for downstream selling costs: |
| ● | Sulphide CuEq (%) = Cu (%) + 3.94 × Mo (%) + 0.52 × Au (g/t) + 0.01 x Ag (g/t). |
| ● | Mixed CuEq (%) = Cu (%) + 3.76 × Mo (%) + 0.50 × Au (g/t) + 0.005 x Ag (g/t). |
| ● | Oxide CuEq (%) = Cu (%). |
| (8) | Oxide and mixed material account for less than 0.02% of the total Mineral Reserves. |
| (9) | Mineral Reserves are converted from Mineral Resources through the process of pit optimization, pit design, and production scheduling, and are supported by a positive cash flow model. |
| (10) | Numbers may not compute exactly due to rounding. |
| (11) | Probable Mineral Reserves are based on Indicated Mineral Resources only. |
| (12) | Proven Mineral Reserves are based on Measured Mineral Resources only. |
| (13) | Mineral Reserve estimates are as of May 1, 2025. Mineral Reserve estimates are limited to the portion of the Measured and Indicated Resource estimates scheduled for milling and included in the financial model of the Technical Report. |
The following items could result in material changes to the estimated Mineral Reserves:
| ● | The assumed ore loss and dilution factors will need to be achieved. An on-going reconciliation process should be conducted, with factors adjusted based on the reconciliation information. |
| ● | The estimated metallurgical recoveries will need to be achieved. The assumed recoveries are based on currently available information from a limited amount of test work. As the Project evolves and additional information becomes available, the recovery assumptions should be reviewed and updated if required. |
| ● | The geological interpretation of mineralization geometry and the continuity of mineralization zones are based on the currently available information. |
| ● | Changes in metal prices will have an impact on the Mineral Reserve estimate. The projected impact of metal price change on the overall Project economics is highlighted in Section 22 of the Technical Report. |
| ● | The assumed capital and operating costs may change due to the impact of inflation and operational factors. |
| ● | The assumed geotechnical and hydrogeological parameters may change, impacting the design of the pit walls, tailings storage facility, and waste rock storage facility. Change in pit wall angle assumptions has the most direct impact on the estimate for Mineral Reserves. |
| ● | The Project is currently at the PFS stage, where some of the environmental and permitting conditions have yet to be realized. These conditions may result in changes to the designs of key infrastructure, which may impact the Mineral Reserve estimation. |
Mining Methods
Mining at Warintza will be undertaken by conventional open-pit, truck-and-shovel methods, with support from loaders for narrower working areas and stockpile reclaim. The operation will be developed through two main pits, Warintza Central and Warintza East, subdivided into eight phases to optimize grade sequencing and maintain low strip ratios in the early years of operation. Peak total material movement is estimated at ~160 million tonnes per year (“Mt/y”), with steady-state ore production of ~60.2 Mt/y to support a mine life of approximately 22 years.
17
The geotechnical design parameters for the open pit are based on the geotechnical site investigation program conducted by Solaris under the guidance of KP and the subsequent geotechnical evaluation completed by KP in 2024 and 2025. The following data sources were referenced in the pit slope design and optimization work:
| ● | Lithology models. |
| ● | Regional structural (faults) models. |
| ● | Structural data such as joint sets from the geotechnical site investigation. |
| ● | Rock mass property information. |
| ● | Rock strength data. |
| ● | Hydrogeological data. |
The LOM production schedule is developed with Hexagon’s Mine Plan Strategic OptimizerTM, where the software balances the series of constraints while maximizing the net present value (“NPV”) of the schedule.
A key constraint on mine scheduling is the permitted storage capacity of the TMF, which is limited to 1.3 billion tonnes in accordance with the approved EIA. This restriction governs the maximum amount of ore that can be processed during the mine life.
The mining fleet will be owner-operated following a two-year pre-stripping period. Primary equipment will include 120-ton class cable shovels, 70-ton wheel loaders, and 320-ton haul trucks, supported by dozers, graders, and water trucks. Pit designs incorporate bench heights of 15-30 m, dual-lane haul roads at 40 m width, and slope angles ranging from 36° to 47°, depending on geotechnical domains. Drilling and blasting will be carried out on 15 m benches using 311 mm diameter holes, with annual explosives consumption ranging from 46,000-58,000 t at peak production.
The production schedule emphasizes high-grade ore delivery in the initial years, supported by the use of stockpiles. Approximately 221 Mt of low-grade ore is projected to be stockpiled for processing in the later years, with remaining low-grade balances constrained by tailings storage limits. Waste rock will be placed in engineered facilities designed to meet stability standards under static, pseudo-static, and post-earthquake conditions. In the final years of the mine life, ore supply will transition to be primarily from stockpile reclaim before progressing to closure and reclamation activities. The projected annual production is summarized in Table 4.
Table 4: Annual production quantities
| Year | Mill Feed | Stockpile movement | Waste (Mt) |
Total Material moved (Mt) | |||||||
| Ore (Mt) |
Cu (%) |
Mo (%) |
Au (g/t) |
Ag (g/t) |
High-grade Stockpile (in) |
High-grade Stockpile (out) |
Low-grade Stockpile (in) |
Low-grade Stockpile (out) | |||
| (Mt) | (Mt) | (Mt) | (Mt) | ||||||||
| Yr-2 | 4.16 | 4.16 | |||||||||
| Yr-1 | 8.35 | 29.26 | - | 38.23 | 75.84 | ||||||
| Yr1 | 54.20 | 0.43 | 0.02 | 0.05 | 1.45 | 14.81 | 3.55 | 41.54 | - | 49.45 | 160.00 |
| Yr2 | 60.23 | 0.51 | 0.03 | 0.05 | 2.22 | 48.21 | - | 26.35 | - | 25.22 | 160.00 |
| Yr3 | 60.23 | 0.45 | 0.02 | 0.06 | 1.74 | 22.54 | 17.80 | 36.07 | - | 41.16 | 160.00 |
| Yr4 | 60.23 | 0.44 | 0.03 | 0.05 | 1.26 | 33.52 | 9.77 | 46.49 | - | 19.76 | 160.00 |
| Yr5 | 60.23 | 0.35 | 0.02 | 0.05 | 1.30 | - | 27.00 | 54.47 | - | 45.30 | 160.00 |
| Yr6 | 60.23 | 0.37 | 0.02 | 0.05 | 1.18 | - | - | 48.32 | - | 51.45 | 160.00 |
| Yr7 | 60.23 | 0.38 | 0.02 | 0.05 | 1.18 | - | - | 32.81 | - | 36.97 | 130.00 |
| Yr8 | 60.23 | 0.33 | 0.02 | 0.04 | 1.30 | - | 13.09 | 23.43 | - | 36.35 | 120.00 |
| Yr9 | 60.23 | 0.33 | 0.02 | 0.04 | 1.40 | - | 20.00 | 26.85 | - | 13.75 | 100.82 |
| Yr10 | 60.23 | 0.29 | 0.02 | 0.04 | 1.57 | - | 25.00 | 15.29 | - | 24.48 | 100.00 |
| Yr11 | 60.23 | 0.24 | 0.01 | 0.04 | 1.04 | - | 5.00 | 13.18 | - | 26.59 | 100.00 |
| Yr12 | 60.23 | 0.25 | 0.01 | 0.04 | 1.08 | - | 3.00 | 1.22 | - | 28.55 | 90.00 |
| Yr13 | 60.23 | 0.32 | 0.02 | 0.04 | 1.19 | - | 3.00 | 2.96 | - | 21.82 | 85.00 |
| Yr14 | 60.23 | 0.33 | 0.02 | 0.04 | 1.12 | - | 0.23 | 0.00 | - | 19.77 | 80.00 |
| Yr15 | 60.23 | 0.32 | 0.02 | 0.04 | 1.18 | - | - | 0.05 | - | 13.31 | 73.58 |
| Yr16 | 60.23 | 0.26 | 0.01 | 0.04 | 1.22 | - | - | - | - | 9.77 | 70.00 |
| Yr17 | 60.23 | 0.27 | 0.01 | 0.04 | 1.19 | - | - | - | - | 4.15 | 64.37 |
| Yr18 | 60.23 | 0.31 | 0.02 | 0.04 | 1.27 | - | - | - | - | 1.14 | 61.37 |
| Yr19 | 60.23 | 0.21 | 0.01 | 0.03 | 1.18 | - | - | - | 59.65 | - | 60.23 |
| Yr20 | 60.23 | 0.17 | 0.01 | 0.03 | 1.16 | - | - | - | 60.23 | - | 60.23 |
| Yr21 | 60.23 | 0.15 | 0.01 | 0.03 | 1.17 | - | - | - | 60.23 | - | 60.23 |
| Yr22 | 41.30 | 0.14 | 0.00 | 0.03 | 1.02 | - | - | - | 41.30 | 41.30 | |
| Total | 1,300.00 | 0.31 | 0.02 | 0.04 | 1.30 | 127.43 | 127.43 | 398.30 | 221.40 | 511.39 | 2,337.12 |
Source: AMC from Solaris data, 2025.
18
Recovery Methods
The Warintza process plant feed will be a mix of supergene and hypogene ores, with the latter being prevalent. Supergene ore is mostly enriched secondary copper sulphide mineralization (chalcocite and bornite) with some primary copper sulphides (chalcopyrite), while hypogene ore is comprised of chalcopyrite.
The proposed processing method follows conventional porphyry Cu-Mo concentrator flowsheets. The processing facilities are designed for a throughput rate of 165,000 tonnes per day (60.2 Mt/y).
Process design and equipment selection were carried out by Ausenco, following industry best practice targeting a cost-effective design. The PFS test work campaign confirmed the design criteria values. There are some opportunities to further refine conservative aspects of the process flowsheet and design parameters.
Ore will be delivered from the mine to the run-of-mine pad by haul trucks and crushed in a single primary crusher. Following primary crushing, the proposed processing plant includes:
| ● | Crushed ore stockpiling and reclaim. |
| ● | Secondary screening and crushing. |
| ● | SAB grinding. |
| ● | Copper flotation comprising rougher flotation, concentrate regrind, three-stage cleaning, and one cleaner-scavenger stage. |
| ● | Bulk copper – molybdenum concentrate thickening. |
| ● | Molybdenum flotation including roughing, five stages of cleaning, and one cleaner-scavenger stage. |
| ● | Copper concentrate thickening and filtration. |
| ● | Copper concentrate loadout and storage. |
| ● | Molybdenum concentrate thickening and filtration. |
| ● | Molybdenum concentrate drying, bagging, and storage. |
| ● | Tailings thickening, pumping, and classification. |
| ● | Tailings classification by cyclones to produce sand for the TMF wall construction. |
| ● | Water recovery. |
| ● | Reagents mixing and distribution (including lime slaking, flotation reagents, and flocculants). |
| ● | Grinding media storage and addition. |
| ● | Water services (including raw water, fire water, gland water, cooling water, and process water). |
| ● | Potable water treatment and distribution. |
| ● | Air services (including high pressure air and low-pressure process air). |
| ● | Gas services (including nitrogen plant & storage, carbon dioxide storage). |
19
Ore will be subject to primary crushing, followed by secondary crushing, semi-autogenous grinding (“SAG”) and ball milling to produce a milled product size with a P80 of 150 µm. Secondary crushing was selected, due to the projected high ore competency (high DWi), to increase SAG mill throughput. Two grinding lines will be installed, each comprising a dual pinion 24 megawatts (“MW”) SAG mill and two dual pinion 22 MW ball mills.
A rougher flotation circuit will produce a rougher flotation concentrate that will be reground to a P80 of 25 µm and floated through three stages of cleaning to produce a bulk copper-molybdenum concentrate.
Copper and molybdenum concentrates will be separated from the bulk copper-molybdenum concentrate, and both types of concentrate will be dewatered and dispatched to off-site smelters.
Flotation tailings will be dewatered in two tailings thickeners and the thickened slurry pumped to either the TMF or cyclone stations to produce sand for TMF embankment construction and slimes for deposition into the TMF.
The location of the process plant and associated facilities adjacent the mine is in steep terrain requiring extensive and costly earthworks. Footprint optimization and terracing of the plant site may significantly reduce earthworks costs.
Infrastructure
The major support infrastructure includes access roads, concentrate storage for shipping, power supply and distribution, communications, water management, tailings facilities, and construction and operations accommodation facilities.
Access roads
Site access road designs from Gualaceo-Plan de Milagro national highway to the Project were developed. The concentrate transportation will follow a route from the site to the Port of Bolivar, located 4 km east of the city of Machala. The planned ports for transportation and shipment of heavy machinery, equipment, and materials are Bolivar in Machala and Posorja in Guayaquil.
Power supply
The power supply for the Warintza Project is based on a total power demand of 236 MW. The power supply system will be via a 62.1 km overhead 230 kV transmission line from the Bomboiza substation.
Water supply
Raw water supply for the Project will be supplied from a rainwater intake on the North Diversion Channel. From this point, water will be transported by gravity through a pipeline system to a tank within the plant. Non-contact water will be managed through diversion channels and attenuation dams, while contact water will be directed to the TMF for recycling to the process plant.
Tailings storage
The TMF has been designed to store approximately 1.3 billion tonnes of tailings over the projected 22-year mine life within the natural drainage basin of the Warintza River. It will be contained by four dams within the Warints stream valley. The starter dams will be a rockfill embankment with a low-permeability core and a geomembrane liner on Dam No. 1. A drainage system at the base of the dam will manage seepage, with collected water returned to the TMF pond.
Following the construction of the starter dam, the TMF dams are designed using a centreline construction method with staged raises. The tailings conveyance system transports processed tailings via pipelines, where cycloning separates them into coarse and fine fractions. The coarse fraction will be used for dam raises, while the fine fraction will be discharged into the TMF. Based on current testing, geochemical modelling indicates that the TMF is expected to maintain a neutral pH at the final collection point.
20
Waste Rock Facility
The Waste Rock Facility (“WRF”) will be located upstream of the TMF, south of the Warintza pit, and is designed for approximately 670 Mt of waste material. Waste placement will occur from downstream to upstream for geotechnical stability.
The WRF construction will begin with a platform development next to Dam No. 2, followed by progressive waste rock placement in the southwestern section. Stockpiles will also be placed on top of the platform to store low-grade material above the cut-off grade.
Communication
The Project will establish a fiber optic line with leased internet and radio backup, redundant network switches, industrial Wi-Fi 6E (up to 40 gigabytes per second), 100 4K closed-circuit television cameras with network video recorder redundancy, biometric / RFID access control, TETRA radios, and a centralized monitoring centre to facilitate reliable operations.
Site accommodation
The strategy for the site accommodation has one main permanent camp for operations near the plant, and minor temporary camps in Piuntz, Yawi, and Warintz community areas for the construction phase.
Environmental studies, permitting, and social or community impact
Baseline environmental, social, archaeological, and geochemical studies were completed between 2020 and 2021 to support advanced exploration activities. The results informed EIAs for the Caya 21, Caya 22, and Curigem 9 concessions, which were approved in June 2023, with corresponding licenses granted. The EIA for Curigem 9-1 was approved in November 2024, with the license pending.
During 2024–2025, Solaris advanced preparation of the exploitation-phase EIA for the Warintza Project. This EIA incorporates updated pit designs, site layout, water management, waste rock and tailings facilities, and processing plant design. The EIA has been submitted to MAATE, recently incorporated into the MAE, and is under review at the effective date of the Technical Report.
The Project has all permits and regulatory approvals required for its current activities and for the recommended work program. Solaris has obtained the necessary permits to conduct exploration and advanced exploration activities, including Water Preliminary Acts, Water Authorizations for Human Consumption, and Water Authorizations for Productive Use.
Environmental and social baseline programs include biological surveys; cultural resource assessments; geochemical testing of waste rock, tailings, and ore; and surface / groundwater studies. The social area of direct influence includes the Shuar Centre of Warintz and the Shuar Community of Yawi, where formal agreements and programs in employment, education, entrepreneurship, gender equity, and environmental stewardship have been established.
Capital and operating costs
The total estimated capital cost for the Warintza Project is US$5,443M, including initial capital of US$3,729M and LOM sustaining capital of US$1,713M. The capital cost estimate for the Warintza Project is presented in Table 5.
21
Table 5: Capital cost summary
| Area | Total (US$M) |
| Processing plant (including earthworks) | 1,063 |
| Camp and site infrastructure | 273 |
| Engineering, Procurement & Construction Management | 256 |
| Mine equipment | 304 |
| TMF and water management | 509 |
| Pre-stripping and haul road construction | 179 |
| Other (preliminary works, project team and G&A, IT, and light vehicle fleet) | 89 |
| Indirect costs | 310 |
| Contingency | 505 |
| VAT | 242 |
| Total initial capital | 3,729 |
| Open pit | 736 |
| Infrastructure | 356 |
| TMF | 239 |
| Water management | 211 |
| Processing plant | 65 |
| Indirect and studies | 106 |
| Total sustaining capital | 1,713 |
| Total capital (initial and sustaining capital) | 5,443 |
The totals may not sum due to rounding.
The capital cost estimate is a Class 4 estimate according to the Association for the Advancement of Cost Engineering (“AACE International”), with a targeted accuracy of -20% to +30%.
The operating cost estimate for the Warintza Project, summarized in Table 6, comprises mining, processing, and general and administrative costs. The mining and G&A operating costs were estimated by Solaris and reviewed and accepted by the QP. The processing operating costs were estimated by Ausenco. The overall operating cost is estimated at US$11,367M, which equates to US$5.04 per tonne of material moved and US$8.75 per tonne of material milled.
Table 6: Operating cost summary
| Operating cost category | Total costs | Cost per tonne moved | Cost per tonne milled |
| US$M | US$/t-moved | US$/t-milled | |
| Mining | 3,116 | 1.38 | 2.40 |
| Processing | 7,250 | 3.21 | 5.58 |
| G&A | 1,010 | 0.45 | 0.78 |
| Total operating cost | 11,376 | 5.04 | 8.75 |
The totals may not sum due to rounding.
The NSR cut-off value of US$6.30/t and the 0.1% copper cut-off grade were used for the Mineral Reserves estimate. The NSR cut-off value of US$6.30/t-milled assumed a processing cost of US$5.30/t-milled and G&A costs of US$1.00/t-milled. The average estimated costs from the PFS indicate a processing cost of US$5.58/t-milled and G&A costs of US$0.78/t-milled, totalling US$6.35/t-milled. This total aligns closely with the assumptions used to determine the NSR cut-off value.
Economics analysis
An economic model was developed to estimate the annual cash flows and economic sensitivity of the Warintza Project. The results are reported in US$. This model includes a three-year construction period (Year -3 to Year -1), followed by 22 years of production (Year 1 to Year 22), and concludes with the mine closure in Year 23.
Using a discount rate of 8% over the three-year construction period, 22 year LOM, and one-year closure period, the post-tax NPV is estimated at approximately US$4,617M, with a post-tax IRR of 26%.
The analysis indicates that the initial capital investment is expected to be recovered 2.6 years after completion of the three-year construction period (Year -3 to Year -1). The Project’s capital intensity is estimated at US$18,230 per average annual tonne of copper equivalent. The key results are presented in Table 7.
22
Table 7: Warintza Project PFS key results
| Metric | Unit | Total |
| Physicals | ||
| Total material mined | Mt | 1,988 |
| Total material moved | Mt | 2,337 |
| Ore milled | Mt | 1,300 |
| Strip ratio | t:t | 0.53 |
| Cu head grade | % | 0.31 |
| Au head grade | g/t | 0.04 |
| Ag head grade | g/t | 1.30 |
| Mo head grade | % | 0.016 |
| CuEq head grade | % | 0.41 |
| Cu recovery (LOM average) | % | 84 |
| Au Recovery (LOM average) | % | 60 |
| Ag recovery (LOM average) | % | 49 |
| Mo Recovery (LOM average) | % | 72 |
| Concentrate | ||
| Cu concentrate | k dmt | 12,981 |
| Cu grade | % | 26 |
| Au grade | g/t | 2.6 |
| Ag grade | g/t | 63.7 |
| Mo concentrate | k dmt | 385 |
| Mo grade | % | 40 |
| Price | ||
| Cu price | US$/lb | 4.50 |
| Au price | US$/oz | 2,800 / 2,500* |
| Ag price | US$/oz | 28 |
| Mo price | US$/lb | 20 |
| Metal payable | ||
| Cu metal payable | kt | 3,306 |
| Au metal payable | koz | 836 |
| Ag metal payable | koz | 24,179 |
| Mo metal payable | kt | 154 |
| Revenue | ||
| Cu revenue | US$M | 32,803 |
| Au revenue | US$M | 2,140 |
| Ag revenue | US$M | 677 |
| Mo revenue | US$M | 6,792 |
| Operating costs | ||
| Mining | US$M | 3,116 |
| Processing | US$M | 7,250 |
| G&A | US$M | 1,010 |
| Deduction and royalty | ||
| Concentrate freight, TCRCs, and other deduction | US$M | 3,204 |
| Total royalties | US$M | 2,529 |
| Stream revenue | US$M | 131 |
| Initial capital expenditure, sustaining expenditure, and closure cost | ||
| Total initial capital costs | US$M | 3,729 |
| Total sustaining capital costs | US$M | 1,713 |
| Closure costs | US$M | 200 |
| Economics | ||
| Total Free Cash Flow (Pre-tax) | US$M | 20,007 |
| Total Free Cash Flow (Post-tax) | US$M | 13,502 |
| Discount rate | % | 8% |
| NPV 8% (Pre-tax) | US$M | 7,492 |
| IRR (Pre-tax) | % | 34% |
| Payback (Pre-tax) | Yrs | 1.9 |
| NPV 8% (Post-tax) | US$M | 4,617 |
| IRR (Post-tax) | % | 26% |
| Payback (Post-tax) | Yrs | 2.6 |
| Capital intensity | US$/Avg tpa-Cu Equivalent | 18,230 |
| * | For the first three years of production US$2,800/oz is used, with US$2,500/oz for the remainder of the mine life. |
23
Post-tax NPV sensitivity was examined, as shown in Figure 1, over a +/- 20% variation in Cu, Au, Mo, and Ag metal prices, along with operating costs and initial capital costs.
The results show that the Project NPV at an 8% discount rate is most sensitive to changes in copper prices (equivalent changes in Cu grades would produce effectively the same result). The LOM operating costs and the initial capital costs, incurred over the three-year construction period, are the second and third most influential factors affecting the NPV, followed by the price of molybdenum.
Figure 1: Post-tax NPV sensitivity

Source: Solaris, 2025.
Interpretation and conclusions
The Warintza Project is designed as an open pit operation with a projected mine life of 22 years preceded by a three-year pre-production period, based on the TMF capacity submitted in the EIA application in August 2024. The average annual metal production over the LOM is projected to be approximately 156,000 tonnes of copper, 49,000 ounces of gold, 1.2 million ounces (“Moz”) of silver, and 7,000 tonnes of molybdenum from Proven and Probable Mineral Reserves (contained metal) of 4.1 Mt of copper, 1.8 Moz of gold, 54.1 Moz of silver, and 214,000 tonnes of molybdenum. The mine is planned to use an owner-operated fleet during production.
The proposed processing facility is a conventional copper concentrator design, with an annual processing capacity of 60.2 Mt/y at steady state.
The TMF is designed with capacity for 1.3 billion tonnes of tailings, sufficient to support the LOM as outlined in the Technical Report.
The geology, resource, and engineering work completed to date and described in the Technical Report is appropriate for the PFS level of the study.
The total estimated capital cost is US$5,443 million (“M”). This includes US$3,729M in initial capital costs, which will be incurred over the three-year construction period, and US$1,713M in sustaining capital costs. The estimated operating costs over the LOM are US$11,376M. At an 8% discount rate, the projected NPVs are US$7,492M before tax and US$4,617M after tax.
24
Recommendations
The main recommendation is to advance the Warintza Project to a Feasibility Study (“FS”) level. The PFS forms the basis for the mine development plan and includes detailed scopes, schedules, and work plans for inputs to a FS. This will require advancing the definition and engineering level of all mining, processing, and infrastructure aspects.
Exploration and infill drilling program
The QP recommends continuing a drill program to provide improved drilling coverage targeting open lateral extensions, upgrading of Mineral Resources, and conversion of remaining Inferred classified blocks within the pit shell to support completion of an FS. It is also recommended that a total of no less than 5% of the metres drilled in mineralization be tested for in situ bulk density.
Mineral processing and metallurgical testing
Test work during the FS should be focused on the following areas to increase project value and reduce risk:
| ● | Geometallurgy: |
| ● | Define geometallurgical modelling approach for throughput and concentrate value. |
| ● | Extend coverage to untested ore lithologies / alterations for both comminution and flotation. |
| ● | Increase number of samples to adequate levels to support the FS. |
| ● | Comminution circuit reassessment of ore competency and regrind requirements. |
| ● | Flotation optimization work to finalize pyrite and non-sulphide gangue depression conditions and optimize copper-molybdenum separation. |
| ● | Generate data for other areas on engineering design, such as rougher concentrate regrind specific energy, tailings and concentrate dewatering, and materials handling. |
Mineral Resource estimate
As part of the FS, the QP recommends that a multivariate analysis be completed to better understand potential geochemical domains within the Central, West, and East areas that might have a bearing on domaining for grade estimates. The multivariate analysis would also be used as part of the geometallurgical program to aid in the selection of samples.
25
Mineral Reserves and mining
As part of the FS, the QP recommends the following be included:
| ● | Further review of the potential to extend the mine life beyond the Mineral Reserves, through requesting approval for increased capacity in the TMF on-site. |
| ● | Further geotechnical investigations to support the FS and to evaluate potential optimizations to the pit design criteria for the high pit wall. |
| ● | Further review of the wall control plan to support the FS. Specifically, reviewing when and where pre split drilling and blasting is required to support the mine plan. |
| ● | The selection of the specific mining fleets to be utilized to allow for optimization of productivity through adjustment of dipper size and truck tray for specific fleet pairings. |
| ● | Review of dilution and ore loss assumptions based on the updated Resource model. |
| ● | The evaluation of material handling methods to support a long-life project, including in-pit crushing and conveying, trolley assist, and alternative fuel options. |
Open pit geotechnical
| ● | Continue with the geotechnical data collection programs to reduce geotechnical risks for open pit slope design. This should include detailed surface geological mapping and additional oriented core drilling targeting the critical pit wall areas (Central Pit: S, W, and N sectors; East Pit: S and E sectors), together with in situ geomechanical and hydrogeological testing (e.g., point load tests, packer permeability tests), installation of piezometers, core sampling, logging, and televiewer surveys in specific boreholes to characterize discontinuities. |
| ● | Update and refine the geotechnical model and rock mass parameters for pit slope design via: laboratory testing (UCS, triaxial, direct shear, tensile) and refinement of 3D geological, fault and structural models; definition of geotechnical units and design sectors with rock-mass strength parameters, slope stability analyses and update of the hydrogeological model for the dewatering plan —all aimed at improving technical-economic confidence for investment decisions. |
| ● | Verify assumptions and / or address geotechnical uncertainties during the supplementary geotechnical investigations planned for the next project stage. |
Recovery Methods
The next phase of work is recommended to address the following:
| ● | Areas where the design basis and criteria were not fully updated to incorporate all recent metallurgical test work results. |
| ● | Opportunities identified during the PFS but not incorporated in the operating and / or capital cost estimates, such as: |
| ● | The original design criteria stated the use of gearless mill drive for all the mills (24 MW each) in the grinding circuit. A major equipment supplier has indicated that 24 MW dual pinion mills are available. This offers potentially significant cost savings for the Project. The updated supplier quote was adopted for the Project capital cost estimate. The layout and material take-offs (“MTOs”) were not updated due to time constraints and will be adjusted in the next phase of work. Hence, the current MTOs are expected to be conservative. |
26
| ● | The bulk copper-molybdenum cleaning circuit is sized for a rougher concentrate mass pull of 12.9%. Recent testing indicates lower mass pulls of 4-6%. Therefore, there is an opportunity to review the cleaning circuit sizing and reduce cell sizes. |
| ● | The results from the planned variability testing for the FS phase will be used to update the process design. |
| ● | The use of Jameson cells will be investigated as a lower cost alternative to column flotation cells. Jameson cells could also be used to reconfigure the bulk copper-molybdenum circuit to include a cleaner scalper stage to remove load from the cleaning circuit. |
| ● | During the PFS, benchmark specific energy consumption was used to size the regrind mills. Specific energy test work (IsaMill signature plots) on rougher concentrates is recommended for the FS phase. |
| ● | Alternatives to the IsaMill technology for the regrind duty, for example vertical stirred mills, should be assessed from cost and performance perspectives. |
| ● | An integrated water balance model that incorporates production plan variability should be developed. The process water balance was generated considering the production plan and expected tailings sand and slimes production and deposition within the TMF according to the mine plan for the PFS developed by Minsys. Modifications to these parameters could lead to variations of the water balance. |
| ● | Higher throughputs may be possible if ore competence and SAG mill throughput allow. Higher than design throughput may result in lower metal recoveries. |
Infrastructure
| ● | Evaluate the reuse of material from earthworks and verify if the materials are suitable for use as structural fill. |
| ● | Evaluate the high-voltage transmission line route to improve capital and operating cost estimation. A survey of the selected route should be included. |
| ● | Undertake plant area complementary geotechnical assessment for foundation design parameters. This geotechnical assessment would typically involve excavation and laboratory analysis of soil material taken from test pits that would be dug in key foundation locations, along with seismic refraction profiles for linear interpolations between test pits. |
| ● | Carry out a broader analysis of the capacities and requirements for the design of the auxiliary buildings and main camp, thereby refining the cost estimates for these infrastructure items. |
| ● | Review the options to reduce the footprint of the process plant, for example, reviewing the option of bringing the flotation area closer to the grind area to reduce the current distance, as well as analyzing the possibility of having a 90° feed and reducing the number of pipe fittings. |
| ● | In considering any possible pit expansion, recognize all implications for siting of surface infrastructure. |
| ● | When planning and designing all infrastructure, recognize the landslide hazard that may be posed in steeper terrain areas. |
Environmental, permitting, and social
It is recommended to continue to pursue the approval of the EIA and the further submission of exploitation permits to advance the Warintza Project.
27
Capital cost estimate
It is recommended to further refine accuracy of the capital cost estimate from the current Class 4 estimate (AACE International classification system). The estimated cost of the feasibility study engineering phase includes this capital expenditure refinement. It is recommended that allowances and benchmark costs used in the PFS are verified and supported by vendor quotes and built-up cost estimates, and to create a detailed schedule for replacing mining equipment based on the equipment’s life expectancy as part of the next study phase.
Operating cost estimates
It is recommended to further refine accuracy of the operating cost estimate relative to the current estimate. The estimated cost of the feasibility study engineering phase includes this operating expenditure refinement. It is recommended to assess and incorporate training allowances for development of the local workforce during the initial years of operations in the next study phase. It is recommended that cost allowances made during the PFS are refined using built-up estimates (including quoted services in Ecuador) in the next phase of work.
Feasibility Study
Solaris will continue to develop environmental, social, health, safety, and security programs in parallel to support the exploration program and technical studies.
Table 8 provides a summary of potential costs associated with the recommendations made by the QPs in the detailed recommendations text in Section 26 of the Technical Report.
Table 8: Estimated cost of recommendations
| Recommendation | Estimated cost (US$M) |
| Exploration and infill drilling | 3.0 |
| Multivariate analysis and resource estimation | 2.0 |
| Geotechnical and hydrogeological drilling | 6.3 |
| Mining and reserves estimation | 3.0 |
| Metallurgical drilling and testing | 4.0 |
| Processing and recovery methods | 3.0 |
| Infrastructure | 2.0 |
| Wells development, and design, test-work, and studies for TMF, WRFs, stockpiles, and water management | 18.0 |
| Capital and operating cost estimate | 1.0 |
| Market | 0.2 |
| Supplier and vendor quotes | 1.5 |
| Environmental, permitting, & community | 1.0 |
| Total | 45.0 |
| Item 7: | RISK FACTORS |
Solaris’ business activities are subject to significant risks, but not limited to the risks described below. Any of the following risks could have an adverse material effect on Solaris, its business and prospects, and could cause actual events to differ materially from those described in forward-looking statements relating to Solaris. These risks are in addition to those discussed in technical reports and other documents filed by Solaris from time to time on SEDAR+. In addition, other risks and uncertainties not presently known by management of Solaris or that management currently believes are immaterial could affect Solaris, its business and prospects. The following risk factors are not a definitive list or description of all the risks associated with Solaris’ business but are intended to indicate what management considers to be significant considerations as of the date of this AIF:
28
Ability to raise funding to continue exploration, development and mining activities
The Company does not generate operating cash flow from a producing mine and has incurred operating losses to date. The Company expects to incur operating losses in future periods due to continuing expenses associated with advancing its mineral projects, seeking new business opportunities, and general and administrative costs. The Company has relied on cash received from Common Share issuances and advances from the Senior Loan and the Funding Package to fund its business activities, including planned corporate expenditures, exploration expenses, as well as the development activities for the Warintza Project. The Company’s ability to continue as a going concern is dependent upon the successful execution of its business plan, meeting certain Warintza Project milestones, raising additional capital and/or evaluating strategic alternatives for its mineral property interests. The Company expects to continue to raise the necessary funds primarily through the issuance of Common Shares and from the Funding Package in support of its business objectives. While the Company has been successful in securing financing to date, there can be no assurances that future equity financing, debt facilities or strategic alternatives will be available on acceptable terms to the Company or at all, in which case the Company may need to reduce its longer-term exploration plans. These financing requirements will result in dilution of existing Solaris shareholders. Failure to obtain such financing may result in delay or indefinite postponement of Solaris’ activities.
Changes, if any, in mining or investment policies, or shifts in geopolitical dynamics, in the countries where the Company operates may adversely affect our exploration and possible future development activities. In recent years, there has been a substantial increase in political focus on the production and sale of “critical minerals”. Copper has been identified as such a “critical mineral” in multiple jurisdictions, and is the subject of increasingly active industrial policy. The Company expects that, over time, this industrial policy, and the associated political tensions, may limit our ability to undertake business opportunities with actors from non-Western countries. We may also be affected to varying degrees by government regulations with respect to, but not limited to, foreign investment, maintenance of claims, environmental legislation, land use, land claims of Indigenous Groups, water use and mine safety. Failure to comply strictly with applicable laws, regulations and local practices relating to mineral right applications and tenure could result in loss, reduction or expropriation.
Funding Package
In May 2025, the Company entered into the RG Financing Agreements, which provide for aggregate financing of up to $200,000,000, of which $100,000,000 has been advanced to date. The remaining amount is to be advanced upon the satisfaction of a number of conditions precedent, some of which are outside of Solaris’ or Royal Gold’s control. As a result, there can be no assurance that such conditions precedent will be satisfied or waived, or as to the timing of any such satisfaction or waiver. If Solaris is unable to satisfy the conditions required for the advancement of the remaining amount available under the Funding Package, Solaris may be unable to realize the anticipated benefits of the Funding Package, which could have a material adverse effect on Solaris’ business, financial condition, results of operations and prospects.
Financing arrangements
The Company may enter into, and has entered into, financing arrangements tied to production, including stream and offtake agreements. These arrangements may expose the Company to counterparty risk, including the risk of non-performance, insolvency, or disputes regarding product quality, delivery schedules, pricing adjustments, penalties, treatment and refining charges, and other contractual terms. Where production is committed under such arrangements, the Company may have limited flexibility to sell products to alternative counterparties and may be subject to concentration risk. In addition, certain financing arrangements may include security interests, restrictive covenants or other conditions that could limit the Company’s operational and financial flexibility. Any default, dispute or interruption under such arrangements could adversely affect the Company’s revenues, cash flows, liquidity, financial condition and ability to finance operations and development plans.
29
Global economic conditions
The unprecedented events in global financial markets in the past several years have had a profound impact on the global economy. Many industries, including the mining industry, are impacted by these market conditions. Market events and conditions, including disruptions in the international credit markets and other financial systems and the deterioration of global economic conditions, could impede Solaris’ access to capital or increase the cost of capital and may adversely affect Solaris’ operations.
Solaris is also exposed to liquidity risks in meeting its operating and capital expenditure requirements in instances where its cash position is unable to be maintained or appropriate financing is unavailable. These factors may impact Solaris’ ability to obtain capital on terms favourable to it or at all. Increased market volatility may impact Solaris’ operations which could adversely affect the trading price of Common Shares.
Limited supplies, supply chain disruptions, and inflation
Our exploration activities require skilled personnel and a supply of other resources, such as natural gas, diesel, oil and electricity. Supply may be interrupted due to a shortage or the scarce nature of inputs. Supply might also be interrupted due to transportation and logistics associated with the remote location of some of our operations, and government restrictions or regulations which delay importation of necessary items. Global supply chains have been further affected by the current Ukraine-Russia and the Middle East conflicts. Any interruptions to the procurement and supply of resources, or the availability of skilled personnel, as well as increasing rates of inflation, import tariffs imposed by the United States and potential retaliatory tariffs, could have an adverse impact on our future cash flows, earnings, results of operations, and financial condition.
Operating cash flow
Solaris had positive operating cash flow in 2025 due to the partial advancement of the Funding Package. However, it is expected to have negative operating cash flow in future periods. To the extent that Solaris has negative operating cash flow, Solaris will need to continue to deploy a portion of its cash reserves to fund such negative operating cash flow. Solaris expects to continue to sustain losses in the future until it begins to generate revenue from the commercial production of its properties. There is no guarantee that Solaris will ever have commercial production or be profitable.
Uncertainty of future revenues or of a return on investment
It is difficult to evaluate Solaris’ business and future prospects. Solaris has no history of earnings, and operating losses are expected to continue for the foreseeable future. There is no certainty that anticipated outcomes and sustainable revenue streams will be achieved. There is no assurance that Common Shares will provide a return on investment in the future. Solaris has no plans to pay dividends in the future.
Estimation risk in Mineral Resources and Mineral Reserves
The estimation of Mineral Resources and Mineral Reserves are expressions of judgement based on industry practice, experience and knowledge, and are estimates only. Estimates of Mineral Resources and Mineral Reserves are necessarily imprecise and depend to some extent on interpretations which may prove inaccurate. No assurance can be given that the estimated Mineral Resources and Mineral Reserves are accurate or that the indicated level of copper or any other mineral will be produced. Such estimates are, in large part, based on interpretations of geological data obtained from drill holes and other sampling techniques.
Estimates that are valid when made may change significantly when new information becomes available. Actual mineralization or geological conditions may be different from those predicted. No assurance can be given that any or all of Solaris’ Mineral Resources constitute or will be converted into Mineral Reserves. Actual Mineral Resources and Mineral Reserves may differ from those estimated, which could have an adverse effect on Solaris’ operations, financial performance and financial position.
Various factors, such as commodity price fluctuations as well as increased production costs, may render a part of Solaris’ Mineral Reserves unprofitable to develop at a particular site or sites for periods of time or may render such Mineral Reserves containing relatively lower grade mineralization uneconomic. Estimated Mineral Reserves may have to be recalculated based on actual production experience. Any of these factors may require Solaris to reduce its Mineral Resources and Mineral Reserves, which could have a negative impact on Solaris’ operations, financial performance and financial position.
30
Uncertainty relating to Inferred Mineral Resources
Inferred Mineral Resources are not Mineral Reserves and do not have demonstrated economic viability. Due to the uncertainty which may attach to Inferred Mineral Resources, there is no assurance that Inferred Mineral Resources will be upgraded through further exploration to the Measured and Indicated Resource classification level of confidence necessary for their potential conversion to Proven or Probable Mineral Reserves as a result of a pre-feasibility or feasibility level technical study.
Speculative nature of mineral exploration and development
The exploration for and development of mineral deposits involves significant risk. Few properties that are explored are ultimately developed into producing mines. Substantial expenditures are required to establish Mineral Reserves through drilling, to develop processes to extract the Mineral Resources and, in the case of new properties, to develop the extraction and processing facilities and infrastructure at any site chosen for extraction. Development of Solaris’ mineral projects will only follow upon obtaining satisfactory results. There is no assurance that Solaris’ exploration and development activities will result in any discoveries of commercial bodies of ore, or that any of Solaris’ mineral projects will be brought into commercial production. Whether a mineral deposit will be commercially viable depends on a number of factors, some of which are: the particular attributes of the deposit, accuracy of estimated size, continuity of mineralization, average grade, proximity to infrastructure, availability and cost of water and power, anticipated climatic conditions, commodity prices and government regulations, including regulations relating to prices, taxes, royalties, land tenure, land use, importing and exporting of minerals and environmental protection. The exact effect of these factors cannot be accurately predicted but the combination of these factors may result in Solaris being unable to receive an adequate return on invested capital.
The process of mining, exploration and development also involves risks and hazards, including environmental hazards, industrial accidents, labour disputes, unusual or unexpected geological conditions or acts of nature. These risks and hazards could lead to events or circumstances, which could result in the complete loss of a project or could otherwise result in damage or impairment to, or destruction of, mineral properties and future production facilities, environmental damage, delays in exploration and development interruption, and could result in personal injury or death.
Although Solaris evaluates the risks and carries insurance policies to mitigate the risk of loss where economically feasible, not all of these risks are reasonably insurable and insurance coverages may contain limits, deductibles, exclusions and endorsements. Solaris cannot assure that its coverage will be sufficient to meet its needs. Such a loss may have a material adverse effect on Solaris. See “Uninsurable Risks” below for more details.
Risks from international operations
Changes in political situations may affect the manner in which Solaris operates. The operations of Solaris are conducted in Ecuador, Mexico, Chile and Peru which are exposed to various levels of economic, political, currency and other risks and uncertainties. These risks and uncertainties include, but are not limited to: terrorism, hostage taking, military repression, crime, violence, more prevalent or stronger organized crime groups, political instability, corruption, currency controls, extreme fluctuations in currency exchange rates, high rates of inflation, uncertainty of the rule of law and legal system, corruption of public officials and/or courts of law, labour unrest, the risks of war or civil unrest, expropriation and nationalization, renegotiation or nullification of existing concessions, licenses, permits, approvals and contracts, illegal mining, changes in taxation and mining laws, regulations and policies, restrictions on foreign exchange and repatriation, and changing political conditions and governmental regulations relating to foreign investment and the mining business. These countries have experienced political, social and economic unrest in the past and protestors have, from time to time, targeted foreign mining companies and their mining operations. The occurrence of mining regime changes adds uncertainties that cannot be accurately predicted and any future material adverse changes in government policies or legislation in the jurisdictions in which Solaris operates that affect foreign ownership, mineral exploration, development of mining activities and may affect Solaris’ viability.
31
Risk associated with an emerging and developing market
The disruptions recently experienced in the international and domestic capital markets have led to reduced liquidity and increased credit risk premiums for certain market participants and have resulted in a reduction of available financing. Companies located in countries in the emerging markets may be particularly susceptible to these disruptions and reductions in the availability of credit or increases in financing costs, which could result in them experiencing financial difficulty.
In addition, the availability of credit to entities operating within the emerging and developing markets is significantly influenced by levels of investor confidence in such markets as a whole and as such any factors that impact market confidence (for example, a decrease in credit ratings, state or central bank intervention in one market or terrorist activity and conflict) could affect the price or availability of funding for entities within any of these markets.
Relationships with, and claims by, local communities and Indigenous Groups
Warintza was in a period of inactivity from late 2006 as a result of social unrest within the surrounding communities and lack of support for mineral exploration within Ecuador. In 2018, Solaris restored the relationship with local communities and started to coordinate with the Ministry of Energy and Mines the process for the implementation of the assessment of prior, free and informed consultation mechanism and the identification of consultation subjects. Once the prior consultation finished and with the community’s support Solaris initiated exploration activities in 2019. Solaris has committed to on-going community engagement and returned 2,349.67 ha surface rights to local Shuar communities of Warints and Yawi as an integral step to restoring the community’s acceptance of activity on Warintza.
During the third quarter of 2020, Solaris and the local Shuar communities of Warints and Yawi announced the signing of the IBA, which was subsequently updated in the first quarter of 2022 and subsequently in the second quarter of 2024. Solaris considers that the consent of the Shuar Centres of Warints and Yawi is important for the development of the project. However, Solaris is open to dialogue with other Shuar Center which are located out of the direct area of influence even it does not mean that its consent be necessary to continue with activities of the project. While the IBA represents significant progress for the development of Warintza, continued development at Warintza is largely contingent on the continued support of these local communities. Any deterioration in Solaris’ relationship with these communities would significantly negatively impact the development of Warintza.
In addition, despite the steps taken to restore the local Shuar communities’ acceptance of activity at Warintza, opposition to mining activities in Ecuador by a number of non-governmental organizations (“NGOs”) and their influence on Indigenous Groups may ultimately affect permitting, operations, and Solaris’ reputation. Solaris undertakes various initiatives, involving or for the benefits of local communities, in accordance with its responsible and transparent mining strategies. While Solaris is committed to operating in a socially responsible manner, there can be no assurance that its efforts, in this respect, will mitigate any country risk.
PSHA is a representative of certain local communities. While PSHA has voiced complaints regarding Solaris, such complaints have been made without consulting the communities of Warints and Yawi, without consideration of these communities’ rights to self-determination and without consideration of these communities’ voluntary choice to work with Solaris. Regardless, PSHA’s complaints have the potential to harm Solaris’ reputation and, any growth in the influence of PSHA could have the potential to have a material adverse effect on Solaris and its operations. In March 2025 the Company has formed an inter-institutional working group with the PSHA, ratified through the signing of a Letter of Intent. In September 2025, the Company announced the signing of a landmark agreement with the PSHA, marking a major milestone in the Company’s social engagement efforts and reinforcing the strong momentum behind the Warintza Project. With this signing, the Company has now established formal relationships with all Indigenous organisations surrounding Warintza, in addition to our ongoing collaboration with local authorities.
32
Geopolitical risk
Warintza is located in Ecuador, South America. As a result, the Project is subject to certain risks and possible political and economic instability specific to Ecuador, such as the outcome of political elections and the possible turnover of government, political unrest, labour disputes, invalidation of government orders, permits or property rights, risk of corruption including violations under applicable foreign corrupt practices laws, military repression, war, civil disturbances, criminal and terrorist acts, arbitrary changes in laws, expropriation, nationalization, renegotiation or nullification of existing agreements and changes to monetary or taxation policies. The occurrence of any of these risks may adversely affect the mining industry, mineral exploration and mining activities generally or the Company and, among impacts, could result in the impairment or loss of mineral concessions or other mineral rights.
Exploration, development or production may also be affected to varying degrees by government regulations with respect to, but not limited to, restrictions on future exploitation and production, price controls, export controls, income taxes, labour and immigration, and by delays in obtaining or the inability to obtain necessary permits, opposition to mining from environmental and other non-governmental organizations, limitations on foreign ownership, expropriation of property, ownership of assets, environmental legislation, labour relations, limitations on repatriation of income and return of capital, high rates of inflation, increased financing costs and site safety. These factors may affect both Solaris’ ability to undertake exploration and development activities in respect of future properties in the manner contemplated, as well as its ability to continue to explore, develop and operate those properties in which it has an interest or in respect of which it has obtained exploration and development rights to date.
In 2023, former President Guillermo Lasso did not complete his term due to the triggering of “muerte cruzada”, a constitutional mechanism whereby the Presidency and the National Assembly was dissolved, and elections were held. A new National Assembly was elected and Daniel Noboa, from the National Democratic Action party was elected as president. In February 2025, a presidential election was held, with no candidate reaching the required level of votes for outright victory. Daniel Noboa was re-elected for another term in a presidential run off election in April 2025.
At the beginning of 2024, due to the issues regarding a definition of the “Prior Consultation” and ruling in the Constitutional Court, the indigenous sector and communities have been making statements of alert and monitoring of the Consultation process and statements regarding public rejection of the advance of mining in their territories.
Any shifts in political attitudes or changes in laws that may result in, among other things, significant changes to mining laws or any other national legal body of regulations or policies are beyond the control of Solaris and may adversely affect its business.
The Company also faces the risk that future governments may adopt substantially different policies. In addition, changes in resource development or investment policies, increases in taxation rates, higher mining fees and royalty payments, revocation or cancellation of mining concession rights or shifts in political attitudes in Ecuador may adversely affect Solaris’ business.
Environmental licenses for exploitation
In order to execute the exploitation phase of mining activities, Solaris must obtain the environmental licenses for such stage, for which it is necessary to comply with a process of prior indigenous consultation and environmental consultation. Prior indigenous consultation, which conforms with the free, prior and informed consultation process, should be regulated by an independent law and currently, in Ecuador, there is no law that regulates the prior indigenous consultation process. This law must be issued by the Ecuadorian National Assembly. The Ecuadorian Constitutional Court ordered the Ecuadorian National Assembly to issue the Prior Indigenous Peoples Consultation Law within one year since its possession in December 2023. Additionally, the Ecuadorian Constitutional Court ordered the Ecuadorian National Assembly to issue a law to regulate the environmental consultation process. Prior indigenous consultation is a different type of process that differs from environmental consultation.
Regarding free, prior and informed consultation, in March 2024 the Ministry of Energy and Mines issued the Manual for the Operationalization of Free, Prior and Informed Consultation, contained in numeral 7 of Article 57 of the Constitution of the Republic of Ecuador for the Issuance of Administrative Measures in Mining Concessions (the “Manual”). On March 13, 2024, the Confederation of Indigenous Nationalities of Ecuador filed a claim of unconstitutionality against this Manual, which has not been admitted to date.
33
It is not clear at this time if Solaris will be able or will need to apply for a consultation process following the Manual, or if it will be necessary to wait for the issuance of the corresponding law by the National Assembly. In any case, prior to commencing the exploitation phase of the Warintza Project, the Ecuadorian State (and not Solaris) should conduct further consultation in the area of influence of the project, under the terms and standards provided for in the Constitution, international instruments, the law and the decisions of the Constitutional Court. Prior consultation corresponds exclusively to the Ecuadorian State and not to Solaris. Among the subjects to be consulted are the centres of Warints and Yawi, as well as those other centres defined by the State for such purposes. As the Constitutional Court has stated in reiterated jurisprudence, the project executor (in this case Solaris) cannot participate in the consultation process, since it is an exclusive responsibility of the State. If the State does not apply consultation processes, Solaris may not be able to obtain the environmental license for continuing with its operations in the exploitation stage.
To obtain the environmental license, in accordance with current regulations, an EIA must be submitted to the MAATE. For its preparation, a consultant qualified by MAATE was hired, who began the process of gathering field information, including biotic, physical, and social characterization, as well as the analysis of historical data. This process is essential to establish a baseline that, based on the projected exploitation activities, will help define the project’s area of influence, risk management, and ultimately, the environmental management plan for the exploitation phase. The EIA was submitted to MAATE in Q3 2024, and is currently in the final stages of review.
Permitting risk
Solaris’ mineral exploration and development activities are subject to receiving and maintaining licenses, permits and approvals (collectively, “permits”) from appropriate governmental authorities in Ecuador, Mexico, Chile and Peru. Solaris may be unable to obtain on a timely basis or maintain in the future all necessary permits to explore and develop its properties. Delays may occur in connection with obtaining necessary renewals or permits for Solaris’ existing operations and activities, additional permits for existing or future operations or activities, or additional permits associated with new legislation. It is possible that previously issued permits may become suspended or revoked for a variety of reasons, including through government or court action. Solaris can provide no assurance that it will continue to hold or obtain, if required to, all permits necessary to develop or continue operating at any particular site, which could adversely affect its operations.
Ecuadorian constitutional court rulings suspending licenses
The Constitutional Court of Ecuador has ordered that the Ecuadorian State issue laws to regulate the exercise of free, prior and informed consultation and environmental consultation which, to date, has not occurred. Even though this has not yet occurred, several courts (including the Ecuadorian Constitutional Court) have issued rulings ordering the suspension of environmental licensing processes and environmental licenses until free and informed prior consultation is carried out. These cases were initiated by constitutional actions filed by people claiming to be members of Indigenous Peoples living in the project’s area of influence, specifically against the licenses and other administrative acts issued for these projects.
As the communities within the direct area of influence of Warintza, the local Shuar communities of Warints and Yawi, have consented to Solaris’ activities at Warintza, Solaris currently views the risk of a Constitutional Court ruling suspending its licenses as low. Notwithstanding the foregoing, any deterioration in the Company’s relationship with the local communities of Warints and Yawi, or any Constitutional Court ruling suspending Solaris’ environmental license to operate at the Warintza Project coming to fruition, would have a material adverse effect on Solaris and its operations.
Anti-mining sentiment
Anti-mining sentiment in Ecuador has previously resulted in protests at certain extractive projects and multiple mining projects being paralyzed due to opposition and legal action. The Ecuadorian provinces of Pichincha and Azuay are the two provinces that have turned out the most protestors and typically have the highest anti-mining sentiment, in general, in Ecuador. Pichincha is located to the north where referendum results in 2023 halted mining activity at the Chocó Andino UNESCO site near Quito where there is no activity from the formal sector. The Azuay province is located in the southern region of the country and has a historical anti-mining posture.
34
By contrast, there has been very little anti-mining sentiment in the Ecuadorian states of Morona Santiago (which hosts the Warintza Project) and Zamora-Chinchipe (which hosts the Fruta del Norte and Mirador projects). For example, to Solaris’ knowledge, the national anti-mining protests in June 2023 turned out no protestors in the provinces of Morona Santiago and Zamora Chinchipe in the southeastern region of the country where the formal mining sector is located.
The existing anti-mining sentiment in Ecuador has not had a significant impact on the Warintza Project. Notwithstanding the foregoing, any growth of anti-mining sentiment at Warintza or in the province of Morona Santiago could have a material adverse effect on Solaris and its operations.
Failure to comply strictly with applicable laws, regulations and local practices
While the Company seeks to fully comply with applicable laws, regulations and local practices, failure to comply strictly with applicable laws, regulations and local practices relating to mineral rights applications and tenure could result in loss, reduction, cancellation or expropriation of entitlements, or the imposition of additional local or foreign parties as joint venture partners with carried or other interests. Any such loss, reduction or imposition of partners could have a material adverse impact on the Company’s operations or business. Furthermore, increasing complexity of mining laws and regulations may render the Company incapable of strict compliance.
The Company’s concessions are subject to pressure from artisanal and illegal miners
Several of the Company’s concessions are located close to communities with long-standing artisanal, often illegal, mining traditions. Limited economic opportunities in these areas contribute to making gold mining an attractive field of work for local individuals and small associations and companies, who at times view concessions belonging to the Company as particularly attractive targets for alluvial or hard rock mining. In some cases, the local operators (occasionally financed by outsiders), having exhausted development opportunities at their current location may seek to expand or relocate their activities into areas controlled by the Company. In other cases, illegal miners may relocate to one of the Company’s concession areas in response to government pressure that has shut down their prior operations. Local and national political and regulatory authorities may come under pressure to support or not impede the ambitions of these local actors. The Company monitors local mining activities and is in regular contact with regulatory and political authorities to anticipate and manage issues as they arise, however not every incursion can be readily identified. Nonetheless, there is a risk that in the future, due to political or social factors, regulators may make decisions to grant access to artisanal miners that impact the viability of the Company’s projects.
The inherent operational risks associated with mining, exploration and development, many of which are beyond the Company’s control
The Company’s activities are subject to a high degree of risk due to factors that, in some cases, cannot be foreseen or anticipated, or controlled. These risks include, but are not limited to, tectonic or weather activity that may provoke landslides or other impacts, labour disruptions, legislative and regulatory changes, crime, the inability to obtain adequate sources of power, water, labour, suitable or adequate machinery and equipment, and expert attorneys and consultants. In addition, the Company may be unable to acquire or obtain such requirements as water rights and surface rights, which may be critical for the continued advancement of exploration, development and operational activities on its mineral concessions. These processes could generate delays and adverse decisions, however unexpected, could negatively impact project development and the Company’s prospects.
Land title risk
Although Solaris has investigated the right to explore and exploit its various properties and obtained records from government offices with respect to all the mineral claims, licenses, concessions and other rights in and to lands comprising its properties, there is no guarantee of title. Other parties may dispute the title to a property or the property may be subject to prior unregistered agreements and transfers or land claims by aboriginal, native, or Indigenous Peoples. The title to Solaris’ properties may be affected by undetected encumbrances or defects or governmental actions. Solaris has not conducted surveys of all of its properties and the precise area and location of claims or the properties may be challenged. Title insurance is generally not available for mineral properties. Failure by Solaris to meet its payment and other obligations pursuant to laws governing its mineral claims, licenses, concessions and other forms of land and mineral tenure could result in the loss of its material property interests which could have a material adverse effect on Solaris, which could cause a significant decline in Common Share price.
35
Surface rights and access risks
Although the Company acquired the rights to some or all of the minerals in the ground pursuant to its mining concessions, it does not thereby acquire all rights to, or ownership of, the surface to the areas covered by its mining concessions. In such cases, applicable mining laws usually provide for rights of access to the surface for the purpose of carrying on mining activities, however, the enforcement of such rights can be costly and time consuming. In areas where there are no existing surface rights holders, this does not usually cause a problem, as there are no impediments to surface access. However, in areas where there are local populations or landowners, it is necessary, as a practical matter, to negotiate surface access. There can be no guarantee that, despite having the legal right to access the surface and carry on mining activities, the Company will be able to negotiate a satisfactory agreement with any such existing landowners/occupiers for such access, and therefore it may be unable to carry out significant exploration work or mining activities. In addition, in circumstances where such access is denied, or no agreement can be reached, the Company may need to rely on the assistance of local officials in the local jurisdictions in which the Company operates.
Changes in laws and policies regulating international trade
Global trade tensions, including tariff disputes or trade wars between major economies, can affect the demand for metals as well as the pricing and availability of mining equipment and supplies. New tariffs, import or export restrictions, sanctions or retaliatory trade measures may increase the cost of equipment, fuel and other materials needed for exploration and development. These measures can also disrupt supply chains, delay the delivery of critical parts, and reduce global demand for certain metals, which may negatively affect commodity prices. Trade-related actions may contribute to currency volatility and instability in global financial markets, potentially limiting the Company’s ability to secure financing. Because these risks are unpredictable, they may materially impact the Company’s cost structure, exploration and development schedules, and overall ability to raise capital.
The indirect effects of tariffs or counter tariffs are difficult to assess, but the potential for tariffs represents a risk and may adversely affect our business, financial condition and results of operations.
International conflicts
International conflict and other geopolitical tensions and events, including war, military action, terrorism, trade disputes, and international responses thereto have historically led to, and may in the future lead to, uncertainty or volatility in the mining sector, supply chain and financial markets. Russia’s invasion of Ukraine, ongoing since 2022, has led to sanctions being levied against Russia by the international community and may result in additional sanctions or other international action, any of which may have a destabilizing effect on commodity prices, supply chains and global economies more broadly. Hostilities involving Israel, Iran, the United States, the military wing of Palestinian Islamist organisation Hamas, Lebanese Islamist paramilitary group Hezbollah, the Houthi movement in Yemen, as well as the joint U.S.-Israeli military campaign in Iran and subsequent closure of the Strait of Hormuz may also have a destabilizing effect on commodity prices, supply chains and global economies. Volatility in commodity prices and supply chain disruptions may adversely affect the Company’s business and financial condition. The extent and duration of the current and future conflicts and related international actions cannot be accurately predicted at this time, and the effects of such conflicts may magnify the impact of the other risks identified in this AIF, including those relating to commodity price volatility and global financial conditions. The situation is rapidly changing, and unforeseeable impacts may materialize, and may have an adverse effect on the Company’s business, results of operations and financial condition.
Risk of global outbreaks and contagious diseases
Disruptions caused by pandemics, epidemics or infectious disease outbreaks could materially adversely affect our business, operations, financial results and forward-looking expectations. Governments’ emergency measures to combat the spread could include restrictions on business activity and travel, as well as requirements to isolate or quarantine. The duration and magnitude of such impacts will depend on many factors that we may not be able to accurately predict.
36
Fraud and corruption
Solaris’ operations are governed by, and involve interactions with, many levels of government in numerous countries. Solaris is required to comply with anti-corruption and anti-bribery laws, as well as similar laws in the countries in which Solaris conducts business. In recent years, there has been a general increase in both the frequency of enforcement and the severity of penalties under such laws, resulting in greater scrutiny and punishment to companies convicted of violating anti-corruption and anti-bribery laws.
Furthermore, a company may be found liable for violations by not only its employees, but also by its contractors and third-party agents. Solaris’ internal procedures and programs may not always be effective in ensuring that Solaris, its employees, contractors or third-party agents will comply strictly with such laws. If Solaris becomes subject to an enforcement action or in violation of such laws, this may have a material adverse effect on its reputation, result in significant penalties, fines, monitoring and investigation costs and/or sanctions imposed on it, and/or have a material adverse effect on Solaris’ operations.
Ethics and business practices
Solaris maintains and requires adherence to policies governing ethical business conduct and practices, including prohibition of illegal payments, and respect for human rights and the individual. All personnel are expected to promote a respectful and inclusive workplace environment irrespective of ethnic background, gender, age or experience. Nevertheless, there is no assurance of compliance and the Company may be subject to allegations of discriminatory practices, harassment, unethical behavior, or breach of human rights.
Solaris may in the future become subject to legal proceedings
Solaris may, from time to time, become involved in various claims, legal proceedings, regulatory investigations and complaints. Solaris cannot reasonably predict the likelihood or outcome of any actions should they arise. If Solaris is unable to resolve any such disputes favorably, it may have a material adverse effect on Solaris’ financial performance, cash flows, and results of operations. Solaris’ assets and properties may become subject to further liens, agreements, claims, or other charges as a result of such disputes. Any claim by a third party on or related to any of Solaris’ properties, especially where Mineral Reserves have been located, could result in Solaris losing a commercially viable property. Even if a claim is unsuccessful, it may potentially affect Solaris’ operations due to the high costs of defending against the claim. If Solaris loses a commercially viable property, such a loss could lower its future revenues, or cause Solaris to cease operations if the property represents all or a significant portion of Solaris’ Mineral Reserves.
Tax regime in Ecuador
The tax regime in Ecuador may be subject to differing interpretations, is subject to change without notice and the Company’s interpretations may not coincide with that of the Ecuadorian tax authorities. In order for there to be restrictions on the repatriation of earnings, the Government of Ecuador would need to reform through the National Assembly the Organic Code of Production, Commerce and Investment that grant rights to freely repatriate earnings. As a result, the taxation applicable to transactions and operations may be challenged or revised by the Ecuadorian tax authorities, which could result in significant additional taxes, penalties and/or interest. Given the complexity of the tax calculations and interpretations, there is a risk that the currently expected taxation regime will not be applied or that different tax authorities will not agree with the calculations which may negatively impact the Company and the economic feasibility of the Warintza Project.
There is also a risk that restrictions on the repatriation of earnings from Ecuador to foreign entities will be imposed in the future and the Company has no control over withholding tax rates. In addition, there are certain laws and regulations enacted in Ecuador that impose a capital gains tax on profits derived from the sale of Common Shares, ownership interests and other rights, such as grant of rights for exploration concessions, exploitation, or similar activities of companies with permanent establishments in the country. The impact of these laws and regulations on the Company or its shareholders has not yet been determined.
37
Solaris’ mineral assets are located outside Canada and are held indirectly through foreign affiliates
It may be difficult if not impossible to enforce judgements obtained in Canadian courts predicated upon the civil liability provisions of the securities laws of certain provinces against substantially all of Solaris’ assets which are located outside Canada.
Commodity price risk
The price of Common Shares, financial results and exploration, and development and mining activities in the future may be materially adversely affected by declines in the price of copper, molybdenum and gold. Copper, molybdenum and gold prices fluctuate widely and are affected by numerous factors beyond Solaris’ control, such as the sale or purchase of metals by various central banks and financial institutions, interest rates, exchange rates, inflation or deflation, fluctuation in the value of the United States dollar and foreign currencies, global and regional supply and demand, and the political and economic conditions of major metals-producing and metals-consuming countries throughout the world.
Exchange rate fluctuations
Solaris reports its results in U.S. dollars, while many of Solaris’ investments, costs and revenues may be denominated in other currencies. This may result in additions to Solaris’ reported costs or reductions in Solaris’ reported revenues. Fluctuations in exchange rates between currencies in which Solaris invests, reports, or derives income may cause fluctuations in its financial results that are not necessarily related to Solaris’ underlying operations.
Joint ventures
Solaris may enter into joint venture or similar arrangements with regard to future exploration, development and production properties (including potentially Solaris’ concessions). There is a risk any future joint venture partner does not meet its obligations and Solaris may therefore suffer additional costs or other losses. It is also possible that the interests of Solaris or future joint venture partners are not aligned resulting in project delays or additional costs and losses. Solaris may have minority interests in the companies, partnerships and ventures in which it invests and may be unable to exercise control over the operations of such companies.
Property commitments
The properties held by Solaris may be subject to various land payments and/or work commitments. Failure by Solaris to meet its payment obligations or otherwise fulfill its commitments under these agreements could result in the loss of related property interests.
Infrastructure
Mineral exploration and development activities depend, to one degree or another, on adequate infrastructure. The costs, timing and complexities of developing Solaris’ projects may be greater than anticipated for certain property interest without access to reliable roads, bridges, power sources and water supply. Unusual or infrequent weather phenomena, terrorism, sabotage, government or other interference in the maintenance or provision of such infrastructure could adversely affect Solaris’ operations, financial condition and results of operations.
Water management
Water is a critical resource for the Company’s operations and inadequate water management and stewardship could have a material adverse effect on the Company and its operations. While certain aspects relating to water management are within the Company’s control, extreme weather events can negatively impact the Company’s water management practices. These can consequently impact operations, disrupt production, increase costs and damage site and ancillary infrastructure.
38
The Company’s production estimates are dependent on, among other things, water supply, water storage and water quality, and production may be adversely impacted by availability of any of those conditions. Inadequate water supply or poor water management can directly affect capital and operating costs. Solaris could encounter business disruptions and operational difficulties in addressing too much water or too little water resulting in an under supply of water at the Company’s operations, which the mills require to operate. Both of which could lead to production and other disruptions and impact the Company’s business, financial position and results of operations.
Mining, processing, development and exploration activities are dependent on adequate infrastructure and reliable water supply and water management. Failure to properly manage water levels or properly treat water can lead to treated water quality that is too low to allow for discharge when needed or other challenges in the ability to store water in the amounts required. The Company may also not be able to discharge water when needed for regulatory reasons outside of its control, including drought conditions where the receiving environment has insufficient capacity. Poor water management and discharge control may not only result in contaminants exceeding permitted limits, but also the suspension of operations at the Company’s mine sites. There can be no guarantees that Company’s current water management plans will be sufficient or perform as intended, and there can be no assurances that the Company will be able to discharge water when needed, which could subject the Company to liability and affect the Company’s business, financial condition and results of operations.
Insufficient water management practices could lead to damage to site infrastructure and have a direct impact on the Company’s operations and production. Underperformance or ineffective maintenance of the stabilization and dewatering of its tailings storage facility structures, or improper management of site water could contribute to dam failure or tailings release and may also result in damage or injury to people or property.
Properties located in remote areas
Solaris’ exploration and development properties may be located in remote areas with challenging terrain, climate and access, resulting in technical challenges for conducting geological exploration. The remote location of Solaris’ operations may also result in increased costs and transportation difficulties, which could have a material adverse effect on Solaris’ business and results of operations.
Lack of availability of resources
Mining exploration requires ready access to mining equipment such as drills, and crews to operate that equipment. There can be no assurance that such resources will be available to Solaris on a timely basis or at a reasonable cost. Failure to obtain these resources when needed may result in delays in Solaris’ exploration programs.
Dependence on highly skilled personnel
Solaris’ prospects depend in part on the services of key Board members, executives and other highly skilled and experienced personnel focused on managing Solaris’ interests and the advancement of its mineral projects, as well as its other interests, in addition to the identification of new opportunities for growth and funding. The loss of these persons or Solaris’ inability to attract and retain additional highly skilled employees required for Solaris’ activities may have a material adverse effect on its business or future operations. Solaris does not currently maintain “key person” life insurance on any of its key employees.
Competition
There is competition within the mining industry for the discovery and acquisition of properties considered to have commercial potential. Solaris competes with other mining companies, many of which have greater financial resources than Solaris, for the acquisition of mineral claims, leases and other mineral interests as well as for the recruitment and retention of qualified employees and other personnel.
39
Significant shareholders
Each of Solaris’ significant shareholders has or will have the ability to significantly influence the outcome of corporate actions requiring shareholder approval, including the election of directors of Solaris and the approval of certain corporate transactions. Solaris’ significant shareholders’ respective interests may differ from the interests of Solaris or its other shareholders. The concentration of ownership of the Common Shares may also have the effect of dissuading third-party offers or delaying or preventing other possible strategic transactions of Solaris.
Reputational risk
As a result of the increased usage and the speed and global reach of social media and other web-based tools used to generate, publish and discuss user-generated content and to connect with other users, companies today are at much greater risk of losing control over how they are perceived in the marketplace. Damage to the Company’s reputation can be the result of the actual or perceived occurrence of any number of events, and could include any negative publicity (for example, with respect to the Company’s handling of environmental matters or the Company’s dealings with community groups), whether true or not. The Company places a great emphasis on protecting its image and reputation, but the Company does not ultimately have direct control over how it is perceived by others. Reputation loss may lead to increased challenges in developing and maintaining community relations, decreased investor confidence and an impediment to the Company’s overall ability to advance its projects, thereby having a material adverse impact on financial performance, cash flows and growth prospects.
Conflicts of interest
Certain of the directors and/or officers of Solaris also serve as directors and/or officers of other companies involved in natural resource exploration, development and mining operations and consequently there exists the possibility for such directors and/or officers to be in a position of conflict. Any decision made by any of such directors and/or officers will be made in accordance with their duties and obligations to deal fairly and in good faith with a view to the best interests of Solaris and Solaris shareholders. In addition, each director is required to declare and refrain from voting on any matter in which such director may have a conflict of interest in accordance with the procedures set forth in the BCBCA and other applicable laws.
Uninsurable risks
As mentioned above, Solaris’ business is subject to a number of risks and hazards including adverse environmental conditions, industrial accidents, labour disputes, and technical difficulties due to unusual or unexpected geologic formations. Such risks could result in personal injury or death, environmental damage, damage to and destruction of the facilities, delays in exploration and development, monetary losses and legal liability. For some of these risks, Solaris maintains insurance to protect against these losses at levels consistent with industry practice. However, Solaris may not be able to maintain current levels of insurance, particularly if there is a significant increase in the cost of premiums. Moreover, insurance against risks such as environmental pollution or other hazards as a result of exploration and production may not be generally available to Solaris or to other companies in the mining industry on acceptable terms.
Solaris might also become subject to environmental liability or other hazards which may not be insured against or which we may elect not to insure against because of premium costs or other reasons. Losses from these events may cause Solaris to incur significant costs that could have a material adverse effect upon its financial condition and results of operations.
Information systems
Targeted attacks on Solaris’ systems (or on systems of third parties that Solaris relies on), failure or non-availability of key information technology (“IT”) systems or a breach of security measures designed to protect Solaris’ IT systems could result in disruptions to Solaris’ operations, extensive personal injury, property damage or financial or reputational risks. As the threat landscape is ever-changing, Solaris must make continuous mitigation efforts, including risk prioritized controls to protect against known and emerging threats, tools to provide automate monitoring and alerting and backup and recovery systems to restore systems and return to normal operations.
40
Artificial intelligence
Increasingly, mining companies are leveraging AI, including but not limited to the use of AI to enhance exploration. Failure to effectively integrate AI tools into our business could result in an inability to strengthen and preserve our competitive positioning relative to industry peers. Further, navigating continually evolving legal and regulatory requirements associated with implementing AI tools may require significant resources to help ensure compliance with applicable laws.
Alongside the potential benefits of AI tools and technology come risks, including the potential exposure of the Company’s proprietary or confidential information to unauthorized recipients, the misuse of the Company’s or third-party intellectual property, the exposure or misuse of personal information and allegations or claims against the Company related to violation of third-party intellectual property rights. As AI systems make decisions based on data and models, they can inherit or amplify bias or raise concerns about fairness or ethical use. In addition, AI models may not be sufficiently transparent in order to allow users to evaluate the accuracy or appropriateness of the output, which could result in inaccurate responses that could lead to errors in the Company’s decision-making or other business activities. Additionally, others may use AI to increase the frequency and severity of cybersecurity attacks against the Company, its employees, consultants and partners. These risks could have a negative impact on the Company’s business, operating results and financial condition.
Public company obligations
Solaris is subject to evolving corporate governance and public disclosure regulations that have increased both Solaris’ compliance costs and the risk of non-compliance, which could adversely impact the Common Share price.
Solaris is subject to changing rules and regulations promulgated by a number of governmental and self-regulated organizations, including the Canadian Securities Administrators, the SEC, the TSX, NYSE American and the International Accounting Standards Board. These rules and regulations continue to evolve in scope and complexity creating many new requirements.
Internal controls provide no absolute assurances as to reliability of financial reporting and financial statement preparation, and ongoing evaluation may identify areas in need of improvement.
Solaris may fail to maintain the adequacy of its internal control over financial reporting as such standards are modified, supplemented or amended from time to time, and Solaris may not be able to ensure that it can conclude on an ongoing basis that it has effective ICFR. The Company has identified a material weakness in its ICFR for the year ended December 31, 2025. Solaris’ failure to maintain the adequacy of its internal control over financial reporting may result in Solaris' financial statements being inaccurate, future adjustments and/or restatements of historical financial statements and the loss of investor confidence in the reliability of its financial statements, which in turn could harm Solaris’ business and negatively impact the trading price of the Common Shares or market value of its other securities. In addition, any failure to implement required new or improved controls, or difficulties encountered in their implementation, could harm Solaris’ operating results or cause it to fail to meet its reporting obligations.
Solaris may fail to maintain the adequacy of its disclosure controls. Disclosure controls and procedures are designed to ensure that the information required to be disclosed by Solaris in reports filed with securities regulatory agencies is recorded, processed, summarized and reported on a timely basis and is accumulated and communicated to Solaris’ management, as appropriate, to allow timely decisions regarding required disclosure.
No evaluation can provide complete assurance that Solaris’ financial and disclosure controls will detect or uncover all failures of persons within Solaris to disclose material information otherwise required to be reported. A control system, no matter how well designed and operated, can provide only reasonable, not absolute, assurance with respect to the reliability of financial reporting and financial statement preparation. The effectiveness of Solaris’ controls and procedures could also be limited by simple errors or faulty judgments.
41
The Company’s foreign subsidiary operations may impact its ability to fund operations efficiently, as well as the Company’s valuation and Common Share price
The Company conducts operations through foreign subsidiaries and substantially all of its assets are held in such entities. Accordingly, any limitation on the transfer of cash or other assets between the parent corporation and such entities, or among such entities, could restrict the Company’s ability to fund its operations efficiently. Any such limitations, or the perception that such limitations may exist now or in the future, could have an adverse impact on the Company’s valuation and Common Share price.
Common Share price fluctuation
Securities markets have experienced a high degree of price and volume volatility, and the market price of securities of many companies have experienced wide fluctuations which have not necessarily been related to their operating performance, underlying asset values or prospects. Additionally, companies like Solaris often experience periods where their shares are thinly traded. There can be no assurance that these kinds of Common Share price fluctuations or lack of liquidity will not occur in the future, and if they do occur, Solaris does not know how severe the impact may be on its ability to raise additional funds through equity issues. If Solaris is unable to obtain such additional financing, any investment in Solaris may be materially diminished in value or lost.
The value of the Common Shares, as well as Company’s ability to raise equity capital, may be impacted by future issuances of Common Shares
The Company is authorized to issue an unlimited number of Common Shares without par value. The Company may issue more Common Shares in the future. Sales of substantial amounts of Common Shares (including Common Shares issuable upon the exercise of stock options), or the perception that such sales could occur, could materially adversely affect prevailing market prices for the Common Shares and the ability of the Company to raise equity capital in the future.
Future sales of Common Shares by existing shareholders
Sales of a large number of Common Shares in the public markets, or the potential for such sales, could decrease the trading price of the Common Shares and could impair the ability of the Company to raise capital through future sales of Common Shares.
Costs of land reclamation
It is difficult to determine the exact amounts which will be required to complete all land reclamation activities in connection with the properties in which the Company holds an interest. Reclamation bonds and other forms of financial assurance represent only a portion of the total amount of money that will be spent on reclamation activities over the life of a mine. Accordingly, it may be necessary to revise planned expenditures and operating plans in order to fund reclamation activities. Such costs may have a material adverse impact upon the consolidated financial condition and results of operations of the Company.
Measures to protect endangered species may adversely affect the Company’s operations
The countries in which Company operates (including in particular, Ecuador) have diverse and fragile ecosystems and the federal government, regional governments, politicians, community leaders, and NGOs are vigilant in the protection of endangered species. The existence or discovery of an endangered species at or near the Company’s projects may have a number of adverse consequences to the Company’s plans and operations. For instance, the presence of an endangered species could require the Company to modify its design plans and construction, to take extraordinary measures to protect the species or to cease its activities temporarily or permanently, all of which would delay the Company’s exploration activities and have an adverse economic impact on the Company, which could be material. The existence or discovery of an endangered species at Warintza could also ignite NGO and local community opposition to the Company’s projects, which could present further challenges to exploration and development activities.
42
Environmental risks and hazards
All phases of the Company’s consolidated operations are subject to environmental regulation in the various jurisdictions in which it operates. These regulations mandate, among other things, the maintenance of air and water quality standards and land reclamation. They also set forth limitations on the generation, transportation, storage and disposal of solid and hazardous waste. Environmental legislation is evolving in a manner which will require stricter standards and enforcement, increased fines and penalties for non-compliance, including potential loss of title, more stringent environmental assessments of proposed projects, and a heightened degree of responsibility for companies and their officers, directors and employees. There is no assurance that future changes in environmental regulation, if any, will not adversely affect the Company’s operations. Environmental hazards may exist on the properties on which the Company holds interests which are unknown to the Company at present and which have been caused by previous or existing owners or operators of the properties.
Failure to comply with applicable environmental laws, regulations and permitting requirements may result in enforcement actions thereunder, including orders issued by regulatory or judicial authorities causing operations to cease or be curtailed, and may include corrective measures requiring capital expenditures, installation of additional equipment, or remedial actions. Parties engaged in mining operations or in the exploration or development of mineral properties may be required to compensate those suffering loss or damage by reason of the mining activities and may have civil or criminal fines or penalties imposed for violations of applicable laws or regulations.
Amendments to current environmental laws, regulations and permits governing operations and activities of mining and exploration companies, or more stringent implementation thereof, could have a material adverse impact on the Company and cause increases in exploration expenses, capital expenditures or production costs, reductions in levels of production at producing properties or require abandonment or delays in development of new mining properties.
Changes in climate conditions
Governments are moving to introduce climate change legislation and treaties at the international, national, state/provincial and local levels. Regulation relating to emission levels (such as carbon taxes) and energy efficiency is becoming more stringent. If the current regulatory trend continues, the Company expects that this may result in increased costs at some of its operations. In addition, the physical risks of climate change may also have an adverse effect on the Company’s operations. These risks include extreme weather events such as increased frequency or intensity of wildfire seasons or prolonged drought which could have the potential to disrupt the Company’s operations. Effects of climate change or extreme weather events could cause prolonged disruption to the delivery of essential commodities, which may cause the Company’s production efficiency to be reduced.
The Company can provide no assurance that efforts to mitigate the risks of climate changes will be effective and that the physical risks of climate change will not have an adverse effect on the Company’s operations and profitability.
Differences in U.S. and Canadian reporting of Mineral Reserves and Resources
The Company’s Mineral Reserve and resource estimates are not directly comparable to those made in filings subject to SEC reporting and disclosure requirements as the Company generally reports Mineral Reserves and Resources in accordance with Canadian practices. These practices are different from those used to report Mineral Reserve and resource estimates in reports and other materials filed with the SEC.
Accordingly, information concerning descriptions of mineralization, Reserves and Resources contained in this AIF, or in the documents incorporated herein by reference, may not be comparable to information made public by United States companies subject to the reporting and disclosure requirements of the SEC.
43
As a “foreign private issuer”, the Company is exempt from Section 14 Proxy Rules and Section 16 of the Securities Exchange Act of 1934
The Company is a “foreign private issuer” as defined in Rule 3b-4 under the United States Securities Exchange Act of 1934, as amended (the “U.S. Exchange Act”). Equity securities of the Company are accordingly exempt from Sections 14(a), 14(b), 14(c), 14(f) and 16 of the U.S. Exchange Act pursuant to Rule 3a12-3 of the U.S. Exchange Act. Therefore, the Company is not required to file a Schedule 14A proxy statement in relation to the annual meeting of shareholders. The submission of proxy and annual meeting of shareholder information on Form 6-K may result in shareholders having less complete and timely information in connection with shareholder actions. The exemption from Section 16 rules regarding reports of beneficial ownership and purchases and sales of common shares by insiders and restrictions on insider trading in the Company’s securities may result in shareholders having less data and there being fewer restrictions on insiders’ activities in the Company’s securities.
Claims under U.S. securities laws
The enforcement by investors of civil liabilities under the federal securities laws of the United States may be affected adversely by the fact that the Company is incorporated under the laws of British Columbia, Canada, that the Independent Registered Public Accounting Firm who have audited the Company’s financial statements and some or all of the Company’s directors and officers may be residents of Canada or elsewhere, and that all or a substantial portion of the Company’s assets and said persons are located outside the United States. As a result, it may be difficult for holders of the Common Shares to effect service of process within the United States upon people who are not residents of the United States or to realize in the United States upon judgments of courts of the United States predicated upon civil liabilities under the federal securities laws of the United States.
Readers are cautioned that the foregoing list of risks, uncertainties and other factors is not exhaustive.
| Item 8: | DIVIDENDS |
All of the Common Shares are entitled to an equal share in the dividends declared and paid by the Company. There are no restrictions in the Company’s articles which could prevent the Company from paying dividends as long as there are no reasonable grounds for believing that the Company is insolvent or the payment of dividends would render the Company insolvent.
The Company intends to retain all future earnings, if any, and other cash resources for the future operation and development of its business, and accordingly, does not intend to declare or pay any cash dividends in the foreseeable future. Payment of any future dividends will be at the discretion of the Board after taking into account many factors including the Company’s operating results, financial condition and current and anticipated cash needs.
| Item 9: | DESCRIPTION OF CAPITAL STRUCTURE |
As of December 31, 2025, the Company had 166,896,936 Common Shares, 26,085 Common Shares underlying outstanding restricted share units and 11,307,500 stock options outstanding.
The holders of the Common Shares are entitled to receive notice of all meetings of shareholders and to attend and vote the Common Shares at the meetings. Each Common Share carries with it the right to one vote. The Common Shares have no pre-emptive, conversion, exchange, redemption, retraction, purchase for cancellation or surrender provisions and there are no sinking fund provisions in relation to the Common Shares.
In the event of a liquidation, dissolution or winding-up of the Company or other distribution of its assets, the holders of the Common Shares will be entitled to receive, on a pro rata basis, all of the assets remaining after the Company has paid out its liabilities. Distribution in the form of dividends, if any, will be set by the Board. See ITEM 8: “Dividends” above for particulars of the Company’s dividend policy.
44
| Item 10: | MARKET FOR SECURITIES |
| 10.1 | Trading Price and Volume |
The Common Shares currently trade on the TSX under the symbol “SLS” and on NYSE American under the symbol “SLSR”. The following table sets out the high and low sale prices and the volume of trading of the Common Shares on the TSX on a monthly basis for the year ended December 31, 2025.
| Period | Price (High) (C$) | Price (Low) (C$) | Volume |
| January | 5.34 | 4.42 | 5,392,235 |
| February | 5.9 | 4.42 | 5,563,006 |
| March | 5.31 | 4.25 | 5,437,373 |
| April | 6.34 | 3.55 | 8,559,502 |
| May | 6.27 | 5.12 | 3,889,582 |
| June | 6.46 | 5.83 | 3,511,227 |
| July | 7.94 | 6.36 | 5,783,772 |
| August | 7.86 | 6.55 | 8,196,749 |
| September | 9.02 | 6.88 | 7,127,011 |
| October | 9.28 | 7.29 | 7,951,993 |
| November | 11.09 | 8.55 | 5,493,957 |
| December | 11.28 | 10.2 | 6,194,066 |
The following table sets out the high and low sale prices and the volume of trading of the Common Shares on the NYSE American on a monthly basis for the year ended December 31, 2025.
| Period | Price (High) ($) | Price (Low) ($) | Volume |
| January | 3.7 | 3.05 | 62,449 |
| February | 4.19 | 3.1 | 68,485 |
| March | 3.72 | 2.97 | 51,839 |
| April | 4.55 | 2.54 | 141,925 |
| May | 4.57 | 3.73 | 36,608 |
| June | 4.71 | 4.29 | 47,516 |
| July | 5.88 | 4.56 | 90,936 |
| August | 5.69 | 4.53 | 32,541 |
| September | 6.42 | 4.99 | 80,879 |
| October | 6.63 | 5.25 | 15,9743 |
| November | 7.9 | 6.09 | 89,502 |
| December | 8.38 | 7.33 | 147,307 |
| Item 11: | Prior sales |
The following table sets forth the issuances of securities convertible into Common Shares by the Company for the 12-month period prior to the date of this AIF:
| Date | Security | Exercise Price | Number of Securities |
| December 10, 2025 | Options | C$10.58 | 3,100,000 |
| Item 12: | ESCROWED SECURITIES AND SECURITIES SUBJECT TO CONTRACTUAL RESTRICTION ON TRANSFER |
As of the date of this AIF, no securities of the Company are held in escrow.
45
| Item 13: | DIRECTORS AND OFFICERS |
| 13.1 | Name, Occupation and Security Holding |
The following are the names and provinces/states/countries of residence of the directors and executive officers of the Company, the positions and offices they currently hold with the Company, their principal occupations during the five preceding years and the date they were appointed to their current office with the Company. Each director will hold office until the next annual general meeting of the Company unless his office is earlier vacated in accordance with the provisions of the BCBCA or the articles of the Company.
| Name, Residence and Office(s) | Principal Occupation During Past Five Years | Date of Appointment |
| Richard Warke Director, Executive Chairman West Vancouver, BC, Canada | Chairman of Highlander Silver Corp since January 2025 Executive Chairman of Titan Mining Corporation since October 2012; Executive Chairman of Augusta Gold Corp. from January 2021 to October 2025; President and CEO of Armor Minerals Inc. since February 2015. | January 6, 2020 |
| Donald Taylor Director Oro Valley, AZ, USA | Vice Chair of Titan Mining Corporation since September 2025 (previously President & CEO) and President & CEO of Augusta Gold Corp to October 2025. | January 6, 2020 |
| Matthew Rowlinson Director, President, CEO Zug, Switzerland | Head of Copper Business Development at Glencore Plc from 2021 to 2024; Chief Finance Officer for Copper Americas division at Glencore Plc from 2018 to 2021. | January 1, 2025 |
| Rodrigo Borja Director Quito, Ecuador | Partner, AVL Abogados. | January 1, 2025 |
| Hans Wick Director Bern, Switzerland | Retired, previously Managing Director of a Swiss private bank. | January 1, 2025 |
| Richard Hughes CFO, Corporate Secretary London, UK | CFO and Executive Director of Trident Royalties PLC, from 2022 to 2024. Independent corporate finance advisor from 2018 to 2022, Metals and Mining Investment Banking at RBC Capital Markets from 2010 to 2018. | January 8, 2025 |
| Javier Toro Chief Operating Officer Tucson, AZ, USA | Vice President, Mining Technical Services at Hudbay Minerals Inc., a mining company, with prior executive and director-level roles in mining, technical services, and mine optimization, from 2016 to 2024. | January 1, 2024 |
| Jorge Fierro Vice President, Exploration Lima, Peru |
Vice President, Exploration of the Company. | January 1, 2015 |
| Patrick Chambers Vice President, Investor Relations London, UK | Head of Investor Relations at Horizonte Minerals, from 2022 to 2024, Investor Relations at Fresnillo Plc from 2016 to 2022. | January 8, 2025 |
| Ignacio Shimamoto Vice President, Finance Lima, Peru | Latin America Business Improvement Manager and Finance Manager Copper Peru at Glencore Plc. | January 8, 2025 |
| Ricardo Obando Vice President, Community and Government Affairs Quito, Ecuador | Country Manager, Ecuador of the Company since 2019. | November 20, 2024 |
The Company has an Audit Committee, a Compensation Committee, and a Nominating and Corporate Governance Committee. The Audit Committee is comprised of Donald Taylor, Hans Wick and Rodrigo Borja. See ITEM 20: “Audit Committee” below. The Compensation Committee is comprised of Donald Taylor and Rodrigo Borja. The Nominating and Corporate Governance Committee is comprised of Rodrigo Borja and Hans Wick.
As of the date hereof, the directors and executive officers of the Company, as a group, beneficially owned, controlled or directed, directly or indirectly, [61,587,421] Common Shares representing [36.90]% of the total issued and outstanding Common Shares.
46
| 13.2 | Cease Trade Orders, Bankruptcies, Penalties or Sanctions |
Corporate Cease Trade Orders
No director or executive officer of the Company is, or was within the ten years prior to the date of this AIF, a director, chief executive officer or chief financial officer of any company that was the subject of a cease trade or similar order, or an order that denied the other issuer access to any statutory exemptions, for a period of more than thirty consecutive days:
| 1. | while that person was acting as a director, chief executive officer or chief financial officer; or |
| 2. | after that person ceased acting as a director, chief executive officer or chief financial officer which resulted from an event that occurred while that person was acting in that capacity. |
Corporate Bankruptcies
No director, executive officer or securityholder holding a sufficient number of securities of the Company to affect materially the control of the Company, is, or has been within the ten years before the date of this AIF, a director or executive officer of any company that, while that person was acting in that capacity, or within one year of that person ceasing to act in that capacity, became bankrupt, made a proposal under any legislation relating to bankruptcy or insolvency or was subject to or instituted any proceedings, arrangement or compromise with creditors or had a receiver, receiver manager or trustee appointed to hold its assets.
Personal Bankruptcies
No director, executive officer or securityholder holding a sufficient number of securities of the Company to affect materially the control of the Company has, within the ten years prior to the date of this AIF, become bankrupt, made a proposal under any legislation relating to bankruptcy or insolvency, or become subject to or instituted any proceedings, arrangement or compromise with creditors, or had a receiver, receiver manager or trustee appointed to hold his or her assets.
Penalties or Sanctions
No director, executive officer or securityholder holding a sufficient number of securities to materially affect the control of the Company has been subject to any penalties or sanctions imposed by a court relating to securities legislation or by a securities regulatory authority or has entered into a settlement agreement with a securities regulatory authority or been subject to any other penalties or sanctions imposed by a court or regulatory body that would likely be considered important to a reasonable investor in making an investment decision.
| 13.3 | Conflicts of Interest |
The directors and officers of the Company may, from time to time, serve as directors or officers of other issuers or organizations or may be involved with the business and operations of other issuers or organizations, in which case a conflict of interest may arise between their duties as a director or officer of the Company and their duties as a director or officer of such other issuers or organizations. In particular, certain of the directors and officers of the Company are involved in executive or director positions with other mineral exploration companies whose operations may, from time to time, be in direct competition with those of the Company or with entities which may, from time to time, provide financing to, or make equity investments in, competitors of the Company. See ITEM 13.1: “Directors And Officers - Name, Occupation and Security Holding” above for a description of other mineral exploration companies in which the directors and officers of the Company are currently involved.
47
The directors and officers of the Company are aware of the existence of laws governing accountability of directors and officers for corporate opportunity and requiring disclosure by directors of conflicts of interest and the Company will rely upon such laws in respect of any directors’ or officers’ conflicts of interest or in respect of any breaches of duty by any of its directors or officers. All such conflicts will be disclosed by such directors or officers in accordance with the BCBCA and they will govern themselves in respect thereof to the best of their ability in accordance with the obligations imposed upon them by law.
Save and except as aforesaid or otherwise disclosed in this AIF, to the Company’s knowledge, there are no known existing or potential conflicts of interest between the Company and any director or officer of the Company.
| Item 14: | PROMOTERS |
No person has acted as a promoter of the Company within the two most recently completed financial years or during the current financial year.
| Item 15: | LEGAL PROCEEDINGS AND REGULATORY ACTIONS |
| 15.1 | Legal Proceedings |
During the fiscal year ended December 31, 2025 and as of the date of this AIF, the Company is not and was not a party to, and its property is not and was not the subject of, any legal proceedings and no such proceedings are known by the Company to be contemplated.
| 15.2 | Regulatory Actions |
During the fiscal year ended December 31, 2025 and as of the date of this AIF, there were no penalties or sanctions imposed against, or settlement agreements with any court relating to securities legislation or with securities regulatory authority entered into by the Company or any other penalties or sanctions imposed by a court or regulatory body against the Company that would likely be considered important to a reasonable investor in making an investment decision.
| Item 16: | INTEREST OF MANAGEMENT AND OTHERS IN MATERIAL TRANSACTIONS |
Other than as disclosed in this AIF, in the notes to the Company’s Financial Statements and its MD&A, no director or executive officer of the Company, and no shareholder holding of record or beneficially, directly or indirectly, more than 10% of the Company’s outstanding Common Shares, and none of the respective associates or affiliates of any of the foregoing, had any material interest, direct or indirect, in any transaction with the Company or in any proposed transaction within the three most recently completed financial years or the current financial year of the Company that has materially affected or is reasonably expected to materially affect the Company.
| Item 17: | TRANSFER AGENT AND REGISTRAR |
The Company’s registrar and transfer agent for its Common Shares is Computershare Investor Services Inc. located at 3rd Floor - 510 Burrard Street, Vancouver, British Columbia, Canada V6C 3B9.
48
| Item 18: | MATERIAL CONTRACTS |
Other than contracts entered into in the ordinary course of business, no material contracts were entered into by the Company since the commencement of the Company’s fiscal year ended December 31, 2025 or before such time that are still in effect, other than: the Offtakes and the RG Financing Agreements. See ITEM 4.1 “General Development of the Business – Three Year History” of this AIF for additional information on these agreements.
| Item 19: | INTERESTS OF EXPERTS |
| 19.1 | Names of Experts |
The following table lists the persons and companies who have prepared or certified a report, valuation, statement or opinion described or included in a filing, or referred to in a filing, made under National Instrument 51-102 – Continuous Disclosure Obligations by the Company during the fiscal year ended December 31, 2025 or subsequent thereto:
|
Name of Individual or Company |
Document Prepared or Certified |
| Jorge Fierro, M.Sc., DIC, PG | Technical disclosure in the MD&A, AIF, Circular (as defined below) and Company’s news releases. |
|
● Mary Alejo Hito, P.Eng. ● Eugene Tucker, P.Eng. ● Roderick Carlson, FAIG (RPGeo), MAusIMM ● Nicholas Szebor, MCSM, M.Sc., B.Sc., CGeol (London), EurGeol, FGS ● Guillermo Hernán Barreda Flores, SME Registered Member ● Gregory Lane, FAusIMM |
Warintza Project Pre-Feasibility Study and Updated Mineral Resource Estimate with an effective date of November 1, 2025. |
| BDO Canada LLP | Audited consolidated financial statements of the Company as at December 31, 2025. |
| KPMG LLP | Audited consolidated financial statements of the Company as at December 31, 2024. |
| 19.2 | Interests of Experts |
To the knowledge of the Company, none of the experts named above or their respective associates or affiliates held, as of the date of the applicable report, valuation, statement or opinion referred to in ITEM 19.1: “Interests of Experts - Names of Experts” above, currently hold or will receive any registered or beneficial interests, direct or indirect, in any securities or other property of the Company.
The current auditor of the Company appointed on June 25, 2025 is BDO Canada LLP (“BDO”), Royal Centre, 1055 West Georgia Street, Unit 1100, Vancouver, BC V6E 3P2. BDO is independent from the Company within the meaning of the relevant rules and related interpretations prescribed by the relevant professional bodies in Canada and any applicable legislation or regulations, and also are independent accountants from the Company under all relevant U.S. professional and regulatory standards.
49
| Item 20: | AUDIT COMMITTEE |
National Instrument 52-110 – Audit Committees of the Canadian Securities Administrators (“NI 52-110”) requires the Company to disclose annually in its AIF certain information concerning the constitution of its audit committee and its relationship with its external auditor, as set forth below.
| 20.1 | The Audit Committee Charter |
The text of the Company’s Audit Committee Charter (the “Audit Committee Charter”) is attached as Schedule “A” hereto.
| 20.2 | Composition of Audit Committee |
The following are the members of the Audit Committee:
| Audit Committee Member | Independence | Financial Literacy |
| Donald Taylor | Independent (1) | Financially literate (1) |
| Hans Wick | Independent (1) | Financially literate (1) |
| Rodrigo Borja | Independent (1) | Financially literate (1) |
| (1) | As defined by NI 52-110. |
| 20.3 | Relevant Education and Experience |
As a result of their respective experience, each member of the Audit Committee (i) has an understanding of the accounting principles used by Solaris to prepare its financial statements, (ii) has the ability to assess the general application of such accounting principles in connection with the accounting for estimates, accruals and provisions, (iii) has experience in analyzing and evaluating financial statements that present a breadth and level of complexity of accounting issues that are generally comparable to that that can reasonably be expected to be raised by Solaris’ financial statements, and (iv) has an understanding of internal controls and procedures for financial reporting.
Donald Taylor has over 30 years of domestic and international mining executive experience taking projects from exploration to mining. He is currently the Vice Chair of Titan Mining Corporation. Donald has worked extensively for large and small cap companies, including Arizona Mining, BHP Minerals, Bear Creek Mining, American Copper and Nickel, Doe Run Resources, Westmont Mining Company, Titan Mining, and Augusta Gold Corp.
Hans Wick has decades of experience in the financial services and investment sector, with his most recent role as the Managing Director of a Swiss private bank. As a senior financial services and investment professional, Hans benefits from an in-depth knowledge of the sector and a wide network of contacts which he applies to his mandates and lends to the boards of directors he serves on. Over the course of his banking career, Hans has also been active in the mining sector for decades as an investor and advisor to numerous companies.
Rodrigo Borja is a senior lawyer with decades of experience in Ecuador, including as the Chief Legal Officer (“CLO”) of several foreign companies with operations in the mining and oil sectors. In the mining sector, Rodrigo was CLO of Kinross’ Ecuador subsidiary, where he managed all legal aspects of the company. He led the negotiations with the Ecuadorian state for the Mining Exploitation Contract for the Fruta del Norte project and the investment contract that protects foreign investment. Rodrigo is currently a partner with AVL Abogados where he leads its mining practice. Prior to this, Rodrigo was the CLO of the Brazilian oil company Petrobras, responsible for all legal aspects of its operation from 2002 to 2010. He was also a member of the Executive Committee, as well as an alternate member of the board of directors of OCP Ecuador, Ecuador’s main oil pipeline.
50
| 20.4 | Reliance on Certain Exemptions |
Except as set out below, at no time since the commencement of the Company’s most recently completed financial year has the Company relied on an exemption in Sections 2.4, 3.2, 3.4, 3.5 of Part 8 of NI 52-110.
| 20.5 | Audit Committee Oversight |
At no time since the commencement of the Company’s most recently completed financial year was a recommendation of the Audit Committee to nominate or compensate an external auditor not adopted by the Board.
| 20.6 | Pre-Approval Policies and Procedures |
The Audit Committee has adopted specific policies and procedures for the engagement of non-audit services as described in Item 5.2(j) of the Audit Committee Charter.
| 20.7 | External Audit Service Fees (By Category) |
The following table provides the aggregate fees paid or payable to KPMG LLP, Chartered Professional Accountants (“KPMG”) and BDO in each of the last two financial years for audit and related services.
BDO is the current auditor of the Company and was appointed on June 25, 2025 following the resignation of KPMG on its own initiative.
| KPMG | BDO | ||
| Description | 2024 | 2025 | 2025 |
| Audit Fees(1) | C$418,289 | C$72,600 | C$419,006 |
| Audit Related Fees(2) | Nil | [Nil] | Nil |
| Tax Fees(3) | Nil | [Nil] | Nil |
| All Other Fees(4) | Nil | [Nil] | Nil |
| (1) | “Audit Fees” include fees necessary to perform the annual audit and quarterly reviews of the Company’s consolidated financial statements. Audit Fees include fees for review of tax provisions and for accounting consultations on matters reflected in the financial statements. Audit Fees also include audit or other attest services required by legislation or regulation, such as comfort letters, consents, reviews of securities filings and statutory audits. |
| (2) | “Audit-Related Fees” include fees for services that are traditionally performed by the auditor. These audit-related services include employee benefit audits, due diligence assistance, accounting consultations on proposed transactions, internal control reviews and audit or attest services not required by legislation or regulation. |
| (3) | “Tax Fees” include fees for all tax services other than those included in “Audit Fees” and “Audit-Related Fees”. This category includes fees for tax compliance, tax planning and tax advice. Tax planning and tax advice includes assistance with tax audits and appeals, tax advice related to mergers and acquisitions, and requests for rulings or technical advice from tax authorities. |
| (4) | “All Other Fees” include all other non-audit services. |
| Item 21: | ADDITIONAL INFORMATION |
Additional information, including directors’ and officers’ remuneration and indebtedness, principal holders of the Company’s securities, and securities authorized for issuance under equity compensation plans, is contained in the Company’s Management Information Circular (the “Circular”) filed on the Company’s profile on SEDAR+ on May 14, 2025 for its 2025 Annual General Meeting of Shareholders held on June 24, 2025.
Additional financial information is also provided in the Company’s audited consolidated financial statements and related MD&A for its fiscal year ended December 31, 2025.
Additional information relating to the Company may be found on SEDAR+ at www.sedarplus.ca and on EDGAR at www.sec.gov.
51
SCHEDULE “A”
AUDIT COMMITTEE CHARTER
[Attached.]
Schedule A-1

AUDIT COMMITTEE CHARTER OF SOLARIS RESOURCES INC.
AUDIT COMMITTEE CHARTER
Article 1 - PURPOSE
The primary function of the Audit Committee (the “Committee”) is to assist the Board of Directors of Solaris Resources Inc. (the “Corporation”) in fulfilling its financial oversight responsibilities by reviewing the financial reports and other financial information provided by the Corporation to regulatory authorities and shareholders, the Corporation’s systems of internal controls regarding finance and accounting, the fairness of transactions between the Corporation and related parties and the Corporation’s auditing, accounting and financial reporting processes. Consistent with this function, the Committee will encourage continuous improvement of, and should foster adherence to, the Corporation’s policies, procedures and practices at all levels. The Committee’s primary duties and responsibilities are to:
| ● | Serve as an independent and objective party to monitor the Corporation’s financial reporting and internal control system and review the Corporation’s financial statements; |
| ● | Review and appraise the performance and compensation of the Corporation’s external auditors; |
| ● | Provide an open avenue of communication among the Corporation’s auditors, financial and senior management, the Committee and the Board of Directors; and |
| ● | Such other matters as the Board may delegate to the Committee. |
Article 2 - COMPOSITION
The composition of the Committee shall include a minimum of three Directors as determined by the Board of Directors, and shall meet the independence requirements within the meaning of (i) National Instrument 52-110 - Audit Committees, Part 6, (ii) Rule 10A-3 of the United States Securities Exchange Act of 1934, as amended, and (iii) applicable stock exchange requirements, including those of Section 803(B)(2) of the NYSE American Company Guide, and further shall be free from any relationship that, in the opinion of the Board of Directors, could reasonably be expected to interfere with the exercise of his or her independent judgment as a member of the Committee.
All members of the Committee shall have financial management experience and be financially literate and at least one member shall have accounting experience and be “financially sophisticated” under Section 803(B)(2) of the NYSE American Company Guide. For the purposes of the Corporation’s Charter, the definition of “financially literate” is the ability to read and understand a set of financial statements that present a breadth and level of complexity of accounting issues that are generally comparable to the breadth and complexity of the issues that can reasonably be expected to be raised by the Corporation’s financial statements.
The members of the Committee shall be appointed by the Board of Directors. Unless a Chair is elected by the full Board of Directors, the members of the Committee may designate a Chair by a majority vote of the full Committee membership.
Schedule A-2
Article 3 - MEETINGS
The Committee shall meet at least quarterly, or more frequently as circumstances dictate. The meetings will take place as the Committee or the Chair of the Committee shall determine, upon 48 hours’ notice to each of its members. The notice period may be waived by a quorum of the Committee. The Committee may ask members of Management or others to attend meetings or to provide information as necessary.
The quorum for the transaction of business at any meeting of the Committee shall be a majority of the members of the Committee or subcommittee present in person or by telephone or other telecommunication device that permits all persons participating in the meeting to speak and to hear each other. Decisions by the Committee will be by the affirmative vote of a majority of the members of the Committee, or by consent resolutions in writing signed by each member of the Committee.
The Committee shall prepare and maintain minutes of its meetings, and periodically report to the Board of Directors regarding such matters as are relevant to the Committee’s discharge of its responsibilities, and shall report in writing on request of the Chairman of the Board. As part of its duty to foster open communication, the Committee will meet at least annually with the Chief Financial Officer and the external auditors in separate sessions.
Article 4 - SUBCOMMITTEES
The Committee may form and delegate authority to one or more subcommittees, which may consist of one or more members, as it deems necessary or appropriate from time to time under the circumstances. The quorum for the transaction of business at any meeting of the Subcommittee shall be a majority of the members of the subcommittee.
Article 5 - RESPONSIBILITIES AND DUTIES
To fulfill its responsibilities and duties, the Committee shall:
| 5.1 | Financial Reporting Processes |
| (a) | Review and recommend to the Board for approval the Corporation’s annual and interim (quarterly) financial statements, MD&A, and any annual and interim earnings-related press releases, before the Corporation publicly discloses this information and any reports or other material financial information that are submitted to any governmental body, stock exchange or to the public, including any certification, report, opinion, or review rendered by the external auditors. |
| (b) | Ensure that the Corporation has the proper systems and procedures, internal controls over financial reporting, information technology systems, and disclosure controls and procedures in place so that the Corporation’s financial statements, MD&A, and other financial reports, other financial information, including all Corporation disclosure of financial information extracted or derived from the Corporation’s financial statements and other reports, satisfy all legal and regulatory requirements. The Audit Committee shall periodically assess the adequacy of such systems, procedures and controls. |
| (c) | In consultation with the external auditors, review with management the integrity of the Corporation’s financial reporting process, both internal and external. |
| (d) | In connection with the annual audit, review material written matters between the external auditors and management, such as management letters, schedules of unadjusted differences and analyses of alternative assumptions, estimates or generally accepted accounting methods. |
| (e) | Consider the external auditors’ judgments about the quality and appropriateness of the Corporation’s accounting principles, practices and internal controls as applied in its financial reporting. |
| (f) | Consider and approve, if appropriate, changes to the Corporation’s auditing and accounting principles, practices and internal controls over financial reporting as suggested by the external auditors and management. |
Schedule A-3
| (g) | Review significant judgments made by management in the preparation of the financial statements and the view of the external auditors as to appropriateness of such judgments. |
| (h) | Following completion of the annual audit, review separately with management and the external auditors any significant difficulties encountered during the course of the audit, including any restrictions on the scope of work or access to required information. |
| (i) | Review and assist in the resolution of any significant disagreement between management and the external auditors in connection with the preparation of the financial statements and financial reporting generally. |
| (j) | Review with the external auditors and management the extent to which changes and improvements in financial or accounting practices have been implemented. |
| (k) | Review certification processes relating to preparation and filing of reports and financial information. |
| (l) | Establish procedures for the receipt, retention and treatment of complaints or concerns received by the Corporation regarding accounting, internal accounting controls or auditing matters, and for the confidential, anonymous submission by employees of the Corporation of concerns regarding questionable accounting or auditing matters. |
| (m) | Review with management financial and earnings guidance provided to analysts and rating agencies. |
| 5.2 | External Auditors |
| (a) | Review annually the performance of the external auditors who shall be ultimately accountable to the Board of Directors and the Committee as representatives of the shareholders of the Corporation. |
| (b) | Obtain annually a formal written statement by the external auditors setting forth all relationships between the external auditors and the Corporation, consistent with Independence Standards Board Standard 1 and The Public Company Accounting Oversight Board Rule 3526, and confirming that the external auditors are registered and in good standing with the Canadian Public Accounting Board and The Public Company Accounting Oversight Board. |
| (c) | Review and discuss with the external auditors any disclosed relationships or services that may affect the objectivity and independence of the external auditors. |
| (d) | Take, or recommend that the Board of Directors take, appropriate action to oversee the independence of the external auditors. |
| (e) | Select, and where applicable, replace the external auditors nominated annually for shareholder approval. |
| (f) | At each meeting, consult with the external auditors, without the presence of management, about the quality of the Corporation’s accounting principles, internal controls and the completeness and accuracy of the Corporation’s financial statements. |
| (g) | Review and approve the Corporation’s hiring policies regarding partners, employees and former partners and employees of the present and former external auditors of the Corporation. |
Schedule A-4
| (h) | Review with management and the external auditors the audit plan for the year-end financial statements, the intended template for such statements and oversee the audit, including resolving any disagreements between management and the auditor regarding financial reporting. |
| (i) | Review and pre-approve all audit and audit-related services and the fees and other compensation related thereto, and any non-audit services provided by the Corporation’s external auditors and the fees and other compensation related thereto in excess of $50,000. |
The pre-approval requirement is waived with respect to the provision of non-audit services if:
| (j) | the aggregate amount of all such non-audit services provided to the Corporation constitutes not more than five percent of the total amount of fees paid by the Corporation to its external auditors during the fiscal year in which the non-audit services are provided; |
| (k) | such services were not recognized by the Corporation at the time of the engagement to be non-audit services; and |
| (l) | such services are promptly brought to the attention of the Committee by the Corporation and approved, prior to the completion of the audit, by the Committee or by one or more members of the Committee who are members of the Board of Directors to whom authority to grant such approvals has been delegated by the Committee. |
Provided the pre-approval of the non-audit services is presented to the Committee’s first scheduled meeting following such approval such authority may be delegated by the Committee to one or more independent members of the Committee.
Article 6 - OTHER RESPONSIBILITIES
| (a) | Review with management the Corporation’s major financial risk exposure, including a regular review of the top risks identified by management, and the policies and practices adopted by the Corporation. |
| (b) | Review for fairness any proposed related-party transactions and make recommendations to the Board of Directors whether any such transactions should be approved. |
| (c) | Recommend to the Compensation & Corporate Governance Committee the qualifications and criteria for membership on the Committee. |
| (d) | The Committee may retain and terminate the services of outside specialists, counsel, accountants or other consultants and advisors to the extent it deems appropriate and shall have the sole authority to approve their fees and other retention terms. The Corporation shall provide for appropriate funding, as determined by the Committee, for payment to (i) any registered public accounting firm engaged for the purpose of preparing or issuing an audit report or performing other audit, review or attest services for the Corporation, (ii) any advisors retained by the Committee and (iii) ordinary administrative expenses of the audit committee that are necessary or appropriate in carrying out its duties. |
| (e) | The Committee shall evaluate its own performance at least annually and recommend to the Compensation and Corporate Governance Committee the qualifications and criteria for membership on the Committee. |
| (f) | Perform other activities related to this Charter as requested by the board of directors. |
| (g) | Review annually the adequacy of this Charter and recommend appropriate revisions to the Board of Directors. |
Schedule A-5
Article 7 - OVERSIGHT FUNCTION
While the Committee has responsibilities set out in this Charter, the members of the Committee are members of the Board appointed to provide broad oversight of the Corporation’s affairs, and are specifically not accountable or responsible for the day to day activities, nor the administration or implementation or arrangements relating thereto.
APPROVED BY THE BOARD OF DIRECTORS OF SOLARIS RESOURCES INC.
Date: March 14, 2024
Schedule A-6